Fórum témák
» Több friss téma |
- Ez a felület kizárólag, az elektronikában kezdők kérdéseinek van fenntartva és nem elfelejtve, hogy hobbielektronika a fórumunk!
- Ami tehát azt jelenti, hogy a nagymama bevásárlását nem itt beszéljük meg, ill. ez nem üzenőfal! - Kerülendő az olyan kérdés, amit egy másik meglévő (több mint 17000 van), témában kellene kitárgyalni! - És végül büntetés terhe mellett kerülendő az MSN és egyéb szleng, a magyar helyesírás mellőzése, beleértve a mondateleji nagybetűket is!
Nos találtam egy másik rajzot ehhez az UJT-hez, ezzel viszont már szépen villog. Az először belinkelt kapcsolással viszont nem akart. Akkor úgy néz ki, hogy mégis csak jó.
Van egy ilyen hőmérőm autóba.
A 12V-os ágon csak a háttérvilágításra kapja az áramot, a kijelzésre van benne külön elem. Beszereltem az autómba és miután bestartolom az autót összevissza mutat, néha néha beugrik a jó érték aztán megint mást mutat tehát ígyértelműen zavarja az autóban valami elektronika. Mit lehetne tenni? Valami megoldás rá? Esetleg árnyékolás? Vagy vastagabb kábel a szenzorra? A szenzor kábelén jönne létre annyi zaj hogy amiatt mutat rosz értéket vagy maga a pict zavarja meg valami? Mert egyébként az órát mindig jól mutatja. Előre is köszönöm a segítségeteket ötleteiteket! üdv.: Roland
Pedig Skori oldalát is néztem, de úgy látszik figyelmetlen vagyok. Vagy megártott a hólapátolás
Úgy értetted, hogy mindkét gate elektródára bázisosztót (vagy gate ellenállást) teszek ? Akkor lesz két kvázi-FET-em egy tokban, amiben az egyik FET így, a másik meg úgy van beállítva ?
Hello! Van opto analóg átvitelre is. Ha jól emlékszem a TIL300. De az alapvetően egyenárammal működik. Hogy egy ilyen alkalmazásban menyire megfelelő (torzítás-zaj-stb.) fogalmam sincs. De az indíttatásodat sem értem. Közvetlen a hálózatról szeretnéd táplálni a csöves erősítőt, azért kel a leválasztás? Sok értelme nincs. Minden esetre egy csöves erősítőnek általában trafó a vége. Ha pedig a vége az, az eleje is lehetne az. Ami galvanikusan elválaszt. Minden esetre egy ilyen "szörnyszülöttnél" biztos nem elvárás a minőségi hang. Ha meg az lenne, akkor azt kellene előtérbe helyezni, nem az olcsóságát, hogy "megtakarítok egy trafót".. üdv!
Hello! Pedig itt az oldalon is volt. egyébként a PUT nem UJT. (Mint ahogy a nevéből is látszik.) Máshogy van a beállítása. üdv!
Hello! Ha az órát jól mutatja, akkor várhatóan nem a procit zavarja a kocsi, hanem a mérést. Próbáld meg a tápját megszűrni, a test vezetéket minél rövidebb úton bekötni közvetlen a kasznira, esetleg árnyékolt bementi vezetéket használni. (Vagy harisnyát húzni az eredeti vezetékre, és egy ponton lekötni a testre.) üdv!
A lényeg, hogy különösebben ne torzítson. Jól gondolod, hálózatról fog menni, mint néhány TV. A kimenőtrafó egyébként is biztosítani fogja a leválasztást, de senki se fogja fogdosni a hangkimenetet. Egyébként a végleges megoldásnál lesz trafó.
Szia!
Igaz, közben utána olvasgattam kicsit, nem nagyon volt még dolgom ezekkel.
Hello! Mert senki nem tudja, mint én sem mi a helyzet. Honnan tudod hogy elektronokat adsz át? És mihez képest? Mert egy Fet-et a forráshoz képest vezérelnek. És itt? Az egész kóceráj "lóg a levegőben". Ott honnan tudod az áramkör milyen töltési potenciálon van az akármihez képest? Egyébként pedig ha egy Fet Gate elektródája a levegőben lóg, akkor akármit is tehet, de leginkább tönkremenni szokott. Mert a J-Fet-ek bemenete pont nincs elektrosztatikus feltöltés elleni védelme. Ha Te "dörzsölgeted" szinte biztos, hogy károkat okozol benne. Szóval ez az áramkör egy "valami" ami töltés jelenlétének jelzésére jó lehet, de korrekt dolgot, elvárni tőle nem igazán lehet. Két alu lemez egy gyertyán ehhez képest, komoly műszer. De olvasgasd a villamos térre vonatkozó irodalmakat, ha ez érdekel.
Igen, elvileg az elem két sarka között képződnek a különböző töltéshordozók, az áramirány a negatív elektróda felől van. (A forráson belül, pedig fordítva.) De a technikai áramirányt fordítva szoktuk jelölni. (Meg ne kérdezd miért, mer a válasz a "csak" lesz. Egyébként meg ha Kirhoff II. tételét nézed, láthatod hogy mindegy hogy van jelölve, lényeg hogy egy áramkörön belül következetesen legyen az irány meghatározva.) üdv!
Amúgy hogy ha ki is húzom a háttérvilágítást tehát semmilyen összeköttetésben nincs az autóval akkor is meghülyül. A szenzor vezetéke egyébként a motortérbe van és a szenzor is ott a fűtés levegő beömlő nyíláson.
Nem lehet, hogy az a baj hogy a szenzor a motortérbe van közel a motorhoz? Megpróbálom valahova máshova rakni hátha.. Köszi a választ!
Egy ilyen szerkezetnél, ha elemről is működteti a hőfokmérést, azt az elem kímélése céljából nem folyamatosan teszi, hanem "csak" ki-be kapcsolja a mérést és mintavételezi. Vagy is időben/időkkel is dolgozik. Ezt bármilyen impulzus megzavarhatja, mert nem átlagolásokkal mér, mint egy normál analóg mérés. A motortérben meg a gyújtás rendes zűrzavart csinál.
Igazad van, nem tudom, hogy elektronokat adok-e át. De úgy tudom, a pozitív ionoknak nem szokásuk vándorolni. ION+ elvileg annak hatására jön létre, ha elektronokkal bombázok egy vezetőt. Elemeknél ez gondolom pont fordítva lehet.
Jól megalapozott indok nélkül nem mennek azok a töltéshordozók sehova. Kíváncsi lennék, mi az az indok. Olvasom az ide vonatkozó irodalmat, onnan származnak a sejtéseim. Az alu lemezes elektroszkópról azt írják, hogy 100+V feszültséget tud csak jelezni, ez meg 1V-ot is. Tényleg érzékeny, ha két méterre tőle leveszem a pulóverem, világít rajta a led. Tudom, hogy az áramirányt ellenkező irányban jelölik, biztos van valami értelme. Szerintem nem ártana ezekre rájönni, mert a félvezetők mind arról szólnak, hogy hová rendeződnek a töltéshordozók. P-N átmenet szempontból Kirchoff II. tétele elég pongyola. A hozzászólás módosítva: Jan 25, 2014
Nézd! Én azon a véleményen vagyok, hogy nem érdemes ezekkel a dolgokkal túl mélyen foglalkozni, kivétel, ha a fizikai alapkutatásokban szeretnél jeleskedni. Mert minden állítás működési elmélet itt alapaxiómákra épül. Ezek időről időre változnak. Én a mai napig nem tudom, hogyan működik egy tűs dióda, vagy is hogyan lesz belőle az ami. Pedig ma már nem is használunk ilyeneket. De az ember nem fogja végig böngészni egy IC belsejét, hogy megtudjon róla mindent. Mert nem is tud, nem is akar rajta változtatni. Bőven elegendőek a paraméterek amit az adatlapok tartalmaznak. Vagy is sokkal közelebb állunk a technológiához, mint az elméleti alapokhoz. Majd az megtanulja és tudja mi van egy másfél millió tranyót tartalmazó processzorba, aki ilyen gyártásába szeretne részt venni. De azt a tudást nem itt a fórumon fogja megszerezni abban biztos vagyok.
Mert a hogy mondani szokás "megmagyarázni tudom, csak nem értem.." Mert ha elkezdünk agyalni azon hogy van elektron vezetés, meg lyuk vezetés, ami egymással ellentétes irányú, de a lyuk vezetés sokkal lassabb, akkor magyarázat lesz rá, csak nem tudni mire. Mert a valóságban van rá bizonyíték hogy így van, csak részemre nincs, hogy miért. Az meg hogy tudjuk, a "technológiának" elég is.. üdv!
Hát.. engem azért érdekel, mert engem más szempontból érdekel az elektronika, technológiai szempontból nem annyira. Azt hittem, egy teljesen köztudomású dologra kérdezek rá, de ezek szerint van mit kutatni.
![]() Azért köszönöm a válaszod, ebből is kiderültek számomra új dolgok.
Sziasztok!
Az alábbi bemenetek valamelyikével meg lehet etetni a composite 720X576-os PAL jelet? RsGsBs, RGsB, RGB CS A hozzászólás módosítva: Jan 26, 2014
Ezen a kérdésen a fetek leírása nem segít. Itt áll az asztalomon egy olyan áramkör, ami nem működhetne, ha igaz, amit fizikából tanultam. (Háttal állítólag nem kezdünk mondatot, de valójában nem töltelékszó, hanem a mondat jellegét úgy módosítja, hogy kiszélesíti a jelentéstartalmát.)
Hello.
A hangszóró kimenetre rákötöttem egy 12V-os izzót,de mikor halkan hallgatom a zenét akkor kicsit világít,és mikor feladom a hangot akkor világít jól. Hogy lehet megoldani hogy kevés hangon is jól világítson?
Fényorgona szóra keress rá!
Emlékeim szerint BSS elektronikán is van ilyen kapcsolás.
Sziasztok!
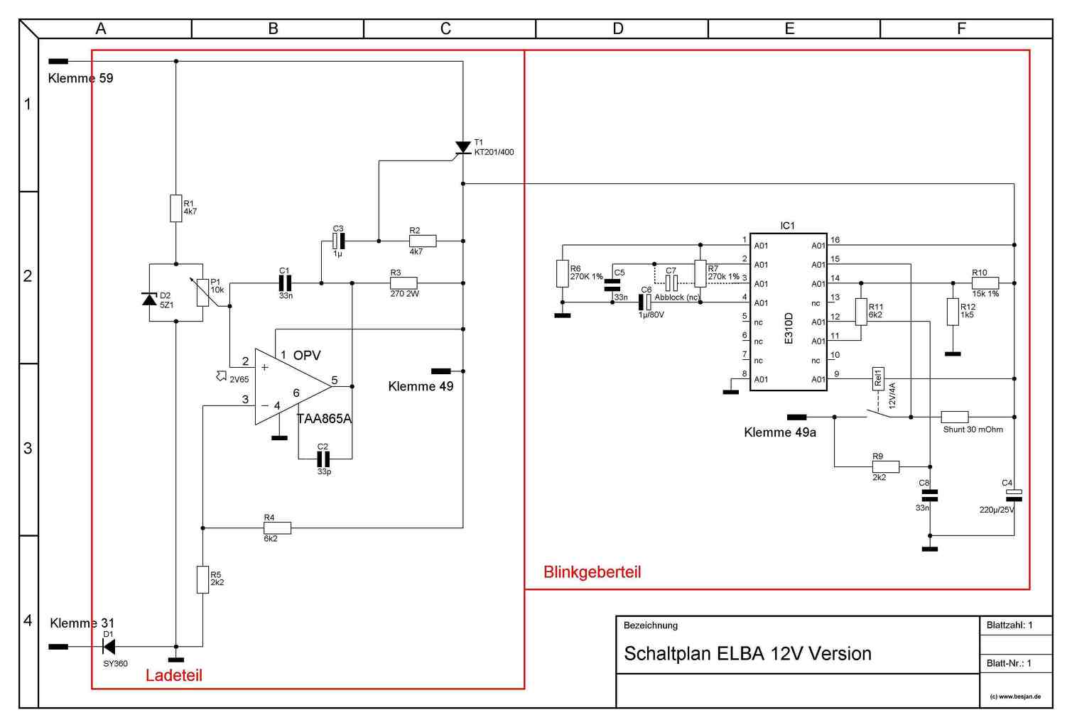
Szeretném kérdezni hogy egy kapcsolási rajzon Megvannak sorszámozva az ellenálások. Pl R1 4K7 ez mit jelent? 4,7K? Egys imsonnak a index reléjét próbálom helyre hozni. 2 ellenálás kivan égve belőle. és egy kondenzátor. Mellékeltem képet az ábrárol. Csak nemtudom beazonositani a kiégett ellenálást. A hozzászólás módosítva: Jan 26, 2014
R1 R2... stb, az a rajzon a pozíciószám, a 4K7 pedig az értéke a betű a számok között a tizedesvesszőt helyettesítik 4R2 = 4,2 Ohm
A hozzászólás módosítva: Jan 26, 2014
Az R2-es ellenállás az 4,7 kiloohm vagy 4700 ohm. De először azt kellene tisztázni, hogy alapvető alkatrészismeret hiányában, hogyan mersz nekilátni a javításnak, másrészt azt is el kellene dönteni, hogy mi a fenétől égtek ki az ellenállások. Nyilván valami kemény zárlat idézte elő, mert csak úgy magától nem tud.
Szia!
Amikor ilyesmit olvasok, vagy tapasztalok kicsit eltöprengek.. Egy 4,7k ohm -os ellenállásnak legalább 50 voltos feszültség, kell, hogy leégjen. Ha tényleg 4,7 kilós volt, akkor ezt a kütyüt jóval magasabb feszültségre kapcsolták, mint 12 volt, vagy 6 volt. Ez azt eredményezheti, hogy más félvezető elemek is tönkremehettek benne.
Köszi. Azért vagyok itt hogy segitsetek
valahol elkell kezdeni. egyenlőre csak megakarom keresni a hibás alkatrész értékét. csak nemtudtam hogy váltsák át. de már tudom. Kimeneti zárlat volt a hiba. összevolt a vezeték érintve vagy em jól lett csatlakoztatva a saru.
Akkor lehet hogy kicserélem mindet. szerintem akkor is olcsóbban kijövök mintha megkellene venni kompletten.
De még mindig nem értelek steve25. Azt írod, hogy "Megvannak sorszámozva az ellenálások" és a kép mellé adsz egy komplett kapcsolási rajzot. Innentől minden adott, minden ismert.
Honnan tudod, hogy a kondenzátor is kiégett? Milyen vezetékek lettek összeérintve? Ráadásul azt sem értem, hogy hogyan lettek összeérintve a vezetékek, amikor a kép szerint csatlakozó van. A hozzászólás módosítva: Jan 26, 2014
Ha nem tudod bemérni, hogy jó-e akkor inkább cserélni célszerű.
|
Bejelentkezés
Hirdetés |







