Fórum témák
» Több friss téma |
Fórum » LM1036 sztereo hangszínszabályzó áramkör
Témaindító: Krajcsooo, idő: Máj 29, 2006
Témakörök:
A poti egyik lába testen van, a csúszkát már mérted. A harmadik lábra vagyunk kíváncsiak.
Az már reálisabb érték. Az előző mérésednél 2,83V lett volna a potenciométer valós középállása. Most állítsd úgy a balansz poti, hogy a két csatornát azonosan erősnek halljad, és mérj ismét feszültséget az R14 és a test között. A feszültségértékből majd vissza tudom keresni az LM1036-nak mekkora eltérést kell kiegyenlítenie, abból lehet következtetést levonni a kiváltó okára.
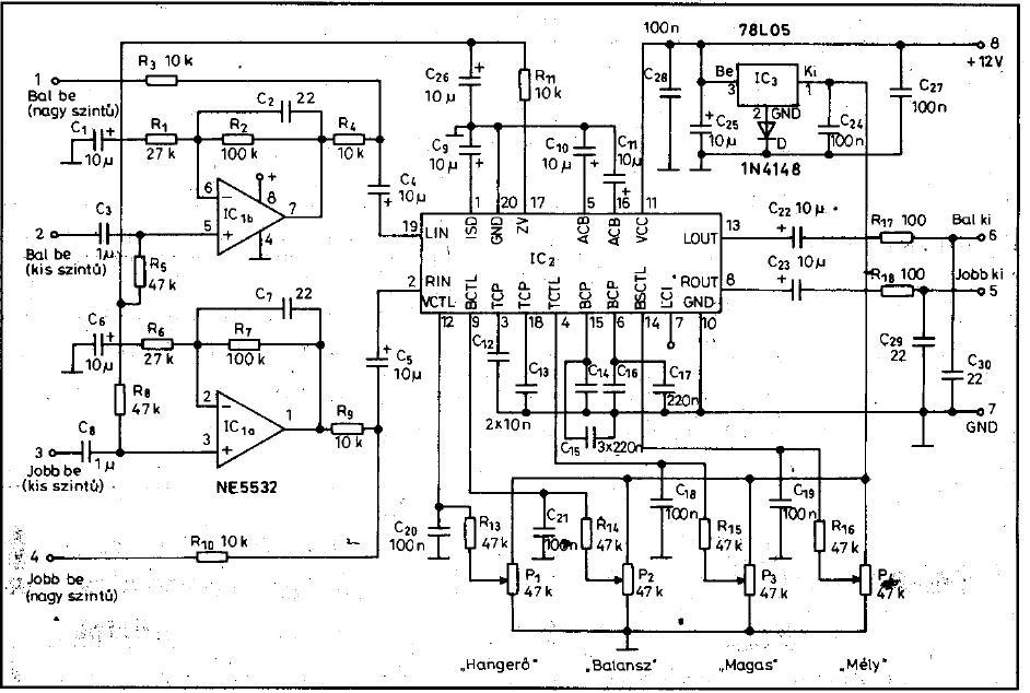
üdv! megépítettem az alábbi hangszínszabályzó és előerősítő áramkört. Azt szeretném kérdezni hogy milyen értékű biztosítékot rakjak bele? Továbbá találtam hozzá egy trafót 12,75V szekunder fesszel , ez a feszültség jó hozzá? A kapcsoláson láthatunk egy magas jelszintű bemenetet az érdekelne hogy oda milyen értékű ellenállások kellenek mert nem láttam sehol.
A segítségeteket előre is köszönöm.
Ennyit tudok segíteni.
Üdv!
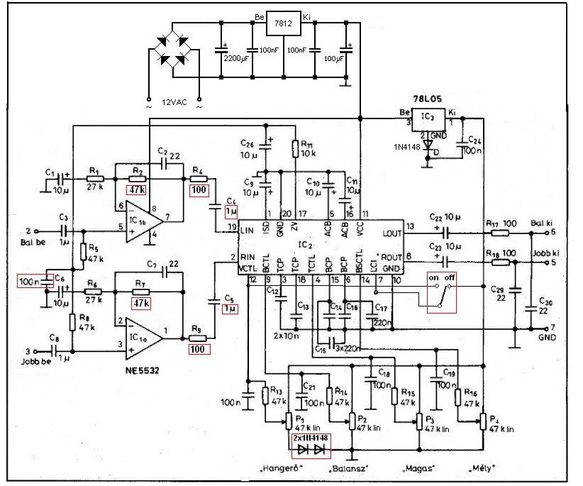
A trafónak már egyenirányítva + pufferelve mérted a 12,75V-ot, vagy közvetlen a szekunder tekercsen? Amennyiben már pufferelve, akkor kell még egy 7809-es stabkocka, mert a 1036-os nem szereti a nem stabil feszültséget. Persze a stabkocka elé mögé a szokásos kondenzátorokat kell tenni, elé tegyél be 1000µF + 470nF párost, mögé meg egy 220µF + 470nF párost. Ha a trafó szekunderén mérted közvetlen, akkor egyenirányítás + puffer és azután tedd rá a stabilizátort, ekkor viszont ráteheted a 7812-est is, mert már elég nagy lesz a feszültségkülönbség ahhoz, hogy megfelelően tudjon működni. A 1036-os adatlapjából kitűnik, hogy olyan 60mA körüli áramot vesz fel, ezért ha biztosítékot szeretnél betenni elé, akkor elég egy 100mA-es típus. Miután feltelepítem még a nyáktervező programot írok az ellenállások értékét illetően is.
Itt egy kapcsolás , benne van a táp rész is. Nekem jól működik,és én tettem még hozzá egy PCF Filtert.
Az R3 és az R10 helyére is 10K-s ellenállást kell tenni, ez kiderül abból a kapcsolásból, amit Boris is belinkelt.
Ez a 12,75V egyenirányítatlan puffereletlen váltakozó fesz.
Akkor nyugodtan hozzákötheted a trafót, jó lesz hozzá, csak arra figyelj oda, hogy szigeteld el a trafót a szórt mágneses mezeje miatt, az zavarhatja az IC-t és búgás lesz a vége.
Köszönöm a segítséget.
A hozzászólás módosítva: Feb 1, 2014
Már méregettem a potméter lábait és arra a következtetésre jutottam hogy a potméter két szélső lába kap GND-t és Vref-et és a középsőről megy vissza a balanszra mélyre... stb.
Helyes ez az elgondolásom?
Igen, ez így működik. A 1036 a feszültség függvényében szabályozza a hangerőt, balanszt, mélyet, magasat, ezért elég egy szimpla potméter is a szabályozáshoz. A potméter két szélső lába között 5,5V-ot kellene mérned, ha az IC belső szabályozóját használod.
Itt a kapcsolásban egy 78L05 adja a stabil 5V-ot
Természetesen használható külső referencia is, nincs ilyen téren megkötés, az IC tervezői csak azért tették bele a 1036-osba is az 5,5V-os stabilizátort, hogy már ne keljen másikat használni.
Tehát akkor külső referencia használata esetén is ugyanez a potméter bekötés.
A hozzászólás módosítva: Feb 1, 2014
Igen, ugyan úgy kell bekötni a potmétereket.
Köszönöm szépen a segítséget akkor neki is látok.
Üdv!
Befejeztem a hangszínszabályzómat. NE5532 és LM 1036 van benne nekem nagyon tetszik a hangzása gyönyörűen szól. Most tesztelés alatt egy TDA 7377-et hajt de majd később a TDA 7294-es végeimet fogja. Sokan elég rossz véleménnyel voltak az LM1036-ról de szerintem mindenképp érdemes volt megcsinálnom. Egy észrevételem van vele kapcsolatban hogy ha nagy hangerőnél feltekerem a basszust akkor nekiállnak ugrálni a hangszórók de ezt leszámítva elégedett vagyok. Páran írták itt a fórumban hogy melegszik az IC-jük nekem több óra nyúzás után is hideg maradt. Köszönöm mindenkinek a segítségét aki segített rajtam. Most már élvezem a munkám gyümölcsét.
Szia! Gratulálok! A lengés attól lehet, hogy a 7812 előtt 15V alá esik a feszültség, és nem tud a szabályzó miből gazdálkodni, visszahatás jön létre.
Ez könnyen előfordulhat mert kiiktattam az egyenirányítót és a végfokkal együtt egy általam készített szabályozható tápról mennek. Azért csináltam mert az egyenirányító rossz volt. Szerintem most nem kap többet 12,5 V-nál.
Hogyan oldanátok meg azt, hogy ne egy balansz potméter legyen, hanem külön-külön csatornánként?
Azt már tudom elméletben, hogy hogyan lehetne több LM1036-ot párhuzamosan működésre bírni. A cél az az lenne, hogy 4 csatornát tudjak szabályozni egyszerre hangerő tekintetében, de egymáshoz képest is tudjam őket. Arra gondoltam, hogy az LM1036 elé úgy is tennék valami elő erősítőt (Alkotó/Reloop megoldás). A műveleti erősítő és a hangszínszabályzó közé betennék egy mezei potmétert, és kész. Egyszer beállítom az arányokat és kész. Több LM1036 együtt szabályzásához ha jól sejtem csak a hangerő vezérlő feszültséget kell mindegyik 12-es lábra tenni.
Úgy oldanám meg mint az autós erősítőknél, a balansz mellett lenne előre/hátra viszony.
Üdv skacok! Most raktam össze egy Tda7294 stereo végfokot. Az elözö tda 1554q erölködömből kiszedtem a 1036n hangszint és most a 7294 elé bekötve csak bugást hallani meg a háttérbe a zenét de azt is csak épphogy meghallani... Mi lehet a gond? a 1554qval nagyon megy a 7294el meg nem... pedig mindegyiknél a végfok elött van bent... +12V is megvan neki. pls hlp! :'(
Üdv! A +12V-nak milyen szűrést készítettél?
basszus de hüle vagyok. azt el is felejtettem... naturba megy a trafórol... Köszi! am hogy lenne egyszerübb mert nincs most kedvem még egy panelhez...?
Váltóról?
Nem!
Egyenáramos trafóm van! De hogy csináljak most gyorsan szürést?
A rajz felső részén található egy bevált megoldás.
|
Bejelentkezés
Hirdetés |





Most tesztelés alatt egy TDA 7377-et hajt de majd később a TDA 7294-es végeimet fogja. Sokan elég rossz véleménnyel voltak az LM1036-ról de szerintem mindenképp érdemes volt megcsinálnom.



Egyenáramos trafóm van! De hogy csináljak most gyorsan szürést? 




