Fórum témák

» Több friss téma
Fórum » Elektronikában kezdők kérdései
- Ez a felület kizárólag, az elektronikában kezdők kérdéseinek van fenntartva és nem elfelejtve, hogy hobbielektronika a fórumunk!
- Ami tehát azt jelenti, hogy a nagymama bevásárlását nem itt beszéljük meg, ill. ez nem üzenőfal!
- Kerülendő az olyan kérdés, amit egy másik meglévő (több mint 17000 van), témában kellene kitárgyalni!
- És végül büntetés terhe mellett kerülendő az MSN és egyéb szleng, a magyar helyesírás mellőzése, beleértve a mondateleji nagybetűket is!
Lapozás: OK   2239 / 4051
(#) mikrokapcsolo válasza minicooper hozzászólására (») Feb 8, 2014 /
 
Arra azért figyelj, hogy biztosan támogatja-e az OTG-t. Illetve az sem mindegy, milyen fajta, mert láttam olyan tabot (azt hiszem samsung) ami nem ad azon a csatin tápot, csak ha az eredeti samsungos OTG átalakító kábelt veszed hozzá. Szerezz egy olyan kábelvéget, ami belemegy, és méregess.
(#) AMD hozzászólása Feb 8, 2014 /
 
Sziasztok!
Tudja valaki, hogy a monitorszűrő amit a CRT monitorok elé volt szokás tenni az milyen üveg? Ólom, kvarcüveg vagy csak valami bevonat van rajta?
Előre is köszönöm!
(#) NyariG válasza AMD hozzászólására (») Feb 8, 2014 /
 
Nekünk ami volt nem is üveg volt hanem valami hálószerű
(#) AMD válasza NyariG hozzászólására (») Feb 9, 2014 /
 
Ami nekem van az üveg. A monitor már nincs meg, ezt meg nem akartam kidobni. Hátha jó lesz még valamire.
(#) kérdező hozzászólása Feb 9, 2014 /
 
Sziasztok!
Az LM 317 2-es lába össze van kötve a hűtőzászlóval? (Nincs nálam egy se, de épp NYÁK-ot tervezek.)
(#) mikrokapcsolo válasza kérdező hozzászólására (») Feb 9, 2014 / 1
 
Igen. Szinte a legtöbb TO-220-asnak.
(#) leopard26 hozzászólása Feb 9, 2014 /
 
Üdvözlet!

Én mint szakbarbár kérdem,lehetséges e egy tablet pc-t fixre kötni a töltőjével! Ugyanis használat közben az akkumulátor nem vesz fel annyi töltést,mint amennyi szükséges lenne és így folyamatosan lemerül! Ha fixre kötöm a gépet,tehát egyszerűen,pozitívat a pozitívhoz,negatívat a negatívhoz alapon beleforrasztok,működhet e a gép tovább akkumulátor nélkül! Persze a hozzá megfelelő adaptert beszerzése után

Köszönöm a segítséget
(#) cupika97 válasza leopard26 hozzászólására (») Feb 9, 2014 /
 
Szerintem igen, csak nem 5V-os adapterrel.
(#) kérdező válasza mikrokapcsolo hozzászólására (») Feb 9, 2014 /
 
Köszi.
(#) marone hozzászólása Feb 9, 2014 /
 
Sziasztok !
Találtam egy kapcsolási rajzot , DC-DC konverter.
12V -ból 300V -ot csinál. Nem jöttem rá hogy a T1 -nek milyen paraméterei vannak. Azt látom hogy egy trafó, de semmit nem írnak róla.
Valaki esetleg meg tudná mondani hogy milyen menetszám, áttétel és hogy porvasra kell-e tekerni ?
Kösz !
(#) moltam válasza minicooper hozzászólására (») Feb 9, 2014 /
 
Helo.
Csináltam ilyen kábelt, az ötödik pint testelni kell az otg mód aktiválásához.
Bővebben: Link
A hozzászólás módosítva: Feb 9, 2014
(#) moltam válasza leopard26 hozzászólására (») Feb 9, 2014 /
 
Helo.
Van allwinner a13 tablet (axp209 power management) panelom, kijelző akku stb nélkül usb vel gépre kötve simán bekapcsol és elérhető adb-n, Ebből gondolva szerintem elég neki az usb 5v. Csak így az usb port foglalttá válik.
(#) deak francis hozzászólása Feb 9, 2014 /
 
Helo. Használati utmutatot szeretnék készíteni de nem tudom milyen progival.A lényeg az lenne hogy az írás mellé képeket tudjak pakolni. köszi
(#) nagym6 válasza deak francis hozzászólására (») Feb 9, 2014 /
 
Libre Office . Az alábbi linkről letölthető. Szövegbe képek illeszthetők.
Bővebben: Link
A hozzászólás módosítva: Feb 9, 2014
(#) deak francis válasza nagym6 hozzászólására (») Feb 9, 2014 /
 
Köszi szépen.
(#) Kovabe hozzászólása Feb 10, 2014 /
 
Sziasztok
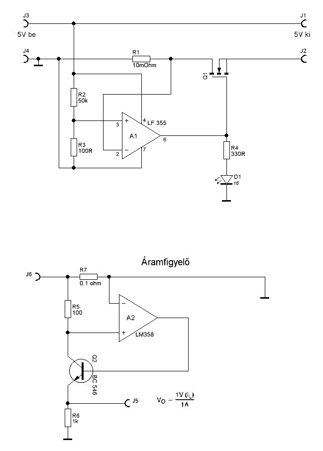
Megintcsak egy hülye de számomra érdemlege kérdés. Szeretnék egy olyan kapcsolást ahol az átfolyó áramot mérem és ha az egy bizonyos érték alá esik akkor kapcsol egy LED-et illetve egy tranzisztort. Erre keresek valami egyszerü számítást illetve kapcsolást. Valaki tud ebben egiteni?
Üdv Kovács G
(#) Bakman válasza Kovabe hozzászólására (») Feb 10, 2014 /
 
Mekkora a maximális áram és mekkora az az áramerősség, ahol kapcsoljon a rendszer? Egyen vagy váltóáramról van szó?
(#) Kovabe válasza Bakman hozzászólására (») Feb 10, 2014 /
 
A maximális áram 1.5A-er és 0.1A-nél kéne bekapcsolni a ledet illetve a tranzisztort (BC182), az áramkör eggyen 12V.
(#) clyde hozzászólása Feb 10, 2014 /
 
Üdv! szeretnék egy fémkeresőhöz vezeték nélküli fülhallgatót csinálni...Bluetooth vagy rádióhullámosat ajánlotok inkább? Nagyon fontos lenne, hogy ne késsen a hang...
(#) Medve válasza Kovabe hozzászólására (») Feb 10, 2014 /
 
Hello ötletadónak itt van két példa, a felsőnél el kell hagyni a FET-et, a LED-et pedig a pozitívra kötni.
Clyde, én "rádiósat" ajánlanék.
A hozzászólás módosítva: Feb 10, 2014
(#) Kovabe válasza Medve hozzászólására (») Feb 10, 2014 /
 
Köszi de a második kép nem teljesen tiszta, a J5 és J6 hova is csatlakozik?
(#) clyde hozzászólása Feb 10, 2014 /
 
Ok.GOndolom kell egy adó amit a gép jackdugójába kell tenni és egy vevő amit a füles jackjére kell rakni.Tudtok valami konkrét szerkentyűt ajánlani?(csak mert nem igazán vagyok egy guru)
A hozzászólás módosítva: Feb 10, 2014
(#) zolika60 válasza clyde hozzászólására (») Feb 10, 2014 /
 
Használd a válasz gombot, ami minden hozzászólás fejlécében megtalálható, különben macera kitalálni kinek válaszoltál. Egyébként miért nem jó a vezeték? Túl egyszerű?
(#) clyde válasza zolika60 hozzászólására (») Feb 10, 2014 /
 
Egyszerűen csak nagyon útban tud lenni ásás közben
(#) Kovabe hozzászólása Feb 10, 2014 /
 
Egy másik kérdés, ha egy 317-es feszszab után egy nagyobb értékü áramforrás van (aksi), akkor mi történik?
(#) zolika60 válasza clyde hozzászólására (») Feb 10, 2014 /
 
Szerintem bármi jó, az a néhány századmásodperc késleltetés nem hiszem, hogy bármit befolyásol. Nézz szét itt.
(#) mikrokapcsolo válasza Kovabe hozzászólására (») Feb 10, 2014 /
 
Valószínűleg nem lesz nagy baja, amíg egy nagyobb érték van a másik oldalt, mint a kimenet. HA fordítva van, van esély rá, hogy kipukkanjon, ezért tegyél be egy diódát a kimenetre, hogy semmiképp ne menjen fesz vissza.
(#) proli007 válasza mikrokapcsolo hozzászólására (») Feb 10, 2014 /
 
Hello! Csak hogy tiszta legyen. A fordított polaritástól a soros kimeneti dióda nem véd meg.. üdv!
(#) Kovabe válasza mikrokapcsolo hozzászólására (») Feb 10, 2014 /
 
Rendben, köszönöm, akkor jól sejtettem a dolgot.
(#) mikrokapcsolo válasza proli007 hozzászólására (») Feb 10, 2014 /
 
Valóban. Erre nem gondoltam.
Következő: »»   2239 / 4051
Bejelentkezés

Belépés

Hirdetés
XDT.hu
Az oldalon sütiket használunk a helyes működéshez. Bővebb információt az adatvédelmi szabályzatban olvashatsz. Megértettem