Fórum témák

» Több friss téma
Fórum » Áram mérése - hogyan is?
 
Témaindító: spiderman, idő: Júl 27, 2005
Témakörök:
Lapozás: OK   3 / 3
(#) sirály12 válasza sirály12 hozzászólására (») Feb 28, 2014 /
 
Közben gondolkodtam rajta, és rájöttem, hogy egy invertáló kapcsolással jó lehet.
Ezzel a kapcsolással a beérkező -0 - -0,1V-os jelből 0-1V jel lesz elvileg. Jól gondolom?

Már csak az a kérdésem, hogy az MCP6001 jó lesz-e nekem ide.
A hozzászólás módosítva: Feb 28, 2014
(#) sirály12 válasza sirály12 hozzászólására (») Feb 28, 2014 /
 
Csak abban erősítsen meg valaki, hogy nem kell a műveleti erősítőnek negatív tápfeszültség.
(#) sirály12 válasza sirály12 hozzászólására (») Márc 1, 2014 /
 
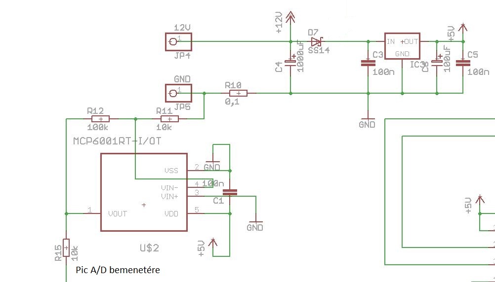
Bár nem hiszem, hogy jár erre valaki, de hátha.
Végül ez lett a végleges rajz.
Ehhez már biztosan nem kell negatív feszültség.
Bár 2 ellenállással több kell hozzá, de bezsúfoltam nagy nehezen.
Következő: »»   3 / 3
Bejelentkezés

Belépés

Hirdetés
XDT.hu
Az oldalon sütiket használunk a helyes működéshez. Bővebb információt az adatvédelmi szabályzatban olvashatsz. Megértettem