Fórum témák
» Több friss téma |
Szia Jani!
Köszi a segítséget és a kapcsolási rajzokat is! ![]() Úgy gondolom hogy az IC-s verzíó mellett fogok dönteni! Én pár nappal ezelött körülnéztem és én a következőt találtam!Kapcsolási Rajz Ezzel gondolom az a baj hogy nem birná ki a tip31 azt a terhelést amit a fejegység lead!? Itt pontosan mire gondolsz? ![]() Idézet: „nem kapcsoló üzemben dolgoznak a tranzisztorok!” Köszi a segítséget! ![]() A hozzászólás módosítva: Feb 21, 2014
Nincs mit. Én csak kerestem. Igaz elsősorban pár használható egyszerű, könnyen megépíthető rajzot. Fogadd meg te is proli0007 javaslatát!
![]() A tranzisztor akkor dolgozik kapcsoló üzemben ha a nyitás és zárás gyors. A te esetedben ez a folyamat lassabb, kivezérléstől függően. Ilyenkor a tranzisztoron több hő keletkezik a veszteségek miatt. ( "A tranzisztoron eső feszültség és a rajta átfolyó áramerősség függvényében." ) Arról a kapcsolásról én lebeszélnélek!
Olvasd el figyelmesen innetől kezdve:_Link_ a hozzászólásokat. Lehet, hogy az az egytranzisztoros kapcsolás is kellő eredményt adna. Egy próbát mindenesetre megér!
hello
Szeretnek egy ilyet csinalni baszusra csak nincs kapcs.tervem se nyak tervem valaki segitene?
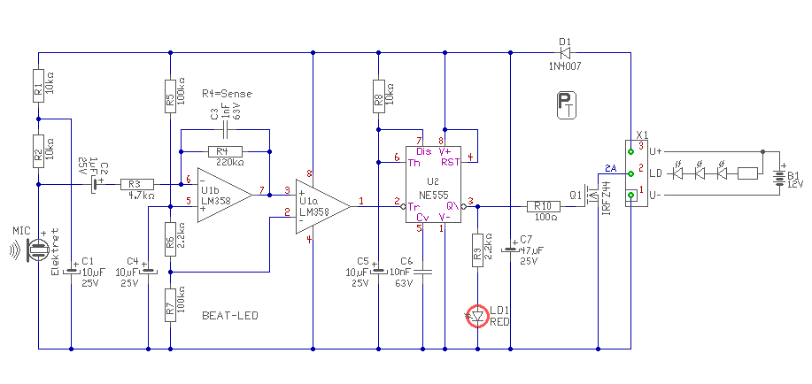
Hello! Ha megnézted volna a kapcsolási rajzot is, lehet tudnád. a "MIC" felirat a mikrofon kapszulát jelöli. A másik egy sorkapocs (de nem kötelező használni). A "+" jelölésre megy a táp pozitív pontja, a "-" jelölésre a táp negatív pontja. A középső kivezetés és a "+" táp közé, pedig a Led szalag (Vagy egy kazal Led előtét ellenállással ahogy a rajzon is van.) üdv!
Es ahol irja hogy red???
oda mi megy???
Hello! Egy piros Led. (De meg kellene ismerni a sematikus rajz kapcsolási elemeinek rajzjelét. Nem?) De mielőtt megkérdezed, a piros vonal, egy vezeték átkötés az IC két lába között a forrasztási oldalon.. üdv!
A hozzászólás módosítva: Márc 5, 2014
Idézet: „A középső kivezetés és a "+" táp közé, pedig a Led szalag” Akkor ide mit kell nem ertem!!! Idézet: !!!„„A középső kivezetés és a "+" táp közé, pedig a Led szalag” Vagy ahogy proli007 írta: Idézet: „egy kazal Led előtét ellenállással” A hozzászólás módosítva: Márc 6, 2014
Talán a kapcsolási rajz segít: Bővebben: Link.
Hello! Kicsit össze-vissza beszélsz.
- Először azt írtad a fényorgonánál, hogy a basszusra az összes Led-et egyszerre villogtatni akarod. Ezért "küldtelek ide". - Most meg egy kivezérlésmérőt linkelsz be, aminek van külön topikja, kapcsolása, nyákja miegymás. - De azt a mai napig nem tudni egyáltalán mit szeretnél "villogtatni", vagy milyen Led-jeid vannak. (Vagy tervbe.) Darab, feszültség, áram vagy esetleg Led-szalag stb. A tápfeszt sem tudni, mire kötnéd.. Viszont ha nem olvasol, nem tanulsz, nem érted mit csinálsz, akkor igen nehéz dolgod lesz. Mert a hálón keresztül, senki nem fogja a kezedet a pákán. A kivezérlésmérőnek, meg túl sok értelem nincs, ha mikrofon hajtja meg. Úgy csak látványelem lesz, mint ez a kapcsolás is. üdv! A hozzászólás módosítva: Márc 6, 2014
Szia! Ez működhet, annyi módosítást én tennék, hogy egy kis elektrolit kondit raknék (1-4,7uF) a miki erősítő kimenetére, utána egy dióda és már mehet is a potira. A potit azt nem kötném le a GND-re, hanem össze a leállással és az erősítő 1MOhm-os ellenállás helyére egy potit raknék, mert azzal lehet állítani az erősítést, így elég pontosan be lehetne lőni a szerkezetet.
Ez az én véleményem, várj meg másokat is ha nem vagy biztos benne.
En osszeraktam, es meg is epitettem egy kapcsolast. Lent mellekeltem. Mukodik is jol, de nem eleg erzekeny. Csak nagyon nagy zajra reagal, vagy ha fujom a mikrofont.
Ha rakok meg egy muveleti erositot a mikrofonerosito es a melyszuro koze hogy felerositse a jelet mukodni fog? Annak a +, vagy --ra kell kozzem a jelet? Es melyiket az A-ra? Nem vagyok otthon a muveleti erositok teren.
Megcsináltam és körülbelül annyira működik hogy egy cm-ről érzékeli a tapsot.
Hello, én a 10nF-ot kevesellem, próbáld ki 1uf-dal pl.
Az erősítő kimenetén meg kellene mérni a kimenő jelet, hogy mekkora is jön ki belőle, íkkor már lehet gondolkodni, hogy hol a hiba.
A szűrő az gyengít a jelen, szerintem ha megtoldod egy 2 tranzisztoros erősítővel a szűrő kimenetét, akkor már jobban muzsikál.
Mindjart erzekenyebb lesz, ha a "melyszuro" aramkorod bemenetenel eltavolitod a 0.1u (vagyis 100n) kondit, mert a bemeneten levo 15k ellenallassal ez a 100nF pont egy alulatereszto szurot alkot, vagyis csak a 100Hz (pontosan 106Hz) alatti tartomanyt engedi at.
Amugy szerintem egyetlen LM358-al megoldhato az egesz mivel dual. Ha mindketto felet is beallitod 100-szoros erositesre, 1mV bemeno jelbol 10V lenne egeszen 10kHz felso frekvenciahatarig. Itt az also torespont annyira nem szamottevo, mert mikrofonrol megy. Mi lenne a kimeneten? 20-30mA terhelest elbir.
Én azt hittem, hogy a kapcsoláson található 2 műerősítő az egy LM 358-ast takar maga mögött. Ezért javasoltam a tranzisztoros erősítőt, vagy LM324-el is meg lehet oldani. A kimenetén valami izzó lehet majd vagy ilyesmi, amire a kapcsolás címe is utal.
Idézet: „12VOLT ACTIVE COLOR ORGAN FOR YOUR CAR”
Igen ilyesmire gondoltam én is.
A 100as erősítést meg úgy lehet megoldani, hogy az első műverősítőnek a kimenetét(jelenlegi kimenet) visszacsatolod a 2. műverősítő bemenetére és annak a kimenetén mérsz 100as erősítést szerintem. Ezt a mellékelt kapcsolást egyszer megépítettem már, de nagyon rég és nem emlékszem rá, csak a rajzról ugrott be.
Helló!
Tudtok egy olyan szűrőt linkelni ami háromfelé osztja a jelet? egyik a Basszus legyen a többi mindegy. |
Bejelentkezés
Hirdetés |
















