Fórum témák
» Több friss téma |
Fórum » Erősítőhöz való hangsugárzó védelem (koppanásgátló)
Témaindító: Thom, idő: Márc 14, 2006
Témakörök:
Azt ítéld meg magad, ez a fajta leoldás számodra kedvező vagy nem.
De azt teljesen biztos, hogy normális esetben a védelem DC figyelő részének semmi köze sincs a kivezérlés mértékéhez. Üzemszerű működés közben nem oldhat le semmilyen körülmények között. Ha mégis megteszi, akkor valami huncutság van. Nem ismerem Skori védelmét, ezért kérdezem, biztosan a DC figyelő rész miatt old le? Nem lehetséges más hatás, ami kiváltja ezt?
Hello! Ha nem ragaszkodsz Inhouse-hoz..
- Egy szinuszjel, vagy egy 50% kitöltésű négyszögjel átlagértéke zérus, amennyiben negatív és pozitív csúcsértékük is azonos. - De egy zenei jel minden csak nem szinuszhullám. Egy váltakozóáramú jel átlagértékét, a pozitív és negatív félperiódusok területének integrált előjeles összege adja. Ez így talán komplikáltnak tűik, de a valóságban nem az. - Ha megvizsgáljuk egy nem 50% kitöltésű négyszögjel pozitív és negatív félperiódusok alatti területét, egyből látható, hogy az nem egyforma. A két terület közötti különbség egyenáramú átlagként jelentkezik. (Mint ahogy egy PWM jel átlagértéke hajtja a motort, vagy lámpát.) - A védelem bemenetén lévő RC tag integrál. Vagy is ha a jel pozitív és negatív területe nem azonos, a kondiban egyenfeszültségként jelenik meg, és működtetheti a védelmet. - Ez az eset fennállhat akkor is, ha a két félperiódus egyforma, de csúcsértéke más. Pld. ha egy erősítő pozitív oldalon hamarabb limitál mint a negatívon. Egyébiránt a zenei jel teljesítménye (feszültsége) basszus oldalon sokkal nagyobb, mint a magas tartományban. Ráadásul, a basszus torzítását a fül kissé máshogy éli meg. A vágással a jel felharmonikus tartama nő, így először leginkább "hangszínváltozásként éljük meg" a torzítást. Mivel a jel ebben a tartományban a legnagyobb, a határolás is itt következik be elsőként. (Egy zsebrádiónál is halljuk a basszust, holott biztos, hogy azt a hangszóró nem sugározza le, csak annak felharmonikusait. De a fül helyreállítja az eredeti mér ismert hangképet. Oly érzetet keltve ezzel, mint ha hallanánk a basszust.) üdv!
Köszönöm! A magyarázat minden részével egyet tudok érteni.
Nem találtam most meg (lehet másik fórumon volt), de korábban, éppen azt bizonygatta valaki, hogy akármilyen módon is hozunk létre hallható hangot, annak a hullámformája átlagban úgy fog beállni, hogy a pozitív és negatív oldali görbe által bezárt terület közelítőleg azonos lesz. Azt nem írta miért, de úgy próbáltam elképzelni, hogy a "vízsintes" tengely elmozdul, ha ezt az egyenlőség megkívánja. (Ott nem volt szó ennek a jelnek az erősítéséről, csak a továbbításáról). Dacolva a logikus érveléseddel, a valóságban reálisan előfordulhat a két "polaritás" olyan szintű asszimmetriája, ami tényleges DC komponensként jelenik meg egy erősítő kimenetén? Meg sem tudom számolni mennyi védelmet építettem eddig, pártállásra, vallásra, és bőrszínre tekintet nélkül (Skorié nem volt eddig közöttük), de még soha nem tapasztaltam működés közbeni hamis tiltást. Pedig ezek egy rész kimondottan hangosításban működik, ahol elfogadhatatlan lenne egy ilyen sajátosság, és jó eséllyel határon járatják a végfokokat (sőt...). Az én tapasztalásaim térnek el az elvárhatótól, vagy Zenebolond jelensége számít szokatlannak?
Látom feladtam a leckét mindenkinek. Igaz én csak "építgetem" a dolgaimat, nem tanultam, csak "eltanultam". És amit eddig megépítettem az eddig működött, igaz volt már rá példa, hogy kellett nálam okosabbal is konzultálnom, de soha nem jártam messze az igazságtól, csak a sok szakkifejezést azt nem tudtam értelmezni, mert nem tanultam.
Igaz nem ide vág, de egy műveleti erősítő(p.l. TL072) invertáló és nem invertáló bemenetét nem igazán értem, de kivezérlési szintjelzőben (A277D) előszeretettel alkalmaztam. Először is invertálóban kezdem és utána a neminvertáló erősítő részét kapcsolom a A277D-re.
Az A277D Ic-hez felesleges elébe müveleti IC ,azt egy erősitő kimenetéről simán vezérelheted, én 2db-ot is épitettem, mindkettő müködik.
A hozzászólás módosítva: Márc 11, 2014
Szia! A hangfrekvenciás jel félperiódusainak kiegyenlítődését magam is tapasztaltam, mely már az első jelútban lévő csatoló kondenzátoron bekövetkezik. A kiegyenlítődés ideje a csatoló kondenzátor és az azt terhelő ellenállás szorzatán múlik.
Mea Culpa. Lehet, hogy inkább az van, hogy akkora terhelés van ilyenkor, hogy a tápfesz elbizonytalanodik és elejt a relé?
A hozzászólás módosítva: Márc 11, 2014
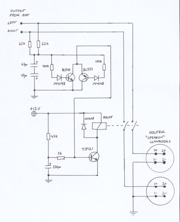
Az alkotó, Skori leírása erről a hibáról, a védelmet tartalmazó lap aljáról:
Idézet: „Egy gyors kiegészítés egy levélíró kedvéért: Elõfordulhat olyan jelenség, hogy a védelmet egy (látszólag) jól mûködõ erõsítõre kapcsolva, nagy hangerõnél leold. Mi lehet ennek az oka? Amikor egy erõsítõ torzítani kezd, akkor (a páros harmonikusokkal együtt) DC komponens is kelekezhet. A védelem már nem sokkal 0,6V feletti DC hibára lekapcsol, és ez ilyen esetben is megtörténhet - ez azonban nem a védelem, hanem az erõsítõ hibája! Hasonlóképpen elõfordulhat, pl. egy túlvezérelt erõsítõ esetén, hogy a vágás (ill. kivezérelhezõség) asszimmetrikus a tápfeszültséghez képest. Tehát ha pl nem pontosan azonos feszültségen határol a végfok pozitív és negatív irányban, akkor túlvewzérlés esetén is keletkezik DC komponens. Ha egy ilyen erõsítõt túlvezérlelünk ("Clip-ig hajtjuk") akkor az asszimmertiát megközelítõ nagyságú DC komponens keletkezik - és ez szintén aktivizálja a védelmet. Megjegyzem, hogy az ilyen jellegû túlvezérlés káros a hangsugárzókra nézve - és tulajdonképen ilyenkor is hasznos a védelem aktivizálódása!!” Nekem az első lehetséges ok mégis arra utal, hogy egy irtózatos túlvezérlés (mély csutkán, hangerő majdnem maxon) és kellő mély tartalom esetén életbe léphet ez a védelem. Persze ehhez társ lehet ennek az erősítőnek a tökéletlensége. A hozzászólás módosítva: Márc 11, 2014
Hello! Én nem arra a gyakorlati kérdésre válaszoltam, hogy mi baja lehet Zenebolond védelmével-erősítőjével, hanem arra, hogy nem szinuszos jeleknek lehet egyenfeszültségű átlagértéke. Tehát csak az elméleti kérdést boncolgattam.. üdv!
Nem eszik azt olyan forrón! Leszámítva pár különleges kapcsolást a végfokok egységnyi DC erősítéssel rendelkeznek. Mellékelem egy ST151 szimulációját. A pozitív oldalon 20V-ra csonkítottam a pozitív tápfeszültséget, hogy felnagyítsam az aszimmetrikus clippet. Látható, a visszacsatolás kondenzátora milyen hatékonyan végzi a kiegyenlítést.
Szerintem nem ez a hiba forrása. Skori 20Hz-cel számol mint legalacsonyabb előforduló frekvenciával. Az erősítőnk felüláteresztő szűrése a 20Hz-től gyakran két oktávval is alacsonyabb, márpedig a DC védelem integrátorát erre a frekvenciára kell méretezni, ha nem akarunk egyes tranziensektől fals tiltást elszenvedni. Az analízis azért ábrázolja 1s környékét, mert itt áll be és éri el maximumát VM1 feszültsége.
Tiszteletem az Uraknak!
Érdeklődnék, hogy a védelem megoldható-e autó indexrelével: Bővebben: Link vagy ez "favágó" megoldás az alábbi konstrukcióhoz: 2x100W TDA 7294 + TDA 7294 híd Most találtam a fiókomban (mármint a reléket). Köszönettel palp A hozzászólás módosítva: Márc 15, 2014
Köszönöm!
Erre a megoldásra gondoltam BC182 - BC 212 - vel. TIP 121 helyett tudnál javasolni valamit? A relé tekercsén 74 Ohmot mértem műszerrel.
A 12V-os relék ellenállása általában 200-300R nagyságrendbe szokott esni. 74R-on jelentős áram folyna, közel 160 mA.
Nézd meg a feliratot, valóban 12V-os e a tekercs, és egyenfeszültségű táplálásra való-e. A hozzászólás módosítva: Márc 15, 2014
Ez irányjelző relé 12V-ra. Legalábbis ilyen áramkörökbe való. Néhányat ezzel javítottam beázás után. Megmérem.
A hozzászólás módosítva: Márc 15, 2014
Reléje válogatja. Az autós relék általában 75-100ohm-osak, a NYÁK-ba ültethetőek közül van akár 1kohm-os is.
A hozzászólás módosítva: Márc 15, 2014
Persze, lehetnek más értékek.
A gondolatom lényege az volt, ehhez nem lehet a "normál" kapcsolásokat használni, mert a relét vezérlő félvezető elolvad.
Bocsánat , mellékelem
Hello! Bekapcsolod a "kézi" kapcsolót, és megméred a T9..T14 feszültségeit. üdv!
Üdvözletem kedves fórumtársak
Megépítettem a RT 1997-es évkönyvében ismertetett hangszóróvédelmet, a leírtak szerint. A jelenség következő: A bemenetet az ic 8-as lábára érintve a védelem lekapcsol, de a 4-es lábra érintve nem, csak ha a tápcsatlakozóhoz érintem. Olvastam hogy elemmel is lehet tesztelni a kapcsolást, kipróbáltam, de akkor meg egyáltalán nem bontotta a relét. Mi lehet a hiba? A védelmet eredetileg egy Texashoz szeretném használni ( 2*25v+2*10000uf), de ha életre kel a kapcsolás, akkor (megfelelő beállítással) máshoz is szeretném használni.
Üdv! Erről lenne szó? Ellenőrizd D1, D2 diódákat, lehet csak rosszul van beültetve.
Sziasztok !
Nekem is ezzel a kapcsolással eddig nem volt semmi gondom, most azonban, hogy +- 55V ról üzemelő végfokhoz kötöttem be. A BD241 –es tranzisztor nagyon melegszik már ott tartok, hogy BD249C van benne helyette. Igaz 12 V-os relé van benne amelynek az ellenállása 270 R. Természetesen 12 V os zéner dióda van benne, normális ez így ?.Vagy tegyek bele 24 V-os relét.
Szia! Ha 24V-os relét teszel be, jelentősen csökkenni fog az áteresztőtranzisztor melegedése.
A hozzászólás módosítva: Márc 30, 2014
Köszönöm, gondolom akkor a + feszültség miatt melegedik jobban . Gondolom ha 2db 12 V os relét bekötök sorosan az is jó lesz a diódát kicserélem 24V-os ra. Csak 12 V-os relém van.
Csak akkor tégy be sorba még egy relétekercset, ha ki is tudod használni. Más esetben egyszerűen meg kell növelni a tranzisztor hűtőfelületét.
Védi majd a másik csatornát, úgy nem kell megosztani az érintkezőket egy relén. Amint lesz egy kis időm megnézem így most 70 mA vesz fel 12 V -os a relé.
Ha igaz a relé 270 ohm tekercsellenállása akkor azon a 70mA 19V-ot ejt. A D10 milyen értékű?
|
Bejelentkezés
Hirdetés |













