Fórum témák
» Több friss téma |
Fórum » NYÁK terv ellenőrzése
Na igen így már érthető
Köszönöm szépen a segítséget!
Ez a nyákterv is több sebből vérzik. Amit én látok belőle az nagyon nem jó...
Akkor tervezd meg jól.....(a ratsnest ikont használod megnyitás után?)
A hozzászólás módosítva: Feb 25, 2014
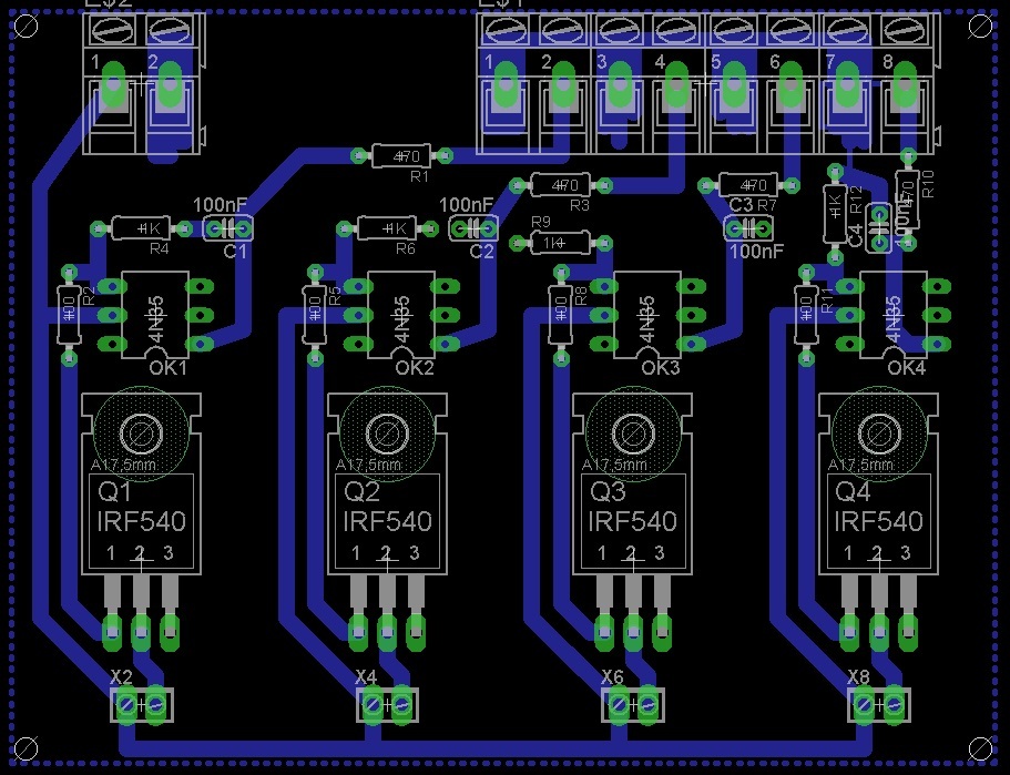
Szia! Egy lehetséges változat el is készült. Akinek tetszik az vasalhatja. Akinek nem az faraghatja.
Én szeretem ha van visszajelzés a vezérlési állapotról. Így én ráterveztem a panelra a kontroll LED-eket is.
EAGLE-ban nem szeretem a teli földet. Főleg mert nem ismerem az a beállítást még. S nem is nagyon kellett nekem eddig... Szóval van még mit tanulnom az EAGLE-ban.
A FET csatlakozóit érdemes lenne lecserélned sorkapcsokra. Valamint a FEL-et el kell szigetelni ha majd hűtőbordát kapnak. Egész jól néz ki így teli földdel az áramköröd! A hozzászólás módosítva: Feb 26, 2014
02-es verzió...
Idézet: „Egész jól néz ki így teli földdel az áramköröd!” Idézet: Akkor most hogy is van ez ? „Ez a nyákterv is több sebből vérzik”
Köszönöm ezt a munkát is. Viszont 2 kérdésem lenne. A jobb oldalon a szaggatott vonal mit jelez? Ami a 4n35-nél fut. Illetve az eredeti lemezen (a képek alapján) 3 pin-es csatlakozó ami keresztül a vezérlés beérkezik az arduinoból. Ez itt melyik csatlakozó lenne?
Arduinoban még nagyon új vagyok...
Szia Én így láttam az áramköröd egészen addig amíg nem mondtad hogy nézzem meg a beállításokat. Néha el ismeret ha hibáztam. ( Csak néha. )
Szia Abban még én is. Az a vezérlés és a teljesítmény áramkör földjét szétválasztottam. A szaggatott vonalnál kell a két áramkör GND-jét közösíteni. Az "Arduinoban" én sem vagyok nagyon jártas. egy linkel segíthetnél, hogy mégis mihez készül a FET-panel. THX. ( Bocs most nem érek rá visszaolvasni a teljes történetet. )
A teliföld beállításoknál az Isolate és Spacing paramétereket tedd egy kicsit nagyobbra, mert maratáskor sok kapirgálástól fogod megkímélni magad, ha kicsit nagyobb a távolság a teliföld és a vezetékek között...
Akvárium világítást készítek belőle. A lényege az lenne, hogy a 4 féle ledszalag segítségével szimulálja a napfelkeltét, napnyugtát, illetve persze egész nap a "napsütést".
Egy picit még javítgattam rajta (összébb szorítottam és rendezgettem , nomeg növeltem a szigetelő tálvolságot )
Az " E$1 "-es sorkapcsot és az " x2; x4; x6; x8 " csatlakozókat cseréld fel!
A hozzászólás módosítva: Feb 27, 2014
Innen már a leendő gazdája is boldogul vele .....
Az új infók tükrében. V03-as az Arduino rendszerhez igazítva a csatlakozókat.
A végleges verzió, sminkelés után...
Igaz nem nyákterv csak schematic de ránéznétek hogy az elv jó e?
Kapumozgató áramköre! a gombok szerintem értelemszerűek a reléket meg direkt nem kötöttem itt "be" mert azzal csak bonyolítottam volna RB porton elvileg van beépített felhúzó ellenállás! Köszönöm
Hello!
- Az ULN2803-ban nyitott kollektoros NPN tranyók vannak. Vagy is a relék másik felét, nem a GND-re, hanem a +12V-ra kell kötni. - Felhúzó ellenállás a Bportán akkor van, ha az a programban be van kapcsolva. - A végállás kapcsolók működése akkor biztos, ha bontóérintkezőt használsz. Mer hogy egy érintkező bont, az sokkal biztosabb, mint hogy majd zárni fog, mikor odaér a kapu. (Pld. ha a vezeték megszakad, már is leáll a kapu.) üdv!
Igen a relét nem tudom miért GND re kötöttem azt már javitottam!
Az érintkezős érved jogos de sajnos csak záró van itthon viszont a panelra van téve az érintkező igy remélem nem lessz szakadás! Dugdosósba eddig működik de még van mit csiszolni!
A gombokat is + ra kötném és a pic bemeneteit egy egy 1k s ellenállással a gnd re húznám így sokkal védettebb az áramkör a külső zavarok ellen ..
A hozzászólás módosítva: Márc 13, 2014
Szia Kaqkk!
Régen láttalak! + ra ? Na ezt kipróbálom!A progit sajnos nem nézte meg senki! Így azt most fogom feltölteni a PIC -be éd megnézem demo boardba.
Ha a flow ban a gombok tulajdonságain nem állítottál így lesz jó ....
Szia! Két relére ellőni egy ULN2803-as! Kicsit pazarló megoldás. Vagy van más terved is az ULN szabad részeire?
A hozzászólás módosítva: Márc 13, 2014
Szia!
Rezgőkör nem kell a picnek vagy belső óráról megy?
Hello! Szabadna kérni, hogy minden témát a helyére tenni? Sch-Flow-bemenet-kvarc.. Palántázásról nem lesz szó?
üdv!
Sziasztok! Le tudnátok ellenőrizni nekem ezt a NYÁK tervet? Köszi előre is
|
Bejelentkezés
Hirdetés |




Köszönöm szépen a segítséget!
Én szeretem ha van visszajelzés a vezérlési állapotról. Így én ráterveztem a panelra a kontroll LED-eket is. 






üdv! 





