Fórum témák
» Több friss téma |
Hiába nyomom újra a gomot nem csinál semmit. újra mér.
A hozzászólás módosítva: Márc 15, 2014
Szerintem ez nem rossz: (ugyanez a kondi a "Hutale féle" műszerrel 28,350 pikofarados)
A hozzászólás módosítva: Márc 15, 2014
Nem értem miért akarjátok feltornázni 50 v ig a feszültséget .Nálam 41 - 42 volt ami szerintem bőven elég .A másik dolog Például 79xx stabilizátort hogy mértek ki nos ?Egyébként tervezésben van már a frekvencia mérés is , és az amper mérés is a műszerhez.
Én nem akarom feljebb tornázni, elég ez bőven. A tesztermben a step-up átkapcsolható 27V-ra. Ezt direkt stab IC-k miatt szerkesztettem bele.
Igen, én is most tanulmányozom a frekimérés lehetőséget, de az ezt tudó szoftvert nem bírom lefordítani, valami nem tetszik az AVRStudiónak. Az amperméréssel viszont újat mondasz. Én valami PWM frekvenciagenerátorról olvastam. Aztán rájöttem, hogy ez csak a háttérvilágítás szabályzására van.
Azt tudom , hogy a tiéd átkapcsolható , de mint tudjuk a 79xx sorozat az test , és mínusz feszültséget kíván, tehát ahhoz , hogy a 79xx stabilizátorokat akarjátok tesztelni ugyancsak kell egy negatív step up konverter. Igen a pwm a háttérvilágítás hoz van
Egyébként , hogy ne keljen annyi kapcsoló , illetve nyomógomb az enyém elejére , vagy felső lapjára ez fog még rá kerülni.A műszer első teszt indítása után közvetlen lehet a zéner mérést indítani , illetve , ha az alap tesztelést befejezte , és kiírja , hogy nincs , vagy hibás alkatrész , ezt követően elegendő , ha zénert akarok mérni , csak a zénert gombot kell megnyomni , és automatikusan elindul a zéner mérés a gomb nyomva tartása mellett.A gomb elengedésekor elindítja magától az alkatrész teszt üzem módot , ha egy ideig semelyik gombot nem aktiválom a műszer automatikusan kikapcsolja magát.
Szia !
A teszt gomb és a Zener teszt gomb között mi a különbség - bekötés szempontból ?
Szia!
Én is éppen ezen agyaltam, és úgy gondolom, hogy a zener gomb indítja a step-upot is. Ez telepkímélés szempontjából jó ötlet, mert a step-up csak a gomb nyomva tartásakor fogyaszt. Az más dolog, hogy én öntartó nyomógombot tennék ide kényelmi megfontolásból. Mivel nekem öntartő nyomógomb kapcsolja a step-up konvertert, és van egy szabad érintkezője, rá is kötöm a start gombot is. Így ha normál üzemmódot akarok, ki kell kapcsolnom a stepupot. A hozzászólás módosítva: Márc 16, 2014
Az enyém nem telepes táplálású, és nincs is benne automata kikapcsoló rész. Viszont ezt az "öntartó" nyomógomb megoldást részleteznéd egy kicsit ?
Ez egy kétáramkörös, kétállású nyomó kapcsoló. Ezzel kapcsolom be a zener méréshez tartozó step-upot. Mivel van egy szabad érintkezőpárom, arra rákötöm a start gombot, a normál start megtartása mellett. Ha bekapcsolom a stepupot, akkor zárva lesz a start gomb is, nem kell nyomva tartani manuálisan. Hogy ez eddig miért kerülte el a figyemem???
Itt lesz a két gomb bekötése .Az enyém 9v ról megy nem akkus , de ez a step up kovertert nem befolyásolja .Ugyan így be lehet akkusnál is kötni.És csak addig fogyaszt , amíg a gombot nyomom , illetve a zéner mérés folyik.
Szia!
Erre gondoltam én is, csak nekem nem pozitív impulzus kell az indításhoz, ezért jól jön a két áramkörös kapcsoló. De már rá is kötöttem a start gombra nagy izgalmamban...
Nekem azért jobb így, mert nekem mikró egy áramkörös nyomó gombok vannak benne , azért kellett ez a megoldás.Egyébként gyors így , és bármelyik funkció kell mérés közben , akkor az ahhoz tartozó gombot nyomom meg , és már teszi is a dolgát a készülék.
Ezt a rajzot nem csak az alját kivágva fel raknád? Köszi!
Pont ezt akartam kérni én is!
![]() Még mindig ott tartok, hogy szedem össze az infókat, ötletek a teszteremhez. Akkuról fogom működtetni, van egy használaton kívüli jó Nokia telefon akkum. Így nem fog függeni a hálózattól.
Hello.
Még mindíg a teszterrel szenvedek de az önteszt nem akar elindulni. Van valakinek ötlete, hogy mi lehet a baj?
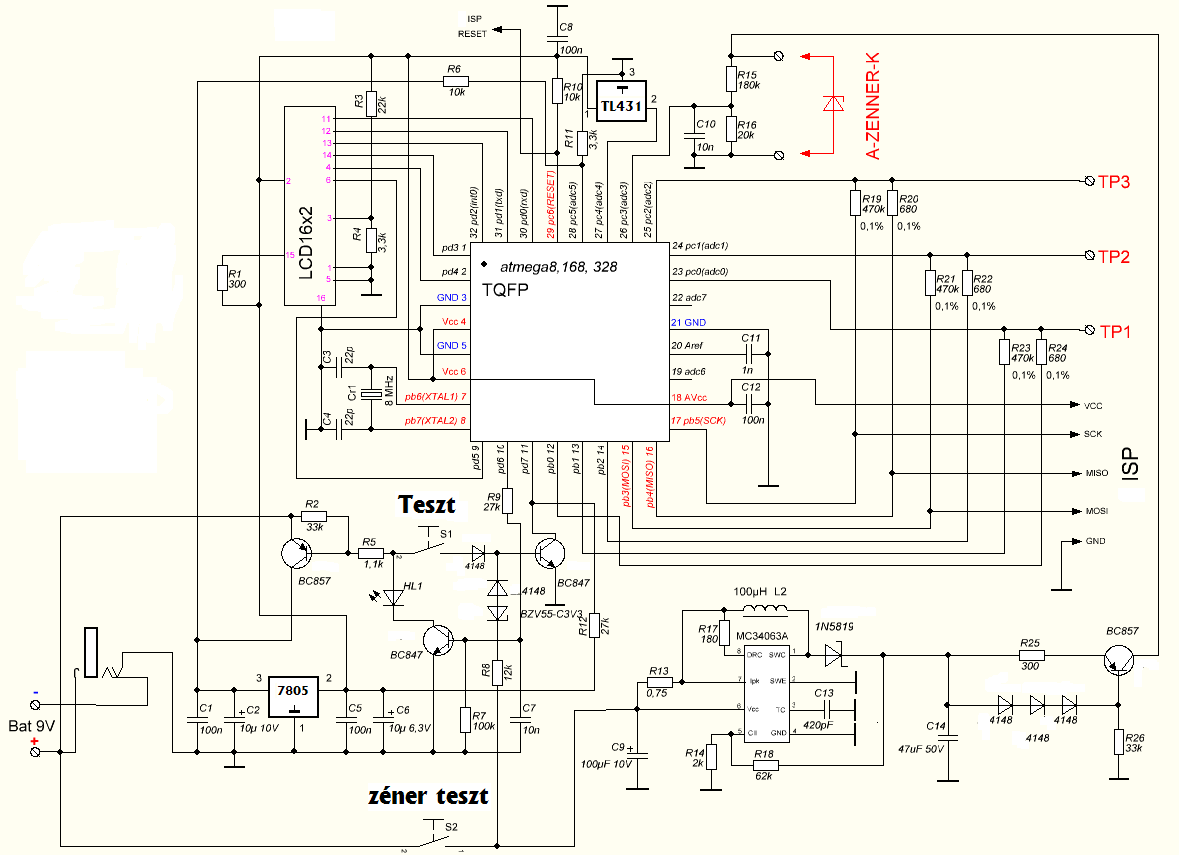
Bocsánat a késésért volt egy kis dolgom.Itt lesz a rajz.
Azért gondoltam először , hogy elég csak a step up része mivel a többi az szinte ugyan az. A hozzászólás módosítva: Márc 16, 2014
Nem akarod kiegészíteni a frekiméréssel?
Biztos kifogom , de a teszter külalakján kell most már többet dolgoznom , hogy valamennyiire álljon most már össze az egész.Ami most már lassan kész is lesz .Az smd tesztekhez kell ez , aminek lesz majd egy kézi befogó tollacskája nem csipesz !És azzal könnyűszerrel lehet majd smd alkatrészeket tesztelni.
A hozzászólás módosítva: Márc 16, 2014
Hello.
Frekvencia mérésnél hová kell kötni az általad feltett kapcsolást?
Ott van az avr PD4 es lábára , vagy ha így könnyebb , akkor e 2 es lábra.
A hozzászólás módosítva: Márc 16, 2014
Már rájöttem, az zavart,hogy az a láb a kijelzőre megy.
Az lenne még a kérdésem mekkora feszültséget lehet erre a kapcsolásra kötni.
Milyen 2-es lábra??? Az az ATmega 328 6-os lába ami az LCD (RS) 4-es lába. Ide kell kötni.
A hozzászólás módosítva: Márc 16, 2014
Szerintem valamit benéztél .Nézd csak.Akkor szerinted melyik is a PD4 a hatos lába ????
Csakhogy a DIP tokos AVR-nek a 6. lába a PD4, ezért denon888 is jól mondja...
Ez igaz. De a DIP tokozásúnak a 6-os lába. Tehát azt azért hozzá kell tenni hogy melyik tok-ról beszélünk.
|
Bejelentkezés
Hirdetés |












