Fórum témák
» Több friss téma |
lorylaci megtaláltam amit kerestem
köszi, már csak a trafó menetszámait nem tudom, tudnál segiteni ebben ?Köszi.
Szia.
Nézd meg ezt,hátha segít.Flyback converter
Ha eredetileg 60 kHz-en rezonál, mit keresel vele 25 kHz-en???
Oda más kondi kell és más, nagyobb menetszámú trafó is. Ha úgy minden oké, utána keresd, miért csökken a táp 10 voltra.. Nem mindegy, milyen frekin mit kapsz azzal a trafóval. A másik FET, IGBT meg biztos a nagyobb kapcs. vesztesége miatt melegszik. A hozzászólás módosítva: Márc 16, 2014
Szia, nem hiszem hogy jó lenne, mert nekem a rajzon a bemenetnél két külön álló tekercs van, amit linkeltél ott 1 tekercs van csak, igy nem tudom kiszámolni a pontos menetszámot.
60 kHz-n szeretném használni, de nem tudok felmenni vele, mert ahogy tekerem a potit nagyobb frekire, mint 25kHz elkezd fűteni a nagy FET, és közben leáll az egész. Külső segédtáppal már nem áll le, de ízzik minden (FET, IC), miközben a primer négyszögjel szabályos.
Viszont kipróbálom, hogy 20-25 kHz közti frekire állítom a rezonáns kört, meglátom úgy milyen.
A trafód menetszáma stimmel? Ez az első...
A második pedig az, hogy "felülről" közeltsd meg az általad kiszámolt rezgőkör frekijét. ( külső táppal először..) A hozzászólás módosítva: Márc 16, 2014
A lustább félvezetőid miatt nézd meg a gate képet a szkópoddal, mit látsz 60 kHz-en pl.
Fel és lefutáskor mennyire meredek a jel és különbséget tehetsz. Komplementer tranyókkal leküzdheted ezt az akadályt. Mellékelek egy 100 kHz körüli ábrát a sima IC-s, ill. tranyós meghajtásról, ott láthatod, mekkora gond a nagy gate-kapacitás. Ezt modellezheted pl. 10 ohm és 2..3..5..8 nF-os kondikkal is, szép négyszögjellel meghajtva és rögtön rájössz, mi a pálya.
Jó, az amit linkeltem.Ismerem ezt az IC-t.A segédtáp 7-9 menet szokott lenni.
Ez bevált,működik nézd át.
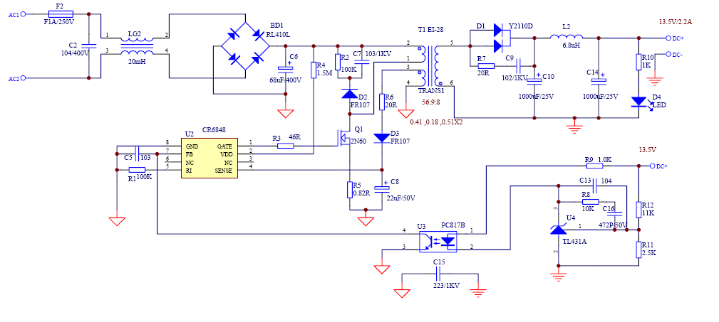
Akkor ha jól értelmezem, ezen a kapcsoláson is a trafó menetszámait használhatom igy: ?
A trafó 1-es 2-es tekercse 18 menet 3-as 4-es 9 menet a kimenet pedig 6 menet ?
Úgy értelmezd, hogy a primer 2x18 menet, de szerintem elég durva (kevés is..) az áttétel miatt..
Akkor segitsen már valaki hogy mégis hány menet szám lehet a trafón, ez a kapcsolás is müködik, egyik ismerösömnek megvan gyáriba és megy szépen, át lett nézve a gyári kapcsolás ezzel a kapcsolással, és egyezik de a trafó menetszámát azt sajna nem tudom, találtam egy ehez hasonló rajzot csak egy kicsit különbözik a kapcsolás az IC miatt, de a többi az ugyan az szinte, ott felvannak tüntetve a trafón a menetszámok, azokat a menetszámokat alkalmazhatom annál a kapcsolásnál amelyiket megszeretném csinálni?
Ha jól értelmezem a trafón a menetszámokat igy vannak: 1-es 2-es 56 menet, 3-as 4-es 9 menet, 5-ös 6-os 8 menet.
Ez már szebben hangzik...
.. de azt jó lenne tudnod, a freki is ugyanaz-e, amit te állítasz be, stimmel-e a vas, légrés.A primer "felek" közé kell tekerned a szekundert, a segédtáp mehet legfelülre (gyári trafók..). Kaptál egy linket nemrég a számításra, nézd meg azt is, milyen menetszámadatok vannak kb.. Az áttétel még mindig nem a legjobb, 56/8 ( 7?) vagy 2x56/8 (14) ? nem mindegy... Kb. 150 volt/15 volttal is 10, neked pedig? melyikkel számolsz? A hozzászólás módosítva: Márc 16, 2014
Az az igazság hogy nem értek a trafó részéhez, ezért is kértem segitséget hogy hogyan kell a menetszámokat számolni, ami gondolom függ a vasmag méretétöl és a frekitöl is, minden esetre jól jönne a segitség hogy ebben az esetben hogyan is kellene számolni, a trafó PC tápból van amit szeretnék használni.
Figyelj már... saraha elküldte ezt a linket neked:" Flyback converter"... légyszi menj már rá és ott találsz mindent... "Calculate" után pedig trafóadatot, menetszámot, drótkeresztmetszetet, stb..
Csak alkalmaznod kell. A pc-s trafókba pedig tegyél légrést, mert azok nem errevalók. Azonkívül pedig találsz pár oldallal vissza egy PI-Expert témát, letöltöd a progit és abból is tanulsz hozzá.. A hozzászólás módosítva: Márc 16, 2014
Ha visszalapoztál volna, láttad volna, hogy jópárszor belinkeltem ezt.
itt használhatod a flyback számolót, ami ad mindent. Ezen kívül ott a PI Expert, amit szintén sokan reklámoznak. Sajnos egyik sem helyettesíti azt, hogy megértsd a működést, bár a Schmidt-Walter oldalon vannak jegyzetek is. Itt nem simplán menetzsám van, hanem a flyback tápnál a telítődéssel is kell számolni, szóval inkább induktivtiást számolunk, légréssel. Szóval nem szimplán csak pár menetszám a dolog.
Igen láttam a Flyback számolót, de a Vin_min / V és a Vin_max / V -hoz milyen értékeket kell megadjak, ha 150V-al számolok az jó-e ?
Nos, tekertem egy nagyobb pc táptrafót (A=1.3cm2) ennek már csak 12uH a szórt kapacitása, szemben a kicsivel, amivel eddig kisérleteztem, annak 39uH volt.
A kicsire 0.2T-vel is kellett 50 menet, nem nagyon tudtam kisebb szórt kapacitást elérni. A nagyon 30 menet van, szoros csatolással, 0.18T Ezzel remekül működik 52 kHz-re sikerült belőnöm a rezonáns frekit. Néztem az S-G jeleket, 50 kHz-ig még talán elfogadható, de 100 kHz környékén már botrányos, ki fogom próbálni a tranyós meghajtást. Kösz ! Idézet: „A pc-s trafókba pedig tegyél légrést, mert azok nem erre valók.” Én még ehhez hozzátenném,hogy ha így teszel "kokike28" akkor csak a ferrit közepébe készíts légrést (pl:sarokcsiszolóval) ne az egész keresztmetszetbe tegyél be valamit. A hozzászólás módosítva: Márc 16, 2014
Neked pont laza csatolás kéne..
. 12 uH szórt INDUKTIVITÁS inkább flybackhoz való...Osztott cséve kell ám... A hozzászólás módosítva: Márc 16, 2014
Induktivitás persze, elírtam, bocsánat...
Hát, akkor végképp nem tudom mi volt a probléma, de kipróbálom több menettel, esetleg egymás mellé tekerve a primer-szekundert, de mivel kis feszültséget, nagy áramokat szeretnék kivenni belőle, ez nemigen fog menni.
Ja, hát az lenne jóóóóó...
. csak kicsit nehéz... elmegy a fele-fele is, csak nagyobb zavarforrás.Kísérletileg elfogadható.
Apránként közelítsd meg..
.. 52 kHz-en még príma a 0.5-ös huzal, szépen paralel tekersz 15...20 szálat ( ha nincs vékony réz-szalagod), ami pont kifér a szekunder részen, a kivezetést pedig vékony nyákra forrasztva csináld meg és nem lesz sodrott bunkó....
Sziasztok, használt piacon vettem 3db JAMO660 sub névre hallgató házimozi sub végfokot.
Persze mindegyik leverte a kismegszakítót mikor kipróbáltam erre számítottam is és most ezért érdeklődök valakinek van ötlete merre induljak javításban. A tápban és a végfokban is a fetek egyaránt teljes zárlatban vannak. Tápfet: G20N50C, Végfokfet: IRFB4227
Először éleszd fel a tápot,végfok nélkül,majd a végfokot is külső tápról.Aztán jöhet a házasság.Elkókra különösen figyelj.
Kösz a tanácsokat, igyekszem bár megvalósítani szépen és jól, nem könnyű
Próbálkozom...Van egy nagy toroidom Urbántól, 50mm x 33mm x 30mm (külső x belső x magasság). Szeretném trafónak használni, de semmit nem tudok róla. Mérve 5000 körüli az Al értéke. Ha jól számolom a mag keresztmetszete kb. 2.4 cm2. Érdekes, hogy 0.14T indukcióval (50kHz, 22 menet, 2300uH induktivitás, csak primerrel) 10 perc után nagyon átmelegszik a vas, olyan 60-70 fokos lehet. (A pozitív oldali FET is hasonlóan meleg, hűtés nélkül) Mi nem stimmel ? Használható ez ebben a frekvencia tartományban trafónak, vagy feljebb kéne menni ?
Bocs,már nem tudok módosítani, szóval csak primerrel induktivitást mérni gondolom hülyeség, ha csak nem Al értéket számolunk.
3 menettel szekunderrel 45 uH körüli a szórt induktivitás attól függően hogy osztom el a gyűrűn a tekercset.
Köszi a választ én is így gondoltam mert egy hagyományos erősítőnél is kb ez a menet. Szerinted a diódákat is érdemes megnézni a trafó után?
Van egy olyan érzésem, hogy az a vas egyáltalán nem ide való... VAGY esetleg megpróbálhatod +8-10 menettel, 4-5 mH-ig felmenni, mit csinál üresben és 4 menet szekunderrel, terhelve, úgy működik-e normálisan.
Üdv mindenkinek.
Jó lenne ha tudna valaki segíteni.Van nekem egy Delta electronics DSP-1050AB szerver tápom.El szeretném indítani.csak nem tudom a lábkiosztást. Előre is köszönöm! |
Bejelentkezés
Hirdetés |




köszi, már csak a trafó menetszámait nem tudom, tudnál segiteni ebben ?













