Fórum témák
» Több friss téma |
Szia!
Semmi baja nem lesz, és különben is ő állítja be az átfolyó áramot az 560 ohm segítségével.
Sem egyik sem másik, de valahol mégis... Kicsi trafó van benne, de vagy a LED-ek fűtik nagyon vissza, vagy iszonyúan melegszik és a kondijai azért melegszenek, de oda vissza pofozzák egymást a ledekkel az biztos. Mert először a ledek patkolnak el aztán húzzák magukkal a drivert is, amiben chipes áramgenerátor van. Az tuti, hogy egy LED-es fényforrásnak ennyire nem lenne szabad melegednie. Emiatt rövidül az élettartam. Nekem van közel 30 éve működő zöld és piros ledem. Jóval kisebb áramon valóban magas az élettartama. De a fehérek (főleg Cree) egy hajítófát sem érnek. Drága és rossz megoldás. Eredetileg azért cseréltem ledre, mert túlságosan fűtöttek a halogének, de legalább nem volt velük más gond.
A hozzászólás módosítva: Ápr 3, 2014
Valamint ha a másik oldalon a dióda helyett is LED-et tesz be, még szebben is világít. Lehet más színű is
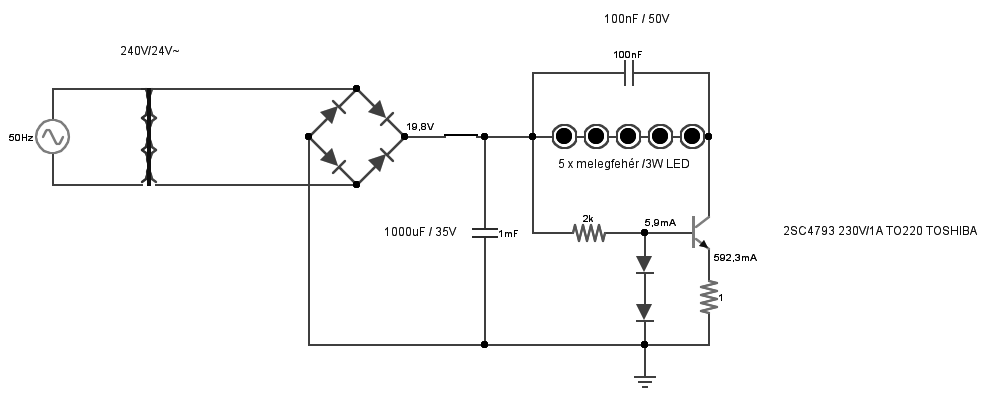
Règebben én is próbálkoztam az előtét kondis megoldáson, de nem volt hosszú élettartama a ledeknek. Áramgenerátoros megoldással viszont 1 éve világít 1500 5mm-es led és nincs gond velük. Javaslom a közös táp és áramgenerátor verziót. Nálam nagyon bevált, persze csak is kapcaolóüzeműt építettem.
Sziasztok! Ismét egy konkrét kérdés, mert ha már belekezdtem, a végére akarok járni. Megoldás lehetne, ha trafóról mennének a led-ek, de akkor lőttek a csereszabatosságnak. A szimulátorral a hozzászólásoknak megfelelően ezt raktam össze (kép). Milyen megoldások jöhetnek szóba 24W-on 15W LED táplálására? Konkrét javaslat érdekelne. A kondis osztó is jó lenne - de gyanítom ekkora teljesítménynél már az nem működne ésszerűen. Kicsi kapcsolóüzemű táp esetleg? Sajnos amiket én találtam azok kitűnőek 24V-ra és kevés körítéssel trafó nélkül is ráköthetőek a 230V-ra, de sajnos 60mA a max amit ki lehet csiholni. 24V/600-750mA-t semmiképpen. Az is megoldás persze, ha veszek ilyen 18V-os kész LED tápokat, de azok meg túl nagy teljesítményűek 1 led fényforráshoz, akkor csoportosítgatnom kellene. Valahol gyanítom, hogy igazán jó megoldás nem lesz.
A hozzászólás módosítva: Ápr 3, 2014
Amúgy továbbgondolva a dolgot... Egy darab 1500W-os trafó megoldaná a teljes ház világítási betáp gondját. Így még a veszteségekkel együtt is az 1/3-át fogyasztaná minden és jelentősen megnőne az élettartam. De sajna egy ekkora trafó is 30-40eFt. Igaz - örökös darab.
Szia! Talán nézz közül az áramgenerátoros LED-tápegységek között is.
Az a bajom, hogy 86 db lámpám van.... 4376Ft-os darabárral... hmmmm szóval 376.000Ft-ért nem kevés áramot veszek és maradnak az olcsóbb halogén lámpák. Ez az ötlet bukta. "márkás" LED-es fényforrásokra éppen ezért nem futja. Azok is horror áron vannak.
1 tápra 13 db 1W-os LED köthető. Ugyanez kínából olcsóbb.
Olyan jó lenne, ha elolvasnátok végig.. de tényleg.... 5x3W-os led lámpatesteim vannak. Az 15W testvérek között is. Az összes többi led - játékszer. Nálunk amik kaphatóak fényforrások 3 generációval régebbek, mint amiket én vettem. Ergó a fényerejük is akkora, mint a normál izzóé - ebből fakadnak a gondok. Nálam egy 5x3W-os led fényforrásnak 50W halogénnel 100%-ban egyenértékű a fénye. Ezek gyári fényforrások, de nagyon rosszul alakult az élettartamuk és sajnos pont abból vásároltam be alaposan, ami nem a legjobb. Viszont javíthatóak, felhasználható a paneljük, az optika, a csatlakozó, a doboz. Ilyen kivitelűek LED-eket azóta rendeltem hideg és melegfehéret is 100-100db-ot, van mivel tesztelni. Próbaképpen kicseréltem pár darabban (mind az 5-öt), de azok is behaltak 2-3 héten belül.
A hozzászólás módosítva: Ápr 3, 2014
A linken szereplő körte eladója szemérmesen hallgat egy fontos adatról. Többször átolvastam a hirdetést, de a leadott fénymennyiség nem derült ki. Az, hogy közel egyenértékű egy 50W halogénizzóval, korántsem kézzelfogható számomra.
Nem mindegy, hogy egy wattnyi elfogyasztott energiáért mennyi fényt kapok. 80, 100, vagy 120 Lument? Ez a hirdetett körte inkább az olcsóbb 5W, 500Lm lámpák közá sorolható az ára alapján.
Nem értem, hogy miért akarsz egy olyan eszközzel foglalkozni, ami gyárilag hibás! Javaslom szedd ki belőle az összes LED-et hűtőpanellal együtt és építs neki külön áramforrást egy nagyobb trafóval vagy kacstáppal. Meg persze az áramgenerátor. Lehetőleg abból is kapcsolóüzeműt. Egy 400W-os 24V-os trafó meg van max 5000-ért. Arra már elmegy pár LED. Ennek már csak egy nagy puffer és a generátor kell. Szerintem ez a legoptimálisabb lehetőség.
A hozzászólás módosítva: Ápr 3, 2014
Szia! Éppen ez az. Tapasztalati úton jutottam el idáig. A 3x3W-ost hirdették 45W fényegyenértékűként - ez nem igaz. Vettem 4x3W-osakat - ez már közelebb volt, de még mindig nem adta érzésben azt amit az izzó. Egymás mellé van téve a halogén és a led fényforrások. A műszerek csalhatnak, mert például a hidegfehéret fényesebbnek mérik. Most azonban még az érzés is ugyanaz mint az izzóknál. A fényerő, a színhőmérséklet. Az 5x3W ellen a sugárzási szög szól - de spotról beszélünk, tehát nem vészes. A COB LED-es 15W-os eddig a legtökéletesebb, de amíg mindegyikből beszereztem párat lefogyott a zsebem. A COB LED-es fényerőben, színhőmérsékletben és sugárzási szögben teljesen ugyanaz. Egyetlen szépséghibája van, hogy a sugárzási szög pereme felé egy sárgásabb sáv vehető észre. Ha fedésben vannak a fények - nem látszik, csak ha magában világít.
A hozzászólás módosítva: Ápr 4, 2014
Fogalmazzunk úgy - mentem ami menthető. Nyilván nem minden áron, de amit meg lehet tenni megteszek. Alapvetően ha 80Ft-ba került volna, mint egy izzó és javíthatatlan lenne - kidobtam volna mindet. De még lenyomott áron is 550 Ft egy darab. Ráadásul felhasználhatóak az alkatrészei. Vagy nem erről szól a hobbi elektronika? Menetelek a fogyasztói társadalommal szemben. Este gondolkodtam még kicsit. Tulajdonképpen csak egy megoldást nem láttam- induktivitásost, vagy trafósat. No nem hagyományos trafóra gondolok, hanem olyanra, ahol pl 900 menet mellé 100 menet leosztással csak megcsapolom a tekercset. 0,1-es huzalra gondoltam, de a méretekkel nem vagyok tisztában hogyan jönne ki. Elvben egy vasszög is megtenné vasmagként, de gondoltam magára a műanyag házra,mint csévetestre. Egy darabot csak össze kellene ütnöm...
Egyre inkább valami átverést érzek a dologban. Meg tudod mérni egy körte alumínum hűtőbordájának a súlyát? Szerintem ezek az "5x3W" típusszámú körték méretileg inkább az 5x1W teljesítményű körte méretéhez állhatnak közel. Az általam ismert legnagyobb, 9x1W hűtőbordája 72 gramm.
Szia! Nem mértem még meg. De megteszem. Ettől függetlenül... Kipróbáltam DC tápról a LED-eket, mintha trafóról mennének. Gond nélkül mennek, világítanak és nincs velük gond. 48 óra alatt sem volt nagy gáz. Igaz nem építettem be próbaképpen a mennyezeti dobozba. Ugyanolyan körülmények között, ugyanannyi melegedéssel kevesebb volt a gond, ezért gyanakszom a driverre inkább. Bár a Cree ledjeiről is megvan a magam véleménye. Igen tudom, hogy ez egy sok összetevős játék. A melegedés a táp,a méret. Gondolom ezért okoz fejtörést másoknak is a világon ugyanez a problémakör. Bár nem teljesen értem, akkor mire fel tiltották be az izzók gyártását? Megvallom, kicsit meg is elégeltem a pislogó, hunyorgó, vagy éppen lassan éledő kompakt fénycsöves világításokat. Rosszak, drágák és nem kellemes a fényük. Elkeseredem néha, amikor ügyfeleknél is gyertyafénynek megfelelő lámpatestek világítanak - mondván: "energiatakarékos". De világítástechnikailag egy bányászlámpa a vak lónak. Egy EU-s fejlesztésbe már belefogtam, lehet, hogy ez a következő lépés. Valahol el kell kezdeni. A szívem jobban örülne, ha a Tungsram mindezt kifejlesztette volna és szívesebben megvásárolnám, mint az OS..., vagy a G. márkanevű vac..ot horror áron- de sajna ami volt - elmúlt.
Most kínai van olcsóbban és kínlódás. Az legalábbis szerintem nem életszerű, hogy Józsi bácsi a pajtába egy 14000Ft-os LED fényforrást csavar majd be a 80Ft-os izzó helyére a tehénnek, mert kb az tud hasonló fényáramot. A hozzászólás módosítva: Ápr 4, 2014
Jogos a súly felvetése! Én pl. egy 10 W-os LED-re tettem 140g-os Intel CPU coolert. Vízszintesen állítva a chip mellett mérve 60 fok, 90 fokkal elforgatva, már rosszabb volt a hűtése, ekkor már 70 fokot mértem ugyanott. A mérések nem zárt helyen történtek, ott sokkal rosszabb lett volna a helyzet.
Azt ne feledd, hogy a szem nagyon rossz műszer. Egyből alkalmazkodik mindenhez.
Különbséget kell tenni a természetes és a mesterséges légáramlású hűtőborda közt!
A CPU borda kimondottan ventillátorral működik helyesen. Ezért vannak olyan sűrűn a bordák. Ventillátor nélkül megreked a bordák közt a meleg levegő és nem tud hűlni.
Szia! Egyenlőre arra gondoltam levázolom induktív osztóval. Esetleg egy 5mm szögre, kapton szalagra tekercselve, shell lakkal rögzítve gondoltam megtekercselni. Tekercselőt építettem, bár egy számláló még kívánkozik rá, csak mechanikusat nem találtam. Egy barátomnak egy régi orsós magnó számlálója volt felszerelve, hasonlóval én is megelégednék. Bár akkor már lehetne akár digitális is. Szóval a rajz:
Helyesen: sellak (mod) A hozzászólás módosítva: Júl 20, 2014
0,1-es huzalra ne próbálkozz 0,6A terhelést.
No meg az a tekercs egy "autotrafó". 15W terhelést nem fog komálni. Pláne, ha vasszegre van tekerve. A hozzászólás módosítva: Ápr 4, 2014
OK. Azért kérdezek, mert buta vagyok. Abból indultam ki, hogy ha 1mm2 elbír 10A-t akkor a 0,1-esnek is el kellene bírnia 1-et , de 0,6-ot mindenképpen. Ráadásul vas nélkül - Ohmosan. Tévednék? Mit javasolnál? Vagy ne is álljak neki?
Trafónál inkább 3A/nmm. A vasszrgnek nem a legobb a mágneseshetősége, de lehet kapni ferrit I magot. Talán azzal próbáld. Bár én nem álnék neki. Nagyon drága project lesz. Főleg időben.
Ne!
![]() 15W terheléshez 15W trafó kell. Minimum. A huzalok áramterhelhetősége nem egyenesen arányos az átmérővel. Illetve mint látom Te a keresztmetszettől indulsz és az átmérőnél érkezel. Tekercsnél sohasem alkalmazunk 10A/mm2-et a számításnál. Ha csak nem 3 menetes 50KVA-es olajban úszó, ventillátor hűtéses az. ![]() Trafónál jellemző a 2-3A/mm2. A 0,1-es (mm átmérőjű) huzal terhelhetősége 0,0157 - 0,02356 A közt lehet
Hogy őszinte legyek, én a súly mérésére gondoltam. Az autotranszformátoros megoldás olcsóbbá teheti ugyan a dolgot, de én nem csinálnám. Megmagyarázni nem tudom, ez csak egy ösztönös megérzés.
A LEDek áramának csökkentése nem járható út? A meghajtókon fel van tüntetve a kimenő áram? Milyen IC van ráépítve? Én az 1W/120Lm Epistar LEDekre esküszöm. Jobb hatásfok érhető el, a keletkezett hő jobban eloszlik, könnyebben kezelhető. A hozzászólás módosítva: Ápr 4, 2014
Remélem a szöget nem gondoltad komolyan? Egy autotrafónak is rendes, zárt, légrésmentes mágneskör kell, trafóvasból, különben kb. 0,1 másodpercig fog létezni (amíg a kisautomata leold...)
Sziasztok! Persze, hogy nem gondoltam, komolyan
. De így már volt miről érdemben beszélni. Köszönöm a hozzászólásokat. Elmélyedek a témában még egy kicsit - és félreteszem a vasszöget .
Ha már induktivitást számolgatsz, nem árt, ha az induktív ellenállást is kiszámolod. Rajzod szerint a 140,8 uH tekercsnek van ~44 mOhm (milliohm !!!) ellenállása 50 Hz-en. Már csak azt kellene kiszámolni, mekkora áram folyik át rajta 230 V-on.
|
Bejelentkezés
Hirdetés |





Most kínai van olcsóbban és kínlódás. Az legalábbis szerintem nem életszerű, hogy Józsi bácsi a pajtába egy 14000Ft-os LED fényforrást csavar majd be a 80Ft-os izzó helyére a tehénnek, mert kb az tud hasonló fényáramot. 






