Fórum témák
» Több friss téma |
Fórum » Csöves erősítő készítése
Ne feledd betartani a fórum viselkedési szabályait, és a topik megmaradásának feltételeit. [link]
A téma átmenetileg fagyasztva lett, hozzászólni nem tudsz!
Nem írta, hogy miért építette az előfokozatot. Lehet, hogg bufferként, akkor meg elegendő lenne 1x erősítés katódból csatolva. Amit írsz értem, de nekem akkor is fura ez az erősítünk, aztán visszaosztunk, bár végül is a bemenő hangerőszabályzó poti is ezt csinálja.
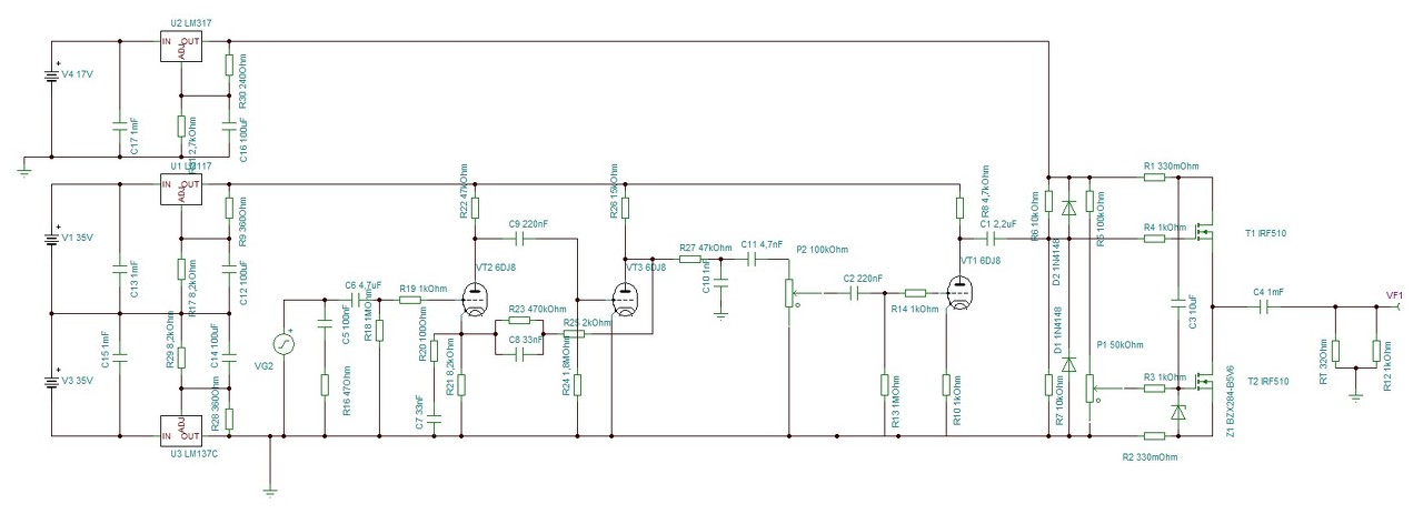
Lényeg, hogy van 2 trióda, amik hangszínként mennek, és a fokozat erősítése 1x es, ha ennek növelem az erősítését, akkor a szűrők vágási pontjai elmásznak. Ezt a fokozatot követi egy anódkövető erősítő, ami egy fetes buffert hajt, és ennél a fokozat csöves részénél mászik be a zaj.
Ha a problémás fokozat erősítését növelem, akkor a kimenő feszültség lesz túl nagy.
Nem kellene ennyi cső, az első fokozat jelentős mély emelésére sincs szükség szerintem.
VT1 csövet el is hagyhatod, ha az első fokozat erősítését kb 2x állítod be és visszacsatolását lineárissá alakítanám, elhagynám a mély emelést, így jelentős fázishibát is produkál. Ha mégis meghagyod a VT1 funkcióját, akkor katódkövetőnek kösd be. C2 kondi is felesleges. Csöves rész tápja így nagyon kacifántos, jobban, egyszerűbben is megoldható. A hozzászólás módosítva: Ápr 14, 2014
C2 eredetileg nem volt a tervemben, csak Reloop mondta, hogy szükséges lenne.
A fokozatnak elméletileg sem fázistolása, sem mély kiemelése sincs, a poti előtti részen a kiemelések vissza vannak vágva. Elektronika tanárom mondta, hogy így kellemesebb hangja lesz, és ha már beadandó, akkor egy próbát megér. Most tekertem rá oldalanként 350-350 mA nyugalmi áramot, és gyönyörűen hajt 2 8ohmos hangfalat, csupán az alapzaj zavaró. Az egész ketyere a kapcsolóüzemű tápjával 20 voltot és 1,4A-t eszik. A kacifántos táp is tanárom ötlete volt, hogy jobban szűrve legyen. Idézet: „A fokozatnak elméletileg sem fázistolása, sem mély kiemelése sincs” Csak ennyi...! Ezt nem lehet lineárisnak nevezni. C8 10u és R20,C7 elhagyandó, így lesz lineáris. Táp szűrése semmivel sem jobb, csak értelmetlen.. A hozzászólás módosítva: Ápr 14, 2014
Meg van építve a kapcsolás alapján, és hallhatóan vannak magas hangok, szóval szerintem valamit félre nézhettél, mert az erősítése sincs ekkora.
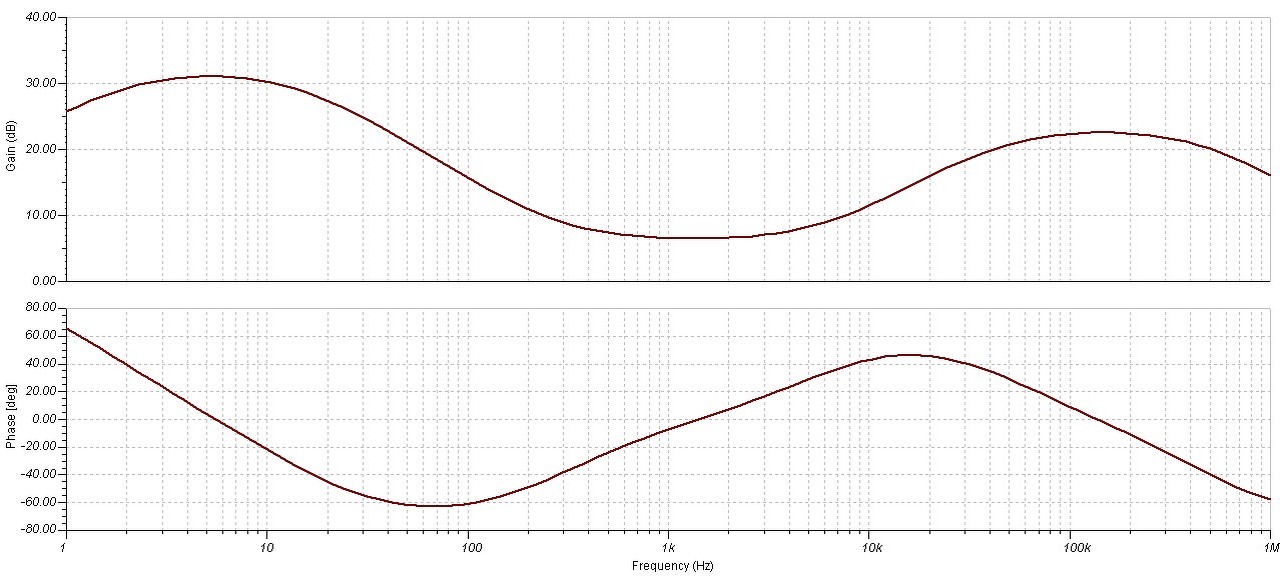
Mellékeltem az én tinám, mérését.
Ezt nem érdemes itt folytatnunk, van rá megfelelő hely: Bővebben: Link
Nem néztem be semmit, ha az első fokozat visszacsatoló hálózatában lévő alkatrészekkel szimulálod , hatalmas magas/mély kiemelése van, ezt még szimulálni sem kell, látszik a megválasztott értékekből! Idézet: „Meg van építve a kapcsolás alapján, és hallhatóan vannak magas hangok” Persze, van magas, nem is kevés, jelentős kiemelés miatt , több is mint kellene! R27/C10 viszont magas vágást okoz, előtte magasat emelsz, majd ezt követően vágod, ennek csak hátránya van. Felerősíted a jelszintet, majd osztod ismét erősítesz, ez sem logikus topológia. Ezzel a módszerrel az erős kiemelések miatt, növekvő torzítás, zaj és egyéb problémákat idéztél elő. Fejhallgató erősítőnél vétek ilyen korrekciót alkalmazni, itt még szobaakusztikára sem lehet hivatkozni, hogy esetleg azt kéne korrigálni hangszínszabályozással. Viszont jobb minőségű fejhallgatót hamar tönkre lehet vele tenni, ez az előnye.. A hozzászólás módosítva: Ápr 14, 2014
Én ezt az egész kapcsolást értelmetlen kutyulmánynak látom, kár egy mp-et is fáradni vele.
Százszámra vannak bevált csöves fejhallgató kapcsolások, amik (jól) működnek. A hozzászólás módosítva: Ápr 14, 2014
Sziasztok!
Lasan, de biztosan épülget az EL84PP-m. Mennyire javallott az egyenáramú fűtés? Sajnos kicsit atultekertem a 6,3-as tekercseket (2db, 1,5mm-es huzalból), 6,01V lett mindkettő. He ezeket egyenirányítom és stabilizálom, tutira meglesz a 6,3 DC. Üdv: Zsolt
Megteheted. Minimálisan csökkenti a csövek élettartamát (mint ahogy az izzólámpákét is). Normális körülmények és konstrukció mellett a brummra nincs hatással. Inkább tegyél fel még 2-3 menetet, ha tudsz, de teljesen jó egyenáramról is.
Hát a továbbtekerés nem megy, ki van impregnálva a trafó (Orosz hipersil és kicsit búgott), marad az egyenirányítós fesz emelés. Egyébként 6,01-el igen alul lenne fűtve?
+/- 10 % -on bellül nem. Azért számold ki, hogy a fűtőfeszültség mennyi lesz a hálózati feszültség ingadozásainak szélső értékénél is. Ezzel együtt nem hiszem, hogy sok hókuszpókuszra lenne szükség.
Köszönöm.
-10% az belefér. Lehet hogy nem kűzdök. Meglátom. Megterhelem és megnézem mennyit esik (ha esik egyáltalában) hogy mennyi a tényleges fesz. Az anódfesz. tekercset meg úgy csináltam, hogy csapolással be lehet állítani, hogy mennyit akarok (azt módszeresen túltekertem). A hozzászólás módosítva: Ápr 14, 2014
Hali. Nekiáltam egy ujabb erősítő építésének és azt kérdezném így működőképes a dolog? 1-2 Értéket megváltoztattam arra ami itthon volt,a tápot jómagam fabrikáltam 170V pufferelve 400µF-al,szűrve 100nF-os kondenzátorral. Kimenőből van egy ami PCL86-osé volt. Meg van egy öregebb ami egy rádióé volt. Majd kikísérletezem meik hozzá az igazi. Csak annyi kérdésem volna így megfelel a rajz? Működhet?
Ha nem baltázol el semmit, akkor igen. Illesztése úgy emlékszem, 5.2 kOhm, a 86-nak 5.6 kOhm, a primer oldalon. Így is meg fog szólalni. Úgy 200 Voltig felmehesz a táppal, meg a katódkondi cseréjével, vagy éppen kivételével is érdemes kísérletezni. Fűtés lehet AC is, nem muszáj DC.
A fűtésfesz most 6,7V az anódfesz 210V-ra sikeredett (emelni kellet rajta karcolt a hangja). Gyönyörű hangja van. Máris tervezem a Stereo változatot. Kár hogy 1 kimenőm van. azt esetleg veni lehet párban kimenőt?
Kár, hogy Müszi cikkje a PCL 86-ról nincs fenn, ott volt egy nagyon jó kimenő. Ehhez a csőhöz nem találtam gyárit, esetleg a valamikori EAG erősítőkből lehetne kitermelni, az AE 233-ból. Az 2db ECL 86-ra épült sztereó, A osztályú erősítő. Még ha meglennének a kimenő adatai...
Nekem most ECL82-vel tökéletesen működik. A kimenőt egy tv-ből bontottam ki. Így nagyon szép hangja van bár ha stereo verziót is szeretném megépíteni kell hozzá 2 egyforma kimenő. Majd szétnézek hogy merre találok/kapok olyat.
PCL86se
Kimenő igaz ez SM magra lett méretezve de drasztikus hangot produkál minőségben !
Ennyire az enyém nem profi,még deszkamodell.
De szép lett. A hozzászólás módosítva: Ápr 18, 2014
Ez is jó, köszönöm a linket!
Sziasztok.Megfelelne a képen látható trafó 8w kimenő teljesitményű erősitő kimenőjének?Mérete 16 cm2 lemezvastagság 0,4 mm eredetileg orosz szűrőtrafó volt.Kicsit nagynak találom én 12 cm2-őt számoltam megfelelőnek ami sajnos nekem nincs.Vannak még sm 74-es trafóim ez meg lehet kevés lenne.Szivesen tekernék a nagy magra,ha nem okoz hangzásban gondot a nagyobb méret.
Vaskeresztmetszetre biztos jó, de kérdés: mi a végfok? Mert 8W-ra képes ellenütemben jópár cső.
Nem lessz pp csak Se és a 307A cső a végfokom.Triódába kötve állitólag 8w teljesitményre képes.Már eggy éve működik monoblokként deszkamodellen tökéletesen sm 74-es kimenővel.Nagyon jó szól,de úgyérzem a nagyobb kimenő nem ártana neki és ideje volna már készre varázsolni.
Annyit tud, de már 10 % THD mellett. Ha SE, akkor légrés kell. Nem baj, ha nagyobb a vas. Nem terhelődik túl mágnesesen.
Lényeg,hogy megfelel a vas.Légrés természetesen kell és nem fog gondot okozni a számolás,tervezés sem.Itt irnak róla a 7-es hozzászólásbanBővebben: Link Szerintem nagyon jó cső triódában a karakterisztikáját a 2a3 és 300b közé sorolják.Sokáig kerestem a megfelelő meghajtást,de most a 6n2p mu follower tökéletesnek bizonyult úgy meghajtó erőben mint hangzásban.Eggyszerűen nagyon jó szól.
Az adatlap szerint egy C osztályú végfok amatőr rádiókhoz. Persze ez nem gond, mivel jópár adócsövet felhasználtak audio célra.
Általában fülest épitenek belőle nagyon dicsérik Bővebben: Link
A hozzászólás módosítva: Ápr 19, 2014
Azért ez egy elég speciális adócső, nem csak amatőrőknek. A különlegessége, hogy a fékező rácson lehet nagy linearitással AM modulálni. Emiatt a csőnek meglehetősen lineáris a karakterisztikája, alacsony harmonikus teljesítményt produkál. Jó lenne ez teljesítmény erősítőnek is, 6 - 7 W -ot szépen ki lehetne csihoni belőle SE üzemmódban.
Üdv!
Van egy hálózatitrafóm, amit egy Brothers márkájú házimoziból bányásztam ki. Az erősítőben minden csatorna végén egy TDA2030-as IC szólt. A szubnál pedig hidalva voltak. Szóval 7db TDA2030 ment ugyanarról a trafóról. Nos, én ezt a trafót áttekertem 200 illetve 6,3V-ra. Jelenleg a kis gitárerősítőmben üzemel. 3db 6N2P és egy EL84 van benne. Kérdésem az, hogy használhatom-e hosszútávon, biztonságosan vagy érdemesebb lenne nagyobbat keríteni? A vas emlékeim szerint EI66-os és 40mm a pakett vastagság. Hosszabb üzem után azért nem nevezném hidegnek, de nem is forró, ráadásul árnyékolt és lehet csak az árnyékolás melegszik. Elég bizonytalan vagyok a dologgal kapcsolatban. |
Bejelentkezés
Hirdetés |













