Fórum témák
» Több friss téma |
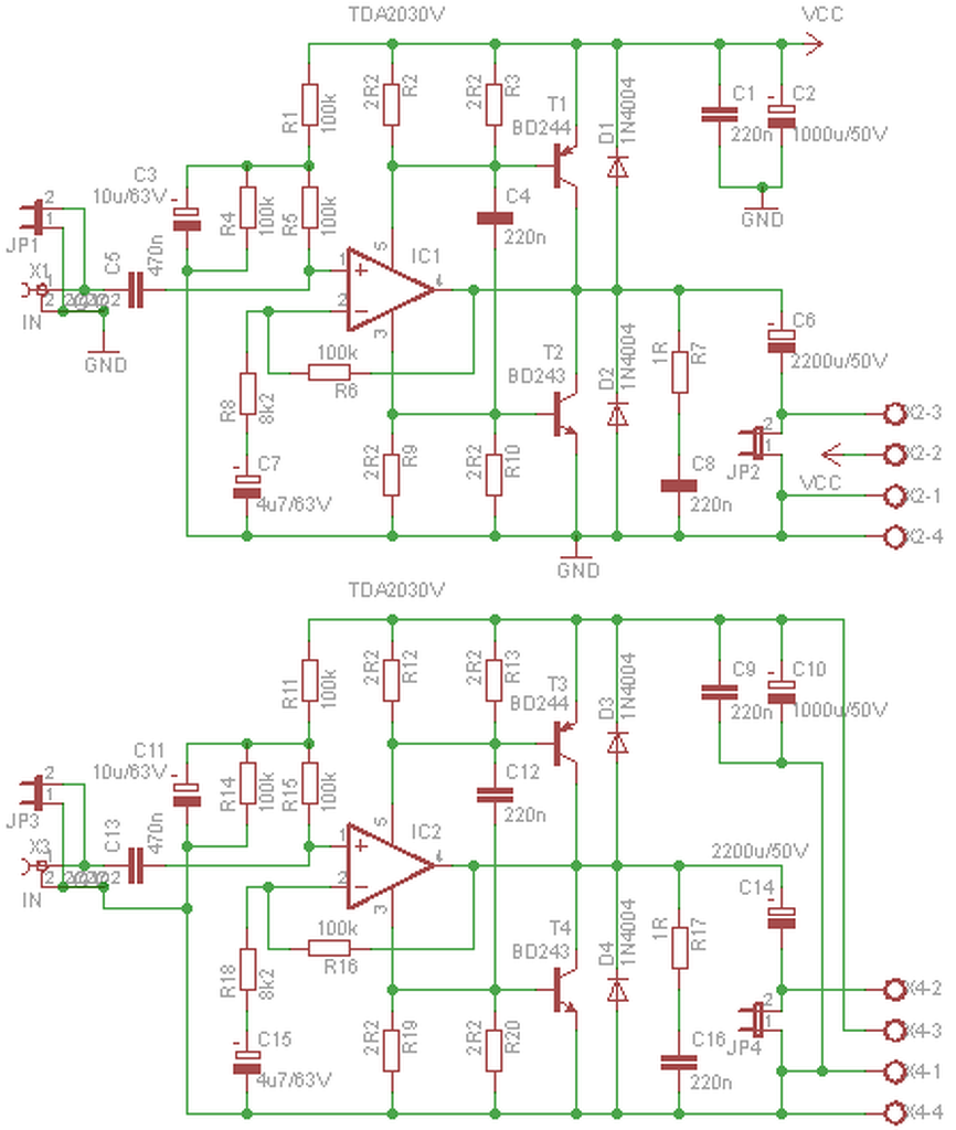
Nincs gondom az eredetivel, csak azért került egy kis módosítás a rajzon, mert egy két alkatrész nem akkora mint a rajzon és a hűtőborda miatt lett ennyire széles..
Ez ha jól nézem TDA Híd aszimetrikus táppal ? Én azt mikor megcsináltam nagyon jól működött. Mosd meg a nyákot a fóliás oldalon hátha..... de abban nem vagyok biztos. Nézd meg hogy kapnak e tápot az ic ék . 3-5 lábakon, vagy pedig hűtő zászló és 5ös lábakon .
Profi nem vagyok a végfok építésben, de szerintem az egyik icéd nem működik valamiért. Lehet valamelyik kondi nem jó . Talán.
Most hogy nézem még egyszer ez az TDA2030hídban aszimetrikus táppal. 12volttal működtettem és 4óhmos hangszóróval. Teljesítménye más végfokokhoz viszonyítva szerintem tul szárnyalta így a 30watot is. 4óhmos hangszóróval 12voltos táp kell neki.
Sziasztok!
Találtam TDA2030 tipisú IC-ket hát megépítettem a csatolt kapcsolási rajzon szereplő erősítőt. Először 2,2R ellenállások helyet 1,5R lett betéve mert ilyen volt nekem. Az IC viszont melegedett eléggé, gondoltam nemnyitnak a végtranzisztorok. Kicseréltem őket a 2,2R re, de továbbra is melegszik az IC, a tranyók viszont normál hőmérsékletűek. Normális ez? Az erősítőt 30V ról járatom ha jól emlékszek akkor 8R hangszórókkal, de lehet, hogy 6. Egész szépen szól. A hozzászólás módosítva: Ápr 22, 2014
Gondolom nincs szkopod, hogy megnezzed az IC kimenetet, mert lehet egy gerjedes miatt van a melegedesed, valamint ellenorizd, hogy fel tapot mersz-e a TDA kimeneten.
Köszi! Nincs szkópom, de majd elviszem suliba.
Szia! Amit feltettél kapcsolási rajzot, ha jól értelmezem megvan rajzolva szimetrikus és aszimetrikus táphoz is. Véleményem szerint a felső rajz volna a kettős táphoz való , ez esetben ha ez így van,ac1ésc2párhuzamosan kötött kondikat megkellene találni a negatív táp oldalon is. A kapcsolás más okokból is sántít nekem mind a kettő . Azért szólnék most ehez hozzá mert ezt az erősítőt én is megcsináltam , igaz oda bd249és250c tranzisztorokat használtam és 4óhmos hangszórókkal is +-15volt setén ami 30voltos tápot jelent az ic nek semi melegedés nem volt , bár a kimenő teljesítményétől többet vártam volna de nagyon jól működik és szépen szól, és sem a tranzisztorok sem az ic nem melegszik .
Remélem alaposan szemügyre veszi más is azokat a rajzokat ,én nem írnák véleményt rólla de én úgyhiszem , véleményem szerint a rajz hibás valamilyen szinten, de kíváncsi vagyok más véleményére most.
Szia! Aszimmetrikus táplálású mindkét rajz, elvi hiba nincs bennük. Egyelőre azt sem tudjuk mekkora hűtést kapnak a TDA2030-asok, így nem lehet a hőmérséklet elfogadhatóságáról nyilatkozni. Gondolom ez nem melegszik.
Szia ! Amit néztél az nekem jól működik 4dbot csináltam magamnak belőle és elég sok időm rá ment ám ezekre a kapcsolásokra leginkább erre a híd kapcsolásra még rá jöttem hogy lesz működőképes . Ezért figyelek mindíg fel a hasonló kapcsolásokra is ez az utóbbi azért nem volt egyszerű ezt az első darabot el indítani, már úgy hogy gerjedés mentesen hát legalább is nekem.
Most erről a kapcsolásról beszélnék , ezt itt akkor csak próba kép állítottam össze és meglepően jól működött, az ic-én lévő kis alu profilokon nem igazán észlelek melegedést tessék:40watt nem igazán profi munka én sem vagyok az persze A kapcsolási rajza pedig ez : http://www.hobbielektronika.hu/forum/getfile.php?id=159501 A kapcsolás elég stabil , és jó a hangzása is . A hozzászólás módosítva: Ápr 24, 2014
Ez a tranzisztoros rásegítős kapcsolás teljesen kimaradt az életemből. Ebből a költségvetésből kijön a TDA7294, kisebb panellel és több szolgáltatással
Hát persze értelek is én téged és nem vitatkoznék veled . Inkáb tanulnék tőled. Elnézést kérek ha még is megtettem volna ,én nem látom át az elvi működését a dolgoknak, csak mostanság elégé bele merültem ezekbe a kapcsolásokba nézegetek én mindenfélét ha lehetne biztosan ez töltené ki az egész időmet .
Meg oldottam a szaggatást, az egyik kondi rakoncátlankodott.. de új gondom akadt, nagyon búg az egész... 25 volton hajtanám ha rákötöm hangosan búg ha egy másik trafóra kötöm ami egy állítható 12 voltos trafó azon kevésbé búg de a zene is nagyon halkan szól rajta.. hozzátenném hogy a 25 voltos trafóm az egy 5.1-es rendszerből van amibe szintén tda2030 as ic-k voltak..
Sziasztok. Tda2040-re vagy Tda2050-re érdemes tranzisztorokat tenni ? Halható lesz a teljesítmény nővekedés?
A tápszűrés külön van hozzá! Köszönöm a segítséget kijavítom a hibát.
Megoldottam a hibát! Most már nem búg és már a zene is szól csak még mindig halkan szól...
Sajnos a halkan szól nem műszaki kategória, nem sokat árul el a problémáról.
Kimenő teljesítményt kéne mérni. Lehet alacsony a bemenő jel szintje, kevés a tápfeszültség, egyéb okból korán betorzít az erősítő.
Ezt úgy értem mintha nem lenne erősítés.. a sima tda2030 as végfokhoz képest labdába se rúghat mintha áteresztené a bemenő jelet.. telefonról adtam neki jelet. Lemérek rajta mindent aztán remélem kiderül, sokat foglalkoztam vele..
Ha a jelerősítés kevés, akkor a visszacsatoló ágba nem a megfelelő értékű ellenállások kerültek. Ez a 4-es láb, 2-es láb, test körön helyezkedik el.
Amit te most megépítesz ez volt a leg első kapcsolás amit összeállítottam, azóta megcsináltam ezt az ic-t szinte minden verzióban persze csak próbára. TDA2030Híd aszimmetrikus táppal: Bővebben: Link Ehez anyit hozzá fűznék még hogy a hűtő bordák igen csak alul méretezettek teljes hangerőn elkezdenek melegedni ,de tapasztalatszerzés céljából megérte megépíteni. Reloop kolléga írta hogy a helyi táp szűrés nagyon hiányzik egész biztosan igaza van , hiszen számos működőképes ötletéről olvashatunk itt, és máshol is. Mikor összeálítottam , akkor jöttem rá hogy a nyák tükörképét csináltam meg
ezért látható a képen hogy az ic-k vezetékkel vannak a panelre rá kötve egy másik panelről. Valószínű ugye most ez már a gyakorlott építők számára igen csak súrol határokat. Mindezek ellenére, a kapcsolás nyugalmi árama rendben van , és az elenére hogy a panel 3szor akora mint amilyen a terven szerepel akár hiszitek akár nem működik. 12voltos savas 45amperórás kocsi akkumulátorról élesztettem fel, és 4óhmos hangszóróval. Teljesítménye én szerintem töb volt mint 30watt szerintem elérte a 40watot is bár műszerrel nem tudom megmérni csak fülre tudom meg sacolni más erősítőkhöz viszonyítva. Próbáltam akku töltőről is ami után puffer kondit kötöttem teljesen stabilan működik, hangzása is jó,mint egy TDA erősítőé, természetesen ugye ez mégsem egy komoly tranzisztoros erősítő. Autós erősítőnek szerintem sem jó, bármelyik most kapható autós rádió szerintem tudja a 30watott.Ez az én véleményem rólla:Bővebben: Link 12voltról 4óhmos hangszóróval mehet, magasab tápfeszültség esetén 8óhmos hangszóró. A hozzászólás módosítva: Ápr 30, 2014
Itt vissza olvasva a hozzászólásokban 2050el nem találok működőképes tranzisztoros rásegítéssel kapcsolást, és a 2040es is kérdéses ezek után. A bss elektronikán található egy kapcsolás de az nem hozza a 40watos teljesítményt, legfeljebb 2ohmos hangszóróval, bár én azzal nem teszteltem. Ha ezekkel az ic kel teljesítményt akarsz szerintem keresgélj a 2050ic hídkapcsolására,vagy kérjél hozzá rajzot akinek van hozzá működőképes rajza. Olvas vissza pár oldalt és találsz itt párhuzamos hídkapcsolásról(TDA2030) rajzokat,hozzászólásokat. Szerintem érdemes megpróbálni. Legalább is én ebben próbálkoznék .
A hozzászólás módosítva: Máj 1, 2014
Sziasztok!
Valószínűleg volt már ilyen poszt, elnézésetek kérem, de nincs energiám végig olvasni a 239 oldalt. TDA2030 ajánlott kapcsolás alapján külön 16 Voltos trafókról táplálva, egyelőre pufferek nélkül. Bemeneten 20k-s potival. Az egyik csatorna perfektül szuperál, a másikra letekert hangerőn is ráül valami sistergés. Nem 50 Hz. Olyasmi, mint amikor rádióval nem fogsz semmit. Előre is köszönöm a válaszokat!
Szia! Van benne C6 kondi?
Ajánlott kapcsolás, tehát nincs.
Akkor tegyél bele egyet! A kábelek árnyékolatlansága, kuszasága szokott ilyet okozni. A kondi remélhetőleg segít.
Köszönöm! Kuszaság nincs, viszont árnyékolatlan kábel van a bemeneten a potméterig. Azért nem gyanakodtam az árnyékolásra, mert a másik csatornán nem jelenik meg a zaj, a vezetékek egymás mellett futnak összefonva és az erősítő mozgatására nem változik a zaj. Nem is az a tipikus statikus nagyfrekvenciás zaj amit hallani. Elfelejtettem hozzátenni, hogy a TDA-k bontottak. Hallottam már olyat, hogy az IC sérülése is okozhatja. Igaz ez? Minden esetre kipróbálom a kondit és írok.
Megtaláltam a hibát. Az egy IC hibás volt! Persze újonnan vettem
|
Bejelentkezés
Hirdetés |






ezért látható a képen hogy az ic-k vezetékkel vannak a panelre rá kötve egy másik panelről. Valószínű ugye most ez már a gyakorlott építők számára igen csak súrol határokat. Mindezek ellenére, a kapcsolás nyugalmi árama rendben van , és az elenére hogy a panel 3szor akora mint amilyen a terven szerepel akár hiszitek akár nem működik. 12voltos savas 45amperórás kocsi akkumulátorról élesztettem fel, és 4óhmos hangszóróval. Teljesítménye én szerintem töb volt mint 30watt szerintem elérte a 40watot is bár műszerrel nem tudom megmérni csak fülre tudom meg sacolni más erősítőkhöz viszonyítva. Próbáltam akku töltőről is ami után puffer kondit kötöttem teljesen stabilan működik, hangzása is jó,mint egy TDA erősítőé, természetesen ugye ez mégsem egy komoly tranzisztoros erősítő. Autós erősítőnek szerintem sem jó, bármelyik most kapható autós rádió szerintem tudja a 30watott.





