Fórum témák
» Több friss téma |
Mielőtt kérdezel, a következő két dolgot ellenőrizd!
I. A helyes tápfeszültségek megléte.
II. A kimeneten van-e egyenfeszültség.
Élesztés.
A panel többi tranzisztora épségben van? Nehogy megint elfüstöljön!
Ha akkurátusan akarsz eljárni, megteheted a végtranzisztorok beültetése előtt, hogy egy N-es és egy P-s bázis-emitterét 100-120 ohm-mal átkötöd. Így ellenőrizheted a kimeneti 0VDC-t, és mérheted, hogy ezen ellenállásokon 0,55-0,6V (nyugalmi előfeszítésnek megfelelő) esik-e. E két feltétel teljesülése esetén már nyugodtabban végezheted a beültetést.
Én pont ezért szoktam próbálkozás közben a hangfal elé egy kondit akasztani
.
Szuper kis erősítő!!!! A nagyobbik 270w jó lenne nekem a jvc-be?
A hozzászólás módosítva: Ápr 25, 2014
Kis problémával fordulok hozzátok ismét.
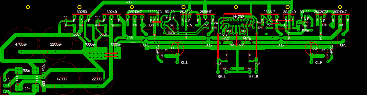
Összedobtam egy kis végfokot LM4702 IC-vel, és sajnos rendkívül gerjedékeny, ráadásul érdekes módon teszi ezt. Ha hangszóró van a kimenetre kötve, akkor gerjed, ha csak szimpla ellenállás vagy szabadon van hagyva, akkor semmi probléma. Bemeneten van egy poti, amit ha elkezdek 0 ról tekerni, akkor is szépen elkezd gerjedni az erősítő. ( hiába van a bemenet testre húzva... ) Videó a jelenségről A videó elején annyira nem látszik de a szkóp 0,5 us/div-re van állítva ( és a gerjedés frekvenciája ha jól számolom ~400kHz ) Nyákrajzot mellékeltem, értékek fel vannak tüntetve benne, és jól visszakövethető, hogy mi hová lett kötve. Előre köszönöm a segítséget! Az erősítő egy kapcsolóüzemű tápról megy, aminek a kapcsolási frekvenciája 60Khz, 50% os kitöltési tényezővel ( jelenleg egy autós erősítőből kimentett táp van labor táp helyett, de később rendes trafóról akarom üzemeltetni ). +-35 voltról megy. A hozzászólás módosítva: Ápr 25, 2014
Nem lesz gond
Minden más tranyó okés ! viszont majd még ha megtörtént a beültetés ,utána majd még kérdezek ....hogy a munkapontot hogy lehet majd beállítani?..
Nyákrajzomon is a kondi egyik fele a kimeneten van, a kondi összekötve az ellenállással és az ellenállás meg GND-re kötve, nem értem mit értesz így az alatt, hogy a levegőben van.
Szia.Szerintem sem lóg a levegőben,de a Zobel-t nem oda kell tenni,hanem az L-R tag után minél közelebb a h.sz-hoz.
Próbáld ki hagyományos táppal,ha úgy is gerjed akkor a nyákoddal van a probléma. A hozzászólás módosítva: Ápr 25, 2014
Trafóból egy 2x45voltos minimum 300wattosom van, amit hibakeresés céljából nem szeretnék rákötni ( égőm sincs, ami erre a célra áramkorlátnak jó lenne ), mert az már le tud égetni ebben bármit. Amiről most járatom max 2A-t tud leadni áramkorlát miatt.
Nézegettem más kapcsolásokat, és azokon az LR tag előtt volt, így én is oda terveztem. Az erősítő akkor is gerjed, ha az LR RC tag ki van kötve.
Táp 60kHz körül megy, és a tápra mérve nem látszanak tüskék.
Nem kell égő,tegyél a tápágakba 10 Ohm-os ellenállásokat.Volt nekem is ilyen erősítőm csak darlingtonos.Talán a tápod viszi be a zajt,és először csavarozd fel a tranyókat!
A hozzászólás módosítva: Ápr 25, 2014
Jelenleg 10 ohm-osból csak 0,2 wattosom van kéznél :/ +1 kb 300 wattos 8 ohmos.
Holnap ezt megpróbálom, de szerintem valahol a bemenet körül lesz a hiba.
Ha teszek rá jelforrást, akkor a poti minimum és maximum állásában nincs gerjedés, csak középállás körül, és szól az erősítő, erő is van benne, de a magasak csengenek ( konkrétan "szőrös" a jel ).
Na de hol ? A hangfalak a táprész GND-jére vannak kötve, az IC-n kívül szinte semmi sincs a testen, csak a RC tagok, amiket ha kikötök a gerjedés ugyan úgy marad.
Most kaptam egy tippet, hogy tegyek az IC invertáló és nem invertáló lábai közé kb 1 nano-s kondit és a visszacsatolásba az ellenállással párhuzamosan is. Erről mit gondoltok ? A hozzászólás módosítva: Ápr 25, 2014
Technikailag pont bele illik, a trafó - mint említettem - megköveteli, hogy ésszel legyen hajtva.
Nem látok benne állítási lehetőséget. A kimeneti egyenfeszültségnek kevesebbnek kell lennie ±100mV-nál. A 0,1 ohm teljesítmény-ellenállásokon 2-3mV esést tartok optimálisnak. Ha ettől lényeges eltérőt tapasztalsz, akkor a megfelelő ellenállás értékén kell majd változtatni.
Szia! Sajnos egy ilyen áramkör megköveteli a test csillagpontos kialakítását. Nálad még a jelföld - Zobel-föld is közös, kész melegágya az oszcillációnak!
A táp puffermezeje is páros lábbal tiporja a tervezési elveket. Nem is tudom hol kéne kitárgyalni itt, vagy a NYÁK-terves témában?
Pont ugyanezt nézem én is, a lehető legrosszabb test hozzávezetések vannak kialakítva.
Ugyanazon a fólia szakaszon megy a bemeneti test a pufferek felé, mint a nagyáramú a végfok icékhez ? Tehát az első bemeneti kis jelre rászuperponálódik a végfok nagyáramú hurokban keletkezett jele. Kötelezően gerjed, vagy ha mégsem, egy igazi földhurok képző lehetőség ![]() Lehet hogy elég lenne a bemeneti árnyékolást/testet az elkó közöstől direktben elvinni, és nem ugyanazon ahol a középső ic-testre. A hozzászólás módosítva: Ápr 25, 2014
Pár elvi korrekciót elkészítettem, ezt inkább a tanulság kedvéért.
Próbáld meg a Zobel-tagokat a csillagpontba kábelezni, sárgával jelöltem. Arra még nem találtam megoldást hogyan oldható fel a bemenet és a kimenet kereszteződése, de az is gerjedési forrás. Szerk.: most látom LM4702 PCB keresésre elég gazdag a találat, érdemes elemezni őket. A hozzászólás módosítva: Ápr 25, 2014
Azt látom, hogy ennek a drivernek nagyon komolyan veszik a csillagpontos testelését.
Ami a konkrét gerjedést illeti, a bemenet és a kimenet közelségét érzem döntőnek. A bemeneti pontok közvetlen, helyben testrezárására hogyan reagál?
Holnap délelőtt kipróbálom, meg kap rendes tápot is. A csillagpontból húzok egy vezetéket a bemenethez, és onnan tovább az IC GND re. A táp részt is lehet orvosolni a javított nyákterveitek szerint 1 szál kábellel.
Nagyon bízom benne, hogy egy kis forrasztás-oldali kábelezéssel stabillá lehet tenni a kapcsolást. Láttam a Ki mit épített?-ben, nagyon jól néz ki
Azzal próbálkoztam, hogy a bemeneti ellenállását levittem 10k ig, úgy nem volt gond, de ez az alacsony bemeneti impedancia nem állapot :/
A csöves része köszöni szépen, jól teszi a dolgát, csupán az egyik csövem kezd sercegni . Idézet: „A csillagpontból húzok egy vezetéket a bemenethez, és onnan tovább az IC GND re.” Hát nem pont ezt beszéljük, hogy ne sorosan vidd azt a test vezetéket? CSILLAG ! érted?
jó, végül úgy lett. A bemenet és a föld közé raktam egy 1nF- es kondit, és megszűnt a gerjedés, és jól szól
+ átkábeleztem mindent a csillagpontra, de az nem oldotta meg a gerjedést. Találtam egy gyári kapcsolást hozzá, amiben szintén figyel egy kondi a bemenet és föld között, ami végül itt is megoldás lett.
Sziasztok!
Építettem egy fejhallgató erősítőt, minden tökéletes vele, nulla gerjedés, szép tiszta hang. Azonban ha potmétert kötök a bemenetre, akkor kb a poti fél állású csúcspontjával (logaritmikus, tehát ezt ellenállásilag értem) keletkezik egy kis brumm, ami poti nélkül egyáltalán nincs. Valamint mindkét potméter végállásban megszűnik, tehát a közepe felé erősödik fel fokozatosan. Ennek mi lehet az oka? Próbáltam már ezer féle képpen a földkábelezést, és ugyanabban a dobozban ugyanúgy földelve potméter nélkül mint említettem, nincs brumm. Köszönöm! A hozzászólás módosítva: Ápr 26, 2014
|
Bejelentkezés
Hirdetés |




. 


Minden más tranyó okés !
.
