Fórum témák
» Több friss téma |
Nem olyan bonyolult dolog megérteni, csak a feszültséggenerátoros, kapcsolóüzemű tápegységekre kell analógiát vonni. Azoknak van egy fix feszültségük és egy minimum, illetve maximum terhelőáramuk. Az áramgenerátoros táp ugyanez, csak ott az áram fix, a feszültség rendelkezik szélsőértékekkel. Az alulterhelt tápegység kimeneti feszültsége nem lesz stabil, a túlterhelt pedig tönkremegy, illetve mindkét esetben beléphet a védelem. Ugyanez van áramgenerátornál is: Ha alulterhelt, akkor az árama például csökken (ez a nagyobb feszültségű LED-del fordul elő), ha kisebb az eredő feszültség, akkor meg túlterhelődik. Tehát egyik verzió sem jó, amit írsz, mindkét esetben túlterhelt az áramgenerátor. A 9V-ra kötés pedig feszültséggenerátoros üzem, amit meg nem illik a LED-del művelni. Ezt is olyan nehezen érti meg sok kérdező.
A LED-hez áramgenerátor kell, nem feszültséggenerátor.
Tehát, akkor olyan ledmeghajtót kell keresnem, ami maximum 500mA-t tud, és a feszültségértéktartománya lefedi a led feszültségét!?
De ott van még egy kérdés, amit nem értek! 1x4W vagy 4x1W led köthető rá, ezek csereszvatosak, tehát az elsőre is köthetem a 4x1W-ot, és a 4x1W-ra is rakhatom a 4x1W-ot? Aki ezt tanulta, annak biztos nem nehéz, de én gépész vagyok! Tudom, hogy a ledeket nem feszültséggenerátorral kell hajtani, csak a miértet nem értem!? U=RxI én itt tartok, a lednek van egy ellenállása, ha erre a névleges feszültséggel megeggyező feszültségű tápot kötök, akkor ott a lednek megengedett áramnak kell folynia, nem? Nyilván, egy tranziens kinyírja majd a ledet, de egy ilyen táp azért stabilizált, és nem valószínű, hogy nagyobb fesz jön, ami miatt megnő az áram?
A 4x1W meghajtó 4 darab sorbakötött 1W terhelhetőségű LED meghajtására alkalmas.
Az 1x4W meghajtó 1 darab 4W terhelhetőségű LED meghajtására képes. Ilyen LED ritka madár, 1W, 3W, 5W az elterjedt. Az 1W LED 3,x volt, legfeljebb 350 mA környékén kaphat áramot, de ez a hűtésétől, a környezet hőmérsékletétől és a csillagok állásától függ. A precíz meghatározás nehéz, mert nagyobb áram is folyhat rajta, de hamarabb öregedik, csökken az élettartama. Fontos a megfelelő hűtés is, ha nincs hűtve, ugyanez a LED árama maximum 150mA lehet, legfeljebb pár másodpercig. A LEDnek van ellenállása, de az a félvezető réteg hőmérsékletének emelkedésével csökken. Ez az oka, hogy külső alkatrészekkel kell az áramot egy elfogadható értéken tartani. Ha kézzel meg tudod fogni a LED hűtőbordáját, akkor kíméletesen bánsz vele (feltételezve, hogy nem Mucius Scaevola a polgári neved ).
Nem válaszoltál ezzel:
A 4x1W meghajtó 4 darab sorbakötött 1W terhelhetőségű LED meghajtására alkalmas. Az 1x4W meghajtó 1 darab 4W terhelhetőségű LED meghajtására képes. Igen, vagy nem? Ha mindkettőnél stimmel az áram és a feszültség tartomány, akkor nem mindegy, hogy 1db 4W-os, vagy 4db 1W-os van rajta? A hozzászólás módosítva: Máj 1, 2014
Nem válaszoltam, mert nem vagyok látnok. A rendelkezésre álló adatok alapján felelősséggel csak ennyit mondhatok.
A következők miatt nem mindegy. Adott egy LED árama. Ha sorbakötöd, akkor mindegyiken ugyanaz az áram fog folyni. A 4 W -os led árama általában sokkal nagyobb, mint a sorbakötött ledek árama, ami megegyezik egy led áramával, így ha a 4 W -os ledhez való meghajtóra 4 db sorbakötött ledet kötsz, a ledek a nagyobb áram miatt tönkre fognak menni.
A ledeknek is van ellenállása, de ez a (jelentősen) görbe feszültség áram karakterisztika miatt pontról pontra változik elég széles tartományban. Ezért kell áramgenerátorral meghajtani, hogy a led árama állandó maradjon, és ezzel együtt a (differenciális)ellenállása is. Ha tanulmányozol egy dióda, fénysugárzó dióda nyitóirányú karakterisztikáját, láthatod, hogy egy bizonyos feszültségtől kezdve a görbe meredekké válik, (lecsökken az ellenállása) azaz kis feszültség változásra jelentős áramváltozás történik.
Nem maximum! A 9 V-os tápod maximum 9 V-ot tud? Nem! Pontosan 9 V-ot. Az 500 mA-es áramgenerátor pedig 500 mA-t akar áthajtani, akármit is kötsz rá. De annak az akárminek az 500 mA hatására 12-18 V közötti feszültséget kell ejtenie. A LED ellenállását hagyjuk ki a dologból, de annyi talán segít megérteni a miértet, hogy a LED-en egységnyi feszültségváltozásra 10-20 egységnyi áramváltozás jut, és mivel félvezető dióda, a rajta eső feszültség hőfoktényezője negatív, vagyis melegedésre csökken a pillanatnyi áramhoz tartozó feszültsége. Így talán érthetőbb, hogy miért nem a feszültséget akarjuk stabilan tartani
Köszönöm, csak így még mindíg nem tudom eldönteni, hogy mit keressek a ledekhez áramgenerátor gyanánt!?
Amit írtál, azt értem, csak nem jutok közelebb a megoldáshoz.
Kezdek elveszni teljesen a megoldás felé vezető úton!
Ha van egy ledem, aminek az árama 500mA 9V Akkor ha találtam olyan áramgenerátort, ami 500mA 1x4W 9-18V és találtam olyat ami 500mA 4x1W 9-18 V akkor sem jó akármelyik a ledemhez, ami 500mA 9V?
Elnézést, hogy értetlenkedem, de miért nem adsz meg linket, miket találtál? Milyen LED? Milyen meghajtók?
A hozzászólás módosítva: Máj 2, 2014
A ledről nincs link, az cob led ezek a paraméterei, amiket írtam, 500mA, 9V
A meghajtókat meg a DX-en néztem, és azért nem linkeltem be, mert van 1000db- ezekből szerettem volna kiválasztani, ami jó ehhez a ledhez, meg aztán még másik rakat ledhez, amiket nem akarok kérdezgetni, ha sikerül felfognom, hogy mikre kell odafigyelnem. http://www.dx.com/s/led+driver
Ennyi adat alapján 450-500 mA, 8-12V drájvert keress.
Köszönöm!
Egyébként mi lehetne még plussz adat, amit kellene, vagy lehetne tudni, a döntéshez?
Hatásfok és maximális üzemi hőmérséklet. Ezeket azonban elég ritkán adják meg az eladók.
Üdv!
Remélem jó helyre írtam. Szükségem lenne ki segítségre a következőkkel kapcsolatban: A mellékletben található kapcsolásban kis áramú LED-re van példa, de én ugyanezt szeretném 1A-es áramgenerátorként. A baj az hogy nem tudom mi az összefüggés az R1-R2 értékeknél (nem tudom a képletet amivel ezt ki lehet számolni) Kiinduló adatok: - Áramforrás: 3,7V (Li-Ion, ~2200mAh) vagy 12VDC. - LED: 1db 3,5V (2,8V-3,5V) munkapont, 350mA vagy több darab párhuzamosan. Ezt szeretném üzemeltetni, hogy ha többet összekapcsolok, akkor állandó 1A legyen az áramuk. Igazából kis "oktatási segítséget" kérek, hogy megértsem és más értékre is tudjak számolni. Ja és annyit azért tudok, hogy az NPN tranzisztoroknak min. 1A kell (én 2,5A-re gondoltam)
A bibi ott van, hogy ha a LEDek maximális árama 350mA, akkor az áramgenerátort nem méretezheted 1A áramra. Ha többet kapcsolsz párhuzamosan, akkor semmi nem garantálja, hogy az az áram úgy fog eloszlani több LED között, hogy egyik ágon se legyen nagyobb a megengedettnél.
A másik gond, hogy a fő áramkorlátozó tranzisztoron, és a vele sorbakötött ellenálláson feszültség esik, ami testvérek között is 1,2V lesz. Ez pedig túl sok ahhoz, hogy a több mint 3V nyitófeszültségű LED értékelhető áramot kapjon, ha a tápfeszültség kevesebb, mint 4,7V. Az R1 ellenállást akkorára kell választani, hogy az áramgenerátoron átfolyó áram 0,6V feszültséget (ami a bal alsó tranzisztor bázis-emitter feszültsége) ejtsen rajta. Az R2 ellenálláson folyik az áramgenerátor fő szabályzó tranzisztorának bázisárama. Ezt akkorára kell venni, hogy a fő szabályzó tranzisztor annyi bázisáramot kapjon, aminek hatására a tervezett áramgenerátor árama folyik a kollektoron. Ezt megkapod ha a tápfeszültségből kivonod a két bázis-emitter átmenet nyitófeszültségét és ezt a feszültséget osztod az üzemi áram osztva a tranzisztor egyenáramú erősítésével. 12V esetén a fő tranzisztoron 8V feszültség, 1A áram 8W teljesítményt jelentene. Sorba nem lehene kötni azokat a LEDeket?
Hello! A szabályozást 3,7V esetén nemigazán lehet ezen módon megoldani. Mert a Led 3,5V-os akkor maximum 200mV jut a szabályozásra. Tranzisztornál bázis-emitter között 600mV kell, a tranyó szaturációs feszültsége vagy 100mV. Így a Led-nél 700mV-al magasabb feszültség kell.
Megrajzoltam, én kb. hogy oldanám meg a szabályozást. Így a potival az áram egy tartományon belül beállítható és grátiszként, kis árammal még kapcsolható is a Led. Nem kell számolni a kapcsoló átmeneti ellenállásával sem. A visszajelző Led zöld (mert ez stabilizál is). A Fet-nél kis GS küszöbfeszültségű, és kis DS ellenállású a kívánatos. Ha T2 tranyót hőkontaktusba hozod a Led-el, akkor a hőmérsékletét is "figyeli". A hozzászólás módosítva: Máj 5, 2014
Nagyon köszönöm mindkettőtök gyors válaszát! Proli007 te mindig eszméletlen dolgokat művelsz, le a kalappal a profizmusod előtt
![]() Az a baj hogy megint "túlkomplikáltam", vagyis nem azt mondtam amit igazán akarok csinálni... Vannak (pár darab) régi és új laptop akksikból kiszedett Li-Ion akksik és nincs ráírva pontosan hogy mekkorák (? mAH). Én arra voltam kíváncsi hogy mennyi idő alatt merül le az 1W-os Ledtől. A Led pontosítva: http://www.percept.hu/hu/RAKTAR_net.htm és ott: ML-P08M-ZWC/PCB Sok infó nincs róla, csak annyi amennyi... A 3,7V Akksi pontosabban 4,25V-ról indul (üresjáráson), terhelve 3,9-4,0V A szándékom és az elképzelésem az hogy ameddig "lehet" a Led-en azonos (állandó) áram folyjon. A teljesen feltöltött akksit elkezdve meríteni a Led árama ~500mA, és a merülés következtében csökken... (de nem drasztikusan = jó az akksi) 2db Led-nél (párhuzamosan) ez az érték ~1080mA, ezért gondoltam az 1A-re... A hozzászólás módosítva: Máj 5, 2014
Sziasztok.
Egeret szedtem szét, mert és tök jó, hogy van benne egy led, ami folyton megvilágít valami gumiszerűséget, így az egész egér fényben úszik- hasonlóan a mellékelt képhez. Ilyet hogyan lehetne házilag máshoz csinálni, lehet-e ilyen anyagot venni, vagy csinálni, segítségeteket köszönöm!!!
Hello! Lehet, hogy "túlkomplikálod", de minden esetre össze keversz mindent. Ha az aksi kapacitására vagy kíváncsi, akkor minek kevered bele a Led-eket? Áramgenerátorral terhelve az aksit, megnézed, hogy mennyi idő alatt csökken a feszültsége a Led nyitófeszültsége alá.
De azt sem írtad, hogy milyen precízen szeretnéd az áramot tartani. Mert ha tényleg pontosan akarod, akkor rail-to-rail műveleti erősítőt kell alkalmazni, precíz referencia forrással. De leírtam a kritériumokat is az "éppen hogy elégséges" tápfeszültség alkalmazása miatt. Nedugi, pedig felhívta a figyelmedet, hogy nem célszerű a Led-eket párhuzamosan kötni, mert nem biztosítható az árameloszlás. Áramelosztás miatt, ellenállással történő kiegészítés nem lehetséges további veszteség miatt. Ha végáramon használod a Led-eket, akkor pedig pontosan kell az áramot beállítani. Vagy is célszerűbb két külön áramgenerátort alkalmazni ekkor. Egyszerű ellenállás alkalmazása meg nem megoldható, az azon eső feszültség és a feszültség változás aránya miatt. Vagy is nem biztosítható, a közel állandó áram sem. Összegezve döntsd el, mi is a minimális igényed, és ne keverve add elő. Valamint határozd meg a pontossági igényeidet is, ha választ/megoldást is szeretnél..
ok, rendben, köszönöm hogy válaszoltál. Átgondolom, de több mit valószínű hogy csak egy led-et fogok használni. A leírásod érthető és világos, és ahogy az előtted szóló kollégáé is (nedudgi). Köszönöm még egyszer, végül is "megválaszoltátok" a kérdésemet
Ma is tanultam valamit
Sziloplaszt jó lehet?
Szerintem csak akkor, ha egész kis vastagságban viszi csak fel a felületre. Bár ez inkább ilyen ködös fényt fog produkálni, mint ilyen gumiszerű fényt, ha értitek, ahogy a képen. Ha nagy vastagságban lenne így körbekenve, akkor szerintem több LED is kellene az egérbe, mert ugye nagyobb sűrű közegben kellene áthaladnia a fényének, ezáltal veszít az erősségéből. Talán még az FBS is jó lenne rá, meg kéne nézned, hogy melyiknél milyen a fényerősség ill. melyik tetszik jobban. Én mondjuk FBS-sel csinálnám, ha nekem kellene így első nekifutásra.
Köszi szépen a válaszokat, az FBS-t próbálom ki, sziloplsztom most nincs. Majd megírom mi fénylett ki belőle.
4 db ceruza elemről szeretnék működtetni egy lámpát. Két funkcióval. Az egyik, amikor folyamatosan világítás, a másik amikor kb 1 ms-ra felvillan.
Vörös LEDet használnék 2V nyitó feszültséggel és 35 mA max árammal. Alapvetően akksiról használnám, így 4*1,2V=4,8V feszültségről kezd csökkenni, ha szimpla ceruza elem, akkor 6V-ról. Arra gondoltam, hogy 4 tölthető akksit vagy 3 ceruza elemet használok (4,8V - 4,5 V). AZ elem úgy is csak vésztartalék. A merüléskor jó pár tized volttal esik a feszültség. Ez jelent gondot a gyakorlatban (jelentős fényerő csökkenés)? Érdemes stabilizátort használni? Cél a minél hosszabb időtartam is. A másik kérdés, hogy 1 ms-os felvillanás esetén kaphat nagyobb áramot? 1 kHz 1/10 kitöltés esetén 150 mA-t ír az adatlap.
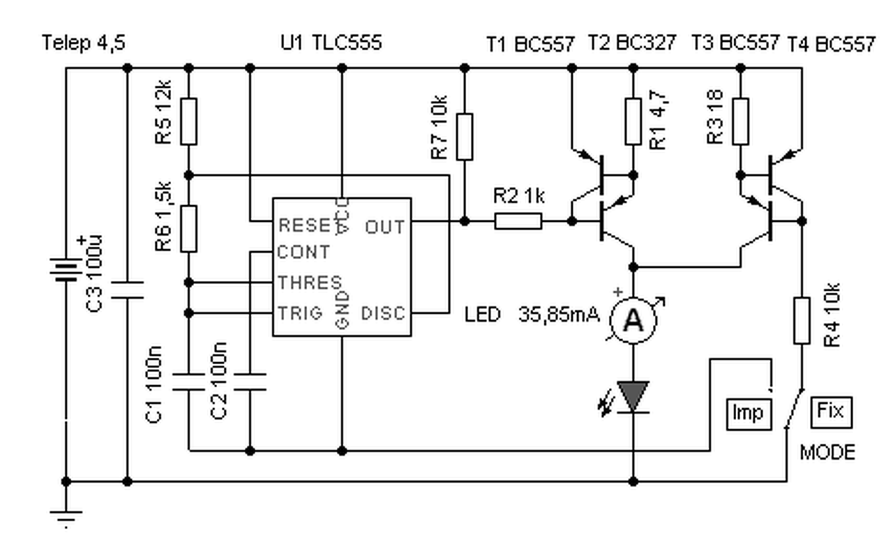
Hello! Én pld. így tudom elképzelni a megoldást..
Köszönöm a választ. Jónak tűnik, bár kicsit átfogom szabni az 555-ös részét.
Az áramgenerátort hogyan számoljam? Hogyan oldhatnám meg, hogy összesen 6 db led-et hajtsak meg? A két soros led is határeset, mert 2V az csak egy átlag, ha nagyobb, vagy ha merül az elem, akkor már 4V-os táp sem lesz meg, nem beszélve az áramgenerátoron eső feszültségről. Minden egyes LED-hez tegyen egy tranzisztorpárt?
Hello! Mivel alacsony tápfesznél meglehetősen nehéz a Led feszültségéhez igazítani a telep feszültségét, hogy kicsi legyen a maradék feszültség és a telep feszültségváltozásait is kikompenzáljuk. Így nem fogsz jól kijönni belőle. Tehát 6db. Led esetén, a soros kapcsolás, és a StepUp konverter a jobb megoldás. Ezt viszont kicsit nehezebb létrehozni, és 1kHz-el 100us-ra ki-be kapcsolgatni is elég macerás. De mielőtt bármibe belefogsz, próbáld ki megfelelő-e számodra egyáltalán. Nem létrehozni, aztán "Anyám én nem ilyen lovat akartam!" csapdába esni.
De tervezni sem úgy lehet valamit, hogy egy led, aztán meg hogyan lehet ezzel hatot hajtani. Vagy is elkezdünk Trabantot gyártani, aztán "Hogyan lehet ezzel a Forma 1-en indulni?.." Az áramgenerátort hozzávetőlegesen számolni úgy lehet, hogy a figyelő tranyó (pld. T4) bázis-emitter küszöbfeszültségét, elosztjuk az ellenállás (R3) értékével.
A villogásra nem 1kHz kell, azt csak a LED adatlapja hozta, hogy azt tudja elviselni 150mA-el 1/10-es kitöltés mellett.
Ha nem akarom villogtatni, akkor 5-6 LED-hez 4db elemről táplálva milyen jó hatásfokú kapcsolást javasolnál? Ha minden LED-hez csinálnék egy áramgenerátort, az elég rossz hatásfokú lenne ha jól sejtem. A hozzászólás módosítva: Máj 18, 2014
A hatásfok annál jobb lesz, minél közelebb van a Led-ek nyitófeszültsége a Led nyitófeszültségéhez. Áramgenerátort pedig azért célszerű használni, mert azzal lehet a minimális feszültség különbséget legjobban kiszabályozni. Kapcsolóüzemű meg épp alkalmazkodik ehhez.
De 5-6 Led estében inkább célszerűbb a StepUp konvertert használni. Több cél Ic is van forgalomba, pld. az itt látható is, de Maxim is számtalan típust gyárt. Nekem nem volt még szerencsém ezekhez, de vannak itt a fórumon akiknek van már tapasztalata. |
Bejelentkezés
Hirdetés |




A LED-hez áramgenerátor kell, nem feszültséggenerátor. 










