Fórum témák
» Több friss téma |
Ha szkóp-képet teszel fel, legyen látható a kezelőszervek beállítása, vagy add meg a beállításokat!
Hello! Igen, ha eredetileg is bakelit lapra van szerelve, és a tengely szigetelten van kihozva.. A potin ugyan is -1000V feszültség van
A hozzászólás módosítva: Ápr 25, 2014
Szia !
Ez a potméter legfeljebb kontakt hibás lesz normál esetben, ha mégis elfüstölt akkor a csere darabbal is ugyanígy jársz. Az R19 100 K egyik végén -1000 V-ot kap a másik 24 K sorosan a katódra van kötve, ha a KS csővel minden rendben van akkor az áramkörben nem alakul ki akkora áram ami a potmétert tönkretenné. Egy katód fűtés zárlatnál azonban igen.
Akkor ezek szerint ki kellene mérni a katódfűtés és a katód között van-e zárlat. Ugye itt szakadást kell mérnem , akkor ha minden rendben van? Szerintem csak kontakt hibás lett a potméter füstöt szerencsére nem láttam.
Azért nem vagyok biztos benne, hogy mégis milyen potméter kellene. Remélem találok bele megfelelőt.
Szakadást kell mérni, "amperszagot" írtál nem tudom mire gondoltál.
Holnap kimérem a potmétert is. Gondolom, hogyha megvan a 100kOhm , akkor csak kontakhibás lett. Szaga az van neki nem is kicsi.
A hozzászólás módosítva: Ápr 25, 2014
Vedd le a külső burkolatot és meglátod az ellenálláspálya állapotát. Csere esetén hasonló
vagy jobb szigetelési állapotot kell elérned az 1000 V nagy feszültség miatt. Műanyag házas műanyag tengelyű kivitel a legjobb megoldás, de nem tudom kapcsolós van-e.
Mi a helyzet az R20 24 K körüli soros ellenállással, nincs elszíneződve esetleg megégve ?
Szia!
Szétszereltem a potmétert. Égést nem látok az ellenállás pályán. A csúszkára az az érintkező amely rámegy eléggé fekete. Megmértem az ellenállását , de csak 71 KOhm-ot mértem. Ha tekergettem változik az ellenállás.
Épnek látszik. De kiforrasztom , aztán megmérem nem szakadt-e véletlen.
Az R20 ellenállás értéke 24,2 Kohm. Megmértem a fűtést, az 1 -es és a 14 -es kivezetésen rövidzárat, az 1-es és a 2 -es kivezetés között pedig szakadást mérek.
A KS cső rendben van a mérés alapján, a potméter 71 K belefér a +- 20 % tűrésbe, az R20
azért van megcsillagozva hogy értékét jusztírozva az adott KS csőhöz igazítsa a fényerőt.
Akkor valószínű, hogy csak a potméter használódott el?
Kitisztítod, visszarakod, bekapcsolod a készüléket és kész. Ha mégsem jelenne meg a fény,
ellenőrizni és mérni kell a katódsugárcső áramkörét. Ellenőrzés, fűt-e a KS cső, látod izzani a fűtőszálat. Mérés test és katód között , szabályoz-e a fényerő potméter. Feszültségek ellenőrzése a KS áramkörében. A FESZÜLTSÉGEK MÉRÉSE RENDKÍVÜL KÖRÜLTEKINTŐEN ÉS ÓVATOSAN VÉGZENDŐ TEKINTETTEL AZ IGEN NAGY FESZÜLTSÉGRE -1000 v !!!!!!! A méréshez nagy belső ellenállású / legalább 20 Kohm/Volt / DVM-re van szükség a kis áramok miatt.
Rendben, akkor visszarakom a potmétert. Sajnos a feszültségmérést (ha szükséges) nem tudom megcsinálni , mert csak digitális multiméterem van.
A hozzászólás módosítva: Ápr 27, 2014
Inkább cserél ki egy újra. Az a poti amúgy is a terhelhetősége határán dolgozik, nem véletlenül égett meg. Egy kis pára, meg némi por bőven elég ahhoz, hogy átüssön. Ezt elég nehéz kimérni, jónak látszik, de . . .
Érdemes ugyanolyan szerkezetű potira cserélni, gondolom a régi 6 mm -es átmérőjű volt, az újnak is olyannak kellene lennie, mert a tengelyén a nagy feszültség miatt szigetelő toldó volt valószínűleg. Így nem kell "buherálni".
Jó lesz az is, egy kis trükközéssel alkalmassá tehető a mérésre. A kisebb műszerek 1000 V-os
DC méréshatárban 10 M a nagyobbak 20 M belső ellenállással mérnek. Sorba kapcsolsz a + mérővezetékbe 10 M vagy 20 M ellenállást és megduplázod a méréshatárt. Természetesen kettővel szorozni kell a leolvasott értéket.
Szia!
Sajnos , ez egy kisebb típusú potméter, 3 mm-es tengellyel. Egy műanyag idom segítségével van felfogatva az előlapra, teljesen elválasztva a készülék fémvázától. Újat nem is tudom, hogy honnan lehetne venni, elsősorban a Hestore -ba szeretnék hozzá hasonló típust, de sajnos nem találtam, illetve nem vagyok benne biztos, hogy ide beszerelhető lenne -e a kínálatban szereplők között valamelyik, akár "buherálva" is.
Szia! Itt van amit konkrétan keresel. Ha van elég hely, a poti testnek. A tengely végét akár le is tudod köszörülni, hogy beférjen az idomba, vagy 2 komponensű epoxi ragasztóval mindent meg lehet oldani. és még szigetel is.
Üdv: Mike
Köszönöm.Szerintem lesz hely neki.
Nekem is van egy OML-2M orosz szkópom amit sikerült tönkretennem. Mértem vele és eggyel kisebb méréshatárra akartam rakni de kettővel sikerült (így nagyobb feszt kapott mint amit meg tudna jeleníteni) és azóta nincs függőleges eltérítés.
ELég amatőr vagyok az elektronikában van esély rá hogy meg tudjam csinálni vagy vigyem el egy műszerészhez? Voltak még olyan dolgai - mikor még működött - hogy ha nagyon kis feszültségre állítottam akkor teljesen elcsavart potival se tudtam középre levinni a vonalat.A kapcsolási rajza: 1, 2, 3 Megvan az egész kézikönyve is a teljes alkatrészlistával ha szükséges azt is be tudom scannelni.
Szia !
Másik oszcilloszkópra lesz szükséged, valószínű a bemeneti FET-ek / V1-2-3 / hibája.
Köszi a választ. Nincs másik szkópom úgyhogy akkor keresek valakit aki megjavítja.
Sziasztok!
Van egy Tektronix 465 szkópom, amit szeretnék működésre bírni. Hibásan vettem, a tápfeszültségeket már átnéztem, voltak eltérések, ezért a kondikat lecseréltem újakra. A "Beam finder" gombot nyomkodva néha látható egy-egy felvillanás. Ha lehúzom a "Vertical output board" két vezetékét, akkor megjelenik a pont. A vízszintes eltérítés jónak tűnik. Jól gondolom, hogy a "Vertical output board"-on kellene keresnem a hiba forrását? Tektronix 465
Szia! Végig kellene nézni az egész függőleges eltérítást az elejétől a végéig. Ha nem látod a sugarat, akkor valószínűleg ki van akadva a pozitív vagy a negatív tápra.
Ezt okozhatja zárlatos félvezető, szakadt ellenállás... Elsőnek meg kellene mérni a földhöz (nem a védőföldhöz) képest a két függőleges elektróda potenciálját. (természetesen csatlakoztatott erősítővel) Abból már következtetni lehet valamire... ui.: Ésszel húzogasd le feltöltött ks. csőről az erősítőket, pillanatok alatt képesek elszállni.... A hozzászólás módosítva: Máj 6, 2014
A vertikális erősítő kihúzza a sugarat az ernyőn kívülre, asszimmetriája miatt. Nem csak a "Vertical output board", hanem a vertikális csatorna bemenetétől a végéig okozhat hiba ilyen jelenséget. Mindkét csatornánál van hiba? Ha igen, akkor az elektronkapcsoló után, tehát ahonnan már csak egy csatorna van, onnan a végéig lehet a hiba. Ez esetleg egy multiméterrel is kinyomozható.
Köszi a válaszokat!
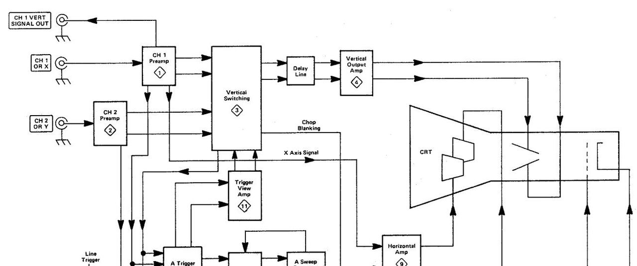
Közben találtam ezt a doksit: troubleshooting-scopes.pdf A 43. oldaltól kezdődik a vertikális rész hibakeresése. Azt írja, hogy a TRIGGER VIEW megnyomásakor a trigger jel közvetlen a DELAY LINE elé kapcsolható. Ezáltal két részre osztható a vertikális egység. Ha nincs kép, akkor a hiba a DELAY LINE driver után lesz. Kipróbáltam, nekem nem volt kép. Azt is írja, hogy a DELAY LINE kivezetéseit zárjuk rövidre, ha a sugár megjelenik középen, akkor a hiba a DELAY LINE előtt lesz. Ha nincs kép akkor a függőleges végerősítőben, CRT-ben, vagy a kettő között. Ezt még nem próbáltam.
Ha doksi van, minden van. + egy kis logika. A végerősítőben van a hiba. A legkényesebb rész a nagyfeszültségű tranzisztorok. elsőnek azokat vizsgáld, tápfesz, kollektor fesz, stb.
Sajnos tranzisztorok nincsenek csak egy spec IC, remélem nem az lesz a baja, mert nem olcsó...
custom IC
Sziasztok! Nagy fába vágtam a fejszémet. Van egy Voltcraft 632FG tipusú oszcilloszkópom. A CH2-n a trigger szintet nem tudom állítani, a CH1-en minden tökéletesen működik. Elektromos végzettségem megvan, az alapvető elektronikai is, de utóbbit még gyakorlatban nem sokat használtam. A kérdésem, kérésem az lenne, hogy a javításban milyen irányba induljak el? Természetesen szükségem lenne egy kapcsolási rajzra is, próbáltam keresni, de eredménytelen volt. Egyelőre még nem szedtem szét , nem mértem semmit. Köszönöm a segítséget. Üdv: Yoe
|
Bejelentkezés
Hirdetés |




ELég amatőr vagyok az elektronikában van esély rá hogy meg tudjam csinálni vagy vigyem el egy műszerészhez? Voltak még olyan dolgai - mikor még működött - hogy ha nagyon kis feszültségre állítottam akkor teljesen elcsavart potival se tudtam középre levinni a vonalat.







