Fórum témák

» Több friss téma
Fórum » SMPS labortáp
 
Témaindító: kaqkk, idő: Jan 19, 2014
Lapozás: OK   10 / 27
(#) sny válasza Tardief hozzászólására (») Máj 17, 2014 /
 
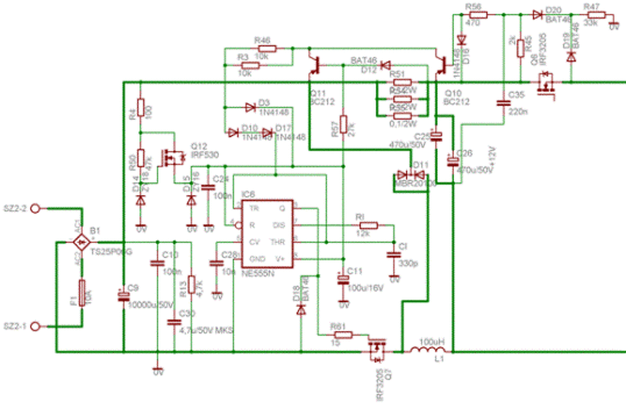
Ha Q7 meleg, akkor ott komoly gond van. Én az SMPS labortáp második verziójából szedtem ki több ampert hűtőborda nélkül, ugyanis itt a FET kapcsolóüzemben kell, hogy működjön.

Ha neked melegszik a Q7, akkor vagy nem nyit ki rendesen, ---> kevés a táp az 555-nél? Vezetékszakadás? Zárlat a Drain elektródán?

Vagy csak szimplán nem működik az előszabályozód, és lineáris üzemben (félig kinyitva) próbál menni a FET, ezért disszipál...

Földhöz képest (10000µF-os kondi negatív pontja) kellene mérni egy feszültséget Q7 Gate lábán.
(#) Tardief válasza sny hozzászólására (») Máj 17, 2014 /
 
Az 555-nél 13,3 Voltot míg a Q7 gate lábán 1,5 Voltot mértem.
(#) sny válasza Tardief hozzászólására (») Máj 17, 2014 /
 
Szkópod van? Rá kellene mérni arra a Gate lábra vele.
Ha picit terheled a tápot, növekedik-e a Gate lábon a feszültség?
(#) Tardief válasza sny hozzászólására (») Máj 17, 2014 /
 
Nincsen sajnos.
Ha terhelem felmegy 2 voltra.
(#) sny válasza Tardief hozzászólására (») Máj 17, 2014 /
 
Úgy elég nehéz a helyzet.

D18-at szedd ki a helyéről. R61-et cseréld ki kb. 5 ohmra.

Mérj újra terhelés nélkül és terheléssel a Gate lábon. Nézd, hogy Q7 melegszik-e ?

Biztos hogy nincs elcserélt / elültetett alkatrész?
(#) Tardief válasza sny hozzászólására (») Máj 17, 2014 /
 
Kivettem a diódát és kicseréltem az ellenállást, de a mért értékek nem változtak és továbbra is melegszik a Q7.
(#) sny válasza Tardief hozzászólására (») Máj 17, 2014 /
 
Az még érdekelne, hogy miért mértél 13.3V-ot az 555 tápján, mivel ott 16V-os zener van.

Foglalatban van az 555?
Ha kiveszed, megmérnéd a tápját a helyén?
(#) Tardief válasza sny hozzászólására (») Máj 17, 2014 /
 
16,2 Voltot mértem így.
(#) sny válasza Tardief hozzászólására (») Máj 17, 2014 /
 
Az 555 nem melegszik? R4 és R50 értéke? Nincsenek felcserélve?
Egy fényképet tehetnél be róla....
A hozzászólás módosítva: Máj 17, 2014
(#) sny hozzászólása Máj 17, 2014 /
 
Csak hogy kéznél legyen
(#) Tardief válasza sny hozzászólására (») Máj 17, 2014 /
 
Nem éreztem melegnek az IC-t. A két ellenállás pedig nincs felcserélve.
Képet csak holnap tudok felrakni.
(#) sny válasza Tardief hozzászólására (») Máj 17, 2014 /
 
Oké, visszatérünk rá holnap.
(#) Attila86 hozzászólása Máj 17, 2014 /
 
Az 555 nem volt fordítva betéve? Vagy pontosan milyen típusú az IC? Biztos hogy NE555?
(#) Tardief válasza Attila86 hozzászólására (») Máj 17, 2014 /
 
Jó irányba áll az IC és NE555. (sajnos)
(#) ktamas66 válasza Tardief hozzászólására (») Máj 17, 2014 /
 
Látom azért haladt a dolog .
Ha már fényképezel, én arra a 100uH-re is kíváncsi lennék.
(#) Tardief válasza sny hozzászólására (») Máj 18, 2014 /
 
Csináltam pár képet.
A tekercsre azért húztam fóliát, hogy ne érjen össze véletlen más alkatrészekkel a környékén.
A Q7 mellet látható ellenállást tegnap vettem ki ideiglenesen. Vissza lesz ültetve a panelba. A mellette lévő üre lyuk pedig a D18. Az is vissza lesz ültetve.

A képek.
(#) sny válasza Tardief hozzászólására (») Máj 18, 2014 /
 
Ettől nem lettünk sokkal okosabbak. Bárhol lehet zárlat/szakadás a panelen.

Másik 555 IC-d van?
(#) Tardief válasza sny hozzászólására (») Máj 18, 2014 /
 
Kicseéltem az IC-t.Nem tudom, hogy ez okozta-e, de a 47k-os R50 ropogósra sült...

Szerk.: sikerült ezt ráfektetnem a panel aljára az ideiglenes ellenállást(R61)... ( Grat Tardief)
A hozzászólás módosítva: Máj 18, 2014
(#) ktamas66 válasza Tardief hozzászólására (») Máj 18, 2014 /
 
Ez meglepő (a 47k leégése). Ellenőrizd a zener jól van-e beforrasztva. Vedd ki az 555-öt és mérj feszültségeket: IC tápja 16V, a Z14-en 18V-nak kell lenni. Ellenőrizd az R4 100 Ohm-ot is. Mekkora a bejövő egyenfeszültség?
(#) Tardief válasza ktamas66 hozzászólására (») Máj 18, 2014 /
 
Azért égett le, mert a nyák felöli oldalra forrasztottam egy ellenállást. A képen azt hiszem látszik is. Ez ráhajlott a panelra és ott zárlatot csinált.

Kivettem a 10000µF-os konndit helyére egy 100µF-os kondit tettem. ( máshogy nem tudtam volna kicserélni az ellenállást.)
Az ellenállás cserélve lett. Illetve előbbi hozzászólásban írtam, hogy az 555 is.
Kipróbáltam a tápt és 150-200mA között megint előjött a sípoló hang. 200mA felett megszünt.

Most 500mA-t vettem ki a tápból és sem a Q6 sem a Q7 nem melegedett. egyáltalán nem.
Tegnap még 300mA után mikor megfogtam sercegett az ujjam. Most van az ujjamon hűtőzászló alaku hólyag. téglalap közepén egy kerek lyukkal
(#) Attila86 válasza Tardief hozzászólására (») Máj 18, 2014 /
 
Tamás kérdéseire is válaszolhattál volna.
Mindegy, ha jól értem volt egy zárlat ami meg lett szüntetve és most már nem melegszik a Q7. Ez mindenképpen nagyon jó, de azért még mérd meg hogy mekkora tápfeszt kap most az NE555! De szerintem valószínűleg most már meg lesz a 16V. Erre utal hogy a Q7 most már nem melegszik (és a Q6 sem) vagyis az előszabályozó rendesen működik. Ez esetben a tápod végre jó.
A sípolást pedig felejtsd el, az teljesen normális. A fojtótekercs vezetéke okozza ahogy mozog a benne átfolyó áram hatására.
(#) Tardief válasza Attila86 hozzászólására (») Máj 18, 2014 /
 
Szaladok méricskélek kicsit.
-Az a zárlat nem volt ott korábban. Az vélelten tegnap került oda.
(#) Tardief válasza Attila86 hozzászólására (») Máj 18, 2014 /
 
555IC 13,3 volt
És D14-nél is 16,6 Voltot mérek.
(#) sny válasza Tardief hozzászólására (») Máj 18, 2014 /
 
A probléma az, hogy a (0.6 Wattos) 47k-s ellenállás leégetéséhez sokkal nagyobb feszültség (több, mint 150 volt) kell. Ez bizonyítja, hogy ellenállások fel vannak cserélve!!!
A hozzászólás módosítva: Máj 18, 2014
(#) sny válasza Tardief hozzászólására (») Máj 18, 2014 /
 
A tápod pedig azért sem működik rendesen, mert nincs meg az 555 tápja sem. Minél hosszabb a kitöltési tényező, annál lejjebb esik a tápja, és nem tudja rendesen kinyitni Q7-et, ami ezért disszipál...
A hozzászólás módosítva: Máj 18, 2014
(#) Tardief válasza sny hozzászólására (») Máj 18, 2014 /
 
Bocs. Hülyeséget írtam. A 100ohm-os ellenállás égett el.
Viszont biztos hogy jó helyen van mind kettő.
(#) sny válasza Tardief hozzászólására (») Máj 18, 2014 /
 
R4-et cseréld ki kisebbre, 50 ohm körülire /pl. tegyél rá alultól még egy 100 ohmost/ és mérd meg a zenereken a feszültségeket.
(#) Melphi hozzászólása Máj 18, 2014 /
 
Sziasztok!
Mikor én is javítottam a tápom állandóan 13v mértem az 555-ön, már mindent kicseréltem és egyszerűen nem jött ki a 16v már teljesen merültem az idegtől, a lényeg az volt hogy kiszedtem 10000uf elkót és emiatt volt csak 13v-om, mikor visszaforrasztottam újra megjött a 16V-t.
Vagyis nem volt rossz a táp csak hiányolta az elkót.
A hozzászólás módosítva: Máj 18, 2014
(#) Tardief válasza Melphi hozzászólására (») Máj 18, 2014 /
 
Szia!
Na ennek örülnék. Vissza is rakom az elkót és megmérem.
(#) Melphi válasza Tardief hozzászólására (») Máj 18, 2014 /
 
Ok, írj ha van változás.
Következő: »»   10 / 27
Bejelentkezés

Belépés

Hirdetés
XDT.hu
Az oldalon sütiket használunk a helyes működéshez. Bővebb információt az adatvédelmi szabályzatban olvashatsz. Megértettem