Fórum témák

» Több friss téma
Fórum » Gitár torzító / Effekt / Erősítő / Pickup
Lapozás: OK   250 / 317
(#) ZSozsóó válasza Gránátalma hozzászólására (») Máj 3, 2014 /
 
Idézet:
„Sajnos a legtöbb attól sercegőssé válik, hogy a hátára felforrasztom a testet.”
Javaslom vedd le a poti "seggét", nem űrtechnika, forraszd fel úgy. Egyrészt könnyebb is, nem sajnálja az ember, a zsír sem olvad meg a tengelyen stb...Csak tipp, én így szoktam. Zs.
(#) Gránátalma válasza ZSozsóó hozzászólására (») Máj 3, 2014 /
 
Nem rossz az ötlet
Volt egy szériám,(ALPS utánzat) aminek ha levettem a hátát többet ártottam neki, mint ha hagytam volna melegedni. Azóta nem szedem szét a potikat.
(#) ZSozsóó válasza Gránátalma hozzászólására (») Máj 3, 2014 /
 
Ajha! Pedig általában ezek 4 ilyen kis körömmel kapaszkodnak a pálya bakelitjébe. Azt egy kis csavarhúzóval le szoktam 10 másodperc alatt kapni és már látszik is a turpisság. Persze mindenki saját felelősségre, ahogy írtad!
(#) MrBrown hozzászólása Máj 9, 2014 /
 
Sziasztok,
A képen látható tolókapcsolókat keresek. A lényeg hogy fehér legyen és ne fekete.
Mindenhol csak feketét találtam eddíg. Ebay-en persze van fehér, de csak eladónként 1-1 darab és a szállítási költség a kapcsoló árának többszöröse.
Ha esetleg tud valaki fellelhetőségi forrást legyen szíves tudatni.
Köszönöm.
(#) Gránátalma válasza MrBrown hozzászólására (») Máj 10, 2014 /
 
Szia!
Pontosan mit is csinál a kapcsoló?
Középálláshoz kapcsol 2egymástól független pontot, vagy csak simán bont\összekapcsol 2 pontot?

Lehet hangszerboltban kellene megpróbálni ilyet szerezni.
Vagy régi adapterekben, amikben még nem kapcsolóüzeműek voltak, ilyesmi kapcsoló volt a polaritás váltó is. Esetleg venni feketét és valamivel lefesteni fehérre.
(#) Longa György válasza Action2K hozzászólására (») Máj 10, 2014 /
 
Ha emeled az anódfeszt tisztább hangja lesz.12,6 volttal járatom ecc82-es csővel annyi módosítással hogy a 220kilós ellenállás helyett 100kilós van és az 50kilós poti helyett 10kilós.Brutál hangja van.
(#) gajdossmd válasza mark.budai hozzászólására (») Máj 17, 2014 /
 
Üdv!

Tudom egy kicsit késői az infóm!

A Fuzz Lab-ot én is megépítettem az eredeti tranzisztorokkal 2N5088 és MPSA18-al,mindkettő típus kapható a HQ Elektronika Kft.-él! A Feedback kapcsoló az egy középállású kapcsoló (ON-OFF-ON) alu-öntvény dobozba építettem sima árnyékolatlan kábelezéssel kötöttem be mindent és nincsen semmi gerjedés! Én a hozzá közölt nyáktervek alapján készítettem el ami itt található: http://img268.imageshack.us/img268/2762/pcblayoutfuzzlab.png
(#) Gab04 válasza Gab04 hozzászólására (») Máj 17, 2014 /
 
Üdv! Közben találtam Potit, Pécsen ha valaki keres 1500.- fogaskerékkel meg minden. A Kereskedők házában a hangszerboltban....
(#) davix95 hozzászólása Máj 20, 2014 /
 
Üdv. szeretnék egy 40-60 W-os fet-es gitár végfokot csinálni, az előerősítő az csöves lesz. Valaki esetleg tud egy jó kapcsolás és a végfok és a csöves előerősítő közé kell-e trafó vagy elég egy kondenzátor is ?
(#) ZSozsóó válasza davix95 hozzászólására (») Máj 20, 2014 /
 
Szia!
Ajánlom az LM3886-ot, elég megbízható, problémamentes dolog, igaz nem fetes, de szerintem felesleges túlmisztifizálni a mosfeteket. Az előfokozat és a végfokozat közé egy impedancia illesztés és feszültség osztás kell. A csöves kimenete valószínű nagy impedanciás lesz (hangszínkör), ide egy feszültség osztás és egy jfet vagy mosfet source követő kapcsolásban bőven elegendő lehet. A végfokozat bemenete tipikusan pártíz kOhm ,ezért kell ide egy kapcsolás ,ami nagy impedanciával fogad és kicsivel továbbít. A hangszóróval sorba a föld felé tehetsz akár egy ellenállást (párszáz miliohm/5W) és innen még mehetsz a visszacsatolási pontba ellenállás + dc blokkoló kondi kombóval, így egy kis hangszóró árammal arányos feszültség visszacsatolást is kapsz, amit megfelelően ki tudsz hangolni, kicsit virtuálisan feljebb tolhatod a kimeneti impedanciáját a végfokozatnak, így a damping is frekvencia függő lesz...Persze túlzásokba nem szabad esni és a megfelelő layout is fontos, mert hamar beoszcillálhat a dolog (potenciálisan magában foglalja a pozitív visszacsatolódás lehetőségét). A lehetőségek végtelenek! Bármilyen diszkrét kapcsolásba is beilleszthető a dolog, gyakran alkalmazzák a nagy gyártók is, FDD néven... Zs.
(#) davix95 válasza ZSozsóó hozzászólására (») Máj 25, 2014 /
 
A ez elő erősítőt innen fogom megépíteni ehhez kéne egy tranzisztoros vagy fetes végfok nem akarok IC-s el szórakozni mert már van vagy 2 erősítőm ami IC-s ,de nem szólnak olyan szépen .Én erre gondoltam csak azt nem tudom ,hogy hogyan illesszem a az előfokot és ezt szerintem valami trafós csatolás kéne bár mondták nekem azt is ,hogy elég egy kondi. Tudom azt is ,hogy nem az ecc85 a legjobb cső hozzá de ez van, de köszönöm a segítséget.
(#) Gab04 válasza davix95 hozzászólására (») Máj 25, 2014 /
 
Üdv! Én Mofesa segítségével építettem egy csöves elég jó kis tiszta csatornás (úgyis pedálokat használok) előerősítőt, orosz csövekből. (ecc83 és 99 orosz megfelelője) Utólag is köszönöm neki! És végfoknak egy szintén az oldalon megtalálható vf2 conducort használok. (Előtte quad405 el próbálkoztam de hatalmas minőségi külömbség van a Fetes és a quad közt, ezért szerintem valami Fet es lesz a megfelelő, de a feljebb javasolt ic is tökéletes, nem beszélve arról, hogy abban van védelem.... szinte elpusztíthatatlanok ha jól tudom) Ha már megvan az elő fok amit kinéztél, szerintem nézd meg a vf2 conductort. (olcsó is maga a modul kb.: 3000.- ból megépíthető) Én még egy szintén a fórumon megtalálható hangszóró védelmet építettem meg (upc1237 ic-vel).
(#) davix95 válasza Gab04 hozzászólására (») Máj 25, 2014 /
 
Még akad itthon 1db el84 es de az kevés önmagába az előfok az fix ,hogy azt szeretném meg építeni meg szerintem az a 60W-os se lehet olyan rossz nagyon költekezni nem tudok a végfokhoz amit vennem kell ki jön 600-800 ft-ból eredetileg egy feteset szerettem volna de nem találtam sehol olyan kapcsolást ami 40-70w.
(#) ZSozsóó válasza davix95 hozzászólására (») Máj 25, 2014 /
 
Hú, hát te tudod, nem akarlak semmi jóról lebeszélni . A linkelt kapcsolás enyhén szólva is megmosolyogtató, de működik. Mindenképpen kell elé impedancia illesztés, mert irtózatosan kicsi a bemeneti ellenállása.
Fetesből is találsz ilyen olcsón egyszerű megoldást. nézd meg a marshall fetes végfokait. A gáz azokkal max a japán fetek beszerezhetősége, oda tényleg olyan kell. Láttam neten még egy NMOS 300W os verziót, szerényebb tápfesszel és egy pár mosfettel szerintem az is életképes lehet. Megkeresem, belinkelem, előnye a "kvázikomplemeter" megoldás. Inkább PA-ra való, de jobb lehet ,mint a BSS-es, az viszont ellenben egyszerűbb. A kérdés mindig az, melyik ujjadat akarod megharapni. Ahogy Gab04 írja, az LM tényleg egy szuper végfok, elpusztíthatatlan (kreatív emberek ezt is meg tudják oldalni persze ) és nagyon jó a tranziens torzítások és az intermoduláció, tápfesz elnyomás terén.
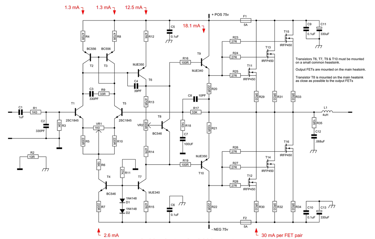
Csatoltam a fetest, a kapcsolás simán elmegy 30-40V körüli tápfeszről is, csak pár alkatrészt kell módosítani.Kapcsolás Ha érdekel, tudok segíteni! Szép napot! Zs.
A hozzászólás módosítva: Máj 25, 2014
(#) davix95 válasza ZSozsóó hozzászólására (») Máj 25, 2014 /
 
Tetszik nagyon csak annyi vele a gond számomra ,hogy Az IRFP450 es fet darabja 600ft és kapásból kell 6 db talán 1-2 db ot találok itthon de az se biztos, egyszer valamikor talán megépítem de az nem most lesz. . Kb. 2000 ft ot tudok a végfokra rá szánni de talán az sem baj ha egyenlőre csak egy kisebbet csinálok mert így bele gondolva kicsit sok a 60W a szobámba való zenéléshez.
A hozzászólás módosítva: Máj 25, 2014
(#) ZSozsóó válasza davix95 hozzászólására (») Máj 25, 2014 /
 
Mégegyszer mondom...Ez vagy 300W -os. Alacsonyabb tápfesz, mondjuk max +\-30V, és egy- egy mosfet a végére, tehát nem 6db, hanem csak 2. És nem muszáj ez az irfp, valami olcsóbb irf530 vagy 830 is megteszi. Azt a 40-50W ot simán megeszi. Pláne, hogy az életben nem fogod otthon annyival használni, még a 3adával sem. Egy kultúrált hűtéssel menni fog, A bementen a differenciál erősítőben is jó a BC546, MJE340 és 350 helyett meg a BD139 és 140 -es páros is megteszi. 2000-ből semmi nem fog kijönni, kivéve, ha a trafó és a hűtőborda adott. Akkor viszont jó eséllyel. Szóval csak egy kis módosítás meg gondolkozás kell és lesz fetes erősítőd. De nem tudom miért fetisizálják annyira, pláne egy ilyen kapcsolást, ahol a hatalmas visszacsatolás linearizálja a feteket, tehát épp a hangját kalapálja ki az "ideális" irányba...de ti tudjátok! Konkrétan segíteni akkor tudok, ha megmodnod hány ohmos a ládád amivel használod, ez meghatározza a tápfeszt ,erősítést, kicsit húzni kellene a kompenzáción is... Zs.
A hozzászólás módosítva: Máj 25, 2014
(#) ZSozsóó válasza ZSozsóó hozzászólására (») Máj 25, 2014 /
 
Lepucoltam a "felesleget", kb erről lenne szó. A fokozat áramok kb maradhatnak, a többi a konkrétumoktól függ! Zs.
(#) univerzum hozzászólása Máj 26, 2014 /
 
Üdv mindenkinek, egy digitális reverb kapcsolást keresek, ami sztereó is egyben, alesis reverbekhez Hasonló hangzást szeretnék. 16 bites legyen minimum a mintavételezése.
http://alesis.com/microverb4 http://alesis.com/quadraverb
Ezt a két modellt néztem. Előre is köszönöm a segítségeteket, bármilyen szetereo 16 bites megoldást szívesen fogadok
A hozzászólás módosítva: Máj 26, 2014
(#) davix95 válasza ZSozsóó hozzászólására (») Máj 26, 2014 /
 
Értem már, köszönöm a segítséget 2db 4ohmos 100W-os ládám van. akkor meg rendelem ehhez az alkatrészeket és ezt építem meg van egy szép toroid trafóm ami 2x27V-os hűtőborda meg akad zsákszámra.
(#) davix95 válasza davix95 hozzászólására (») Máj 26, 2014 /
 
A hiányzó alkatrészeket meg rendelem 650ft -ból kijön szóval inkább maradok ennél. A differenciál erősítőben a BC547B is jó mert abból akad itthon ?
(#) ZSozsóó válasza davix95 hozzászólására (») Máj 26, 2014 /
 
Szia!
A 4ohm azért necces ekkora tápfeszültséggel, kisebb to-220 as tokozású fethez, javaslom a két láda soros kapcsolását, úgy már barátságosabb neki a 8ohm.
A BC547 is lehet, bár nagyon határon van szerintem ekkora tápfeszültséghez megint csak. Nem kritikus talán annyira, de nem szeretem kicentizni a dolgokat. Szerintem ne ezen a 100 forinton múljon ,amit a pár kis to-92-es tranyóba teszel.
Kicsit tegnap játszottam itthon az áramkörrel, fejlesztgettem kicsit, a kompenzáció meg az erősítés variálásával, meg adtam neki egy dc-szervót ahelyett a differenciál erősítő elbillentés helyett, nomeg a munkapont beállító feszgenerátort is tisztességesen átszámoltam...Szerintem egyszerűbben sokkal jobbat nem nagyon lehet. Még az is lehet érdekesség képpen magamnak is megépítem. Kérdésedre válaszolva, szerintem tegyél bele 546-ot, meg a pnp-ből is 556-ot. Szép napot mindenkinek! Zs.
(#) Squall hozzászólása Máj 26, 2014 /
 
Sziasztok!
Egy kis segítségre lenne szükségem. A következő kapcsolásnak a Lead csatornáját szeretném megépíteni:
Bővebben: Link
Az első kérdésem az lenne, hogy jó-e ez a rajz szerintetek? Visszaolvasgattam és írtátok a sloclonesforum.com-ot, hogy ott minden le van írva de én sehogy nem tudok belépni az oldalra...
A következő az lenne, hogy mi a szerepe az OI1A LDR-nek ami a U2-2 csőfél rácsát húzza le földre mert nem igazán értem.
Az utolsó kérdésem pedig az lenne, hogy nekem olyan trafóm van jelenleg aminek a szekundere kb. 330V egyenirányítva vagy 660V tehát nem igazán olyan mint kéne.
Az U5-1 illetve U6-2 csőfélen kívül elég lenne mindenhová a 330V, ennek a két csőfélnek miért kell ilyen magas feszültség? (Több mint 400 Volt)
(#) Agépész válasza Squall hozzászólására (») Máj 26, 2014 /
 
Szia!
Hogy jó-e a kapcsolás, azt sajnos nem tudom megítélni, nem vagyok ennyire felkészült.

A linkelt pdf második oldalán megtalálod OI1B-t is, tehát a másik felét. A csatorna választó SW2 után keresd. Ez így együtt egy optocsatolónak tűnik, és ha jól látom gyakorlatilag a csatornákat kapcsolgatják ezekkel. Ha csak a Lead-et építed meg, szerintem nincs ezekre szükséged.
(#) davix95 válasza ZSozsóó hozzászólására (») Máj 26, 2014 /
 
Rendben akkor meg veszem az 546-osokat a ládát sorba kötöm akkor, csak azt le felejtettem,hogy gyári gundig3 utas hangláda. Még majd abban is kérnék segítséget,hogy impedancia illesztést hogyan oldjam meg a csöves elő fok meg a vég fok között?
A hozzászólás módosítva: Máj 26, 2014
(#) mark.budai válasza gajdossmd hozzászólására (») Máj 26, 2014 /
 
Szia! Már írni akartam Neked, mióta láttam, hogy megépítetted. Nem vagy késői, még mindig ott hever az asztalom szélén, idő és kedv hiányában nem foglalkoztam vele (ezért nem is kerestelek). Most látom, a 2N5088 a HEStore-ból is rendelhető, az mpsa viszont nem, de ez most nem is lényeges. A fb kapcsolót jó hogy mondod, köszi! Viszont ez a gerjedés még mindig nem tetszik, ezzel aztán tényleg létre lehet hozni bármiféle frekvenciát.
Arra is gondoltam, hogy az én nyáktervemen a telifólia is bekever, aminek nagy része földön is van. Na meg az eredeti nyákon nagyjából helyben vannak a potik kivezetései, nekem úgy, ahogy az áramkör hozta, illetve az enyém jóval nagyobb dobozban (190x190mm) van.
A linked sajnos nem működik, nem jelenik meg semmi, sem Mozillában, sem Operában. Én nem találtam meg az eredeti Beavis-es nyáktervet, írtam is a srácoknak, pontosan március 12-én, de azóta válaszra nem méltattak.
Lehet, hogy megcsinálom ezt a nyákot, rendelek bele tranyót meg másik kapcsolót, épp van egy függő rendelésem a Hestoreban, még hozzá tudom dobni, mpsa-t pedig szerzek valahonnan.
(#) ZSozsóó válasza Squall hozzászólására (») Máj 26, 2014 /
 
Szia!
A kapcsolás rendben van. A nem használt torz csatornákat húzzák le az optóval, ahogy írtad a rácsot földeli. Ki lehet hagyni, meg OI3A is rövidzárral helyettesíthető, ha csak az a csatorna kell. A nagy feszültség több okból kell, kicsit nagyobb dinamikája lehet a hangnak, de nem tragédia a 330V sem ,de ne feledd, hogy azt még azért meg kel RC létrázni, tehát a fokozatok feszültsége ennél alacsonyabb lesz. Működni fog, nem kell ezen stresszelni, kicsit más lesz, mint a gyári hang, dehát ez van, nem ezen fog múlni az ítélet metál szand! Zs.
(#) ZSozsóó válasza davix95 hozzászólására (») Máj 26, 2014 /
 
Húha, nem gitár hangszórót használsz erre, hanem valami hi-fi megoldást? Eléggé...khm...nem jó lesz, de ki lehet próbálni. Az illesztésre is rajzolok neked megoldást, de akkor te is mutasd meg a csöves előfokozatot, bnemenettől addig a pontig, ahol a kimenete van! Konkretizáljunk! Így nem kell felesleges köröket futni! Zs.
(#) davix95 válasza ZSozsóó hozzászólására (») Máj 26, 2014 /
 
A két képen ott a Hangszínszabályzó és az előerősítő és a végfok az erősítő részénél be kereteztem feketével meddig terveztem a megépítését.
A hozzászólás módosítva: Máj 26, 2014
(#) ZSozsóó válasza mark.budai hozzászólására (») Máj 26, 2014 /
 
Nem a tranzisztorokon múlik a dolog! De kipróbálhatod, lehet nem lesz igazam. Mondjuk próbáld meg a tranyókat piszkálni menet közben, mikor már gerjed, mondjuk hozzá érsz a műanyag tokozáshoz egy csavarhúzóval ,aminek a fém szárát fogdosod. Így elkerülheted, hogy más alkatrészt is "megszórj" az ujjaddal és tévútra vigyen, a csavarhúzó fém szárával beinjektálod a megfelelő helyre a perturbációt! Vagy ,ha hozzáférhető relatív könnyen, hozzá is érhetsz. Ha változik a dolog, akkor lehet a tranyó is. Ahol történik "valami"-t, ott általában ez a teszt sikerrel indikálja ezt, a "valami" egy kicsit "másvalamivé" alakítja, nagyon pongyolán megfoglmazva. Persze, ha nem ,attól még mindig lehet a tranyó, ez a szép az egészben. De ,ha van kéznél más fajta tranyó, ami még mindig nem a kapcsolás szerinti, azt is kipróbálhatod, ha semi nem változik, akkor hátra dőlhetsz és kijelentheted, hogy valószínű nem a tranyó lesz a ludas... De szerintem ennyire nem kritikus a dolog. Itt valami szórás, pozitív visszacsatolódás lesz.
A hozzászólás módosítva: Máj 26, 2014
(#) davix95 válasza davix95 hozzászólására (») Máj 26, 2014 /
 
A másik képet nem engedi mellékelni de a pl 504 es től nem kell

poweramp.gif
    
Következő: »»   250 / 317
Bejelentkezés

Belépés

Hirdetés
XDT.hu
Az oldalon sütiket használunk a helyes működéshez. Bővebb információt az adatvédelmi szabályzatban olvashatsz. Megértettem