Fórum témák
» Több friss téma |
A klónok CH340 Soros-USB illesztőjének drivere (Letöltés)
Szoval .. Itt van elottem az Arduino "Language Reference". Ilyen funkciot nem talalok benne.
Idézet: Ez mind, de ezek nekem bitbillegtetesre hasonlitanak. Tudom.. For ciklussal lehet csinalni ilyen varazslast, de nekem ez nem igazan tetszik. Miert kell 8 (16) utasitas egy port uj ertekkel valo feltoltesehez? 16 utasitas, ha elobb torolni is akarom. Vannak esetek, amikor bizony komoly problemat okoz egy nem kivant kod letrejotte a porton. „Digital I/O pinMode() digitalWrite() digitalRead()”
Nem kell hozzá függvény. Lásd pl. Tutorial: Arduino Port Manipulation
Na ez az. Vegulis nem szandekszom sok idot tolteni ezzel az eszkozzel, de most megkerestek ifju titanok, hogy segitsek nekik megoldani egy-ket projektot arduinoval. Csak ezert fogtam bele az egeszbe. Sajat celra nincs szandekom hasznalni, mert ennyi penzbol kulonbet gyartok sima uC-vel. Azt meg ugy programozom sajat szajiz szerint ahogy en akarom.
Megegyszer koszi a segitseget, de ezeket nem talatam meg az emlitett doksiban.
Az arduinoban nincs olyan fogalmom, hogy PORT.
Ott biza ez el van rejtve, ha ilyen kell tessék kinyúlni a C szintjére. Idézet: Nem csodálom, mert az egész Wiring/Arduino koncepció arról szól, hogy rejtsük el ezeket a részleteket a felhasználó elől. „ezeket nem talatam meg az emlitett doksiban.” Természetesen ennek ára van, s előfordul, hogy a fenti koncepciót megkerülve "kézbe kell venni a dolgokat" a hatékonyabb programozás érdekében.
Nem veletlenul Billy volt az otletado? Amit egyszeruen is meg lehet csinalni, az csinaljuk meg bonyolultan
Szerencsére sokan nem tudják hogy az Arduino keretei közöl ki lehet törni, ez azért jó mert megmaradnak a kényelmi eszközei de ahol kell ott az avr studio szintaktikájával lehet pótolni.
Most raktam össze egy multiwii nevezetű multikopter vezérlést arduino mega panel, és a hozzá tartozó szenzorok amit kezel: giroszkóp, gyorsulásmérő, magnetométer, barométer, 5Hz GPS, feszültség árammérés, kezeli az rc vevő ppm jelét, illetve 8 motort tud 400Hz frissítéssel kezelni, mellesleg kommunikál a földi számítógéppel kiprintel rengeteg adatot, magától visszajön gps vezérléssel, tartja a magasságot, irányt, és még mellesleg egy kamerát is szintben tud tartani hogy a dőlések közben a kamera egy irányba nézzen, gimbal-nak hívják én csirkefej-nek neveztem el. Mindez Arduino-val megszerkesztve, hihetetlen nem? Itt a kód, érdemes letölteni már csak tanulás miatt is, hogy nem is olyan korlátos ez a dolog, lehet használni. Bővebben: multiwii
Üdv ismét!
Egy projektem kapcsán egy olyan kérdésem vetődött fel, amire más, angol nyelvű fórumokon se nagyon találtam választ: hogyan lehet letiltani azt, hogy a program sorbaállítsa a külső megszakítás kéréseket? (Ahogy olvastam és tapasztaltam, csak egy megszakítást állít sorba, ha ennél több megszakítás kérés érkezik egymás után, a többit eldobja).
Az AVRekben egyszintű, nem számolós megszakításkezelés van. Ha ilyen kell:
-> ARM, -> PIC32 (?) család. AVR alatt _megoldható_ de nagyon nagy a bukás lehetősége! Ekkor a INT registóztereket _kézzel_írod olvasod, hogy ha valkami beesik egy belső számlálót léptessem. Ekkor az INT kezelésed egy egyszerű pollingba megy át
Sziasztok! Megkérhetnék valakit, hogy segítsen újratölteni a firmware-t az arduino leonardo boardon? Van egy külső AVR Doper programozóm és ChipBlaster AVR programozó program. Összecsatlakoztattam az ICSP pineket. Pár oldallal írta TavIR-AVR kolega, hogy hol van a firmware és a beállítások. Azt hiszem ez a "Leonardo-prod-firmware-2012-12-10.hex" fájl kell. A beállításokkal mit kell csinálnom?
Vagy akkor a caterina-leonardo.hex kell?
Lényeg:
leonardo.bootloader.low_fuses=0xff leonardo.bootloader.high_fuses=0xd8 leonardo.bootloader.extended_fuses=0xcb leonardo.bootloader.lock_bits=0x2F leonardo.bootloader.file=caterina/Caterina-Leonardo.hex
Egyébként megpróbáltam AVR Studioból. Lehet, hogy letörültem a firmware-t, mert betettem, hogy erase. Aztán az írás időtúllépés miatt megszakadt... Most villog az L led, meg világít az L melletti RX vagy TX... Viszont a Win felismeri mint Arduino Leonardo.
Időtúllépés? lehet nem teljes az égetés....
Holnap hozzák nekem az AVR Dragont. Azzal talán sikeresebb leszek, mint ezzel a mostani Doper klónnal. Mindig 2x re csatlakozik csak. Az ID-t kiolvassa, de a FLASH tartalmát nem képes. Kár volt megvennem. Viszont egy Dragont én is vennék. Kár, hogy olyan irgalmatlan drága.
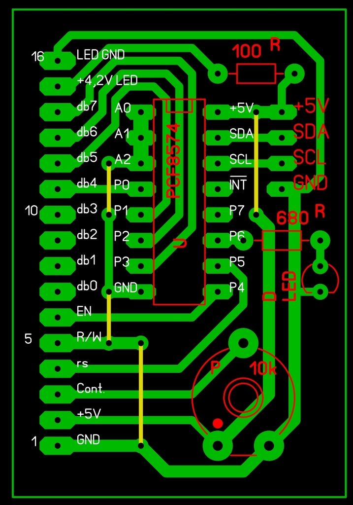
Üdv! A mellékelt I2C illesztő egyelőre nem óhajt működni. Lehet, hogy az áramkörben vétettem valami hibát?
Az SDA és SCL vonalakon nem látok felhúzó ellenállásokat (4,7k vagy ilyesmi).
Szia!
Sikerült feltenni a bootloadert és már működik is. A kérdés viszont az, hogy mitől mászott el. Köszönöm a segítséget!
Sziasztok!
Gondoltam megpróbálkozok kiolvasni a leonardo (atmega32U4) integrált hőmérséklet érzekelőjét. Íme a kód:
Az Arduino IDE a MUX[5..0]-t nem ismeri, azért úgy van ahogy. Az eredmény az ADCH és ADCL regiszterben van tárolva. Hogy kell kiolvasni mindkét regiszter tartalmát? Az eredmény egyébként 0, úgyhogy valami nem jó.
Közben rájöttem, hogy az ADC_Value = ADCH helyett ADC_Value = ADC kell.
Így az eredmény 0.77. Az jó? Nemtudja valaki, hogy kell Celsiusba átszámolni?
Nézd meg ezt: Hidden Arduino Thermometer/ (a hozzászólásokat is)!
Köszönöm. Úgy nézem a program ugyanúgy van. Elméletileg működik, mert melegítettem hajszárítóval és felment 0.95 ig. Viszont a beállításhoz szükség lenne egy másik hőmérőre, az viszont nincs kéznél éppen. Végülis a cél az volt, hogy sikerüljön elindítani. Sikerült.
Ebben a fórumtopikban van egy belinkelt kódrészlet, ami talán segíthet. Sokat nem érdemes vergődni az ilyen hőméréssel, mert nem a külső hőmérsékletet hanem a lapka hőmérsékletét méri.
Szia. Csak próbaképpen játszodtam el vele, hogy felelevenítsem a programozási képességeim
Vettem LM35-öt azzal mérem már.Nemtudja valaki létezik esetleg Leonardo boardhoz is olyan progi ami képes fellőni rá a HEX-et a bootloader törlése nélkül? Hallottam Xloader-t, de az nemtámogatja. Akkor találtam egy Arduino Buildert, az viszont nem indul el nekem. A hozzászólás módosítva: Máj 28, 2014
Idézet: „létezik esetleg Leonardo boardhoz is olyan progi ami képes fellőni rá a HEX-et a bootloader törlése nélkül?” Arduino IDE v1.05 miért nem jó? Feltételezem, hogy a Tools/Board -> Arduino Leonardo után a fordított programot a bootloaderrel tölti le, ami nyilván nem írja felül önmagát. Itt a tutorial hozz: Getting Started with Arduino Leonardo Ha viszont olyan HEX-et akartál letölteni, ami más környezetben lett fordítva, akkor viszont kétséges, hogy az "jól" lett-e fordítva (figyelembe van-e véve, hogy a bootloader mellé települjön).
Arduino Leonardo működése:
1, Főprogram fut. 2, PC soros port megnyit 2400 bps-sel. 3, AVR resetel, PC sorosport bezár, 4, AVRRDUDE paraméterezve indít, 1200 bps feltöltéssel. Az idegen HEXnek tartalmaznia kell a főprogram sorosport/Resetrutinját is! Különben eléggé macerás a Leonardora újra arduino környezetben működő darabot varázsolni!
Sziasztok!
Csak azért érdekelt a dolog, mert nem csak arduino nyelven akarok programozni, hanem amit megcsinálok arra, utána megpróbálkozok klasszikus C vel is. Az IDE ben meg nem minden működik (legalábbis nekem...) De találtam egy atmega8 at majd arra rakom rá a HEX-et, csak kellene egy normális programozó. Egyébként lenne egy elméleti kérdésem: Az USART-ot próbálgatom leprogramozni, most megszakításokkal. Anno azt tanítottak a mikroprocesszorokon, hogy a megszakításban ne csináljunk nagyon semmit, csak változó értéket változtassunk. Az UDR kiolvasás mehet az ISR rutinban, vagy inkább csak jelezzen a main-nak?
Sziasztok!
Led fényerejével kísérletezek, és eszembe jutott hogy a led kikapcsolására az : analogWrite "pwm=0" vagy célszerűbb teljesen lekapcsolni digitalWrite LOW, szóval takarékosabb? Remélem érthető vagyok. Idézet: Gyakorlatilag mindegy, mert az analogWrite(0) is digitalWrite(pin, LOW) kiadását eredményezi. Lásd a wiring_analog.c állományban!„analogWrite "pwm=0" vagy célszerűbb teljesen lekapcsolni digitalWrite LOW, szóval takarékosabb?”
|
Bejelentkezés
Hirdetés |





Vettem LM35-öt azzal mérem már.




