Fórum témák
» Több friss téma |
- Ez a felület kizárólag, az elektronikában kezdők kérdéseinek van fenntartva és nem elfelejtve, hogy hobbielektronika a fórumunk!
- Ami tehát azt jelenti, hogy a nagymama bevásárlását nem itt beszéljük meg, ill. ez nem üzenőfal! - Kerülendő az olyan kérdés, amit egy másik meglévő (több mint 17000 van), témában kellene kitárgyalni! - És végül büntetés terhe mellett kerülendő az MSN és egyéb szleng, a magyar helyesírás mellőzése, beleértve a mondateleji nagybetűket is!
Köszönöm!
Meg egy kérdés, a diódán mert ellenállás összefügg a rajta eső feszültségel?
Igen. A dióda ellenőrzése funkció így működik a multimétereken, valamekkora áramot ráküld a diódára, és méri a rajta eső feszültséget. Ez a nyitófeszültség.
Hogyan kössem az elkót a tápra? Nem szeretnék semmit megsütni és ez még új nekem. Köszi
Az az "ellenállásérték" csak az adott áram esetében "igaz", merthogy a dióda nyitófesz.-e a rajta átfolyó áram függvénye, erre az függvényre az adatlap tájékoztat.
En arra az ellenállásra gondoltam amit a mérőműszer mutat a dióda mérésekor, az előbb említett (ajánlott) dióda, csak 100K mutatott a mérőműszer , de van amelyek 400 vagy annál többet mutat. Persze egyik irányba nem . Gondoltam összefüggés van a diódán eső feszültség és a belső ellenállása közt, amit a mérőműszer mutat.
Diódamérés állásban mérd a diódát és akkor a nyitófeszültséget (feszültségesés) olvashatod le milivoltban.
A hozzászólás módosítva: Máj 30, 2014
Igen van összefüggés. Az ellenállás mérés úgy történik, hogy egy áramgenerátor áramát átvezetik a mérendő ellenálláson, és mérik a rajta eső feszültséget. Ha ez az áram egységnyi, akkor a mért feszültség pont egyenlő számértékileg az ellenállással. A prefix persze nem, de a kijelző a tizedes pontot a megfelelő helyre teszi.
Ha megnézed egy példának okáért egy Schottky dióda nyitóirányú karakterisztikáját ( a csatolt adatlap 4, 5, 6 ábráját) láthatod, hogy kis áramoknál az áram logaritmikus növekedésével a rajta eső feszültség csak lineárisan nő. Ez csak akkor lehetséges, ha a dióda belső ellenállása logaritmikusan csökken az áram növekedésével. Nagyobb áramok esetén a logaritmikusnál gyorsabban csökken a belső ellenállás. Azt a tartományt ahol ez bekövetkezik, azt nevezzük a dióda nyitófeszültségének. Ez a példa diódánál 0,7 V körül van. Ez nem egy meghatározott pontos feszültség, hanem egy tartomány.
Sziasztok, az asztali gépem hangkimenetére ha fejhalgatót kotok, akkor eleggé hallani ilyen cincogásfélét. Ha elolre kotom akkor mégjobban, ha meg usb kulcsra másolok, attól megmár meg lehet bolondulni.
A gépem: alaplap: Asrock A770de+, proci AMD Athlon II X250 oc 3,45GHz, grafika NVIDIA GT610. Mi lehet a gond? Esetleg a tápegység pufferkondenzátorai?
A kérdés nagyon egyszerű, polaritás helyesen. Vagy rajta van melyik a plusz, vagy a negatív elektródája egy fehér sávval van jelölve a kabátján.
Üdv!
Lehetséges az is, hogy a tápban már kezdenek kiszáradni a kondenzátorok. Mindenképpen ajánlom, hogy próbáld ki egy jó minőségű új táppal, ha van rá lehetőséged. Viszont én inkább az olcsó alaplap rovására írnám a jelenséget. Egyszerűen a hang codec analóg részéhez menő tápvonalakat nem szűrték le eléggé. Ezen segíteni egy jobb fajta hangkártyával lehet (Pl. valamelyik Sound Blaster már egy jó választás).
Már nem egy új alaplap az igaz, de ezt csak pár hete csinálja.
Ha eddig nem csinálta, akkor érdemes az alaplapon és a tápban is körülnézni, hátha van pár púpos/kifolyt kondenzátor. A tápban vigyázz a primer résznél, a nagy kondikban előfordulhat a kikapcsolás után is feszültség.
Kosz. Ha lesz idom, végignézek rajta mindent. Esetleg az órajel tuningolásával 3 ról 3,45 GHz-re nem lehet a hiba oka?
Közvetlen oka nem lehet, de a nagyobb melegedés miatt a kondik hamarabb tönkre mehetnek, a nagyobb felvett teljesítmény miatt pedig jobban rángatja a tápot a proci, ami ha kicsit öregecske, már nem birkózik meg a feladattal.
A processzoron van egy komoly hutom, az mindig 40 fok alatt van. 209 alapján tobb mint valószinu hogy 2009-ben lett véve.
Sziasztok! Lenne egy regi erositom amiben 6db 6,3v 0,25a-es egő van amik kiegtek de drága pótolni. Vettem ledeket, és egy pici 1A-es egyenirányítót. A 3darab led 3db 620ohmos előtét ellenállással oldottam meg. Indításnál a 3,15A-es biztosíték kiég. Milyen előtét ellenállást kéne bizti után hogy ne égjen ki? Illetve egyáltalán miért ég ki? Mikor indítottam egyenirányítás után nem volt pufferelve. Ezt pótolom, de most nincs biztosítékom se. Köszi a tippeket! Szép napot!
Hello! Valami hibát követhettél el az egyenirányító bekötésénél. Esetleg a 6,3V egyik fele földelt volt, amit nem vettél figyelembe. A Led-ek és ellenállásaik, nem lehetnek okai a bizti kiégésének.
Matekoztam, maktekoztam, de akkor megnézem a kapcsolási rajzát, vagy visszakeresem, és javítom. Sajna a multiméteremből kimerült az elem.
Mindenesetre köszönöm! Sokáig tartott volna mire rájövök.
Ez az Alter Alpha nevezetű táp nem hangzik túl jól. Sosem hallottam még róla. Elképzelhető, hogy az a baj okozója. Érdemes lenne bele nézni, de ha hosszútávon gondolkodunk, akkor le kellene cserélni legalább egy Chieftec-re. Sajnos általában mindig ez a pc gyenge pontja, mert a felhasználók nem szeretnek erre az igenis fontos részegységre költeni. Az eladók meg általában meg sem kérdezik, illetve szóba sem hozzák. Tisztelet a kivételnek.
Hello!
Szeretnék egy kis segítséget kérni egy 11.1v-os 3 cellás Lipo akkumulátor hoz keresek akkumulátor töltő kapcsolási rajzot tudnátok esetleg ajánlani meg felelően működő töltő kapcsolási rajzott. Válaszokat előre is köszönöm .
Alter Alpha - ez a márkája? Vagy csak te találtad ki?
Igen keresgetem de semmi meg felelelő kapcsrajzot nem találtam
.
Igen a márkája, de elírtam. Antler Alpha, de létezik iMicro, Octigen, TigerPro, L&C, stb. fantasztikus márkanevek alatt is, ugyan ezzel a típusszámmal. Szóval ez egy tömeggyártott, mennyiségi licenszelt akármi. A minősége és a megbízhatósága is valószínűleg ehhez mérten alakul. De nem akarom rontani senkinek sem a hitelét, úgyhogy biztos jók ezek is, csak mondjuk nem olyan hosszú ideig, mint a nevesebbek.
Szóval eljott a csere ideje. Esetleg még szétszedem és belekukkantok.
Az ártani nem árt és a kondicsere a legolcsóbb megoldás, amíg be nem szerzel egy jobbat.
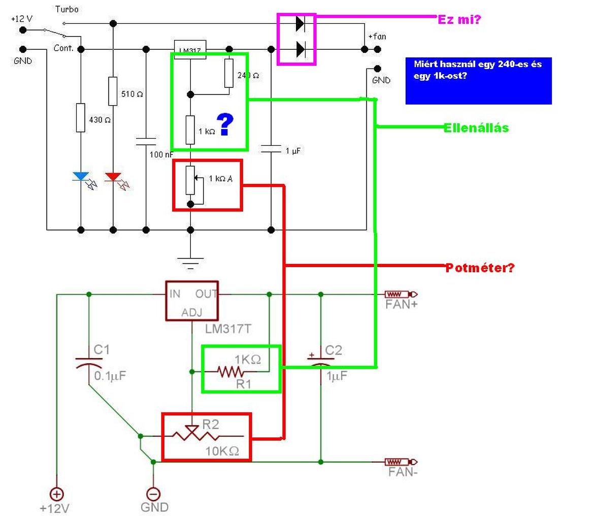
Sziasztok! Szeretnék egy kis segítséget kérni nagyon kezdő szöcske vagyok még és nem nagyon értem, hogy mit miért?
Szia, az alsó rajz amerikai szabványú, a felső európai szabvány. A zölddel jelölt alkatrészek ellenállások. A pirossal jelöltek potenciométerek, a felső két háromszöges valami pedig két dióda.
Ui: Itt van két link, tanulmányozd át: Bővebben: Link Bővebben: Link A hozzászólás módosítva: Jún 1, 2014
|
Bejelentkezés
Hirdetés |








Mindenesetre köszönöm! Sokáig tartott volna mire rájövök.
. 
