Fórum témák
» Több friss téma |
A klónok CH340 Soros-USB illesztőjének drivere (Letöltés)
Vannak speciális optocsatolók analóg átvitelre amik lineáris átvitelt biztosítanak, ha osztóval készíted oda is speciális nagy átütési feszültségű ellenállással kell megoldani, vagy több darabot kell sorba kötni a rendes ellenállásból.
Sziasztok!
Remélem a moderátor nem veszi zokon az alábbi kérdéseket... Érdemes-e íbéjről "Arduino Nano" klónt venni? Van-e valakinek ezekkel tapasztalata? Előre is köszönöm! Nem kell privátolni, ezért van a fórum. -moderátor- A hozzászólás módosítva: Jún 6, 2014
Szia.
Ezen már én is gondolkodtam. Én a minit néztem ki. Már már 600Ft-ért lehet kapni. Igaz Ahhoz még kell egy rs232-es átalakító. Magyarországon ennyiért még a mikrovezérlőt se kapom meg.
Nekem csak ebay-es nano és mini van, eddig nem volt velük semmi baj.
Max önhibámból vágtam gallyra 1-2 példányt. Ha mini-t veszel, vigyázz mert nem mindegyik rs323 átalakító kompatibilis velük.
Próbálkoztam Ardunio UNO eszközzel, ATmega328 processzorral ATtiny85 programozásával.
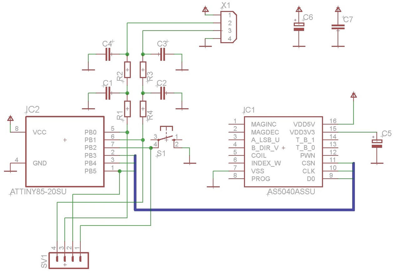
Ezt a leírást használtam. A különbség annyi, hogy nekem SMD alkatrészem van és az elkészített áramkörön belül programoznám. Ezt a hibát dobja: avrdude: Device signature = 0xffffff Elképzelhető, hogy ez a hiba csak akkor fog elhárulni, ha áramkörön kívül programozom be? Mellékelem az áramkört, ahol az SV1 lenne a programozásra szánt csatlakozó.
Most a két IC közötti kapcsolatot megszüntettem és így be tudtam programozni.
Arra figyelj, hogy nem feltétlenül az FTDI chipet találod rajta, a korrektebb eladók írják is, hogy ez egy költséghatékonyabb verzió, és nincs driver 64 bites rendszerre. Ha 64 bit alatt fejlesztesz, akkor csak az FTDI chipes lesz jó.
Hali! Az létezhet, hogy fel tudom programozni az ATtiny-t, de mégsem működik a port? Például az egyik INPUT_PULLUP-ra állított lábon csak 0,2-0,4 V közötti feszültséget mérek. A PWM sem működik.
Nem értem, ha atmega328 vagy 2560 helyett akartok mást használni, miért kínlódtok az Arduino-val, ott van rá a Studio6 vagy a Bascom.
Ezt most kinek üzened? Ha nekem, egyszerű a válaszom: ez van itthon.
Az Avr Studio szintén ingyenes, bár lehet ez már nem támogatja a házilag is elkészíthető párhuzamos programozót (STK200/300), de a Bascom még támogatja és a demo szintén ingyenes, igaz basic nyelvű.
Arduino alatt csak a beépített chipeket érdemes használni az alapokhoz. A kiegészítő függvények nem támogatják igazán az újabb eszközöket. Amolyan hobby/barkácsmegoldásra jó pl. Tiny85, Tiny45, Mega88, stb használatához.
Ezen chipekre AVR-Studio, vagy ha egyszerűbbet akarsz: Bascom-AVR. Ez utóbbi 4k kódig és nem üzleti célra ingyenes. Támogat sok programozót. Vagy ha C fele nyitsz: WinAVR, AVR-Studio 6.x . www.mcselec.com - Bascom www.atmel.com - AVR-Studio
Értem, nekem Arduino UNO lapom van, azon keresztül programozom az ATtiny-t. Programozással nincs gond, mint írtam. Inkább egy elektronikai jellegű kérdés ez. Előfordulhat-e olyan, hogy egy láb nem működik vagy egy funkció nem működik, de mégis jól programozható? A signature is stimmel, verify ok, tehát tudja írni és olvasni.
Előfordul, de más ha van egy elromlott IC-d vagy más ha azért nem működik mert rosszul programozod fel, vagy esetleg a fordító bug-os.
A hiba vagy a SW-ben (fordító) vagy a programodban van.
A blink megy azon a lábon? Kódot és tiny integrálás leírást tudsz adni?
Közben kiderítettem, minden rendben működik, a másik ic kimenete nem megfelelő vagy hibás az egész, esetleg nincs érvényes mintavétel (hall szenzor ic). Megpróbálom valahogy debuggolni.
Sziasztok!
Nemrég kérdeztem tőletek, hogy miért van az hogy arduinoval előállított négyszögjel nem pontos. 4us-os különbségek vannak a logikai 1 szint hosszában. Ennek magyarázatára azt mondta valaki, hogy az arduino keretrendszer miatt van. Nos akkor ha arduinóval ugyan azt a programot egy másik mikrokontrollerbe égetem akkor ez a bizonytalanság megszűnik?
Szia!
Szerintem nemszűnne meg. Kitudja az arduino keretrendszer hogy oldja meg az időzitést, interrupt kezeléssel, vagy másképp stb. Ha ugyanazt felteszed másik ukontrollerbe, akkor ugyanúgy Arduinos lesz. Akkor kerülheted el, ha megírod klasszikus AVR-es C ben, vagy más nyelvben. Ez a személyes, részben laikus véleményem. Ha nem így van, akkor a gyakorlottab kolegák leírják.
Nem. Ez a fordító/nyelv sajátja.
Más nyelven ill megoldással oldd meg (Bascom, C). De ha tutibiztosra akarsz menni: ASM vagy ASMbetét.
Elég hihetetlennek hangzik. Gondolom olyan mikrokontrollert használsz, ahol belső RC oszcillátor van beállítva kvarc helyett. Ezután átrakod egy kvarcos mikrokontrollerre összehasonlítás végett és lám a második pontosabb. Csak ehhez az Arduino keretrendszernek nem sok köze van.
Az analogWrite kódja itt tekinthető meg. Pontosan azt csinálja, amit kell: OCRxA-t beállítja a kívánt értékre. Nincs interrupt, nincs semmi más benne, mindent hardveresen csinál. Ha beállítod fix 40%-ra az értéket, akkor a világ végezetéig 1/16 MHz pontossággal ugyanazt adja ki. Kivéve, ha RC oszcillátorról, vagy külső instabil órajelről jár (fuse bitek). A hozzászólás módosítva: Jún 12, 2014
Az arduinot a Tavirtól rendeltem Atmega328-cal. Van az arduino programban ilyen beállítási lehetőség?
Az külső 16 MHz quartz.
De mi a programkódod? Szoftver/Hardware alapúan állítod elő?
A kód egyszerü digitalWrite és delayMicrosecons
arduino 1.0.5 Hozzáteszem elég kezdő vagyok arduino-ban, de hát gyakorlat kell még. A project amin dolgozom egy Pi fémkereső lenne ami egy tekercsen létrejövő impulzus lecsengését figyeli. Ehhez elég pontos időzítés kellene. ASM betétre rövid példát tudtok?
Ez az arduino megoldás _alkalmatlan_ pontos időzítésre.
Arduinon belül asm menne?
Az Arduino az C. De ha az Arduinoba rakod - fejreállsz. Az Arduino _rengeteg_ belső plusz erőforrást használsz.
Ez az irány koncepcionális hiba.
Arduino környezettől, mikrovezérlőtől és programnyelvtől függetlenül a koncepciód rossz! "Hardveres pontosságú" időzítést, illetve frekvenciát hardveresen kell megvalósítani, nem pedig programhurkokkal, illetve szoftveres késleltetésekkel. Ahogy Róbert korábban már említette, a PWM modul használata egy lehetőség erre.
A mikrovezrélő adatlapján kívül az alábbi leírások is segítenek a megértésben: - Secrets of Arduino PWM - Changing PWM Frequency on the Arduino Annak is utána kell számolni, hogy az általad kívánt jelelak előállítható-e, vagy más megoldás után kell nézni (16/32 bites időzítőkkel, vagy flexibilisebb kialakítású időzítőkkel finomabban lehet hangolni - de ehhez esetleg más mikrovezérlőt kell keresni).
Simán megy az asm Arduino alatt, használtam már, de egyelőre nem tiszta, hogy minek neked.
Ráadásul ha még életedben nem írtál AVR assembly-t, akkor készülj föl arra, hogy az avr-gcc szanaszét ver mind sebességben, mind kódméretben. Szerintem felejtsd el az assembly-t, anélkül is megoldható lesz minden C-ben, emellett gyorsabb és tömörebb lesz, mintha összebarkácsolnál kezdőként valamit. A hozzászólás módosítva: Jún 14, 2014
|
Bejelentkezés
Hirdetés |











