Fórum témák
» Több friss téma |
Fórum » Ki mit épített?
Ez a téma ha úgy tetszik a mi "kiállítótermünk", nem pedig a ki mit csinált volna másképpen, mások helyett, és legfőképpen nem javítós téma.
Minden készüléknek van saját témája, ott kell kitárgyalni a részleteket!
FONTOS! A kapcsolási rajzok keresésére is van saját téma, ott keressetek rajzokat!
A programmemória törlődik kikapcsoláskor. Egyébként kisiskolás PIC programozó vagyok Flowcode-dal. Mit értesz táblaműveletek alatt (lehet, hogy én más néven ismerem a fogalmat)?
Na még az hiányozna!
A programmemóriában van maga a program is (ki gondolta volna? ). És oda bizony bármit be lehet írni, lényegtelen, hogy végrehajtható program, vagy adat. A táblaműveletekkel indirekten tudsz adatot elérni a programmemóriából. Flowcode-ban nem tudom pontosan hogy lehet használni, én inkább asm-ben és C-ben használtam (esetleg kód részt raksz be Flowcodeban). Na de ez itt már OFF...
Ok, leesett. RAM-ra gondoltam ROM helyett, a többi is felvilágosult.
Építettem egy programozható infra ki-be kapcsolót a médiacenterkén működő raspberry pi készülékemhez. Egy PIC12f675 a lelke. A upc távirányító egyik nem használatos gombját raktam rá. Hibátlanul működik.
Nagyon ötletes.
Ez most a tápot kapcsolgatja(gondolom)? Egyébként jóféle
Igen azt. Köszönöm.
Üdv!
Gondolom senkinek se esik jól ez a nagy meleg, ezért itt egy kis segítség. Keressük meg a házban szabadon fellelhető összes pc-s ventillátort, és 12 voltos dugasztápot. Kössük a tápra a ventit, és kész is a személyi légkondi.
Mind a 200-at?
Jó ötlet, de annyinál már számolni kell a ventik melegedésével is.
felőlem akár annyit is, nekem csak ez a három jutott
Volt az is, de az apek kényszerfelszámolt.
Nem Apek(h), hanem NAV... vagy még az Apeh volt? Az elég régen volt.
Ez a kényszerfelszámolás engem is érdekelne. Van egy bt-m, ami gyakorlatilag 8 éve nem üzemel. Sajnos beltagként 2011-ig járulékokat kellett bevallanom utána, mert nem volt egyéb főállásom. A könyvelőt a mai napig fizetem, pedig nagyon nem hiányzik. Több milliós adóssággal elég nehéz lenne felszámolnom, de jelenleg az ügyvédi költségre sem futná. Ha privátban tudnál segíteni esetleg, azt megköszönném.
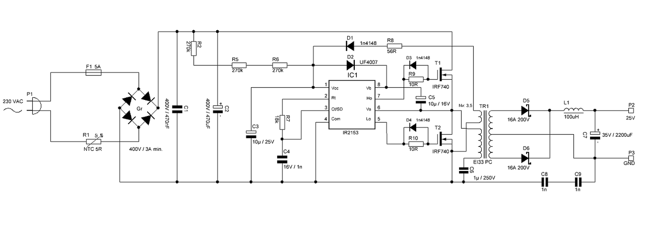
Sziasztok. Ezt a IR2153 fetes félhidas kapcsolást SP barátom kísérletezte ki. A nagy előnye hogy táp készenléti áramfelvétele alacsony nem fűtöget el annyit mintha az ir előtt csak egy 33 kohomos ellenállás lenne. A trafó egy sima bontott pc supply trafó.
A lomis kupacom felé járkáltam amikor megláttam valamit. Tudom, hogy ez a ki mit épített topik, de mennyire szomorú már amikor valami, amit egykor hetekig építgettem, csiszolgattam (szó szerint) végül így végzi.
Azt a kis plexilapot hetekig vadásztam, farigcsáltam (10 ledes piros ledcsíkok voltak mögötte, mint kivezérlésmérő, nagyon jól nézet ki), az alu előlappal is sok munkám volt, mégha ez nem is látszik, ma meg már annyira nem érdekel, hogy le sem mentem róla a plexit, sem a kapcsolót...
Igen, ismerős az érzés. Valahogy minden egyes kütyüvel egyre jobbat és jobbat csinálok, fejlődök, ügyesedek, jobban néznek ki a munkáim és így már némi megvetéssel nézek a régi cumókra, mert ha most készítettem volna, biztosan szebben nézne ki. Még jó, hogy csak a tárgyakkal vagyok így...
Nos, ez egy KI MIT ÁTÉPÍTETT téma lesz:
Benzinkút ledes árkijelző totemoszlopokat gyártok, és jött egy napelemes verzió. Ez lesz az első, a tél miatt időzíteni akartam minek menjen egész éjjel, ha nem is megy a benzinkút is. Neten utánanézve digitális időzítők 12-15.000Ft ért vannak 12V os verzióval. A boltban Mentavill TS-ED1 típusú 230v-ost vettem 2200Ft-ért és átalakítottam. 230v-soros kondi-soros ellenállás-egyenirányítás, 47V-os zener és puffer kondenzátor. Mérések során 53V-ot mértem. Nagyon egyszerű kis áramkörök vannak benne: 1.akku töltő, R3/R8 (20K/1K) osztóval leosztott soros diódán keresztül tápláló 1,2V-os akkut, mely egyből látja el az lcd és vezérlés tápját. Itt a 20K-t cseréltem 4000Ohm környéki elleneállásra. 2.Teljesítmény fokozat, R4/R5/R6 (200K/5k/10K) ellenállásokkal beállított bázisáram osztással a tranzisztornak.Itt a 200K-t cseréltem a számítások szerint 40K-ohmra. 3. A relé 48V-os volt, le kellett cserélnem 12V-os verzióra, arra figyeljetek, eredetileg 3000Ohmos a relé. és jó nagy ellenállású relét tegyetek bele, mert a tranzisztor kisáramra képes. Egyszóval 2 ellenállás és egy relé cserével spóroltam 13.000Ft-ot. De kis számítások segítségével bármilyen feszültségre átalakítható.
Szia!
Milyen LED-eket használsz hozzá? Dobhatnál egy képet a masináról. Köszönettel: Zsolt.
Meguntam a régi átjátszó kábel kontakthibáit, és csináltam új kábeleket. Ismerős adott még régebben jobb fajta kábeleket, bár a hosszabb nem mondhatni jófajtának, csak a borítás vastag rajta. A Rövidebb, arra már azt mondom, hogy jó fajta, 3X-os árnyékolás van rajta. Az XLR rászenvedés volt a legnehezebb.
Ez lett belőle:
Sziasztok!
Elkészültem az LCD kijelzős VUmeterrel. Köszönet Vicsys mesternek a progiért, és az alapkapcsolásért. Az eredetihez képest kissé átdolgoztam az áramkört, mert egy mini erősítő kijelzője lesz, 2 max. szint megjelenítésével. A dícséret Vicsyst illeti!
"A legjobb védekezés az amit mindig magunk találunk ki" (én)
Az első önálló projektem... ![]() AUTOBLOCK-nak neveztem el, de gyakorlatilag széles körben lehetne alkalmazni. Az elve az, hogy egy beállított pin kódot megadva elvégzi a szükséges kapcsolásokat egy relé segítségével. A nyákot sima vasalásos technikával készítettem szóval nem a legtökéletesebb, de azért nem rossz ![]() A program funkcióról picit részletesebben: Első bekapcsolásnál egy alapértelmezett pin kód állítódik be, lehetőségünk van ezt bármikor bármennyiszer megváltoztatni. Ha végkép elfelejtenénk a pin kódot akkor van lehetőség default vissza állításra, melynél egy puk kódot kér a hardver. Én az autómba szereltem be a kapcsolást, hogy kicsit megnehezítsem az esetleges eltulajdonítók dolgát. Későbbiekben tervezem még továbbfejleszteni amely majd a riasztást fogja kiváltani... Egy kis videó is róla: DPTP SYSTEM - AutoBlock 1.0 Remélem tetszik majd amit láttok, ha kérdés merülne fel csak nyugodtan.
Egész ügyes, de biztos, hogy szivacson kell nyomkodni azt a hajlékony keypadot?
Köszi
, Tesztelni kellett és rövid volt az interfész kábele..
Nem rossz! Ha csak a videot láttam volna, azt gondolnám miniszéf elektronika.
2 dolog: Pic nem lett volna Dip-be? Mondjuk kell gyakorolni az smd-t néha ![]() A relé gondolom gyujtást vagy valami nagyobb áramfelvételű dolgot akar kapcsolni. Nem lett volna jobb a relét odatenni ahol az a kábel van? mert az A oszlopen végigvezetni + hibalehetőség. Üdv
Van egy rakat SMD PIC-em így ezeket használom fel mert ez ingyen van
![]() Szándékosan nem mondtam el a teljes bekötésem ezzel nyitva hagyva pár ajtót. Inkább egy felhasználási területet szerettem volna bemutatni mind sem azt hogy ez csak autóba való... Végezetül: nem feltétlen ott van az elektronika ahol az interfész is. A hozzászólás módosítva: Jún 12, 2014
Szia!
Gratulálok az áramkörödhöz! Igazad van, a legjobb védekezés a tolvajok ellen az egyediség. Olykor egy rejtett kapcsoló többet ér egy immo-nál. Én is csináltam már hasonlót, garázskapuk nyitására AVR-el. Csak annyit jegyeznék meg, hogy egész jónak tűnik az a vasalt nyák, lehetett volna az egészet SMD alkatrészekből megépíteni. Az IC-k foglalatba helyezését, vagy a te esetedben fia nyákra való helyezését én gépkocsikba hosszú távon nem tartom szerencsés megoldásnak. Még egyszer elismerésem a kapcsolásodhoz. (Ha még nem próbáltad a laminátoros nyák készítést, akkor feltétlenül javaslom. Egyébként ez nem egy C vectra?) |
Bejelentkezés
Hirdetés |




). És oda bizony bármit be lehet írni, lényegtelen, hogy végrehajtható program, vagy adat. A táblaműveletekkel indirekten tudsz adatot elérni a programmemóriából. Flowcode-ban nem tudom pontosan hogy lehet használni, én inkább asm-ben és C-ben használtam (esetleg kód részt raksz be Flowcodeban). Na de ez itt már OFF... 
















, Tesztelni kellett és rövid volt az interfész kábele.. 



