Fórum témák

» Több friss téma
Fórum » Kapcsolóüzemű táp 230V-ról
 
Témaindító: cimopata, idő: Szept 13, 2006
Témakörök:
Lapozás: OK   464 / 787
(#) guliver83 hozzászólása Jún 24, 2014 /
 
Sziasztok!

Tudnátok egy olyan kapcsolóüzemű tápegységet ajánlani ami 60V-70V add le és 10A.
DC motort szeretnék vele meghajtani.
(#) Ge Lee válasza guliver83 hozzászólására (») Jún 24, 2014 /
 
Csak simán működtetni vagy szabályozni is? Mert utóbbi esetben állítható pwm kell.
(#) Gyozo92 hozzászólása Jún 24, 2014 /
 
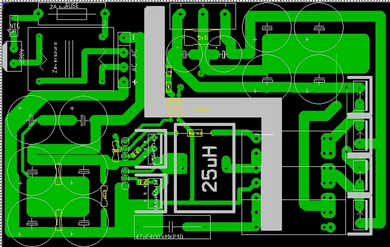
Ránéznétek a paneltervemre? Beke kellett terveznem egy 25uH-s tekercset, sajnos nem tudtam másképp megoldani a megfelelő szórt induktivitást, nem sikerült eléggé elszeparálni őket, kicsi a hely a vastag sodronyoknak. Csak úgy nagyjából, hogy láttok-e így hirtelen kivetni valót. Előre is köszönöm!
(#) guliver83 válasza Ge Lee hozzászólására (») Jún 24, 2014 /
 
Lényegében elég egy sima táp ami 60V-70V max és 10A tud.
Van egy nyomatéktartós szabályzás a DC motorhoz, úgyhogy az nem kell.
(#) lorylaci válasza Gyozo92 hozzászólására (») Jún 24, 2014 /
 
Mielőtt nekiállnál plusz tekercset betenni, jó lenne megmérni, hogy pontosna menyi a szrót induktivitásod. Egy ETD29 magon ha osztott csévét használsz, akkor 25 menetnél kb 30uH a szórt induktivitás becslésre. Ha osztott csévét csinálátl és kb ennyi menettel teljesen mást mérsz, akkor tuti a mérés a hibás.
25 menetnél akkor mérhetsz 10 uH szórt induktivitást, ha szoros csatolást (alul primer, rajta szekunder) használtál.
Ha neked nagyobb szórt induktivitás kell, és a csévén van még hely, akkor növeld a menetzsámokat. Ezzel nő a szórt (és a mágnesező, szóval kell plusz légrés) induktivitásod, de csökken a mag melegedése is!
Ha végfokra kell, akkor nem baj, ha a kisebb rézkeresztmetszetet használsz, mert az átlagos áram kisebb lesz, így lehet a huzalok számán spórolni.

Érdemes úgy csinálni, hogy a megfelelő össze soros induktivtiás eléréséhez szükséges plusz induktivitás nagysága kisebb legyen, mint a trafó szórt induktivitása. Egyrészt méret, másrészt költség megfontolásból. Harmadrészt meg azért, emrt ez a plusz tekercs nem telíthet be, csínján kell vele bánni.
(#) ferci válasza Gyozo92 hozzászólására (») Jún 25, 2014 /
 
Azt sem kéne figyelmen kívül hagyni, hogy a ( pl. ) 25 uH-s tekercs egy soros rezgőkör tagja lesz és főleg nagyobb kivett teljesítménynél felesleges veszteséget is okoz, mivel a teljesítményátvitelben nem vesz részt, feszültség viszont esik rajta.
Biztos másképp oldanám meg ( trafó áttekerés ).
A hozzászólás módosítva: Jún 25, 2014
(#) Gyozo92 válasza ferci hozzászólására (») Jún 25, 2014 /
 
Sajnos elég sokat kísérleteztem, de a képen az alábbi módon sikerült csak elérnem a kellő induktivitást (bal oldali 25 menet primer, jobb oldali 5 menet vékonyka szekunder) de sajnos így ugye használhatatlan. Nem sikerült sajnos, beismerem, hogy nem a legjobb megoldás a soros induktivitás, és azt is, hogy biztosan meg lehet tekerni jóra a trafót. Talán egy nagyobb magra jobb volna. Egyébként az ETD-29-et már rég elvetettem, ez egy nagy EI mag.

A kérdésem az lenne, hogy milyen magot ajánlotok a soros induktivitásnak?. Pc tápban lévő sárga toroid? vagy inkább valamilyen légréses mag?
A hozzászólás módosítva: Jún 25, 2014
(#) ferci válasza Gyozo92 hozzászólására (») Jún 25, 2014 /
 
1., látom, melyik a szekunder... az már úgy eleve nem jó a drót miatt... oké, csak próbáltad a szórtat...
2., tegyél vastag elválasztót, helyed van
3., tegyél a tekercs ALÁ annyi szigetelést vagy csupasz nyákot, hogy ne a vason legyen a tekercs ( távolabb a magtól), úgy mérd meg.
A soros vas anyaga pedig hasonló legyen a trafóéhoz...kis légrés legyen benne.
A hozzászólás módosítva: Jún 25, 2014
(#) lorylaci válasza Gyozo92 hozzászólására (») Jún 25, 2014 /
 
Szerintem térj vissza az ETD29-re. Bele kell, hogy férjem.

Amúgy szórt induktivitás a kész trafón mérünk. Egy ilyen trafó, ahol a szekunder csak 1 szál volt(habár ugyanannyi menet) jóval kisebb szórt induktivitást fog mutatni. Ugyanis a primernek meglezs a szórt induktivitása, de szekundernek NEM. Amikro te teljes szórt induktivitást mérsz (és a számolótáblába számolsz), akkor az a primer és a transzformált szekunder szórt induktivitásnak az összege.

Szóval ETD29, elválasztó (régi feltöltőkártyából vágj ki), aztán tekerés.
(#) ktamas66 válasza Gyozo92 hozzászólására (») Jún 25, 2014 /
 
Amikor én próbálgattam 3 réteg 1,5 nyákból készült elválasztónál kezdett jó lenni (ETD34 mag).
(#) ferci válasza ktamas66 hozzászólására (») Jún 26, 2014 /
 
Az biztos, ha van elég hely ehhez, akár 30 %-ot is nőhet a szórt... egy szép, helytakarékos primertekercs esetében megoldható..- ki van próbálva..
(#) voodoo hozzászólása Jún 26, 2014 /
 
Ma tesztelgetni támadt kedvem.

Erősítővel egybe téve néztem meg, hogy mit tud a táp. 306Wattot mértem 4 ohm-on.
A bemenetre kötök 1kHz ~ és adom rá a hangerőt. Torzítás nincs, viszont amint adom rá a hangerőt 15V-nál megjelenik a a tápból szicergő hang. Ahogy adom rá mégjobban a kakaót akkor már nem szicereg hanem folyamatossá (veszélyes áram hangúvá válik, mint valami távvezetékes oszlop közelébe). Az erősítőből halkan lehet hallani a szinusz hangot, és ha tő hangerőt ráteszem 35V-nál megáll a tudomány, de a szkópon nem lapul be a jel.

Lehet nem tudok elég hangerőt kiküldeni a számítógép hangkártyájából?
Mit szóltok? Mitől van ez a ciszergő valami hang a tápból? Viszonylag "kis" kb 30W-nyi hangerőn megjelenik (15Volt körül)
(#) ferci válasza voodoo hozzászólására (») Jún 26, 2014 /
 
1., Esetleg pontosabban fogalmazhatnál..
35 volt, 15 volt....Ueff, Up-p, kimeneten, stb...?
15 volt körül 30 watt... ? ez mi? ha Ueff, akkor nem stimmel.
(#) Gyozo92 hozzászólása Jún 26, 2014 /
 
Sziasztok! Az IRS27951 vezérlő kis paneljának hány mA-ra van szüksége? Csak nem akar működni, és a tápfeszültségem csak 10,3 V. Néztem az adatlapját, és azt írja, hogy minimum 12 max 18v. Beállítanám a zenerhez az ellenállást, de nem tudom a hiányzó adat miatt.
(#) Ge Lee válasza voodoo hozzászólására (») Jún 26, 2014 /
 
A tápnak teljesen csendben kéne lenni, egyedül induláskor szisszenhet egyet mert olyankor kinyit az optó egy időre.
Nézd meg az 1kHz helyett más frekin is. Ha a laptopról hajtod és azon egy progival csinálod a szinuszt az elég maszatos, jobb lenne egy külső generátor. Vagy nézd meg zenével is hogy akkor is cincog-e a táp.

Ha nem tudod jobban kivezérelni a végfokot akkor nyilván kevés a bemenőjel. Szinte minden hangkártyán kell lennie kétféle hangerő szabályozónak. A programok csak az egyiket (pl. hanghullám) kezelik, a másikat (pl. fő hangerő) nem, lehet hogy azon még tudsz bőven húzni.
(#) kadarist válasza Gyozo92 hozzászólására (») Jún 26, 2014 /
 
Szia!
Ha csak 10 a feszültséged, akkor abból nem tudsz többet készíteni Zenerrel.
(#) ferci válasza Gyozo92 hozzászólására (») Jún 26, 2014 /
 
Adatlapján biztos megvan... utána "stabilizátor zenerrel"...
Ha pedig van belső zener ( valszín), akkor kevés a segédtáp.
A hozzászólás módosítva: Jún 26, 2014
(#) Ge Lee válasza Gyozo92 hozzászólására (») Jún 26, 2014 /
 
Ha 12V a minimum akkor nyilván nem fog menni 10,3-ról. Az adatlap szerint 10mA-nél több nem kell neki.
(#) ferci válasza Gyozo92 hozzászólására (») Jún 26, 2014 /
 
A 6. oldalon van a felvett áram, freki függvényében...3-8 mA.
Vcc: this pin is not internally clamped... - nincs belső zener?
A hozzászólás módosítva: Jún 26, 2014
(#) Gyozo92 válasza Ge Lee hozzászólására (») Jún 26, 2014 /
 
A számolásom szerint 13,5K ellenállás kell, nem értem miért került a panelra 390K. Laci biztos tudja, lehet, hogy csak az induláshoz biztosítja az áramot, és utána már a segédtekercsnek kéne.
(#) Gyozo92 válasza ferci hozzászólására (») Jún 26, 2014 /
 
Internally egyértelműen a belső, de a clamp jelentásei közül talán az áthidalt? Fene tudja mire utalhat.
(#) ferci válasza Gyozo92 hozzászólására (») Jún 26, 2014 /
 
Semmi gond.. ráteszel egy 15 voltos zenert és nincs vész.. de a segédtáp legyen azért több, aztán belövöd párszáz ohm-mal.
(#) kadarist válasza Gyozo92 hozzászólására (») Jún 26, 2014 /
 
Megfogottat jelenti, tehát hogy védett, nehéz kinyírni.
(#) ferci válasza Gyozo92 hozzászólására (») Jún 26, 2014 /
 
A 390 k bőven elég a startra... nézd meg, hány uA kell csak neki olyankor.
50, max 100 uA.
A hozzászólás módosítva: Jún 26, 2014
(#) ferci válasza kadarist hozzászólására (») Jún 26, 2014 /
 
Itt pont nem.
(#) voodoo válasza ferci hozzászólására (») Jún 26, 2014 /
 
Nem tudom mi volt ebben olyan pontatlan. Az erősítő kimenetén max 35V mérhető, és közben zizeg a táp.
15Voltra azt írtam, hogy ott kezdődik el. (12-15V) Jó, mondjuk ez már inkább 30-50Watt körül van.
(#) ferci válasza voodoo hozzászólására (») Jún 26, 2014 /
 
Az a pontatlan, hogy nem írtad oda pl., hogy 35 Veff. vagy hasonló.
Nem mindegy, mit olvasol le a szkópról és mit írsz ide... Ucs, Ucs-cs vagy Ueff...
A 305 wattod 35 Veff-nél, az okés.
A hozzászólás módosítva: Jún 26, 2014
(#) voodoo válasza Ge Lee hozzászólására (») Jún 26, 2014 /
 
Laptopról van hajtva, és minden maxra fel van tekerve. Ilyen on-line programmal hajtottam meg.

Zenével nem tudom milyen hangja van mert iszonyatos hangerő keletkezik. 2,8V szinusz kéne a bemenőre, vagy 0.8?
Más alakzattal és frekivel nem próbáltam még ki.
Lehet az a baj, hogy a műterhelés csak 150W-ot tud, és vissza gerjed vagy valami? Bele mártottam egy kis vödröcskébe és vízzel félig van, de még így is jó hamar felmelegedett. Az erősítő komplementerjei igen csak felemelegedtek pár másodperces teszt után, viszont a tápon egyedül csak a trafó drótja langyult meg egy kicsit.
(#) voodoo válasza ferci hozzászólására (») Jún 26, 2014 /
 
A szkópról azt olvasom le, hogy szépen felnövekszik a szinusz jel, tő hangerőn is ugyan úgy nem lapít semmit. Szép egyenes. Ilyenkor van 33-35V a kimenetén. Mindezt 4 ohm-on. Hogy írjam le másként? Ez 300W. 8 ohm-on jó esetben 200, de inkább a fele szokott lenni.
Érdekes, hogy 2x100V táppal, hozzá 2x7 darab MJL21193/4 komplementerrel kihozok 300W/4 ohm -ra.
Azért ez így nagyon gyenguszka.
(#) ferci válasza voodoo hozzászólására (») Jún 26, 2014 /
 
Miért gyenguszka? Hajtsd meg jobban.
A vödör víz azért nem az igazi, mert a víz vezet kicsit... (trafó)olaj jobb lenne és először jó műterhelés kéne..
Különben pedig ráteszel párhuzamban egy előtétezett hangfalat ( nagy wattos ellenállás, 33...47 ohm-os..) és pár wattnyi zenével is hallgathatod közben... számold ki.
A hozzászólás módosítva: Jún 26, 2014
Következő: »»   464 / 787
Bejelentkezés

Belépés

Hirdetés
XDT.hu
Az oldalon sütiket használunk a helyes működéshez. Bővebb információt az adatvédelmi szabályzatban olvashatsz. Megértettem