Fórum témák
» Több friss téma |
A klónok CH340 Soros-USB illesztőjének drivere (Letöltés)
Helotok
szeretnek venni ebayrol Arduino-t , lehetoleg minnel olcsobban ezeket a klonokat neztem ki (azt mondtak nekem hogy ugyan ugy mukodik a programmal stb mint az orginal) 1: http://www.ebay.com/itm/New-UNO-R3-ATmega8a-Controller-Board-AVR-US...7fefa7 2: http://www.ebay.com/itm/UNO-R3-2012-Development-Board-MEGA328P-ATME...f23932 ezek kozul melyiket vegyem....? vagy esetleg ha talaltok ilyen árban ti valamit amit mar rendeltetek es tudjatok hogy jo...koszonom
Sziasztok!
Van egy Arduino Pro Micro-m, ami tud billentyűzetet, (ill. egeret) emulálni. Ha jól sejtem ilyenkor a számítógép billentyűzetnek érzékeli az Arduino-t. Azt már kipróbáltam, hogy a setup függvényben kiírattam vele egy üzenetet, és utána le is zártam a billentyűzet emulációt (Keyboard.end). A loop-ban viszont még nem mertem használni ezt a funkciót, ugyanis attól tartok, hogyha az emuláció bekapcsolva marad, nem tudom utána újraprogramozni. Van mitől tartanom? Lehet, hogy butaságot kérdeztem, de még sosem csináltam ilyet.
Hali! Az aliexpress.com-ról vettem uno-t, mega2560-t, pro minit és nano-t. Mind hibátlan, igaz, csak onnan vettem, ahol a visszaigazolások alapján nincs probléma velük. Ingyen szállitás.
Két billentyűzeted lesz, és gépelni fog
![]() Kapcsold a kiírást gombnyomásra...
Udv mindenkinek !
Kaptam valakitol egy LCD panelt , amin rajta van a meghajto meg egy ket alkatresz ami arra utal hogy egy auto hifi bol valo . (csatolt kepek) . Azt szeretnem kerdezni, hogy hogy tudnam ezt osszekotni az arduinoval , kaptam egy kapcsolasi rajzot de nem tudom hova tenni CE , CLK es D1 labakat Kapcsolasi rajz . Egy arduino uno - m van es azzal szeretnem meghajtani . Koszonom elore valaszotokat .
Rövid keresgéléssel ezeket találtam:
- PT6523 adatlap - Egy mintaprojekt - Egy mintaprogram (valószínűleg PIC assembly) Ha az Ardiuno hardveres SPI támogatását használod, akkor a kijelző panel CLK lábát az Arduino SCK kivezetésére kötném, A DI bemenetet az Arduino MOSI kimenetére, a CE lábat pedig bármelyik digitális kimenetre. Bővebben: Link
Köszönöm a tippet, kipróbáltam működik!
Egyszer azt terveztem, hogy szétberhelek régi egy billentyűzetet, és néhány gombját kivezetem egy külső áramkörre, de így már nem kell ilyesmihez folyamodnom. A hozzászólás módosítva: Jún 27, 2014
Koszonom valaszat . Ma ejjel megprobalom es irok majd az eredemnyrol .
Üdv mindenkinek.
Arduino nano-ra szeretnék egy töltésvezérló áramkört tervezni. Gyakorlatilag komparátorként kellene működnie, és 2 analóg bemenet, ill 4 digit kimenetet kellene működtetni. A kérdés, az az, hogy kezdjek neki?
Még egy olyan kérdésem lenne, hogy Ubuntu 10.4-hez lehet-e valahogy Arduino illesztőprogramot telepíteni. Minden szoftverem az Ubuntu alatt működik, a Windowst mostanában csak az Arduino programozáshoz használom. Az újabb verziókban állítólag már működik. Ha nincs más megoldás, frissítem a rendszert, de ha nem muszáj ezt inkább kihagynám.
Mid van? Mit szedtél eddig össze? Mi a kódod?
A töltésvezérlő nem csak komparátor, hanem elég komoly jelleggörbe is... Bővebben: Link - Arduino alapok
Az Arduino programot sikerrel felraktam. A gond az, hogy a tools/serial port menüpontban csak a két alaplapi soros port (ttyS0, ttyS1) közül tudok választani. Az Arduino-nak ttyUSB néven kellene megjelenítenie. Már mindent végigpróbáltam, amit a témában találtam, de semmi nem használt.
Az arduino/drivers alatt van az illesztőprogram.
Már hogyha FT232RL vagy ATMega16U2/Mega8U2 az illesztőchip.
Nálam ttyACM néven jelenik meg. A régi Arduinok (1.0) nem feltétlen ismerik fel a ttyACM-et.
A hozzászólás módosítva: Jún 28, 2014
Sziasztok!
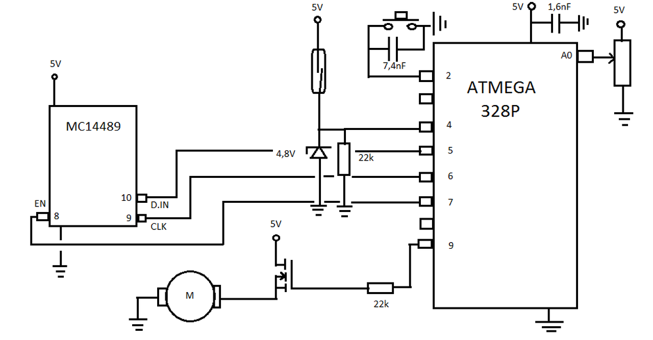
Nekiálltam egy mágneses DC motor fordulatszámmérő építésének (próbanyákon), aminek az értékét 4 db hétszegmenses kijelző is kiírná, ám amikor a motor elindulna, a kijelzők hirtelen kikapcsolnak, és nem is kapcsolnak vissza, ameddig újra nem indítom a panelt. Íme a videó a jelenségről: Bővebben: Link A mellékletben pedig feltöltöttem egy kapcsolási rajzot is.
Milyen fet van ott pontosan, mert így ez nem klappol. Ez egy "n" csatornás gondolom mosfet, azt meg nem így illik bekötni. Vedd ki a motort, a mosfet szabadon maradt lábát kösd a testre. A motort meg az 5V és a mosfet másik lába közé. Ne felejtsd el azt sem, hogy a motor induktív fogyasztó lévén nagyon csúnya tüskéket képes rátenni a tápra pwm hajtás esetén. Ezt bizony nagyon fontos szűrni, valamint tegyél legalább egy diódát fordítva a motorral párhuzamosan, hogy levágja a tüskéket. Nézz rajzokat google-n. Pl.:Bővebben: Link
A hozzászólás módosítva: Jún 28, 2014
Érdemes a motort optocsatolóval leválasztani, és külön tápról járatni. Egy DC motor akár tízezres fordulatszám fölött is pöröghet, amit a reed cső nem biztos, hogy bír követni. A hall szenzor jobban megfelelne a célnak.
Egyébként ciklusidőt, vagy frekvenciát mérne a program, amennyiben az előbbit, úgy engem is érdekelne.
Buta kérdés: arduinoban az "or" jelet milyen billentyű kombinációval lehet írni?
Köszi! Akkor azért nem láttam. A gyerek lekoptatta.
eddíg az alt+124 -el írtam.
Átrendeztem a kapcsolást, de a probléma még mindig fennáll (bár mintha egy hangyányival stabilabb lenne az áramkör).
Köszönöm a tippeket! Csak kísérleti célból próbáltam megépíteni ezt a fordulatszámmérőt egy gyenge hobbi DC motorhoz, és abból akartam főzni, amim volt. De ha véletlenül találkozok egy hall szenzorral, lehet kipróbálom azzal is
![]() Frekvenciát mérnék vele, de a kettő egymásnak a reciproka, nem? Mert úgy kb. +1 sor és már a másikat jelzi ki a program.
Igaz, a két érték egymás reciproka, de a ciklusidő mérés sokkal gyorsabb, így hamarabb észreveszem, ha visszaesik a fordulat. A motor fordulatszámának figyelésére optokaput használok, ami TTL négyszögjelet szolgáltat a vezérlőnek.
Milyen fet? Remélem a motor nem az USB-ről kapja a +5 voltot.
A hozzászólás módosítva: Jún 29, 2014
|
Bejelentkezés
Hirdetés |












