Fórum témák
» Több friss téma |
- Ez a felület kizárólag, az elektronikában kezdők kérdéseinek van fenntartva és nem elfelejtve, hogy hobbielektronika a fórumunk!
- Ami tehát azt jelenti, hogy a nagymama bevásárlását nem itt beszéljük meg, ill. ez nem üzenőfal! - Kerülendő az olyan kérdés, amit egy másik meglévő (több mint 17000 van), témában kellene kitárgyalni! - És végül büntetés terhe mellett kerülendő az MSN és egyéb szleng, a magyar helyesírás mellőzése, beleértve a mondateleji nagybetűket is!
Ebbe a kapcsolásba bármilyen feszültségszabályzó jó lehet, ha megvan a feszültségtartalék a LEDek nyitófeszültsége és a feszültségforrás között, és elbírja a szükséges áramot...
Áruld el, hogy milyen, és hány darab LEDhez, milyen tápfeszültséggel akarod használni.
Akár egy LM317T is elég. Persze át kell méretezni az áramkört.
A 700mA, ami a LED adatai között szerepel, egy maximum érték. Ha ettől lefelé térsz el, a fényereje valamivel csökken, de hosszabb élete lesz. A hozzászólás módosítva: Júl 21, 2014
Hello! Ha alulról megnézed, akkor látod, hogy két láb össze van kötve, vagy is három láb csak azért van, hogy stabilan álljon. Elvileg a beállító csavarra menő lábat kellene az áramkör "hideg pontjára" kötni. (Hogy hozzáérve ne változzon meg a kapacitás.) de ebben a kapcsolásban ilyen pont nincs, így szigetelt csavarhúzóval kell állítani majd. De a két szemben lévő láb a közösített érintkezési pont. A két "szemben lévő" láb és az "egyedülálló" láb között van a "kapacitás".
A hozzászólás módosítva: Júl 21, 2014
Sziasztok!
Egy konkrét kérdésre szeretnék minél részletesebb választ kapni. Egy Greatz-egyenirányítónál, akár külön diódákból készült az, akár komplett, miért és hogyan függ a váltakozóáramú bemeneti rész ellenállása az egyenáramú oldal terhelésétől? Köszönöm a hozzáértők válaszát. Üdv.: Yoe
Hello! Elég konkrét, csak éppen válaszolni nem igazán lehet rá. Mert egy dióda nemlineáris elem, így ellenállásról elég nehéz beszélni. Hiszen az a terhelőáram pillanatról pillanatra töltésnő változásával változik. De mivel a diódákon átfolyik a kimenti áram, így "ami befolyik, rögtön kifolyik" jeligére az AC váltó oldali terhelés a DC terhelésétől fog függni.
És ezt?Bővebben: Link
Teljesen azonos a helyzet, ugyan úgy van kialakítva. Csak itt fóliák vannak a lemezek között, a másik meg kerámia kondi. A két szemben lévő van összekötve a csavarral. A különálló és a szemben állók között van a kapacitás.
Hello! Az interferencia két jel között tud létrejönni. Így a kérdésnek sok értelme nincs, ha nem tudni mi a másik. Nyilván ha két tekercs egymásra hatását szeretnénk minimalizálni, akkor az egymásra merőleges beültetés adja a legjobb megoldást.
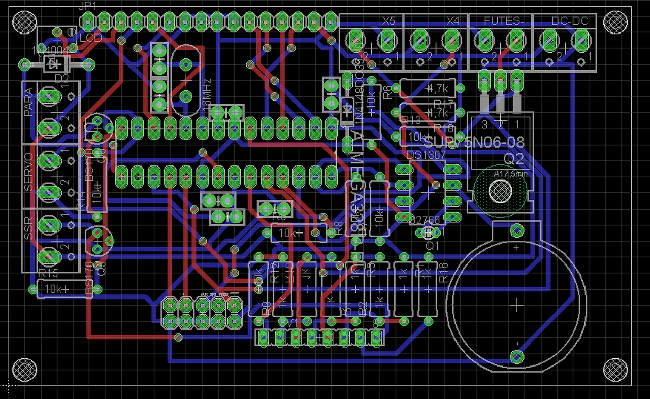
Hello, nos erre a NYÁK-ra fog majd kerülni valahova oda a jobb oldalra.
A 16MHz-es kavics messze van, de az RTC mellé nem érdemes tenni, ha azon nagy impedanciás 32768-as karc van. Más érzékeny pont meg szerintem nincs. Betervezed fektetve, ha nem jó, felállítod.
Akkor amennyire tudom, kerüljem el vele a kvarcokat, a többi nem számít. Köszi szépen.
Sziasztok! Megint visszatértem csak most más kérdéssel. A kérdésem az lenne hogy adott ez a Jet-Ski ami 8 db Góliát elemmel működik, kb 1 órát. Mi lenne ha raknék bele egy ilyen aksit mint a képen látható. Pont beleférne. 12V 4 Ah. Mennyivel bírná tovább időben? Helyettesíthető e arra a motorra amit végül 8 góliát hajt meg. Szabad e fektetni így ezt az aksit?
Válaszokat előre is köszönöm!
Minden további nélkül fektetheted ezt az akkumulátort. Ami engem egy kicsit elgondolkoztat, hogy ez az akku hogy fog viselkedni, ilyen terhelés mellett mekkora lesz a kapacitása. Félek, hogy csalódást fog okozni, 4A terhelésnél már csak 1,8Ah!
Sziasztok. Mit jelent egy tekercsnél az, hogy 100 kHz-ig használható? Adatlap itt
Én LM2596-tal szeretnék egy kapcsolóüzemű tápot építeni. Ennek a kapcsolási frekvenciája 150 kHz. Akkor ezt a tekercset el is felejthetem? Vagy mit jelent pontosan a max. 100 kHz-es működési frekvencia?
Szerbusztok,
Egy kicsit fura kérdésem lenne. Az elektronika terén elég kezdő vagyok. Az alapokat ismerem de elég nagy hiányosságaim vannak. Van egy régi emlékem még talán általános iskola technika óráról ami viszont valahogy nem illik bele az általam eddig megismert szabályokba. A példában egy elem és néhány hagyományos izzószálas izzó szerepelt. Amikor párhuzamosan bekötötték akkor ahogy egyre több izzót kötöttek az elemre úgy az összes izzó fénye egyformán csökkent és egyformán világítottak. Viszont amikor sorosan kötötték be az izzókat akkor az izzók különböző fényerővel világítottak sorban haladva egyre halványabban. És ez valahogy nem stimmel nekem. Ez így működik vagy az én agyam kever össze valamit nagyon durván? És ha ez így működik akkor miért van? Miért lehet különböző fénye az izzóknak sorban kötve? Bocsánat a hülye kérdésért de nem hagy nyugodni ez az emlék. ![]() A válaszokat előre is köszönöm. Üdv,szabot0412 A hozzászólás módosítva: Júl 22, 2014
Szia!
Ha egyforma (ellenállású) izzókat kötöttek sorba vagy párhuzamosan, akkor minkét esetben mindegyik izzónak azonos fényerővel kell világítania. Ha ez nem így volt, akkor nem egyformák voltak az izzók.
Akkor ha jól értem a két egymás mellettit (ami nincs összekötve) kell bekötni.
Köszönöm! A motorról semmi leírás nincs,így arról semmit nem tudok. Ezért is kérdeztem hogy milyen megoldással lehetne próbálkozni (persze ami nem lenne nagyon drága) hogy ha már egyszer kiviszed a vízre a masinát akkor ne csak 1 órát menjen. Az meg hogy óránként kicserélni a 8 db góliátot 2000 ft
az már húzós. Esetleg 1,2V Ni-Cd, Ni-Mh mondjuk 10-et sorba kötni az 12V párhuzamosan kettesével? Vagy passz.Hátha tudtok valami megoldást ami elfér ebbe a rekeszbe.
Sziasztok
A TC/RTD milyen típusú hőérzékelőt jelent? A termisztort hogy jelölik a szabályzókon? |
Bejelentkezés
Hirdetés |




Meleg van. 12V-ról menne. 







az már húzós. Esetleg 1,2V Ni-Cd, Ni-Mh mondjuk 10-et sorba kötni az 12V párhuzamosan kettesével? Vagy passz.Hátha tudtok valami megoldást ami elfér ebbe a rekeszbe.





