Fórum témák
» Több friss téma |
- Ez a felület kizárólag, az elektronikában kezdők kérdéseinek van fenntartva és nem elfelejtve, hogy hobbielektronika a fórumunk!
- Ami tehát azt jelenti, hogy a nagymama bevásárlását nem itt beszéljük meg, ill. ez nem üzenőfal! - Kerülendő az olyan kérdés, amit egy másik meglévő (több mint 17000 van), témában kellene kitárgyalni! - És végül büntetés terhe mellett kerülendő az MSN és egyéb szleng, a magyar helyesírás mellőzése, beleértve a mondateleji nagybetűket is!
Azt jelenti, hogy a vasmag veszteségei 100 kHz felett hirtelen nőnek. Egy ilyen típusú vasmaggal 40 - 50 kHz körüli frekvenciájú invertert lehet építeni. Ha 150 kHz körüli frekvenciához 1 - 2 MHz körüli határfrekvenciájú vasmagon készült adott induktivitást kellene használnod.
A hozzászólás módosítva: Júl 22, 2014
Sziasztok!
Most egy olyan kérdéssel fordulnék hozzátok, hogy egy fülhallgató hangerejét szeretném szabályozni és az érdekelne hogy mindenképp sztereó poti kell, vagy elég lenne ha a füles föld pólusára kötnék egy sima potmétert?
Sztereo kell mindenképp, ha csak az egyszerű hangerőszabályzás a cél.
Üdv!
Nem feltétlenül kell sztereó poti, elég a közös földre iktatni egy potit. Már pár headset-ben láttam ilyen megoldást, semmi gond nem volt vele. Olyan 100Ohm körüli poti kell neked ha jól emlékszem.
Köszi!
Én is így gondoltam. Visszajelzek ha sikerült megoldani
Sziasztok. Engem az érdekelne, hogy mik az előnyei és a hátrányai a teliföld használatának NYÁK esetén?
Sziasztok!
Az lenne a kérdésem, ha van egy darab 12V-os szekunderű trafóm, és arra rákötök kettő darab ilyet. Akkor ezeket sorba köthetem, és lesz +- x feszültségem, vagy ez igy nem működik?
Valószínűleg nincs galvanikus elválasztás a bemenet és kimenet között, tehát nem.
Sziasztok!
A képen látható kapcs. rajz jó a stabil 5V-ra? Vagyis autóba lenne,és egy GPS tracker lenne rákötve amibe van kis aksi (folyamatosan kapná a töltést-különben 2 nap alatt lemerülne. Ne rakjak nagyobb kondikat? Ha igen mekkorákat? Köszönöm a választ.
Nem kell nagyobb kondenzátor, de egy kapcsolóüzemű töltő jobb lenne.Egy ilyen kapcsolás két hét alatt kétségessé teheti a motor beindítását.
Értem. És az milyen? Kis helyen elfér? mennyire lehet kicsibe megépíteni? Kérhetek esetleg egy jó linket kapcs. rajzról? Köszönöm.
Ilyen? Bővebben: Link
Ebay-en 300 ft körül lehet venni ingyen postával LM2596-tal szerelt komplett kapcsolóüzemű tápot, szerintem jobban jársz ha veszel egyet, nem éri meg a s***kodást, 300 ft-ért szinte ingyen van.
Ejnye! Annyi szinonima van! -moderátor- A hozzászólás módosítva: Júl 24, 2014
Okés köszönöm.
Megnéztem. Ezzel csak egy baj van,nekem jövőhét elején már be kéne legyen szerelve.
Nincs azzal a rajzzal semmi baj. Annyi a lényeg, hogy ha nem jár a motor ne hagyd rajta a GPS-t. Magyarul egy kapcsoló beiktatása szükséges a 7805 elé így ki tudod kapcsolni a töltést ha a GPS-re nincs szükség.
A hozzászólás módosítva: Júl 24, 2014
Na, ezt aki megfejti, le a kalappal!
![]() Építettem egy xy dolgot, egy DC aljzatot csavaroztam a műanyag dobozba. Ha az aljzat két érintkezőjére kapcsolom direkt a labortápomat, minden gond nélkül működik, ha viszont az adaptert beledugom akár mekkora végződéssel, nem működik, hiába mozgatom benne, stb.. Több félét beledugtam, s úgy sem működik, hogy beledugom csak az aljzatot, a két kis fémre pedig a tápegységet kapcsolom akkor sincs változás. (polaritást akár hogy változtatom..)
Nem lehet, hogy az az aljzat gyerekzáras?
Ezek általában kapcsolósak. Azt jelenti hogy van egy érintkező ami a csati bedugásakor bont, pl az akkuról kapcsol át külső tápra. Dugj bele egy csatit és csipogtasd ki egy multival a belső két végét. Vagy az is lehet, hogy gyári hibás az aljzat.
Egyre gondolunk? Én erre.
Köszönöm, valóban ilyen!
Ezzel bátortalanul ugyan, de vitatkoznék, általam ismert tápokon gyakoribb a pozitív belső érintkező. Logikus lenne a pozitív megszakítása, de összesen 1 azaz 1 darabnál fordul elő.
MP1620 helyére megfelel Toshiba A1962?
MN2488 helyére pedig Toshiba C5242?
Fojtásnak hÍvják. Pl: http://www.mercateo.hu/p/1090E-736(2d)1194/Fojtas_FoRL622_radial_vezet_RF_47uH_10_.html
Pont az lenne a lényege a dolognak. (tracker -nek), ha gáz van tudjam megnézni hol a kocsi., és hogy a kis aksija folyamatos töltés alatt legyen. És a link amit belinkeltem? A kapcsoló üzemü töltő?
Az autó minden nap van használva, nem is keveset, tehát, most lesz egy hét amikor parkolni fog, és ezért szeretném lekérdezni néha a pozíciót. Kapcsolóüzemü töltővel bírná egy hétig?
404-not found légyszi tudnál másik linket küldeni?
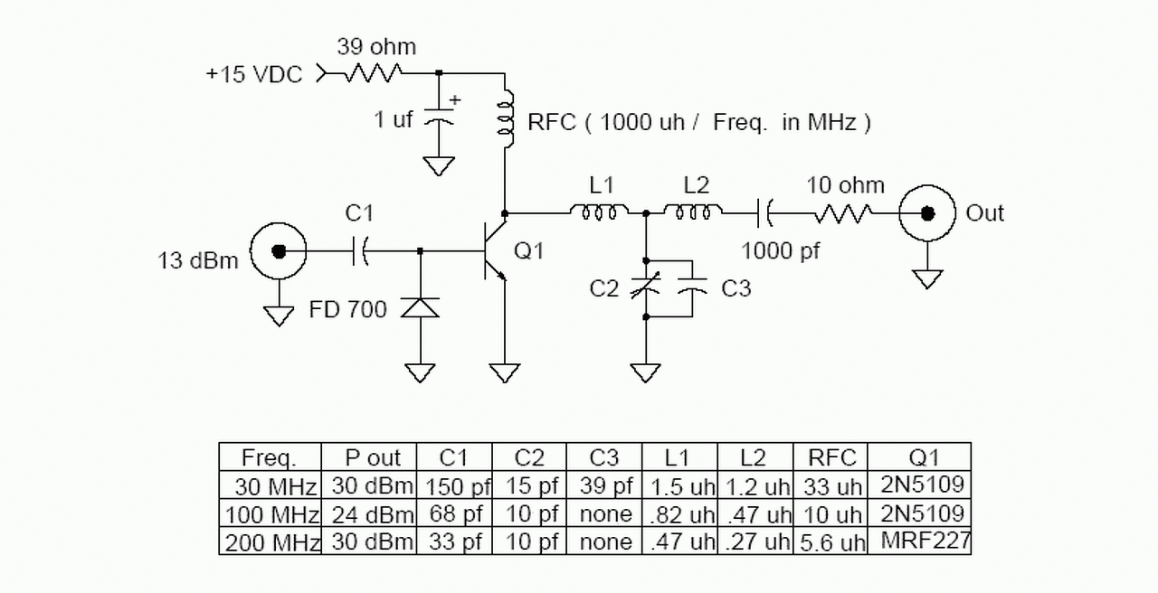
Az alább feltöltött áramkörbe honnan tudnék ilyen fojtást beszerezni a Mercateon kívül??? MIlyen típus, milyyen paraméterekkel?
|
Bejelentkezés
Hirdetés |














