Fórum témák
» Több friss téma |
Fórum » Transzformátor készítés, méretezés
Ha kérdésed van, az alábbiak segítenek a hatékony választ megadni:
Mag típusa: M, EI, UU/LL esetleg I-kből összerakott, tekercselt, toroid. Lehetőség szerint képpel.
Méretek: magkeresztmetszet a*b (amit a tekercs körbeölel) ablakméret, lánc és toroidnál, belső-külső méretek.
Primer-szekunder feszültség(ek), teljesítmény igény.
Azért előreis köszönöm a fáradozásod.
A méreteid szerint ~6,7-6,8 cm2 a vasmagod keresztmetszete. A vasmagnak is van kitöltési tényezője, nem tölti ki tökéletesen a teret, van szigetelés és szerelési pontatlanság, hézag is.
Primer menetszám 1500, 0,3-as huzalból. Elbírja az 50 VA terhelést.
Szekunder menetszámot hogyan tudom kiszámolni ha csak az anódfeszültséget velem le a transzformátorról?
Gondoltam, el tudod olvasni, amit granpa alább írt.
![]() A feszültségek arányában kiszámítod a menetszámot és adsz hozzá +10%-ot.
Köszönöm. Holnap kiszámolom és ha találok megfelelő zomácozott huzalt hozzá neki is állok a tekercselésnek. Aztán majd a kész transzformátorról rakok fel képet.
Arra vigyázz, nagyon kicsi az ablak, éppen hogy belefér 3000 menet, 0.3mm-esből, 1mm-es csévetestre (pr.+sz.). Ezt a 3000menetet oszd fel úgy, hogy 7-10% legyen a menetszám különbség (ha 230V-os szekunder lesz). Amennyiben magasabb szek. feszt. lesz, arányosan nagyobb menetszám, és azt emeled 5%-kal (a primer menetek 5%-kal csökkentve). 0.28(0.29)-asból is tekerheted, elbírja a J=3.5-et is. Hány Voltos szekundert akarsz (anódfesz.)? Ha csővel egyenirányítasz, nagyobb a feszültségesés, mintha diódával! Nagyon szépen kell tekercselni, két soronként elég sor-szigetelni, rizsszalmapapírral (nagy kondiból bontható). Rétegszigetelés: 2 réteg sütőpapír, vagy 0.1mm-es prespán.
Sziasztok!
Szeretném a segítségeteket kérni egy trafó CO hegesztőtrafóvá áttekerésében. Le is írnám amit szeretnék kihozni belőle: 17-35V~ 8 fokozatban, 2x8mm fazonhuzalból hármat összefogva. A trafó jelenlegi adatai: (gyári adatok) P:5kVA Primer:380V Primer huzal:4,5mm Sec1:80V Sec2:100V Sec3:130V Sec4:160V Minden szekunder huzal 2x8mm Amit én mértem 2db igen pontos műszerrel: Primer:393V-on Sec1:83,21V Sec2:104,72V Sec3:135,76V Sec4:166,52V V/menet:2,40V Ha jól emlékszem 750mA volt 393V-on az üresjárati áram. Tekertem már kisebb trafókat nem is keveset, de ennél a trafónál már kimerült ezen tudásom, a gép már elkészült, most festegetem és már csak a trafó kellene, sajnos nem tudom hogy is kellene kiszámolni a 8 fokozatot, az lenne kívánságom hogy ha lehet, lepésről lépésre számoljuk ki hogy én is átlássam a dolgokat. Kérném csak olyan ember segítsen akinek van hozzá türelme hogy leírja ide a számolás menetét, hogy a késköbiekben már legyen rálátásom. Csatolok pár képet, és remélem leírtam mindent ami fontos lehet, de ha mégsem akkor majd leírom.
Estét!
Lenne egy gyors kérdésem, Toroid 500W os magot tekerek 230V primer feszültségre. Ha jól számolom 2.17A felvétele lenne. Milyen átmérőjü huzal kéne rá? 1mm -est mondtak nekem. De nincs csak 0.5 huzalom, tekerném párhuzamosan két szálat, úgy megfelel? Vagy inkább 3 párhuzamosan?
Vagy inkább négyet, akkor lesz egyenlő a keresztmetszet. Én kiszámolnám a helyedben (az áramsűrűséget is).
Na jó, de azt hogy is kell? Nem vágom...
Nem olvasod a fórumot (ezt a témát) ezek szerint. 'J' azaz, áramsűrűség; szokásos mértéke, kis transzformátoroknál 2.5-3 (3.5) A/mm2, attól függően, hogy szakaszos, vagy állandó üzemű trafóról van szó. 500VA kicsinek számít. Toroid; nagyon zárt, nem hűl jól; 2.5-tel. 1mm átmérő kb. jó (0.785mm2). Azonos kör-keresztmetszethez, fele átmérőből 4 szál kell (síkmértan).
Nem, most valóban nem olvastam hirtelen végig párszáz hozzászólást. A 4 szál rendben van, közben kiszámoltam "r2 x Pí" a keresztmetszetet.
Az áramsűrüséggel nem voltam tisztában, hogy melyíket is kéne választani, de a 2.5A/mm2 jó lesz akkor. Labortápegységem hálózati trafója lesz, de ha fél évente egyszer lesz rajta 500W terhelés, lehet sokat mondok, akkor sem órák hosszat. Köszönöm szépen...
Valamit elszámoltál. Most akkor plazmavágót akarsz tekerni, vagy CO2 hegesztőt?
Szia!
Ezt most miért kérdezed,leírtam mit szeretnék.
Egy trafó áttekercselésénél senkit sem érdekel az eredeti szekunder tekercsek feszültsége. Egyetlen adat fontos, a voltonkénti menetszám. Eddig ez semmiből nem derült ki.
Ha 230 V-ról akarod használni, akár meg is maradhat a 380 V-os primer tekercs, csak visszafelé néhány megcsapolást kell kivezetni a fokozatokhoz. A 17-35 V-os arányhoz kell is ez a menetszám. A felénél lejjebb szerintem ne menj vissza, az már talán túl nagy gerjesztést adna. A szekundert meg ehhez kell méretezni. Legnagyobb fokozaton (primer középkivezetésén a 230V) adja le a 35 V-ot. Nem emlékszek, írtad-e korábban, van 32 A-ed 1 fázison?
Igen van 32A-m, és tudom hogy ilyen teljesítményen betyár nagy áramok folynak a trafó felé.
Szóval mivel csak tényleg keveset értek a számoláshoz, de lásd hogy akarok, nem csak elvárok, ezért kiszámoltam mit is kellene majdan a trafóra tekernem, remélem sok hülyeséget nem írtam, kérlek ellenőrizd as dolgokat. Mind ahogy a dokumentumban is írtam, most nem tudom az 1 menetre jutó feszültséget,ezért nem tudok vele számolni, de meg tudom nézni ha a nyaralásból hazaérek. A hozzászólás módosítva: Júl 19, 2014
Sziasztok!!
Ugy dontottem eladom a trafot, mivel nincs itthon 3 fazisom, es a penzbol veszek egy egy inverteres hegesztot. Azt szeretnem megkerdezni, hogy mennyit er egy ilyen trafo?
Dokumentumban nem illik számolni, inkább Excelben. docx-ben menteni illetlenség a felkészületlen vagy nem Microsoft rajongókból álló közönséggel szemben.
![]() Valamikor telepítettem a Fileconvertert (már több gépre is) de az enyém valami miatt hülye. Az Openoffice.org meg nem tudja. Egyébként teljesen mindegy, miket számolgattál eddig, ha nem tudod a voltonkénti menetszámot. Nem sokat kell számolgatni hozzá, hiszen csak osztás és szorzás.
Igen felkészületlen vagyok, elnézést is kérek hogy ilyen vétkes hibát követtem el a közösséggel szemben,de váljon mentségemre hogy sem informatikus de még a pénzemet sem evvel keresem. Még annyi,hogy elhiszem hogy egyszerű dolog osztani meg szorozni, de értsük már meg hogy ez annak egyszerű aki csinált már ilyen, ha számoltam volna már hegesztőtrafót nem köszörülném az ujjam a klaviatúrán.
Visszatérve a lényegre, beillesztetem ide amit számolta, így nem kell semmivel megnyitni. Kívánt szekunder feszültség : 17V-35V, 8 fokozatra felosztva. 35V-17V=18V különbség ez osztva 7 részre=2,5714V/lépés ha a primeren kapcsolva van. 1. 17V 2. 19.5714V 3. 22.1428V 4. 24.7142V 5. 27.2857V 6. 29.8571V 7. 32.4285V 8. 35V Primer fokozatok: 225V/35V=6.4285 az áttétel. 1. 17Vx6.4285…. =109.2857V 2. 19.5714Vx6.4285….=125.8161V 3. …. =142.3465V 4. …. = 158.877V 5. …. =175.4080V 6. …. =191.9385V 7. …. =208.4689V 8. …. =225V Fokozatok közti különbség 8.-7.=16.5311V 7.-6.=16.5304V 6.-5.=16.5305V 5.-4.=16.531V 4.-3.=16.5305V 3.-2.=16.5304V 2.-1.=16.5304V A feszültségkülönbségeket hozzáadom a legerősebb fokozathoz tartozó feszültséghez . 8. = 225V 7. 225V+16.5311V =241.5311V 6. 241.5311V+16.5304V=258.0615V 5. …. =274.592V 4. …. =291.123V 3. …. =307.6535V 2. …. =324.1839V 1. …. =340.7143V Sajnos a menetenkénti feszt most nem tudom pontosan, de kb 2,5V ezt majd le kell mérnem, és megtudom mondania hogy mekkora menetszámok kellenek a primer oldalon, de körülbelül 6-7menet lehet egy fokozat,amik 225V-os menetre fog ráépülni, ami biztos hogy a szekunder 35V-ra kel hogy készüljön.
Sajnos a voltonkénti menetszámmal kicsit megvagyok lőve, leírom miért is:
Ha a trafóm gyárilag 380V vonali feszültségről üzemel és és 700mA az üresjárati árama,és tegyük fel szekunder oldalon 1 menet lead 2V-ot, akkor ha ezt áttekerem 230V-ra hogy ugyan akkora gerjesztésem legyen mint 380V-on, ahhoz növelni kell a primer üresjárati áramát? És ha áttekertem mondjuk 230V-ra akkor nekem hogyan változik az üresjárati áramom?
Természetesen az azonos teljesítményhez U380×I380=U230 × I230. Tehát megnő az Iü. Megnő a terheléses áram is, nagyobb primer huzal keresztmetszet kell. Némileg több lesz a számítottnál a 230V-os Iü.
A hozzászólás módosítva: Júl 21, 2014
Igen, a primer oldalon van elegendő vastagságú huzal kb 4,5mm-es, de mos mivel számoljak, adjak a trafóra 380V-ot, és így mérjem meg a menetenkénti feszültséget, de vajon ez az érték jó 220V-n is?
Nem figyelsz, csak hajtogatod a magadét.
![]() Már írtam, a primert nem kell újratekercselni. A közepénél kihozod a legnagyobb áramhoz tartozó fokozatot, onnan felfelé a 380 V-os kivezetésig tetszés szerint elosztod. A szekundert úgy tekered, hogy a legnagyobb (középkivezetés) fokozatban adja le a kívánt 35 V-ot. Ehelyett már eddig ~tízszer annyit számolgattál, mint amennyi szükséges lenne. Sajnos, a voltonkénti menetszámot nem úszod meg. Az üresjárati árammal meg hegesztőtrafónál a legritkább esetben szoktak foglalkozni. CO2 trafónál különösen, hiszen az majdnem kizárólag terhelés alatt üzemel. Kivéve párperces mérés vagy meghibásodási időszakot.
Ez is egy jó megoldás, de nem így szokták. Mikor letekered a szekundert, pontosan megszámolhatod a menetszámot.
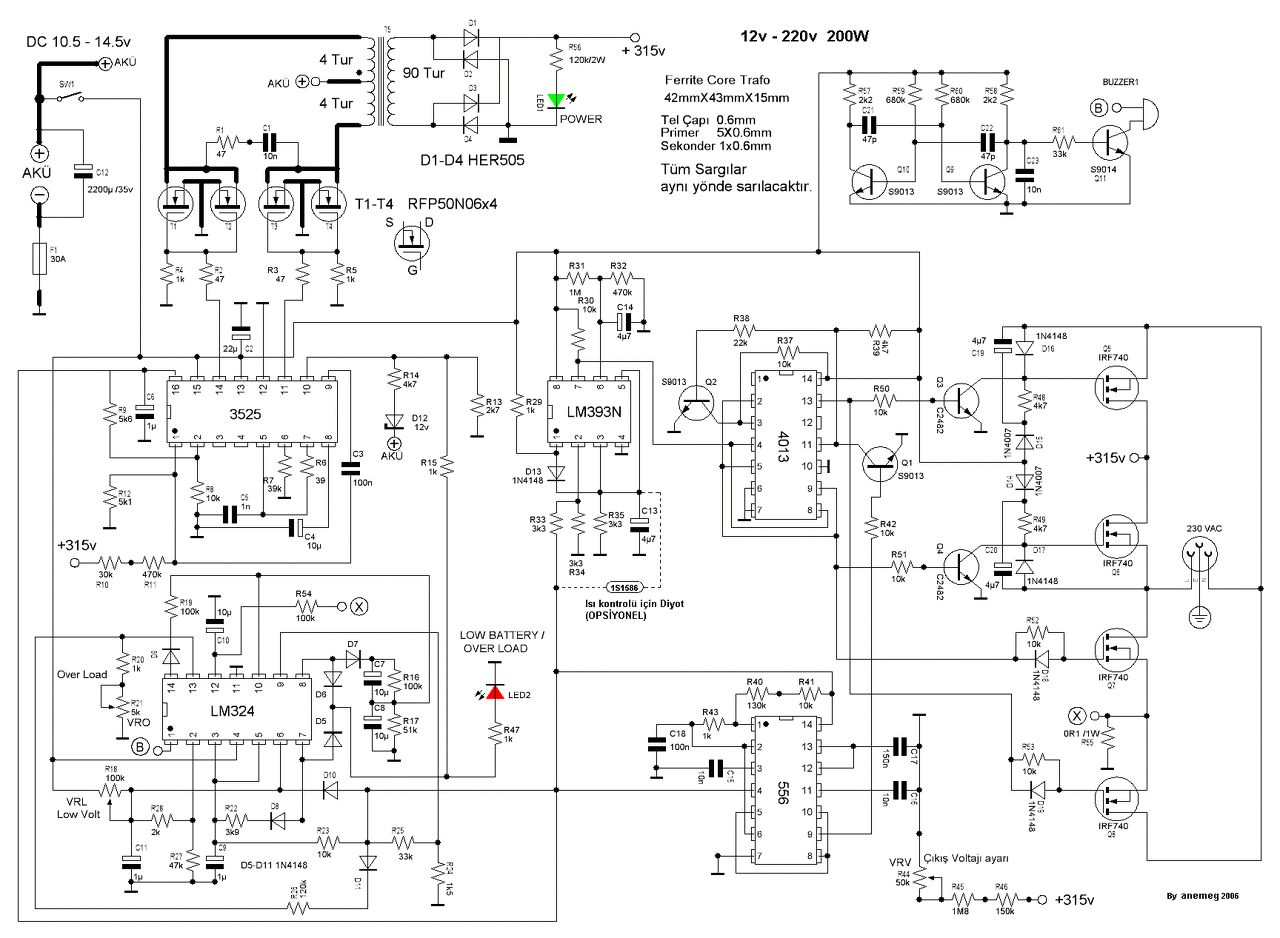
Sziasztok. Kérem segitsetek ebben a kapcsolásban.
SMPS trafó tekercselésben,ponossan mely irányban kell megtekerni huzallal. milyen vastag huzalbol. Ugy latom hogy 0,6 vastag huzal ból van. Eseleg hogy ha lehetne 300.400 wattosat,lehet belőle késziteni. Legyetek szivessek ponossan leirni hogy milyen irányba tekerjem rá a huzalt. Mindegyiket. SOS. Seretném ezt megcsinálni. ugyan is már a többi meg vóna. Előre is köszi.
A kapcsolóüzemű témákban előbb kapsz választ, mert odavaló a kérdés. Amúgy a fekete pont a tekercs kezdetet jelöli; a 12Vos tekercs középtől kifelé tekerendő (menetirány), a másiknak mindegy. A ~2× ekkora teljesítményhez 2× ekkora ferrit mag, nagyobb értékű alkatrészek kellenek, stb. Lmf: ott adnak tanácsot.
Üdv: Nagyon szépen köszi. A menetet jobra vagy balra kell tekerni , vagy az mindegy.
Köszi. |
Bejelentkezés
Hirdetés |










