Fórum témák
» Több friss téma |
- Ez a felület kizárólag, az elektronikában kezdők kérdéseinek van fenntartva és nem elfelejtve, hogy hobbielektronika a fórumunk!
- Ami tehát azt jelenti, hogy a nagymama bevásárlását nem itt beszéljük meg, ill. ez nem üzenőfal! - Kerülendő az olyan kérdés, amit egy másik meglévő (több mint 17000 van), témában kellene kitárgyalni! - És végül büntetés terhe mellett kerülendő az MSN és egyéb szleng, a magyar helyesírás mellőzése, beleértve a mondateleji nagybetűket is!
Adott egy készülék aminek nincs meg a távirányítója, ami nem is annyira nagy baj, mert több távirányító nem nagyon kéne. De van egy házimozi erősítőm, aminek a távirányítója 2 készülékes. Alapból a házimozit vezérli, másod funkcióba TV-t vezérelne, ha olyan lenne. Na most, én honnan tudnám meg, hogy a távirányító nélküli készüléknek milyen jelet küldött a gyári táv? Mert szeretném ha a házimozi TV részével tudjam irányítani(hangerő meg ilyenek). Erre meg is van az ötlet, mert csinálnék bele valami apró AVR-es kapcsolást ami a jelet átfordítja, mint ha a távval lenne vezérelve.
A házimozi távjának a jelei megvannak amiket küld, tehát azzal nincs baj, csak a hiányzó távirányító jelei kellenének.
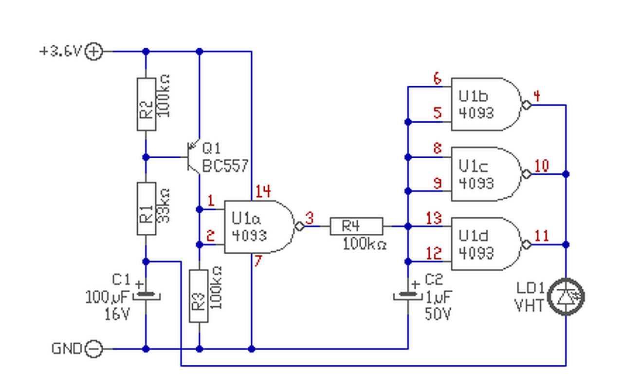
Hello! Nem kell ezt agyonkomplikálni, de figyelembe kell venni a tényeket. A kondit töltöd, ez oké. De ha egyben ez az energia tároló, akkor egyidőben alkalmazkodnia kellene a kondiban lévő feszültségnek az IC komparálási szintjéhez,és a Led nyitófeszültségéhez. A kettő viszont eltérő. Mint látható a komparálási szint kb. felül a táp 2/3-ada, alul az 1/3-ada. És még hőfokra is változni fog. A Led-hez, viszont 3,2V-ra fel kell tölteni a kondit, hogy villanjon is.
De rajzoltam neked egy kapcsolást, ami szerintem megoldja a gondot. - A Q1 tranyó, figyeli a kondi töltőáramát, és amikor az kezd megszűnni (majdnem eléri a tápot) akkor a tranyó lezár, és billenti a CMOS-t. - A két kapu átvált, és bekapcsolja a Led-et. Viszont van a két kapu között egy integrátor tag. Ez azért szükésges, mert amikor a Led bekapcsol, a töltőáram egyből el is indul, így a Q1 leállítaná a töltést. Le is állítja, csak éppen az R4*C2 ideig nem tudja kikapcsolni a Led-et. Így hiába jön vissza az áram, a Led kb. 0,1sec ideig bekapcsolva van. Így biztosítható, hogy a kondit a Led a nyitófeszültségéig ki tudja sütni. (Az integráló tag töltéskor is késleltet, csak épp jelentősége nincs a töltési időhöz képest. Próbáld ki.
Hello! "Adott egy készülék" Szerinted ebből ki tudja meg, hogy milyen távrángató jeleire lenne szükséged?
Ez a készülék az: Kenwood KRF-V8010D. Sry ez lemaradt
Veszek egy lottószelvényt...
![]() Ilyen kapcsoló van a legtöbb elemlámpában(, az enyémben is három éve). Nem véletlenül kapható külön kapcsoló az elemlámpákhoz. Ha vízálló kapcsolást akarsz, lehet, hogy egy állandó mágnessel vezérelt reed érintkező és egy logikai FET jobb megoldás lenne.
Majd meglátod, azért vannak párhuzamosan kötve. nagyobb energiát úgy sem tudsz kivenni a kondiból, csak amennyi a táp és a Led nyitófeszültsége közt van. A szem meg integrálja. Vagy is hiába villan nagyobbat, ha az idő rövid..
A vízállóságot meg tudom oldani. Ehhez vannak elég jó vízzáró sapkák(ellenben a másikkal).
Reed relével régen akartam lámpát csinálni, De aztán beláttam hogy túl érzékeny és sérülékeny az ehhez. Barlangba kell fotózáshoz. És volt már hogy egy tizenx méteres aknába pottyant a lámpa. Persze az nem volt ilyen kifinomult konstrukció, se vízálló, de túlélte. Szóval ennek is túl kellene. Több már kipróbált jó konstrukció jó megoldásait ötvözöm ebben a lámpában. Bár amin ilyen kapcsoló volt az csak 3W-os, nem 10. A te lámpádban hány ampert kap a kapcsoló?
10W LED van abban is (SSC P7), de áramot nem mértem, mert nekem elég a fénye. Órás működési időt produkált már max fénnyel.
Ebben a kapcsolásban a "következő egységhez" alatt azt érti ha ezt még egy ugyanilyen ic inputjába vezetem akkor már 2 digites lesz a számlálóm vagy csak lemásolja a maga inputját?
Milyen típusú ic-k léteznek olyan célra, hogy egy 7 szegmenses kijelzőn visszafelé számoljanak, ne pedig felfelé?
Két digites lesz a számlálód. Arra viszont figyelj, hogy a kapcsolásban két nagy hiba is van. Az IC tápfeszültsége max. 20 V lehet, de inkább csak 18, a szegmensek előtt pedig nincsenek áramkorlátozó ellenállások.
A hozzászólás módosítva: Aug 28, 2014
Azt tudom, ez csak egy elméleti kapcsolás, köszönöm.
Hogyan lehet egy 7 szegmenses számláló ic számláló irányát megfordítani???
Én viszont nagyon nagyon nem ajánlom ezt a kapcsolót. 3 zseblámpám volt ilyen kapcsolóval szerelve, mind a háromban tönkrement a kapcsoló maximum fél év után. Pedig én csak 11 napos cserkésztáborban használtam, az ötödik nap után már verni kellett a lámpát hogy világítson. Én nem mernék vele egy barlangba bemenni, 10 méteres zuhanást pedig biztos nem él túl.
A hozzászólás módosítva: Aug 28, 2014
Nekem is volt olyan lámpám régen amiben ilyen kapcsoló volt, ami pár hét után széthullott benne.
De van valahol egy olyan is amit évekig nyúztam. Szóval ilyen téren nagy a szórás. Minden esetre mindenképp könnyen szerelhetőre csinálom majd. És ez nem fő lámpa. Persze kellemetlen ha 270m mélyen bedöglik az kellemetlen. De ez mindig benne van a pakliban. (főlámpa is két, egymástól független részből áll+ hozzá tartaléklámpa, és ha fotózás a cél akkor még ahhoz is lámpák, vakuk...) "10 méteres zuhanást pedig biztos nem él túl" Ne vedd azt olyan biztosra Ami túlélte annak van egy kihajtható lába és arra esett. Így lényegesen csak az deformálódott. Kihajtható lába meg ennek is lesz. Szóval csak szerencse kell. Na de köszönöm a segítségeket. Megcsinálom ezzel a kapcsolóval aztán lesz ami lesz A hozzászólás módosítva: Aug 28, 2014
És ezzel is lehet multiplexelés nélkül több digites számlálót csinálni? (egyértelműen több CD40110 felhasználásával)
A google képek között találsz rengeteget.
Üdv!
Az lenne a kérdésem , hogy ledek meghajtásához miért szoktak nagyon sok áramkörben tranzisztort használni?
Azért, mert a meghajtó, legyen mondjuk mikrokontroller, csak pár vagy pár tíz mA áramot képes leadni, ami a tranzisztor vezérléséhez elég, a tranzisztor viszont akár jópár A nagyságrendben tud üzemelni.
Értem.Lenne még egy két kérdésem.Összeraktam azt a kapcsolást , amit mellékeltem.A kollektoráram mérés alapján 50mA és a bázis áram 1 mA. Ha a kollektoráramot úgy mérem , hogy nem kötök semmit a kollektorára a tranzisztornak csak lemérem a műszerrel , úgy hogy az egyik tűt a tápra másikat a kollektorra rakom akkor 140 mA. Az lenne a kérdés , hogy a Bc550c-nek az adatlapban hogy tudom leolvasni a hfe-jét?
A grafikonon leolvasod. ~500, Ic=10uA-tól 20mA-ig, utána romlik.
Szia!
A pdf 3-ik oldalán van a hfe. Bővebben: Link. A feltételek és a tól-ig tartományok is látszódnak a táblázatban.
Meylik grafikonról?Az ic collector current , dc current gain (hfe) erről?Ha igen akkor , ott miért ilyen 0.6,0.8,1.0 értékek vannak a függőleges tengelyen?
Ami az adatlapján szerepel. Hfe: 0-tól 600-ig, Ic: 10uA-tól 1A-ig; de 200mA felett már nincs értelme.
De ha kb 500 a hfe , akkor nálam miért csak 50 mA a kollektor áram?A bázis áram 1mA
A grafikon szerint ott még 400 körül kéne lenni. Vagy a mérési módszer, vagy kapcsolás, vagy a tranyó nem megfelelő.
|
Bejelentkezés
Hirdetés |







Ami túlélte annak van egy kihajtható lába és arra esett. Így lényegesen csak az deformálódott. 





