Fórum témák
» Több friss téma |
- Ez a felület kizárólag, az elektronikában kezdők kérdéseinek van fenntartva és nem elfelejtve, hogy hobbielektronika a fórumunk!
- Ami tehát azt jelenti, hogy a nagymama bevásárlását nem itt beszéljük meg, ill. ez nem üzenőfal! - Kerülendő az olyan kérdés, amit egy másik meglévő (több mint 17000 van), témában kellene kitárgyalni! - És végül büntetés terhe mellett kerülendő az MSN és egyéb szleng, a magyar helyesírás mellőzése, beleértve a mondateleji nagybetűket is!
Teszel még hozzá közéjük egy laptopot és már kész is.
Köszönöm , neked is válaszod .
Per pillanat nem jut eszemben hol láttam , de Proli atyánk rengeteg jó, egyszerű kapcsolást tett közé itt az oldalon , szerintem csemegéz onnan , ugyan ott megtalálod a rajzokban hogyan lehet a led helyere egy FET-el relét kapcsolni .
Hello! Ha neked ez a fixa ideád, hogy gombhoz keresel kabátot.. De 1,5V-ról a kék Led sem világítana. Viszont 3,3 vagy 5V-ról már igen. De így megoldhatod.
Sziasztok!
Szeretnék töletek egy infot, a TDA 7294 erősítőt szeretném elkészíteni és a rajzon 2db 100uf 50v elko helyett be tehetek 1000uf 50v-at és az 1 uf 63 v helyett 1uf 250v. Ez az 0 uf -os kocka alku ilyet nem ismerek. tisztelettel: ara Idézet: „a rajzon” Hol a rajz ![]() Idézet: „2db 100uf 50v elko” Ha azokra gondolsz ami a tápfeszültséget hidegíti, akkor igen. A gyári ajánlásban is akkora van. Idézet: „1 uf 63 v helyett 1uf 250v.” Igen. Gondolom itt pedig a bemeneten lévő csatoló kondenzátorról van szó. Bár oda nem elektrolit kondenzátor kellene...
Ez lenne.
A hozzászólás módosítva: Szept 1, 2014
Bővebben: Link
Itt látható a kép, de lehet nem jól írtam a csatoló, 1M 63 az nem tudom minek felel meg. A hozzászólás módosítva: Szept 1, 2014
Az 1µF-nak felel meg. De nem elektrolit hanem fólia kondenzátor.
A hozzászólás módosítva: Szept 1, 2014
Köszönöm! de most az a kérdés ,hogy van folia 1 uf de 250 v. az jó a 63 v helyett
Igen jó helyette. Leggyakrabban a nagyobb feszültségűt be lehet tenni a kisebb helyett, fordítva nem.
Szerintem ha befér méretben, akkor mehet az 1000 µF a 100 helyett.
Az 1 M-es kondenzátor az 1 µF és bipoláris, tehát nem elektrolit! Esetleg 470 nF is elég, vagy kettő párhuzamosan. Ha befér a helyére, akkor az nem baj ha nagyobb feszültségű, sőt... A hozzászólás módosítva: Szept 1, 2014
Sziasztok!
Szétszedtem egy Laserglow Hercules lézer pointert. Valaki már előtte mókolta a forrasztásokból látszik melyek elengedtek vagy kiszakadtak a vezetékek. A "feje", amiben a lézerdióda és a hűtés van nem szétszedhető, ellenben így kilóg belőle 5 db vezeték, 1 db vékony piros, 3 db vékony fekete és egy vastagabb fekete, illetve a ház is lehet, hogy vezet mint valami elemlámpánál. Van benne hőmérő, ventilátor és a lézerdióda. A kérdésem az lenne: Multiméterrel hogyan tudom kimérni, hogy melyik a venti/dióda/hőmérő? Vissza szeretném forrasztani őket a helyükre hátha... Van olyan vezetékpáros ami diódamérővel 451 értéket mutat és ohm mérővel 7 megaohmot. A ház és a vastag fekete 567 értéket és 2,5 megaohmot. A hozzászólás módosítva: Szept 1, 2014
Köszi a segítséget, És ebben az esetben gondolom akkor az AVR külön 1.5 V-os megtáplálása el is maradhat?
Valamint milyen relét érdemes keresnem? Köszi A hozzászólás módosítva: Szept 1, 2014
Sziasztok.
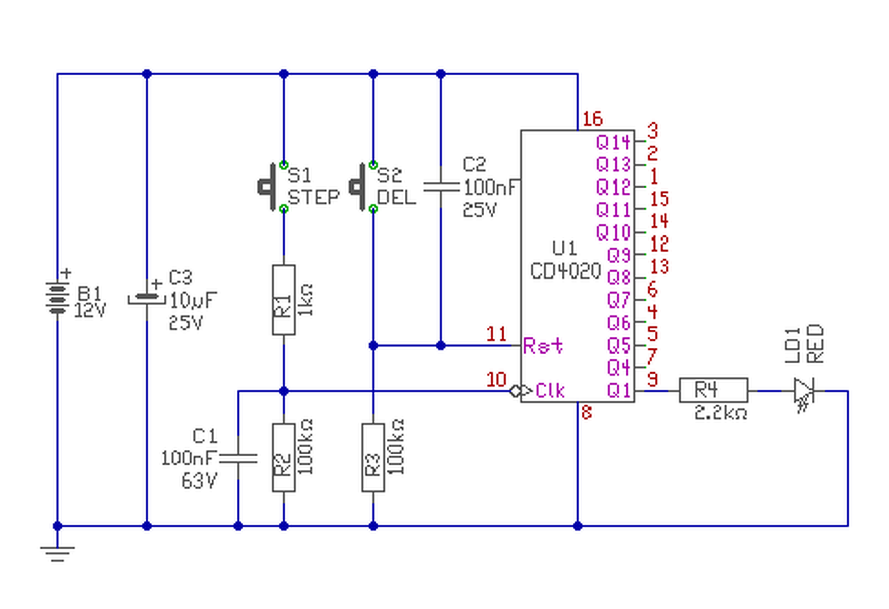
Egy bináris számlálót szeretnék csinálni egy CD4020 -as IC -vel úgy, hogy az impulzusokat én adnám egy mikrokapcsolóval. Tettem egy próbát a tanultak szerint, de nem nagyon akar összejönni. Minden kimenetére szeretnék egy ledet hogy lássam az aktuális bináris számot. Ha valakinek lenne valami ötlete hogy kezdjek neki vagy esetleg valami kapcs.rajza azt megköszönném.
- Nem tudom honnan veszed az 1,5V-ot? Írtam, hogy arról egy kék Led nem is működik! A másik hogy CR2032-es elem van a panelen, ami Lítium elem, és 3V-os. A Tiny meg nem is működik 1,5V-ról. Adatlapon 1,8..5,5V-ot olvasok..
- Olyan 12V-os relét, ami tudja kapcsolni a 12V-os motor áramát. (Azt meg csak Te tudod menyit eszik..)
Hello! Egy számlálót nem lehet léptetni közvetlen egy kapcsolóval, mert az prelleg. Avagy kontakt hibásan zár és a számláló az összes hibát megszámolja. Ezért vagy RS tárat kell alkalmazni, vagy kevésbé szépen RC taggal időzíteni. Pld. így.
Helló!
Köszi, holnap kipróbálom. RC taggal időzíteni a hiszterézisre gondoltál? Ha jól tudom a kondi kisülési ideje R * C. Itt melyik R és C szorzata adja a hiszterézist? De lehet nem jól értem. A többi kimenetre is ugyanúgy 2.2k ellenállással köthetek ledeket?
- A hiszterézis más tészta. Az egy IC bemenete Smitt triggeres, akkor a "Be és Ki-kapcsolás" közötti feszültségkülönbség a hiszterézis.
- Az ugyan egy ilyen integráló taggal segíti a prell-mentesítést, de 4020 bemenete nem ilyen. - A C1 R1-en keresztül töltődik fel, és R2-ön keresztül sül ki. Ez egy "gyors" felfutást és egy "lassú" lefutást jelenet itt. Ha az IC órajelének előírt minimális felfutási sebessége van, akkor nem lehet ilyen egyszerű RC taggal vezérelni. Akkor célszerű elé egy ST bemenetű jelformáló fokozatot tenni, vagy marad az pld. ilyen RS megoldás. - Természetesen a többi kimenetre is tehetsz ilyen Led-es kijelzést. De azért a sok Led jelentősen terheli a kimeneteket, meg szükség sincs rá, ha már látod mit tesz.. A hozzászólás módosítva: Szept 1, 2014
Sziasztok.
Szeretném a segítségeteket kérni. Van egy tejes autó és abban a tejszivattyúnak a csatlakozói melegszenek ahol vannak a kábelsaruk. Mindegyik ágon van 1-1 20 vagy 25 amperes biztosíték. Nem a biztosíték forró hanem a csatlakozó ahol a kábel és a biztosító találkozik. Az lenne a kérdésem hogy hol találok olyan csatlakozót amivel ezt ki tudnám küszöbölni. Vagy mekkora csatlakozó kellene bele. Könnyedén oldhatónak kell lenni,ó mert időnkét ki kell venni tisztításra a pumpát. Előre is köszönöm a segítséget.
Már legalább fél napja nem válaszoltál senkinek...közben pedig be vagy jelentkezve (?)..
![]() Ha megnézem az első beírásodat, nemcsak a feszültség jóval magasabb szintre emelése érdekel, hanem legalább 20% teljesítménykivétel is bármilyen segédfeszültséget igénylő áramkör nélkül.. Nem ártana erre-arra reagálnod, elkerülendő a sok felesleges meditálást. Valami pontosabb céllal is megjelenhetnél.
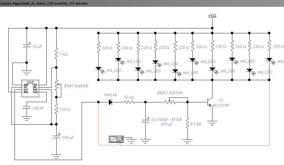
Üdv!Itt van ez a kapcsolás Bővebben: Link , ami led fényerejét fokozatosan erősíti , aztán elhalványul és ezt csinálja előről megint.Én ezt úgy szeretném megcsinálni , hogy power ledekkel működjön.A ledek meghajtását lm317-el szeretném megoldani : Bővebben: Link.Az a kérdés , hogy hogy tudnám összerakni a kettőt , hogy az 555-ös ic ezt az lm317-et vezérelje?
Oké, na, bocs....
De az azért ne tévesszen meg senkit, hogy az oldal szerint be vagyok jelentkezve, mert van, hogyha sok minden meg van nyitva félkészen, és nem akarok azzal fáradni, hogy következő indításnál mindent újból előkotrok/visszalapozok, akkor hajlamos vagyok akár egy teljes napra is elfeledkezni arról, hogy bekapcsolva maradt. Hibernálni meg készenlétbe helyezni bizonyos szoftveres fejetlenségek miatt nem tudom, de ebbe most ne menjünk bele. Meg van olyan, amikor egész nap csak olvasok a gépről, netre meg nem megyek fel, szóval..... senki se azt vegye alapul, hogy most mi van a profilomban. "Valami pontosabb céllal is megjelenhetnél. " Nos, meglehet. Tudom, és elnézést, senki nem szereti az absztrakt kérdéseket. A dolog úgy néz ki, hogy van egy nem szabványos elemem, aminek elméletileg (az alapján ami rá van írva) 300-500 milivolt a feszültsége. Sajna azt sem értem, hogy mit jelent ez a "300-500", mert azért a két érték között van egy 'kis' eltérés. Ezenkívül még az van rajta, hogy 10A. Gondolom, hogy tuti nem valami gyári készítésű cucc, ez a címkén is látszik. Szüleimtől tudakolóztam mégis, hogy honnét származik ez a cucc, de ők nem mondtak semmi érdemlegeset. Kipróbálni viszont ugye nem volt mivel. Egy 3 Volt-os égőm az van, gondoltam rá, hátha esetleg azzal, de egyfelől féltem, hogy a 10A nem tesz neki jót. Szóval ezért kérdeztem rá a dologra, hogy ha a jövőben rászánnám magam a gyakorlati szerelgetésre, akkor ha más nem, ki tudjam próbálni, hogy mégis egyáltalán működik/hogy működik ez az elem. Tudom, egyből azt fogjátok írni, hogy akkor mutassam meg azt az elemet, csakhogy mivel tesóm magával vitte a fényképezőmet egy nemtudomhány-napos gólyatáborba, ezért nincs mivel lefényképezzem. Annyit tudok mondani, hogy eléggé hasonlít a formája egy 6 Voltos telepéhez, a burkolatának az anyaga is úgy látszólag olyan, viszont a két lemez helyett két sodort, huzalozott rézdrót jön ki belőle. Ennyi, amennyit egyenlőre tudok mondani.
10A nem tesz jót az izzónak? Ohm törvénye legalább jó tudni.
3 Voltos pici elemlámpa izzó, ezért gondoltam, hogy nem akarom szétrobbantani.
Volt már olyan, amikor - és igen, a saját hibámból -, a kezem között füstölt el valami, ráadásul jól meg is égetett. Ezért nem akartam hülyeséget csinálni, úgy tudtam, hogy a 10 amper azért elég nagy értékek számít. Vagy nem?
Kezdjük azzal, ha egy izzó 3V-os akkor ha 3-500 mV os táppal nem tudod tönkre tenni, egyszerűen azért, mert a tápra a terhelhetősége van ráírva, és nem az hogy mennyit ad le az adott fogyasztón.( pl egy csövön tud folyni percenként 100l viz, ha nem nyitod ki teljesen az utána lévő csapot csak pl 1 liter jön belőle.)
Más amit te találtál az valószínűleg egy galvánelem, bár kétlem hogy 10A-t tudna.
Jaaa... Oké, akkor ez már tiszta.
Majd kipróbálom akkor, hátha a 3 voltos izzó még éppen tud mutatni valami életjelet fél voltról. Na de ha már itt tartunk, akkor mit jelenthet az a "300-500 mV"? Mert most vagy 300 milli, vagy 500 millivolt, nem? Én úgy tudtam, hogy elemnek konstans a feszültsége. Vagy esetleg ez úg értendő, hogy terheléstől függően leeshet 300 mV-re?
Hello! Analóg módon nem érdemes ezt megoldani. A 317-el az áramot kellene szabályozni, nem a feszültséget, az meg macerás és "füstölne is". Inkább építsd meg ezt a kapcsolást. (Grátiszban két kimenet is van, amikor egyik fényesedik, másik csökken..) Ez PWM-el szabályozza a fényt, nem fog füstölni. A Led-ek elé, meg teszel egy mezei áramkorlátozó ellenállást, ha a tápfesz és a Led-ek nyitófeszültsége ezt megengedi.
Mert az, hogy "power ledekkel működjön" nem sokat mond.. A hozzászólás módosítva: Szept 2, 2014
Nem ártana egy fénykép erről a 300 - 500 mV elemről. Lehet, hogy ez egy hőelem, annak vannak hasonló adatai.
|
Bejelentkezés
Hirdetés |













