Fórum témák
» Több friss téma |
Ha 5 voltos az IC, oké lenne, mert a FB láb a kimeneten van úgyis...viszont így talán működni akarna valahogy és ki tudja, nem zavarna-e be a programozó rész tápjába... próba....
Ezt a fogást stabIC-nél szokták alkalmazni pl. bemeneti zárlat hatása ellen, jelen esetben AKKOR kinyírná a programozó felől jövő táprészt..
Fix 5V-os verzióm van, nem az állítható változat.
Akkor csinálhatod úgy is, csak ne legyen baj a bemenő oldalon sose...
Teszteltem, párat:
- fordítva bekötött smd induktivitás (100uH) - toroid mag (80uH) - ferrit rúd (80uH) Eredmények: - Jelentős eltérés nem tapasztalható, a kimeneti feszültség nagyon pontosan 5 V körüli. - Az IC melegedése nem változik jelentősen, a tekercsek kialakítástól és vezeték keresztmetszettől függően kevésbé vagy jobban melegednek. Kérdésem: A shottky dióda felé milyen műszaki jellemzővel bíró alkatrész a megfelelő erre a célra ? A teszteket ezzel végeztem: SK54-DIO. Mivel ez az alkatrész is erősen melegszik ezért felmerült bennem, nem megfelelő képességeinek okán melegszik az egész áramkör jobban mint kellene. A 1N5822-t nézegettem mint a tipikus kapcsolásokon ajánlott típust. A hozzászólás módosítva: Aug 26, 2014
A tesztjeid jók.. az smd és a toroid "forgatása" nem is okozhat túlzott változást, inkább az a fajta, amit a múltkor feltettem.. ezért kell megnézni adott esetben, hogyan és mivel jobb.
Ha 5-10 fok eltérést mérsz bizonyos terhelésnél, nyilván a hidegebb a jobb, de ezt te is tapasztaltad ezek szerint. Ezért kell kísérletezni. Az SK jobb ide, ha viszonylag elég nagy rézfelületre forrasztod fel.. ha idegesít a hőfoka, ragaszthatsz rá pici U-alakú 1-2 cm2-es lemezkét ( nem tudom, milyen a paneled kivitele). Az, hogy pl. 5 A a max árama, ne tévesszen meg.. adatlapról olvasd le ( ha elég "bő" ), x ampernél mennyi a Vf, szorozd össze és azt el kéne disszipálni valahogy.Ha még van kedved hozzá, főleg a 100 uH smd és a 80 uH ferritrudas kivitelt hasonlítsd össze, mikor hidegebb a dióda és úgy variálj.. lehet még az is, hogy feljebb kell menned picit, mert nagy a csúcsárama a diódának.
Három gombnyomás:
1: Print screen = a képernyő tartalmát a vágólapra teszi; 2: megnyitod a képszerkesztődet = nekem IrFanView; 3: CTRL+V = vágólap beillesztése a képszerkesztőbe. Itt lehet szerkeszteni, szöveget beszúrni, vágni, méretezni, színezni, forgatni, stb, majd mentés másként és kész.
Kösz. Amint látod, rájöttem én is. Itt nincs jobb gombbal mentés másként, csak másolás, beillesztés.
Sziasztok!
Némi hezitálás után mertem regisztrálni ide (pár perce), tehát ez egy első kérdésem lenne itt. Így kérlek bocsátsátok meg esetleges formai hibáimat, ill. szakmai tanulatlanságomat, mivel teljesen hobbiszinten "próbálgatom a dolgokat" a TINA áramkör-szimulátor programban, ill. elméletet net-ről szoktam keresni, így nálam elég sok a folt. Viszont lenne egy kérdésem, csak úgy érdeklődésképp, ami pedig lényegében egy olyasfajta eszközhöz kapcsolódik, amit úgy vettem ki, hogy angolban "DC voltage booster"-nek hívnak. Magyarul esetleg én azt mondanám erre, hogy "feszültségnövelő", vagy "feszültségforrás-erősítő"... de nem biztos, hogy ezek helyes magyar fordítások lennének. Ill. biztos van ennek egy megfelelő szakzsargonja, de itt is az egyik problémám, hogy nagyon sok szakkifejezésnek, eszköznek nem tudom a magyar megfelelőjét. (mivel ugye a TINA angol nyelvű, ezért mondhatni angolul próbálok kutakodni a témában). Szóval tágabb értelemben egy olyan eszköz érdekelne, ami egy bemenő, egyenáramú és lehetőleg egyenfeszültségű áramforrásból - így pl. egy egyszerű szárazelemből, akkumulátorból -, és csak azt az áramforrást használva, az áramerősség arányos csökkentésével kimenetként az áramkör egyik pontján nagyobb feszültségű (de kisebb áramerősségű) áramot tudna le-/átadni. (Tegát itt nem egy általános audio-erősítőről van szó, hanem egy olyan eszközről, ami a fő és egyetlen áramforrás feszültség/áramerősség arányát az áramkör egy pontján át tudja alakítani úgy, hogy az egy másik áramkör számára átadható legyen.) Google-ben találtam 1-2 kapcsolási rajzot, viszont ami miatt azok nekem nem a megfelelőek voltak - ÉS ITT JÖN A LÉNYEG -, az további két fontos kritériuma a kérdésnek/érdeklődésnek: - Olyan feszültségszorzó érdekelne, ami pár száz millivolt-ból, vagy akár pár tíz millivolt feszültségből - ha ilyen precizitás lehetséges - tudna pár Volt feszültséget előállítani, és a hasznos teljesítmény legalább egy olyan 20%-ot elérjen (a feszültség/áramerősség hányadost nézve). - Jó lenne, ha az egész kizárólag diszkrét elemekből - azaz: ellenállás, kapacitás (legeslegjobb, ha csak unipoláris lenne), induktivitás, általános egyenirányító dióda és általános NPN (vagy PNP) tranzisztorok - összerakható lenne; és a diszkrét elemekből való összeállítás lehetőleg ne olyan értelemben legyen meg, hogy adott IC belső felépítését kelljen egy-az-egybe beilleszteni. Szóval ne kelljen hozzá semmilyen értelembe készen gyártott IC, erősítő, stb. Lehet, hogy ez (utóbbi miatt) a tanultaknak sem triviális - bár ezt én nem tudom megállapítani így az én gyér szakmai ismereteimmel -, de bármilyen fejtegetésnek örülnék a részletekről. Akár arról, hogy lehetséges-e, akár arról, hogy hogyan, vagy milyen alap kapcsolásokból lehetne kiindulni, és hol kéne módosítgatni. Előre is köszönöm!
Érdekes a kérdés. Azt írod, hogy "boost"ra kerestél a neten. Próbálkozhatsz azzal is hogy Step-Up converter, eseteleg low voltage Step-Up converter. Van persze erre a célra kész áramkör is, például az LTC3108. Diszkrét elemekből azért nehéz ilyet csinálni, mert a szilícium félvezető PN átmenet 0.6V fölött nyit csak ki... Germánium ennél kicsit kevesebb. Szóval mindenképpen csak valamiféle MOSFET jöhet szóba. Mondjuk MOSFET oszcillátor és transzformátor?
"Szóval mindenképpen csak valamiféle MOSFET jöhet szóba."
Azaz akkor ez így nem is kivitelezhető diszkrét elemekből. Mert a MOSFET tudtommal már nem igazán számít annak, de elnézést, ha rosszul gondolom. MOSFET-ekről, FET-ekről nem is tudok kb. semmit sem, azért is csak simán TTL logikás (ha jól mondom) áramköröket szoktam keresgélni. De legalább akkor megtudtam, hogy a tranzisztorok nyitófeszültsége 600 mV. Ha jól vettem ki. Mert ezt egyszer szintén próbálgattam a szimulátorban, és akkor is ilyen 550-600 mV jött ki körübelül. Ez amúgy mindegyik típusú tranzisztornál ugyanaz az érték (mármint a nyitófeszültség)? Esetleg arra nem létezik megoldás, hogy egy tranzisztor nyitófeszültségét valahogy csökkenteni lehessen - ez alatt azt értem, hogy kisebb feszültségre is reagáljon? Azért kérdezem, mert egyszer a Google szabadalomkeresője kihozott egy olyan megoldást, amivel elvileg egy tranzisztor nyitófeszültségét lehet >növelni<. Csak azonkívül, hogy ott pont az ellentetjéről volt szó, ami most érdekel, egyfelől a töménytelen angol szakszövegből sem értettem eleget, az ábrák meg eléggé homályosan vázolták számomra a dolgot, úgyhogy még azt se tudtam megérteni. Csak most eszembe jutott fejtegetés szintjén, hogyha a nyitófeszültség a probléma itt, akkor nem létezne-e arra tán egy megoldás? Bár igaz, sokszor van, hogy ami az egyik irányba lehetséges, annak az ellentéte nem megoldható....
Vagy esetleg nem lenne-e a gyakorlatban is ?valahogy? kivitelezhető megkerülése a problémának, hogy egy ilyen nagyon alacsony feszültségszinten levő egyenáramú és egyenfeszültségű forrást először átalakítunk váltóáramúvá, azután pedig annak a feszültségét diszkrét elemekkel felszorozzuk, valami ilyesmivel : 4.2.1 Voltage multiplier (VM) (6. ábra)
Erről ki mit gondol, vagy ki mit tud? (leginkább az első részéhez, hogy diszkrét elemekből ilyen alacsony feszültségszinten egyenáramból lehet-e váltóáramot csinálni?)
Az idézdett cikkben a feszültségforrás váltaközó feszültséget szolgáltat, abból is akkorát, hogy már ki tudja nyitni a diódát. Vannak kisebb nyitófeszülségű diódák is, például a Schottkey dióda.
Ha mechanikai mozgás rendelkezésre áll, akkor egyszerű kontaktusokkal is lehet egyenfeszültségből váltakozót csinálni...
Hát, akkor ez így diszkrét elemekből tényleg nem megoldható, vagy csak a profi mérnököknek sikerült... gondolom, mert végül is egy IC csak lebontható majdnem-csak diszkrét elemekre, nemde?
A MOSFET alkalmazása végülis még nem jelentene gondot, az még gondolom aránylag gyakori elem is. A Schottky dióda már gondolom nem annyira, legalábbis egyszer egy híradástechnikai boltba benéztem, hogy "egyszer az életben lássak ilyet is".... ott erre pont rákérdeztem - érdekelt, hogy mégis hogy nézhet ki az ilyen -, és azt mondta, hogy csak sima 1N(xxxx)-es meg MR-es félvezető diódáik vannak. (Amúgy tök fura volt az eladó pasas, mert alapból max. csak egy univerzális adaptert vettem volna, az sajnos már pont nem volt, viszont épp volt előtte egy csomag tele mindenféle elektrotechnikai alap-alkatrésszel, aztán azt a markomba nyomta "kedvcsinálónak" csak úgy - lehet, össze is tudnék talán rakni belőle valami egyszerű "tanuló" áramkört, annyi minden volt benne, nem is néztem meg eddig pontosan; de egyenlőre biztosabbnak tartom, ha a szimulátorban próbálgatok ki mindent...)
Szerintem kapásból ne ragaszkodj párszor tíz millivoltos forráshoz..
Jó lesz elsőben párszáz mV is...itt már tudsz válogatni régebbi PNP Ge tranyókból, azok mégis 100-200 mV nyitófesszel mennek már és ha elég áramot is ad a forrásod, tudsz egy "teljesítményoszcit " csinálni, onnan meg egy sokszorozó már működik. Ha ezt megoldottad, keresgélhetsz "lefelé" 10 mV-onként, minél érzékenyebb Ge tranyók között.. MOSFET? felejtős... az érzékenyebbek, amik azért nem tömegesen kaphatók, 1.5-2 volt körül nyitnak csak ( VAN !). A hozzászólás módosítva: Szept 1, 2014
Erre keresve sok érdekeset találsz: energy harvester circuit
Profik általi megoldás a Galfy által is javasolt LTC3108 Ultralow Voltage Step-Up Converter and Power Manager IC, mely 20mV bemeneti feszültségtől indul.
Jó lenne tudni, hogy mit is akarsz elérni, mire kell, mert lehet, hogy a leírásod alapján mellé lövünk. Vannak DC-DC konvertek, amik tudnak felfelé is dolgozni, pl. +5V-ból 12V, vagy pl. 1,5V->3V, ilyesmi. De te már néhány 10mV-ról beszélsz, ami nem igazán lehet akku/elem feszültség. Ezek 1,2-1,5V körül indulnak (pl. AA, AAA ceruza), ha már nincs bennük legalább 1V, akkor arról nem fog menni semmilyen áramkör.
Ha viszont csak mérés miatt kellene növelni a feszültséget (bár a pár tíz mV még jól mérhető), akkor nem ilyen kell, hanem DC mérőerősítő... A hozzászólás módosítva: Szept 1, 2014
Én arra tippelek, hogy hőelemről akar mondjuk gyertyalánggal valami készüléket működtetni.
Akkor többet kell sorbakötni, míg kb. 2 V nem lesz, azzal már lehet mit kezdeni.
Ez kiváló!
Elképzelhető, hogy én is belevágok majd idővel!
Üdv Fórumtársak!
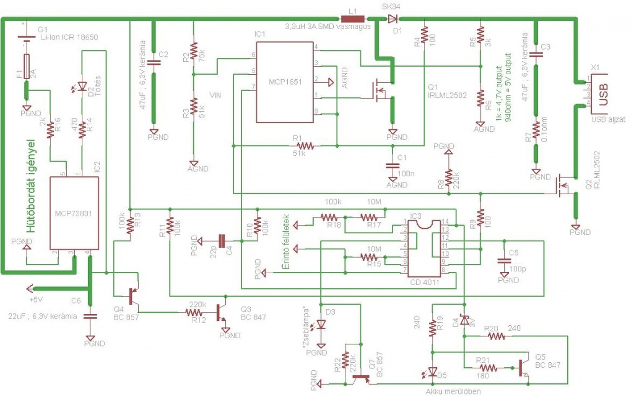
Kis segítséget kérnék tőletek! Egy megoldásra váró kérdésem lenne! Mégpedig az, hogy az MCP1651-et lehetne-e helyettesíteni pl egy MAX757-el?? Mindkettő DC-DC konverter! Pár oldallal visszább Pulyka nevű kolléga készítette a képen látható kapcsolást! Kifejezem hogy az övé az érdem és akik segítetek neki a megvalósításban! Szóval az ebben található MCP-t szeretném helyettesíteni a MAX-el?? Szerintetek megoldható kisebb átalakításokkal??! ÜdV! csipaDJ
Sziasztok! USB 5V-jából +-5V előállítását hogyan tudnám megoldani?
Sziasztok! Van ket ilyen rossz modulom, mindkettot en tettem tonkre egy nap leforgasa alatt.
Az egyiket beallitottam 24V-ra, es izzot kotottem ra, korlatozta is a fogyasztast 3A-re, 8-10 percig mukodott, majd megadta magat. Hutobordan volt. A masik ugy mult ki, hogy a diodahidon ami elotte volt, a + es egy valtoaramu vezetek koze egy kondit raktam. (Tapegysegekbe van igy kotve.)Szerintetek mindkettoben az IC ment tonkre? A kettobol tudnek egy jot epiteni?
Milyen aramerosegben? Ha kicsi kell legyen, akkor ICL7660-al meg lehet probalkozni.
Csak pár mA kellene. Egy DA konverterről kimenő jelét kell műveleti erősítővel felerősíteni.
Köszi az IC tippet, meglesem az adatlapját!
Sziasztok!
Egy olyan kérdésem lenne hogy egy 12v os akkut szeretnek tölteni. Ehhez kb olyan 13.4v ra lenne szükségem. Ez egy step up konverterrel meg is oldható. Viszont nekem nincs meg mindig a 12v. Ha fordulaton ban a motor akkor is csak max 11.5v van. Ezt mondjuk be tudnam állítani 10v ra és azt konvertalnam fel. De viszont ha csak alapjaraton megy akkor leesik 6v körüli értékre. Akkor mit tesz a step up konverter? Egyszerüen nem működik esetleg tönke is megy? Válaszokat előre is köszönöm. Üdv: htcstefanus
Ha a konverteredben lévő IC tudja az UV lehetőséget, egyszerűen leáll az oszcilláció, ill. letiltja a kimenetet.
Sziasztok. Ránéztem szkóppal az LM2596 kimenetére, de a frekvenciája csak 55 kHz, nem 150. Ebayen vettem, lehet, hogy hamisítvány?
Szia!
Terhelés volt a kimeneten? Egyébként nem érdemes mindig hinni a szkóp mérésének, mert az eredmény attól is függ, hogy mit érez periódusnak egy bonyolultabb feszültséglefutásnál.
Igen volt, bár nem túl sok, kb 200 mA.
Az a gond, hogy nem csak a szkóp számolja ezt, hanem ha megnézed a képet, 5 us egy osztás, tehát egy periódus kb 18 us, ami visszaszámolva tényleg kb. 55 kHz-es frekvencia. |
Bejelentkezés
Hirdetés |




- lehet, össze is tudnék talán rakni belőle valami egyszerű "tanuló" áramkört, annyi minden volt benne, nem is néztem meg eddig pontosan; de egyenlőre biztosabbnak tartom, ha a szimulátorban próbálgatok ki mindent...) 








