Fórum témák
» Több friss téma |
Fórum » Csöves erősítő készítése
Ne feledd betartani a fórum viselkedési szabályait, és a topik megmaradásának feltételeit. [link]
A téma átmenetileg fagyasztva lett, hozzászólni nem tudsz!
Hétköznapokon messze vagyok a műhelyemtől, így marad a "tinázás"..
Igazából már az is előrelépés nekem, ha nem csak lemásolok egy kapcsolást, hanem magamtól hozok össze egy működő dolgot.. Ha jól is szól, az meg plusz pont ![]() Cső téren meg csóró egyetemistaként abból építkezek amihez ingyen vagy nevetségesen olcsón sikerül hozzájutnom Most kaptam 4db 6n13sz-t, és ezekből akarok valamit kihozni
Közben megtaláltam az alábbi képet, amin a szerző azt írja, hogy jelentősen túl kell méretezni a huzalt.
Ez egy kicsit elbizonytalanított. Nos, én jelentősen nem szeretném túlméretezni, csak megfelelően kivitelezni. SM74-es vasam van. Ha a megadott képlettel számolok akkor több mint 6000 menet jön ki 10H-s induktivitáshoz. Nem túlzás ez egy kicsit? Nos, az előző munkáim elég kókány megoldások voltak, ezt szeretném minőségi alkatrészekből összerakni. Ha más huzal kell, akkor inkább veszek. Szerezzek 0,35-öst vagy megfelel a 0,25 (240mA/mm2; 122mA,/mm2 teljes áramfelvétel kb. 160mA?) A hozzászólás módosítva: Szept 4, 2014
Akkor veszek huzalt. SE lesz. Szereztem 2db 6C4C-t, ezt szeretném tisztességesen megépíteni. Ha már úgy is ki kell adni a pénzt akkor legyen jó. Ha elkészülök a kimenőkkel, akkor már "csak" az előerősítő fokozatot kell megtervezni. Elég sokat olvastam külföldi fórumokat és a 6n6p/e182cc-t, e80cc-t nagyon ajánlják. De még inkább az ecc40-et. Ezekből részben van is itthon. 6n6p-re van bevált kapcsolási rajzom, de az ecc40 az már más. Ott tervezni kell.
Kösz a segítséget.
Sziasztok! Nos "crapgame" hozzászólása kicsit elbizonytalanított. Adott egy Puskás nyák trafó. A primer tekercsen 8,9H induktivítást mérek. A primer max. megengedett árama 125mA. Szerintetek ez elegendő egy EL84PP *2 (stereo) erősítő fojtós tápszűrésében, mert nekem kevésnek tűnik az áram. Mivel nincs kész az erőlködő, nem tudok üzemi áramot mérni. Bár ha azt nézem, hogy a tervezett táp ~300V, a kimenőteljesítmény max. 2*15W, tán még elég is lehet. Vagy inkább tekerjek fojtót (9cm2 vasam van csévetesttel, meg 0,35-ös huzalom is több kiló)? Vélemény?
A hozzászólás módosítva: Szept 4, 2014
Minimum 0,45mm (zománc nélkül) legyen vagy inkább vastagabb, 0,55-0,6mm-ből tekerném, akkor biztos nem lesz baj.
Pedig Orosz módjára kell, aminek nincs súlya, és kicsi, az kínai.
Én valahol azt olvastam az EL84 adatlapján, hogy 48mA, amivel még elbánik... Vegyük ezt kétszer és akkor is 100mA körül vagyunk. Rácsáramosban kicsit több, de oda nem megyünk.
A fojtót is légréses vasra kell tekerni, mert egyenáram folyik át rajta. Azért a sok menet az adott induktivitáshoz. A Puskás hálózati trafó nem lesz jó, mert nem légréses. Használj fénycsőfojtót, legalábbis próbához.
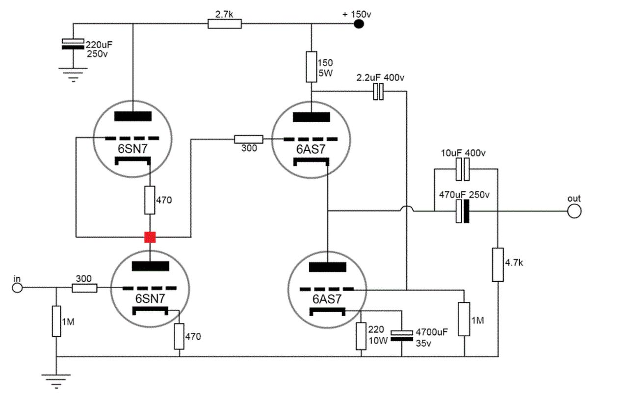
Egyelőre így állok a művemmel. A kézzel írott adatoknál az alsók tartoznak az enyémhez a felsők a 900x900px-LL-041c7a51_schematic.gif -en lévő kapcsoláshoz.
Csak, hogy mindenki tisztán lásson, itt meg az olvasható, hogy 3-3,5A/mm^2 is megengedhető.
![]() Értitek... Minden világos!
Jó neked, hogy minden világos. A megengedhető áramsűrűség attól függ leginkább, hogy milyen tekercs hőmérsékletet engedsz meg. Ha gondoskodsz a tekercs hűtéséről, ahogy a nagyteljesítményű transzformátoroknál is láthatod, (olajtrafó) sokkal nagyobb áramsűrűséget is megengedhetsz. Az sem mindegy, hogy a fojtó milyen környezetben lesz, van-e ventilációs lehetőség, vagy zárt térben használod.
Azért, lehet hogy világos, de elég sok homály is van. Pl. azt sem tudod biztosan, hogy milyen vas van a kezedben, honnan származik, milyenek a paraméterei. A csatolt dokumentum is utal rá, hogy meglehetősen nagy a szórás. Ezek, és még pár apróság miatt is bátorság kijelenteni, hogy minden világos.
Bocs, de épp besötétedett nála (érthető; J2.5 vs. J3.5 ?), ahogy én értelmezem.
A hozzászólás módosítva: Szept 5, 2014
Nem tudom mit nem lehet érteni, csak el kell olvasni a két csatolmányt. A kettő tökéletesen ellentmond egymásnak. Ezek szerint pucuka nem érzékelte az enyhe irónikus vonalat a soraim között, mindazonáltal hasznos a hozzászólása.
Én értettem, mit írtál. 'Köbzoli' megírta a frankót.
Egy kérdés: Volt a trafón gyárilag egy vörösréz tekercsárnyékoló szalag. Érdemes visszarakni?
Javít valamit?
Még egy kérdés, ha már így belejöttem: A sasszi lehet alu lemezből, vagy ragaszkodjak a vaslemezhez (azért kérdezem, mert a régi nagyok, csak vaslemezt alkalmaztak, nagyrészt horganyozva).
Üdv, egy teljesen oldalanként külön tápegységről épített erősítőnél a két oldal testét közösíthetem?
Köszönöm a gyors választ.
Szia! Nem a primer és a szekunder között volt, hanem kívülről a tekecstest körül (ugyanúgy, mint a mellékelt képen a kimenőn). Hogy mekkora árammal számolok? Nehéz megmondani, mert előzetes számítások alapján, max. 300mA (két vég + előfokok), de ez csak becsült érték. (Bocs a céglogós fényképért, de most lusta voltam fényképezni, ugyanilyen az én két kimenőm is.)
A hozzászólás módosítva: Szept 5, 2014
Szerintem is. Köszönöm. Még abban az ügyben kell körülnéznem, hogy sokhelyen írták, 100Hz-re ki kell hangolni a fojtót egy párhuzamos kondival. Első körben, ehhez az induktivítás értékhez ~132nF kell, de ezt ugye befolyásolja a fojtókör előtti és utáni szűrőkondi értéke is (mert így ez egy "P" szűrő lesz). Bár azt hiszem ez már túlragozása lenne egy tápszűrésnek.
Csak óvatosan a kihangolással. Hangolt szűrőt is méretezni kell, a föld felé levő kondival is van rezonancia frekvenciája, megeshet, hogy az eredő kapacitással nemhogy szűrne, de átereszthet is. Inkább a hálózati keresztmodulációra figyelj, mert azt aztán nehezen szünteted meg.
A logika a gyakorlatban sokszor csődöt mond. Extrém, 20-30H induktivitású fojtókkal sehogysem sikerült jó hangú CLC szűrős tápot összehozni... legrosszabb formájukat éppen a klasszikus, visszacsatolatlan együtemű triódásokban hozták. Ott én nem nagyon mennék 8-10H fölé.
Egy dúralu doboz tökéletes, ha elég erős. A horg.acél is jó, de vigyázni kell a felépítéssel, mert a nagy trafók és fojtók mágnesesen megszórják. A festett acél nem igazán...
Idézet: „Fojtónál mekkora áramsűrűséggel számoljam a huzalátmérőt?” Feszültségesésre méretezd, és bizony nem árt meg, ha jóval kevesebb esik rajta, mint az egyenirányító csövön. Nem árt azonban tudni, hogy az alacsonyabb fojtó+egyenirányító+hálózati trafó soros ellenállás csillapítatlanabb CLC kör felé mutat, szóval ilyenkor még kevésbé ajánlom túlzásba vinni a Henryket.
Köszönöm mindenkinek, mostmár ekkora lett a fojtó, de ugye azt modják "puding próbája az evés", meglátjuk.
Sziasztok!
GI-30-hoz keresek olyan adatlapot, amiben benne vannak a karakterisztikái, de sehol sem találok. Ha valamelyikőtök tudna ebben segíteni azt megköszönném!
Épül a táp. Találtam itthon 2 db Elkót. Philips gyártású, legalább 6-8 éves kondik. A gyári érték 680mF/250V. A mért adatok 701-702µF Ezeket sorba kötöm a tápba a fojtó elé, kondinként 100K ballanszer/kisütő elllenállással. Ez esetben az eredő kapacitásom, 340-350MF lesz.
Ami a kérdés: Jól értelmezem a bekötést? 1. +, 5. GND. (én így értelmeztem, nem akarom felrobbantani a kondikat, és a neten sem találtam sokat róla) Mellékletben a kondi fotója. Nem tudom mire való a többi láb. Csak rörzítés? Mert elektromosannem szólak össze. A hozzászólás módosítva: Szept 6, 2014
|
Bejelentkezés
Hirdetés |


Igazából már az is előrelépés nekem, ha nem csak lemásolok egy kapcsolást, hanem magamtól hozok össze egy működő dolgot.. Ha jól is szól, az meg plusz pont 













