Fórum témák
» Több friss téma |
Sziasztok!
Szeretnék építeni egy 12V-ot ki-be kapcsoló áramkört. Itt több verziót is láttam, de a problémám, hogy a nyomógomb alapállapotban 1,7-1,9Kohm, megnyomásra 95-115ohm-ra változik. (Autó gyári gombsorán lévő nyomógombbal szeretném a parkolás segítőt kapcsolni)
Hello! Pld. ezzel a kapcsolással meg lehet oldani, ha az R1 ellenállást 1kohm-ra cseréled. De én tartok tőle, hogy azért mérsz Te 1,7..1,9kohm-ot, mert a gomb valamibe be van kötve. Mérj rajta feszültséget, és ellenállást a testhez képest. Ha nincs rajta feszültség, és a testhez képest nincs ellenállás, akkor jó lesz..
A hozzászólás módosítva: Szept 4, 2014
Akkor megvárom a kapcsolót.
A szerviz dokumentációban írták ezeket az értékeket. A kormánytávirányító tele volt ellenállással, bár ott 2 vezetéken 5 gomb osztozik.
A kapcsoló rajzán is található ellenállás.
Hello! Gondolom azért van benne, hogy lehessen észlelni, hogy a távrángató fel van-e dugva (vagy létezik-e..) Minden estre ha egyik fele fixen testen van, akkor invertálni is kell.
(Használd a Válasz gombot, mert így nem lehet tudni, kinek - mire vaáaszolsz!)
Hello! Akkor kell invertálnom, mert a képen az alsó vezeték a test.
AAAjaj bonyolultabb mint gondoltam.
Hello! Dehogy. Csak kicsit át kell variálni.. Az analóg kapcsoló billenési szintje 1/2 tápfesz. Ha R1=1kohm és a nyomógombbal párhuzamosan kb. 2kohm van, akkor a bement 2/3-ad tápfeszen van ha nincs megnyomva. Ha megnyomva 100ohm, akkor 1/10 tápfeszen van. Előbbi logikai magas, míg utóbbi alacsony szintnek felel meg.
A hozzászólás módosítva: Szept 6, 2014
Csak hogy legyen egy alternatív változat is..
Köszönöm.
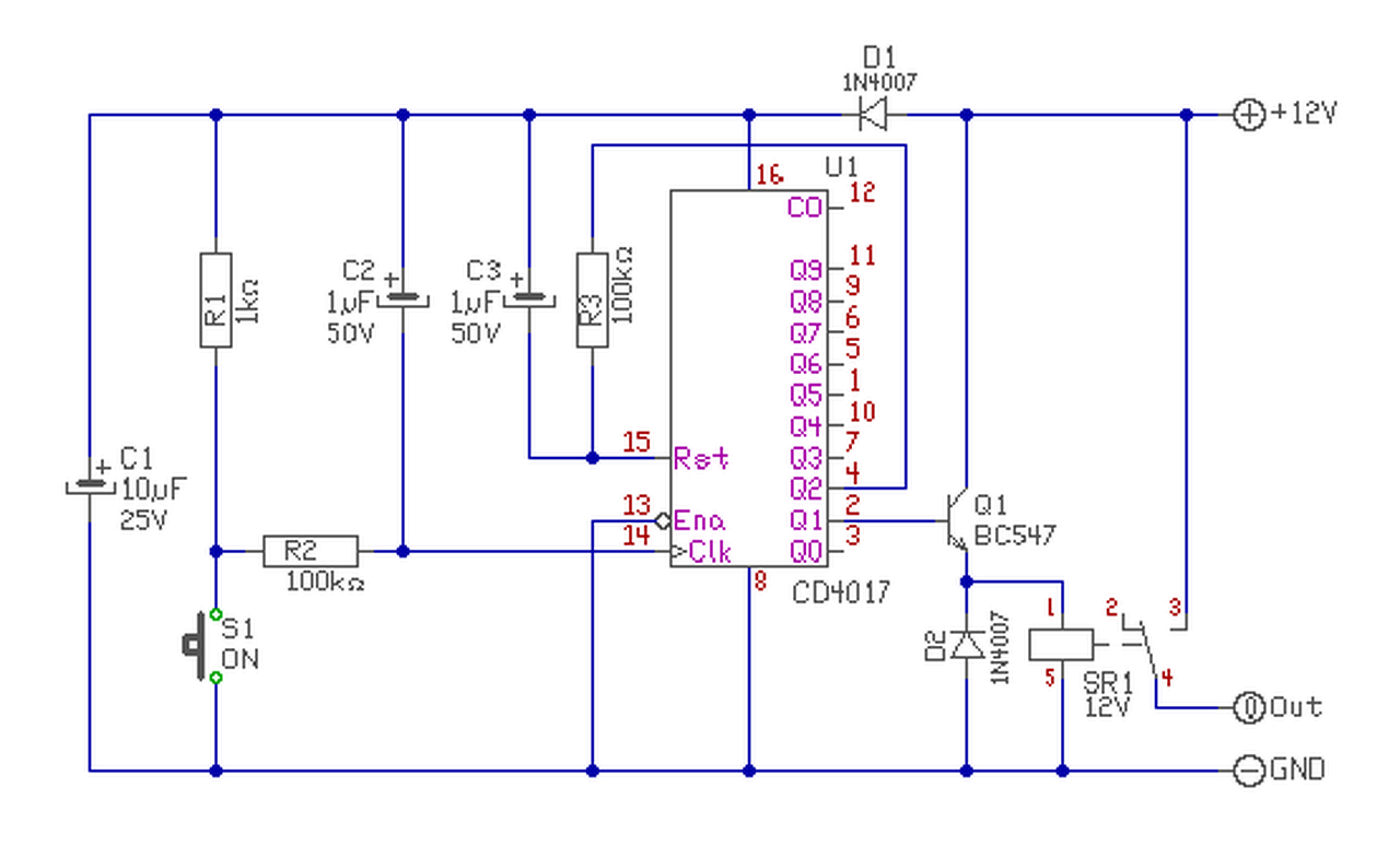
Az egyiket megépítem. ![]() Még egy kérdésem lenne. Az áramkör alapállapotban (gyujtás be) bekapcsolt, vagy kikapcsolt kimenettel indul? Nekem az lenne a tökéletes, ha bekapcsolva indulna.
Ha azt szeretnéd, hogy tápfeszültség rákapcsolásakor bekapcsolt állapotú legyen a kimenet, akkor a BTN-SEN3 kapcsolásnál, a C1 kondit nem a tápra, hanem a GND-re kell kötni (Mint ahogy a C2 is van). A BTN-SEN4 kapcsolásnál, a tranzisztor bázisát nem a Q1-re, hanem a Q0-ra (3. láb) kell kötni..
Nagyon köszönöm.
Sziasztok!
Megepitettem az alabbi 3 kapcsolast, "breadboard"-on de egyik sem akar mukodni. Valaki epitette mar meg oket? Leginkabb a 4013-as IC-re lennek kivancsi.
Hello! A 4013-as IC nem egészen jó, bármennyire is egyszerű. Ugyan is az órajel működtetéséhez, gyors jel szükséges. Avagy nem lehet kondival "eltüntetni" a kapcsoló prellegését (kontakt hibáját). Ha lassítás van, vagy nem működik, vagy egy megnyomásra több százszor is válthat.
De első ábrán, nincs tápfesz. Másodikon nincs a GND-re kötve az IC 7-es lába. Valamint a Set és Reset láb nem lóghat a levegőben. Azt is a GND-re (0V) kell kötni, mint ahogy a tranyó emitterét is. A Ci-R2 megoldás érdekes. De hogy mennyire hatékony, az majd próbával kiderül. Az utolsót én rajzoltam, ha "jól raktad össze", akkor működnie kell. Csak jó tanács! De ha valami nem működik, akkor nem "siránkozni" hanem mérni kell.
Jaj most látom, hogy a második képen azok a "piros maszatok" átkötések lennének. De vajon neked is azt jelenthettek?
A piros csikokat atkoteseknek vettem. Az utolso otletes, nekem eszembe se jutott. Tobbszor is osszeraktam, de nem mukodott.
Elnezest kerek a sirankozasomert, de mostanaban kisse felgyultek a dolgok/bajok, es kisse konnyebben feladtam.
Nem feladni kell, hanem az IC lábain feszültséget mérni. pld.
- Tápfeszültségnek kell lenni bekapcsolás után, a 16-14-es lábakon. - GND-nek (0V) a 8-13-15 lábakon. - Ekkor tápfeszültségnek kell lenni a Q kimentek közül a Q0 kimeneten, vagy is a 3-as lábon. Összes többi Q kimenet 0V. - Ha ez rendben van, akkor meg kel nyomni a nyomógombot, és megmérni a 14-es lábat, nyomásra le megy-e. - Ha rendben volt, akkor a Q1 kimenetnek (2-es láb) tápfeszre kell kerülni, Q0 pedig 0V lesz. - Ekkor a tranyó bázisán is ezt a tápfeszt kell mérni, valamint az emitteren (relén) ennél kb. 0,6V-al kisebbet. Ennyi!
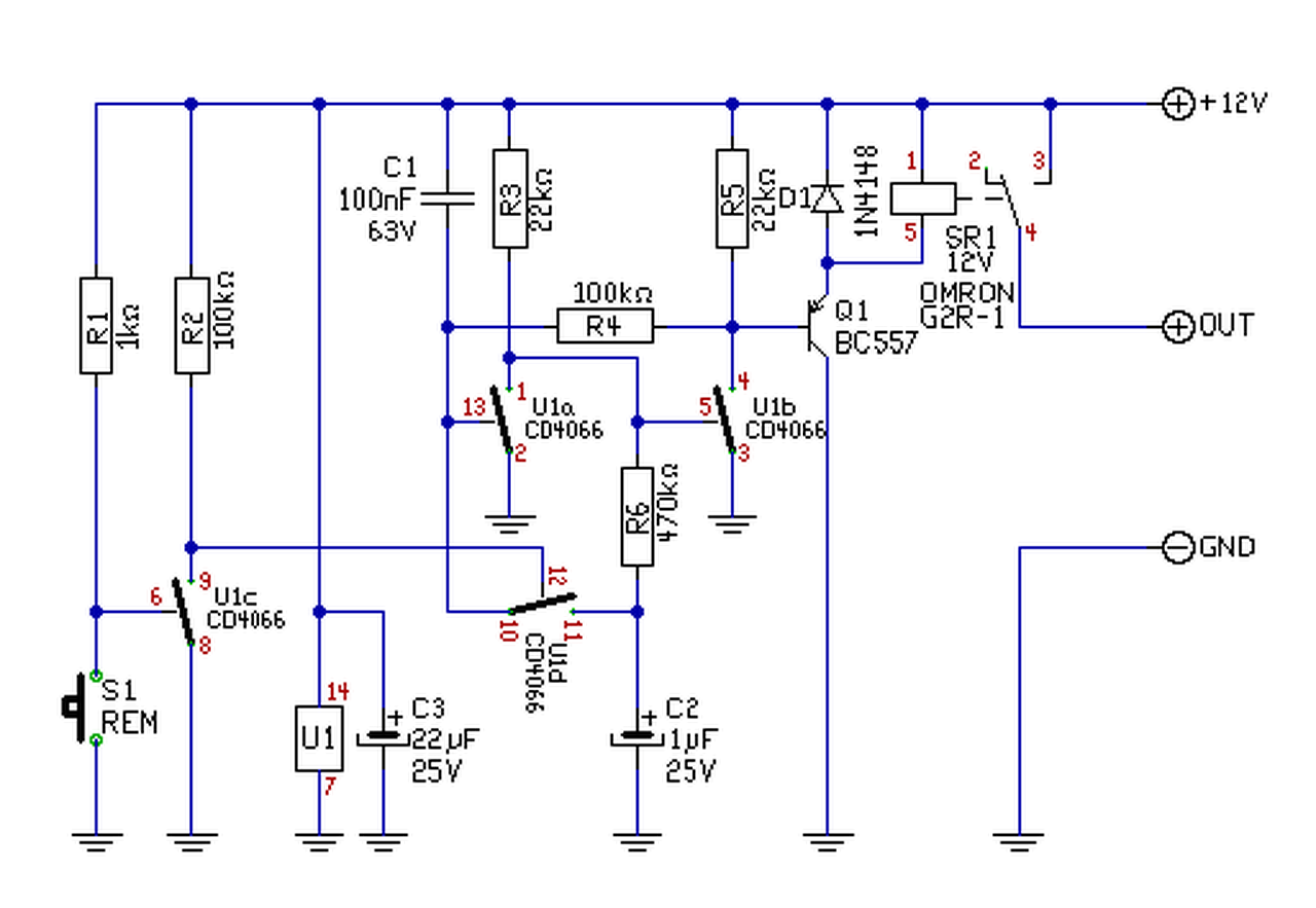
Vegul ezt epitettem meg, es mukodik jol ha kezzel osszeerintem a kivezeteseket, de ha rakotom a taviranyito relejere, akkor egyszer megy, egyszer nem, neha meg villog a kivezetesre kotott LED. Valahogy ezt ki lehet kuszobolni?
Helo! Ez is egy slampos rajz. A GND-vel jelölt pontokat a "0V"-ra kell kötni. Tápfeszültség szűrőnek, valami elkót tegyél, 10..100µF között. Lehet, hogy a távrángató áramköre és ezen rajz áramköre nincs közösítve, és zavarja a feszültség különbség. Mert ugye azt nem lehet látni, miről és hogyan tápláltad meg.
Milyen kivezetésre kötött Led? Én csak a relével párhuzamosan kötöttet látom. De nézd meg, hogy a 13-as Inhibit láb, nem lóg-e a levegőben. Avagy le van-e kötve a 0V-ra.
A GND-ket is es a 0V-okat is egynek vettem, mindegyiket a negativ polusra kotottem. A ki-be kapcsolot is, es a taviranyitot is egyetlen 12v-os akkumlatorrol taplaltam. A LED-et a ki-be kapcsolon a rele helyebe tettem probanak (a LED-et latom ha vilagit, a relet nem). A 13-as labar a 0V-ra kotottem, ahogy a rajzon lathato. A ki-be kapcsolo kivezeteset kotottem a relehez, hogy mikor behuz kapcsoljon. Kozben az jutott eszembe, hogy ha a ket aramkort egy taprol taplalom, akkor a taviranyito kijovetelet, ami a rele tranzisztorahoz megy, osszekothetem-e a ki-be kapcsolo 14-es labaval?
- Akkor próbáld meg az R4 ellenállást 100kohm-ra cserélni, hátha kevésbé lesz zavarérzékeny.
- Akkor kötheted a 14-es lábra, ha annak feszültségszintje 0/12V. És ekkor C3 kimarad.(Egyébként nem "kijövet", hanem "kimenet".) A hozzászólás módosítva: Szept 10, 2014
Az R4-et kicsereltem, C3-at kiiktattam, es a taviranyito kimeneterol loptam a jelet (4V korul van). 10-bol 10-szer tokeletesen mukodott.
Koszonom a segitseget, sikerult amit szerettem volna!
Sziasztok!
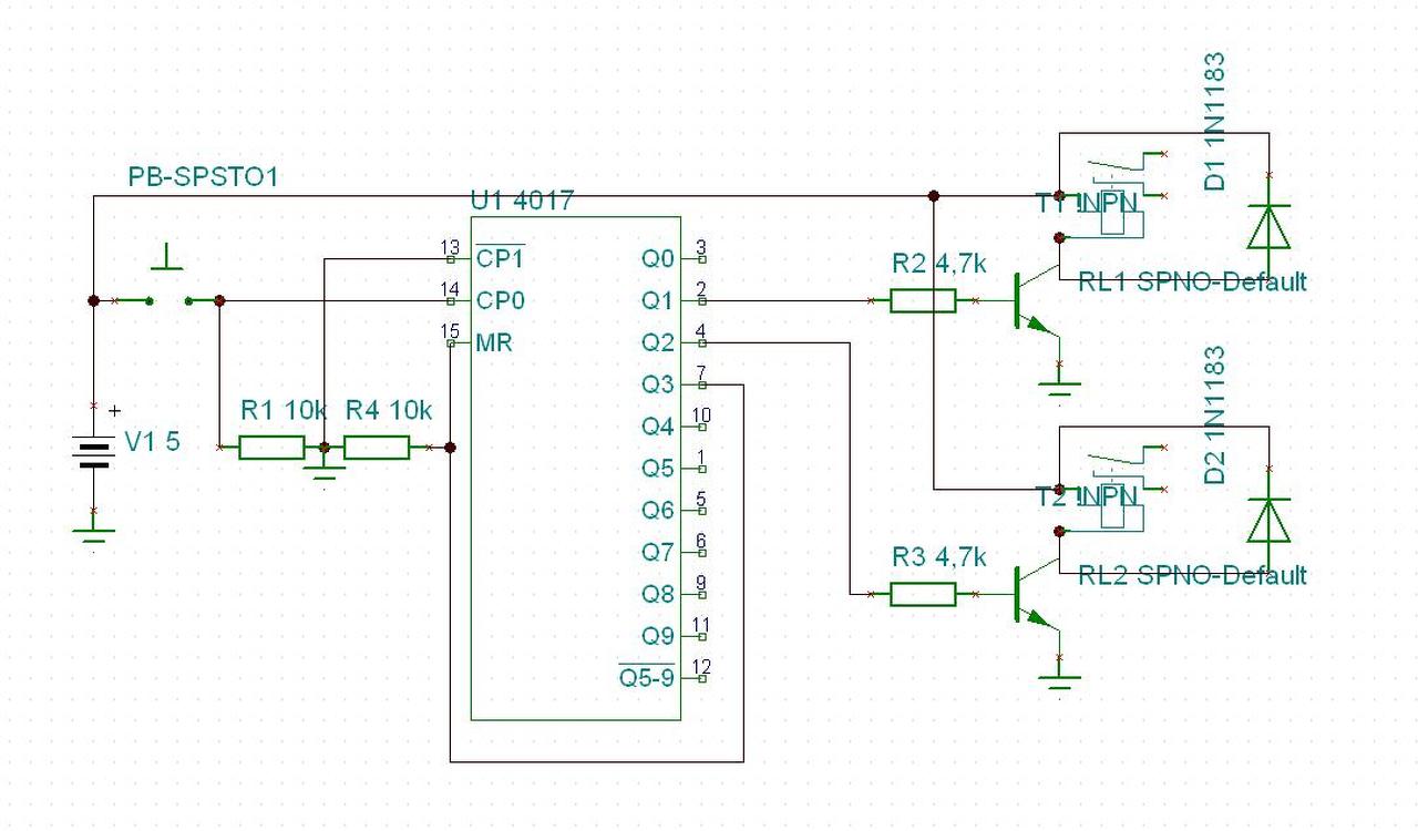
Segítséget szeretnék kérni. Olyan áramkörre lenne szükségem ami egy nyomógombbal működtet két autós relét, a következőképpen: 1. gombnyomásra R1 relé bekapcsol, 2. gombnyomásra R1 relé kikapcsol R2 bekapcsol, 3. gombnyomásra R2 kikapcsol (R1 kikapcsolva marad), követező gombnyomásra kezdődik elölről. Az áramkört a gyújtáskapcsoló után szeretném bekötni, a gyújtás bekapcsolásakor mind két relének kikapcsolva kéne lennie. A segítséget előre is köszönöm.
Például. A pontos méretezéshez ismerni kellene az áram/feszültség igényeket...
Hello! Cseppet módosítani kellene a nyomógomb és a Reset áramköri részt, mint itt látható. Mert a 4017 táp bekapcsolásakor alapvetően nincs biztosítva, hogy Q0-án álljon, valamint a nyomógomb prellegése (megnyomáskori kontakthiba) miatt egyáltalán nem biztos, hogy egy nyomásra egyet fog lépni. A szimulátor megtévesztő, mert ott a nyomógomb korrekt jelet produkál. A valóságban pedig soha nem..
Sziasztok!
A segítségeteket szeretném kérni. A konyhapultba szeretnék egy világítást csinálni, de infrasorompóval működne. Tehát ha beleérek a sugárba, akkor felkapcsol a világítás, ha ismét beleérek, akkor lekapcsol. Sok kapcsolási rajzot találtam a fórumban, de egy olyanra lenne szükségem, ami nem használ relét, mert nem szeretném mindig hallgatni a kattogást. Szerintem ez hasonló egy nyomógombos megoldáshoz. A másik gondom, hogy az infrasorompó 12V-al megy csakúgy, mint a spot lámpák (5x 20W), de nem tudom, hogy egy panelen össze lehet e hozni, vagy a spotot külön tápról (220V) kéne e indítani? Előre is köszönöm.
Hello! Ha nem használsz relét, akkor talán tudni kellene mit szeretnél kapcsolni. Váltó 12V van egy trafó után, vagy ugyanennek a primerét, vagy elektronikus előtét van a lámpákhoz stb. Mert mindegyiknél vannak gondok. Az, hogy az infra kapcsoló 12V-os az oké, de gondolom az egyen, a lámpák meg váltó, vagy mi. És milyen jelet ad ki az infra, vagy is milyen kimenete van? Mert ezek nélkül, egy kérdés, nem kérdés..
Szia!
Nem tudom, hogy mit szeretnék kapcsolni, ebben kérem a segítségedet, hogy hogyan lehetne összehozni. Jelenleg úgy oldottam meg, hogy egy egyszerű impulzusrelét használok (220V/12V). Jól működik, nincs vele gond és ezt még én is meg tudtam csinálni! Az infra a relét (220V) kapcsolja, amire a spot trafók vannak kötve (primer). A spotok váltó 12V-ról mennek, 2 db trafóról megy az 5 spot (hozzá adták). Az infra 12V egyen, 3 kimenete van, NO, NC, COM. Az egyik cél az lenne, ha meg lehet oldani, hogy az egész rendszer 12V-on menjen, hiszen az infra és a spot is 12V-os és a jelenlegi módszerrel 3 trafóval tudom csak megoldani.
Hello! Egy kisrelé, nem csattog úgy mint egy mágneskapcsoló. De mint látható, az infrában is az van. Én a helyedben választanék egyet a kapcsolók közül, (pld. az 555-öset). Azt tudja váltogatni az infra NO-NC lába, és az 555 kimenetén lévő relével kapcsolnám a spot-ok trafójának 230V feszültségét. Így az egész egy 12V-os kis tápról mehetne. Amúgy sem érdemes a fogyasztás miatt, a spot-ok 100VA-es trafóját állandó feszültség alatt tartani. Vagy is a spot trafón kívül csak egy kis digasztáp is megteszi.
|
Bejelentkezés
Hirdetés |














