Fórum témák
» Több friss téma |
Ja, hogy az van benne! Úgy értettem, hogy tisztán csak időkkel kombinálsz. Lehetne úgy is, ha van kuplung, de így könnyebb!
De az encodereshez is először nullába kell tekerni, utána tudod, hol jár. Persze ezt csak egyszer kell, az áram alá helyezéskor és az esetleges áramszünetek után.
Vannak olyan optikai szalagok, amik absolut pozíciót adnak, de lehet hogy drágább, mint a redőny...
Üdv!
Én most kezdtem el dolgozni egy okosház rendszeren. A könnyű kezelhetőség miatt arduino alapokra készül. Ahogy gondoltam a rendszert: Modulos megvalósításon. Lesz egy vezérlő és RS482-vel csatlakozik hozzá mindenki. kimenet/bemenet/szenzorok/ethernet/meg még amit kitalálok ![]() Minden modulban egy nano3 lapka lesz. Ha igényli a vezérlő akkor az lehet MEGA, vagy ha nagyon nagyra sikerül akkor DUE. De szerintem erre nem lesz szükség. A rendszer elsődleges vezérlése egy VPS en történik. Ide folyamatosan történik az adatok beküldése. Ennek megfelelően a kimenetek állapotát visszakapja a vezérlő és beállítja az állapotokat. Így honlapon keresztül is bármit be lehet állítani. Természetesen a megfelelő biztonsági adatokkal. Ha valaki hozzátesz pro/kontra érveket azt jó néven veszem.
Honlapon keresztüli beállítást szerintem nem szabad engedni, de legalább is én biztosan nem fogom ezt beállítani. Elég, ha csak látom mi van(monitoring), SMS-ben beállítom, ha valamit nagyon kell!
Az RS482 kétszer annyi kábelt igényel és nem hiszem, hogy szükség lenne rá. Az arduino biztos jó, de elég drága! Nekem 12 panelem van, kb annyit költöttem rá, mint egy MEGA ára...(na jó, legyen két MEGA ára ) A hozzászólás módosítva: Szept 30, 2014
Idézet: „Honlapon keresztüli beállítást szerintem nem szabad engedni, de legalább is én biztosan nem fogom ezt beállítani.” Nálam évek óta megy a web elérés. Logokat nézve láttam régebben pár próbálkozást de nem számottevő. Ki kell filterezni az IP-ket, ahonnan engedni akarod a hozzáférést csak azokat beengedni. Így szerintem biztonságos (amennyire csak biztonságos lehet..... ).Eddig még nem tapasztaltam ,hogy "maguktól" működnének a redőnyök meg a vellanyok ![]() A web azért kell mert sokkal egyszerűbb a beállítás mint SMS meg hasonlókban.
Évek óta egyszer sem éreztem szükségét a távolról való matatásnak. Indokolatlan kockázat. Valaki hóbortból megemelné a kazán hőfokomat, vagy felkapcsolná az összes villanyt, stb. Maradok, maradi...
Hali.
Idézet: „Honlapon keresztüli beállítást szerintem nem szabad engedni, de legalább is én biztosan nem fogom ezt beállítani. Elég, ha csak látom mi van(monitoring), SMS-ben beállítom, ha valamit nagyon kell!” Itt a kérdés hogy mit akar az ember állítani. Nyilván vannak olyan eszközök amit lehet és olyanok is amit nem javallott. Ha ezt PC-n keresztül beállítja magának akkor már korlátozva van. Bár erre meg azt mondom hogy eleve kell egy normális erősségű jelszó, és annak a jól védett leprogramozása. Azt mindenki tudja hogy 100% ig védett rendszer nem létezik. Többször lehet hallani hogy valamelyik gigavállalatnak betörtek a rendszerébe. amin jót derültem hogy nemrég a Sony szerverét törték fel. Egymás után 2x. ![]() Ha bármilyen kapcsolatod van a házról akkor ott biztos vagyok benne hogy visszafele is be tudnak menni. Ha nagyon akarnak. Kérdés hogy akarnak-e? Ha nem akkor az átlag és esetleg próbálkozó hackerek ellen meg jó egy normális védelem. De ez az én véleményem. Valóban elég lenne az RS232. Viszont úgy gondoltam hogy Cat5-6 kábelen elviszem az összes hozzávalót. Tápfesz + adatkábel. Ebben az esetben van 4 érpár a 2 helyett. Ha most épít valaki elektromos hálózatot akkor sokan eleve berakják ezeket a kábeleket, akár telefon akár ethernet lesz rajta. Ha pedig bent vannak akkor már csak az a kérdés hova csatlakoztatják a végét. Drága? Ki tudja. Ezek a kis boardok 5-6 ropiban megállnak. Most akcióban a Távir.hu-n 3 ropi. Utángyártottak pedig 1-2 ropit kérnek. Amit találtam róluk eddig elég megbízhatóan is mennek. Ráadásul ha elérhető az USB rajta akkor egyszerűen lehet a kódot frissíteni. Egy nyákot meg mindenféleképpen kell hozzá tenni hogy a védelmeket el lehessen készíteni. Elsősorban optocsatolt ki/be menetekre gondolok. Valamint az RS482 bust is be kell tenni. De ha egy erre szakosodott céget keresek fel akkor biztos vagyok benne hogy a rendszert ezekkel az elemekkel a töredékéből ki lehet hozni. Beteszek egy linket ahol lehet teljes rendszert venni arany árban. Pedig ez már állítólag kedvező. ![]() Domintell
Bocsi. Én néztem el az elején a MAX485 chipet néztem ki ami Half duplex üzemű. Ezért elég neki a 2 kábel. Valamint 1300m és 32 egység lehet egy csoportban. Persze ez kiépítéstől függően változhat ahogy olvastam róla.
RS485 helyett javaslom az RS422-őt.
Nem kell szórakozni annyit vele! Sima soros porti adat be és ki! Az utp kábelben 8 ér van, abból 4 a kommunikációra, és még így is marad 4 ér bármi másra! Az utp kábel elég olcsó! Nem érdemes pont ezen spórolni! Én is RS422-vel oldom meg a saját rendszeremben az adatátvitelt. Igaz még csak az alapokat sikerült megteremteni. Az egész ház átkábelezése folyamatban van, a 230V-os és a kisfeszültségű rész is. Kb 70%-ban van kész. A központ egy linuxos pc, saját linuxos szoftverrel. Első körben csak világítás vezérlés, utána ajtózárak, riasztó, stb. Én piceket használok. A nagyobb feladatokhoz pic32mx795 a kiesebb dolgokhoz, pic12f, pic10f megy majd. A hozzászólás módosítva: Szept 30, 2014
Szia! Kismillióan dolgozunk így vagy úgy okosház projekten. Ennek így - nem túl sok értelme van. Nem kevés pénz - mire egy rendszer elkészül. Az - ahogy te fel szeretnél építeni egy rendszert - az minden - csak sajnos nem okos megoldás. A 80-as évek technikájának megfelelő gondolkodást tükröz. Te egy elosztott intelligenciájú, túlbonyolított és sokféle összetevőből álló rendszert vázoltál fel. Ráadásul már eleve "beledrótozod" a net-et és a távvezérlést. Ettől csak óvnálak - ha használható és a saját lábain is megálló rendszerben gondolkodsz. Ugyanígy szeretnélek megóvni attól a tévhittől, amit sokan hisznek - akik meg is kerestek ezzel-azzal - hogy ha van egy mikrokontrollerem az erősáramú elosztóban - az úgy viselkedik majd, mint egy gyengeáramú környezetben. Pedig nem. Sok zavarral és előre nem várt reset, zavarimpulzus, sőt túláram impulzus ellen kell védened az áramköreidet. Ha egy buszra pakolsz fel mindent - akkor nagy lesz a busz forgalma - ergo lassú lesz. Én eddig kb 5MFt-nál tartok, hogy egy megbízható és mindenki által használható rendszert építsek. Most már túl vagyok 1 évnyi EU-s procedúrán, ahol hitegettek, hogy merjek nagyot álmodni. Nem maradt semmi - csak a saját erő. Sok kicsi - hidd el - sokra megy. És én mindössze egyetlen terméket készítek - éppen azért, hogy ne sokfélét kelljen fejleszteni, gyártani. Az alapok: stabil és megbízható (beton és hülyebiztos) buszrendszer - és afölé már mehet bármilyen SCADA - akár TCP/IP is a csili-vilivel. Aztán, hogy ezt megfogadod-e vagy sem - az más kérdés.
Tetszik az alkalmazásod!
Az enyém kicsit más.
Ha nem titok, te milyen fizikai buszt használsz? Én az utóbbi időben a CAN-al szemezek, de igazából csak elméletben agyaltam még rajta.
Szia! Nálam egyszerű a képlet, mert cserélhető a busz panel. Jelenleg a kommunikációs lehetőségeim, amik hardveresen adottak: 2db független (cserélhető) RS485, 1db TCP/IP és 1db USB. Az RS 485-re meg van írva a DMX512, a MODBUS-Slave szoftver. Ugyanezek az USB-re is és megy a 0.8-as Webszerverem, ami kb. ilyen (ez még a régebbiről készült screenshot- képen), illetve a teszt változat ilyen (alaprajzos). A modul tartalmaz(hat) még egy SD kártyát is. Így a két darab cserélhető panellel használhatok még KNX, RS422, CAN - vagy más buszt is, vagy éppen használhatom átjárónak a modult.
A csupán netről való irányításban igazad van. Tovább gondolva kell egy saját szerver a házban ami lekezeli az adatokat és kiadja a parancsokat. Először ezt nem akartam, de be kell látnom hogy ennek hiányában egy internet kimaradás katasztrófa lehet. Azt elfogadom hogy ha beteszek egy mikrovezérlőt egy erősáramú telepakolt elosztóba akkor ott zavarokat fog összeszedni. Nem véletlen nem egy csőben húzzák az erős és gyenge áramú kábeleket. Ha egy külön dobozt kap valamivel arrébb és már csak a reléket kell működtetni akkor ezt a zavaró hatást gondolom lehet mérsékelni. Ha nem akkor meg be lehet tenni egy 12-24V os hálózatot ami az 5V os relékről átviszi a jelet a 230V hoz. És így már lehet védeni a mikrokontrolleket. Bár még nem láttam hogy valaki ezt javasolta volna. Lehet nem is helyénvaló.
Írod hogy egyetlen terméket készítesz. Ezt értsem úgy hogy egy dobozba beleteszel mindent? Annyi ki/be menet van rajta ami biztos elég? + csatlakozók az érzékelőkhöz? Ha igen akkor nem értek veled egyet. Mindenkinek másra van szüksége. Én ezért gondolkodok modulos rendszerben. Ami kell azt be kell tenni a rendszerbe amire nincs szükség az meg nem foglalja a helyet. Ezért kezdtem el keresni olyan buszrendszert ami jól használható. Eddig RS485 volt de lehet jobban átnézem az RS422 őt. Ha jól gondolom ez már Full duplex így mehetnek egyszerre az adatok oka-vissza. Remélem ezt lehet használni stabil és megbízható buszrendszernek. Írtad hogy Idézet: „Most már túl vagyok 1 évnyi EU-s procedúrán, ahol hitegettek, hogy merjek nagyot álmodni.” Ez alatt azt értsem hogy belekezdtél egy EU-s támogatásba ami segített volna a termék fejlesztésben? A végén pedig mégsem sikerült? Ezek az EU-s pályázatok és támogatások szerintem csak etetésre és néphülyítésre valók. Akinek igazán kellene az nem tudja normálisan igénybe venni. Eleve így van kitalálva. A hozzászólás módosítva: Szept 30, 2014
Betehetnél egy bekötést meg egy kis leírást hogy miként használod.
Egyelőre még csak tesztelgetem az asztalon.
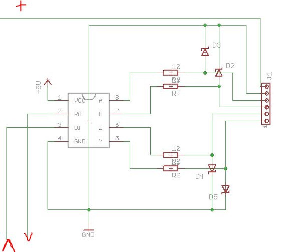
Semmi extra a bekötés terén. A 8 érből 4 a kommunikáció 2 GND és 2 vezeték +10-12V persze kis terhelhetőséggel. Ilyen is pl.: max3081 de az nehezen beszerezhető, van másik típus is csak, az most nem jut eszembe. Az alábbi kép egy kliens, a vonalra természetesen kellenek a lezáró fel és lehúzó ellenállások, de ezek a vonal végére kellenek. A 4 dióda 4 transient dióda, esetleges fesztüskék ellen. A hozzászólás módosítva: Szept 30, 2014
Az RS422 felesleges egy Master Slave rendszerbe, mert soha nem mennek egy időben oda-vissza adatok. A második érpár elpocsékolása gondot okoz, ha csillagszerűen kell a kábeleket húzni, mert oda még egy szál UTP-re van szükség a viszirányhoz, szemben az RS485 esetén, ahol a viszirányt meg lehet oldani az üres érpáron, feltételezve, hogy egy-egy érpáron viszed a tápot (12V) (egy-egy szál kevés nagy távolság esetén). Sajnos még így is szívás sok esetben a kábelezés, mert tuti, hogy nem fér bele a csőbe, vagy csak kínszenvedéssel a szükséges mennyiség!
A sebességről annyit, hogy semmi érezhető sebesség csökkenést nem lehet tapasztalni a 422-vel szemben ilyen kiépítésnél. Persze ki lehetne mérni, hogy az irányváltáshoz szükséges idő alatt mennyi adat férne át, de ezt méregetni ilyen rendszerek esetén, nevetséges hóbort lenne. Más hátránya sincs, azaz szerintem indokolatlan és problémás lehet 422-ben gondolkodni lakásvezérlőnél. A CAN jó lehet, de ismeretlen sokunk számára, ezért kézenfekvő a jól bevált iparilag elfogadott 485. Ettől még természetesen jó lehet a hardveres hibajavító tulajdonsága nagyon előnyös. Protokollra érdemes a MODBUS-t használni, miután kiforrott és biztonságos. Ennek ellenére én nem ezt használom, mert akkoriban, mikor elkezdtem építeni, nem ismertem és bonyolultnak tűnt. Ma már tudom, hogy holt egyszerű és robosztus sok helyen használom és tetszik. Kicsit lassabb, mint mondjuk a 9bites cím azonosítós protokollom, de nem számottevő, viszont sokkal könnyebb bármilyen méretű csomagokat kezelni, hibajelzéseket küldeni stb. és könnyű a programot bővíteni. Ha lesz időm átállok rá, bár egy jól működő rendszert csak ezért bolygatni nem bölcs dolog! ![]() Végül PC-t csak monitorozásra, beállításokra javasolt használni. Egyrész bármilyen oprendszer lefagyhat(le is fagy!), másrészt sokat fogyaszt, még akkor is ha mondjuk 6W-ról beszélünk egy doboz PC esetén. Nekem a központ egy 10MIPS-es PIC. Bőven sok, igaz én nem szállok el mindenféle felesleges úri huncutságos funkciókkal, amik egy idő után csak bosszantják a felhasználót. De mindent kiszolgál, amire egy háznál szükség lehet. Fogyasztása mW nagyságrend. Az egész rendszerem (központ, kijelzések, kazán és cirkó vezérlés, páraszabályozás, kinti benti hőfokmérések, adatrögzítés, Net) 3...400mA-t fogyaszt 12V-ról. Ebből a LED-es kijelzők veszik ki a nagyrészt.
Én kicsit másként fogom megoldani a kábelezést.
Csillag topológiát használok. Tehát ha valamit egyenes vonalban össze tudok kötni, akkor talán egy buszon lesz, ha nem, akkor nem. Erre egy rs422-es kis swith-et is tervezek, így ha úgy tartja kedven, akkor akár vonalanként egy eszköz és kész. Olyan olcsó egy rs422 driver ic, hogy nem éri meg spórolni vele. (közben megtaláltam max488 az ic, amit kinéztem, 100ft/db) Tudom nem gazdaságos, de egyszer akarom megépíteni, és utána sokáig használni, nem ezt fogom kispórolni. A hozzászólás módosítva: Okt 1, 2014
Szia! A zavarokkal szemben nehéz előrelátónak lenni. Az azonban nem kérdés, hogy a jel/zaj viszony minél jobban alakul - annál könnyebb az ember dolga. Én is 5V-al indítottam a teszteknél, de be kellett látnom - jobb a 24V a nagyobb távolságokon. Nem túl sok IO van a modulon, mindössze 8 be és 8 ki. Azonban az inputok érkezhetnek buszról is - saját - ugyanolyan modultól, de éppen egészen más buszrendszer felől is. Minek készítsek hőmérőt, ha más ezt már megtette? Minek készítsek dimmert, amikor a kínaiak az olcsó DMX dimmereikkel elárasztják a piacot? Nem akarom én feltalálni a csőben a lyukat. Azonban olyan mikrovezérlőt választottam, ami 100%-ban szoftveres úton állít elő mindent. Még az USB, az i2c és az SPI busz is "csak" egy szoftver. Ettől lett olyan rugalmas amilyen. Így elég egyféle doboz, egy gyártmány. Ha hőmérő kell - keresek a piacon olyat, ami hőmérséklet/frekvencia távadós és kész - mehet a bemenetre. Ha távvezérlés kell - majd az Androidos vagy IOS-es telefon böngészőjéből elérem. Hogy értsd miről beszélek, nézd meg ezeket a két profi rendszereket (milliós nagyságrendek): Contatto, ISYGLT, KNX, Loxone Az én megoldásom ezzel szemben mindössze kevesebb mint 100eFt-tól már működőképes. Ne egy Arduino panellel hasonlítsd össze, mivel dobozolt, matricázott termék, EMC védelmekkel stb.
Az egy percig se zavarjon, hogy ezeket nem szabad csillagba kötni...
![]() szerk: Ja, értem! Tényleg nem gazdaságos és elég műszakiatlan is! Valamint nem bővíthető könnyen. Nálam bárhová rá lehet dugni egy panelt, semmi faxni, csak rádugom és megy. Virtuális csillagpont kötés, közben nem! A hozzászólás módosítva: Okt 1, 2014
Gondolom, azt tudjátok, hogy az RS-422 és RS-485 vonalak nem nagyon szeretik a csillag topológiát (nem arra lettek kitalálva). Lsd. pl. csillag topológiánál hogy oldod meg a szabályos lezárást...
Félreértettél!
Azért is írtam, hogy tervezek egy swith-et is. Tudom hogy nem lehet alapból csillagba kötni!
Ezért nem értettem(swith az nem switch?) és közben szerkesztettem is, olvasd el azt is!
Persze, de ha ügyesen használod ki a rendelkezésre álló vezetékeket az UTP kábelben és 485-öt használsz, akkor a kábelek fizikailag csillagba fognak ágazni, ha arra van szükség, vagy T-be, még is két végponti lezárás lesz.
Sziasztok! Utolsó információim szerint lehet csillag, fa, és token-ring - csak önmagába nem záródhat. Azaz teljesen zárt gyűrű nem lehet. A tapasztalataim is ezt mutatják. A reflexiót nem szabad félvállról venni - a lezárásra nagyon érzékenyek ezek a rendszerek. DMX-nél egy teljes címet ugrott az RS485-ön a rendszerem a lezárás nélkül a reflexió miatt.
Az én topológiámra is bármikor bárhová fel tudsz dugni bármit. Ebben semmi különbség nincs.
Sőt mondok jobbat is, az enyémben ha egy eszköz esetleg elromlik, és megzavarja a vonalat, akkor maximum csak az az egy ág esik ki a rendszerből! Vagy másik eset, mivel kinn is lesznek vezérelt lámpáim, ha esetleg a közelben csap le egy villám, akkor mivel az ágak galvanikusan vannak leválasztva a többi ág nem sérül! A hozzászólás módosítva: Okt 1, 2014
Na jó, de mondjuk egy 16 ágú egyforma hosszú szakaszokból álló csillagpontos vezetékelés esetében melyik vége lesz a lezárandó?
|
Bejelentkezés
Hirdetés |





















