Fórum témák
» Több friss téma |
Nem szorosan a csöves témához tartozik, minden erősítőre igaz, hogy akkor tudja a legkisebb torzítással a legnagyobb kimenő jelet szolgáltatni, ha a kimenete a tápfeszültség felén van egyenáramúlag.
Akkor van helyes munkapontban az erősítőd. Persze ez még nem elégséges, de szükséges feltétel.
Jó napot.
Nem a kimeneten hanem a kondi élőt a fet és a stab ic közös pontján a kondi leválasztja a egyenfeszültséget a kimenetről.
Azaz a FET Source lábán a földhöz képest.
Szerintem ezt már jobban nem lehet csűrni-csavarni.
Ez így van, ennél jobban nem lehet elmagyarázni, és meg is van az eredménye!
Köszönöm!!! Szóval a féltáp az hibátlan, a zúgás viszont még mindig van. Viszont semmit nem csináltam vele csak újra bekötöttem mindent (tápra gondolok meg bemenetre és kimenetre) és most már nem szaggatja a tápot, de még nagyon-nagyon meleg minden. Még a katód ellenállást fogom kivezetni egy potira és belőni, de szerintem az nem felelős a zúgásért. Viszont hiányolom a basszust.
Pedig ekkora feszültségre ECC82-t (12AU7) kéne használni. Azzal jó hangja van, nekem a hasonló felépítésű fejhallgató erősítőmben sem 6N1P-vel, sem 6N2P-vel, sem ECC85-tel nem szólt valami szépen.
Tudom annyira nem csöves téma. Pár napon belül deszkamodell szinten össze akarom dobni a tervezett csöves fejhallgató erősítőm ( 6n13sz ), és valahonnan szükségem volt 150 voltra. Albérletben minimalista műhelykörülmények között egy autós végfok tápját alakítottam át kicsit ( csúnyaságát könyveljétek el annak, hogy a panelos dobozom aljáról szedtem elő.. és már kitermelődött belőle pár dolog..
) . Szerintetek ez 300mA terhelés mellett 1000µF-el szűrve mekkora zajt fog produkálni ? Kapcsolási frekvencia 30kHz körül van. Van egy 5H-s fojtóm még, érdemes CLC szűrőt csinálnom ?
30kHz re nem ekkora induktivitás kell(het), elég sárga fojtóra tekert pc-ből bontott tekercs de a nagyobb feszültség miatt sok menetszám.
Sőt, lehet, hogy az 5 H induktivitás semmit sem fog szűrni, mert az önkapacitása lehet akkora, hogy átengedi a 30 kHz -et. Az LC szűrőtagokat általában méretezni szokás, hogy a 30 kHz -et, és annak harmonikusait csillapítsa. Az induktivitás méretezésénél figyelembe kell venni a rajta átfolyó áramot is. Az általad CLC szűrőnek nevezett komplexumból az első C az az egyenirányító része, azt is méretezni kell a terhelő áram, és a megengedett hullámosság mértékének megfelelően. Erre találhatsz számoló programot a fórum Segédprogramok fejlécére kattintva. Ebből is láthatod, hogy nincs CLC szűrő, más szempontok szerint kell méretezni az első C -t (pufferkondi), és az LC szűrőt, ami egy frekvencia függő feszültség osztó. Az LC szűrőnél figyelembe kell venni a rezonancia frekvenciát is, mert rezonancia frekvencián megeshet, hogy nem szűr semmit.
A hozzászólás módosítva: Szept 16, 2014
Ezeket csak mint alternatíva hozom fel. Ha netán van valakinek, és megépíteni, azzal is szól. Hogy hogyan, az már részletkérdés. Nekem is ECC82 van benne.
Hello!
Idézet: „Az IRF630-nak szerintem nagyon pici az RD-S értéke, beterheli a csövet...” A RDS értéke hogy terheli be a csövet? A cső a G-S -kör kapacitását, meg a soros 220 Ohm-ot "látja", nem a D-S kört. A bemeneti kapacitása viszont nagyobb a 630 -nak, kb. 4 -szer nagyobb a 610 -étől. A hozzászólás módosítva: Szept 16, 2014
Szia!
Vettem 610-et, még nem próbáltam. ECC83? + van még egy hülye kérdésem. Ha a Canamp klónnak 2x15V-ot adok 2x9V helyett az baj? A hozzászólás módosítva: Szept 30, 2014
A bejelölt furat leginkább a műszerdoboz földelésének lett kialakítva. Tehát bármihez is csavarozod hozzá, ha az a párhuzamos R-C tag be van építve, akkor lényegében az a fém felület amihez hozzá csavarozod, az a TEST potenciálon lesz, árnyékol. A CanAmp nem tudom mennyire szereti a 15V váltót? 9V-ból lesz közel 12V egyenirányítva, 15-ből pedig közel 20V.Ha stabilizátort is kötsz a kettő közé (7812-7912) akkor rendben lesz.
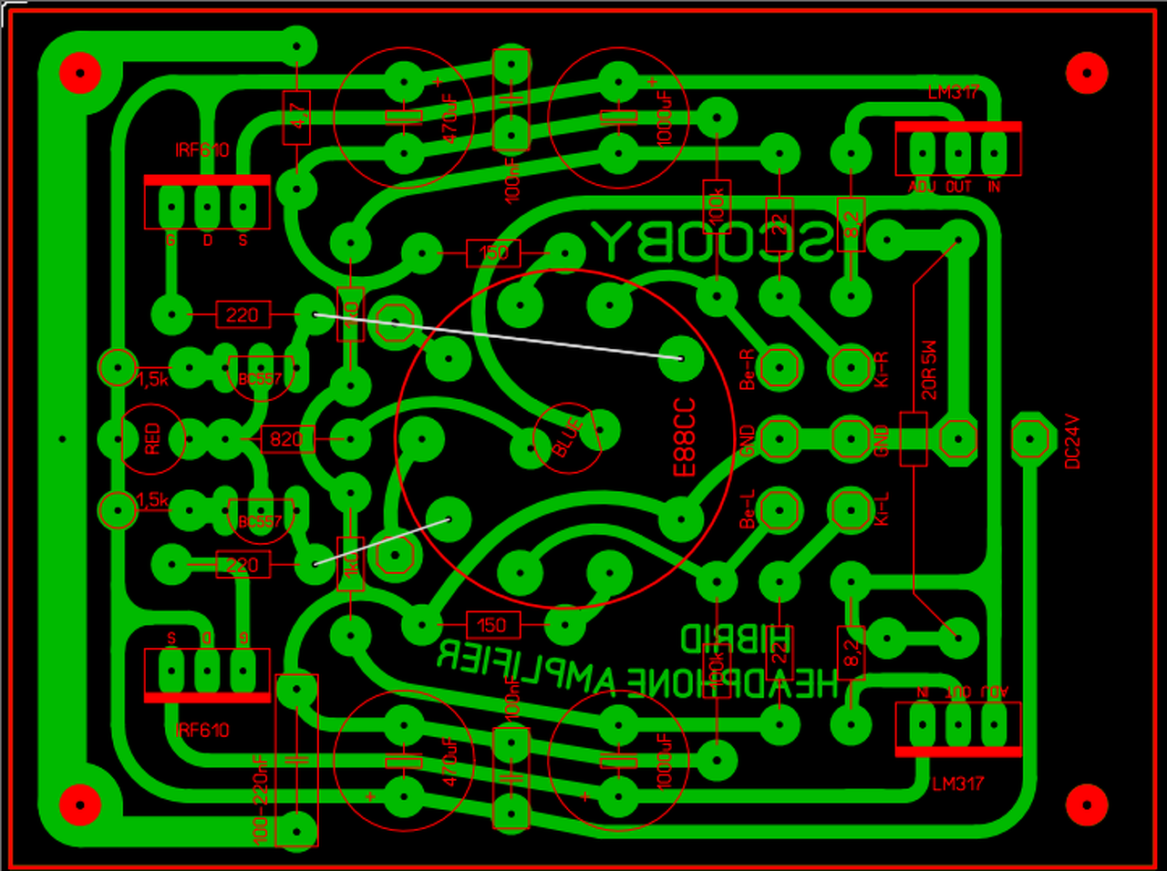
Szerk.: Nem tudom mennyire tiszta Neked, vagy mennyire figyelted a rajzot, viszont van két átkötés a NYÁK fólia oldalán sima szigetelt vezetékkel. Azok megvannak? A képen légkötéssel jelöltem őket. Az ECC82-t pedig 12V-ról fütsd! Ha be van kötve a cső 9-es lába, akkor azt valahogyan kösd ki. Az ECC82 eredetileg 2x6,3V-ról fűtene 4-9 illetve 5-9-es láb között. 6,3V-os fűtést alkalmazva ezt úgy oldják meg, hogy a 4 és 5-ös lábat összekötik, és az összekötött 4-5 és 9-es lábak közé kötik be a 6,3V-ot. A hozzászólás módosítva: Szept 30, 2014
Igen be van építve az R-C tag, és a két szigetelt vezeték is. Szól is, nem azzal van problémám, hanem hogy van benne egy "búgás" és hiányolom a mélyet. Most ECC85 van benne és ECC83-mal akarom meg próbálni. Azt olvastam hogy a 9-es láb egyfajta elszigetelés "árnyékolás" a két cső fél közt és földre szokták kötni.
ECC85 és ECC88 esetében meg még jó pár cső esetében ez így igaz. ECC83 esetében ez nem így van.
Köszönöm! Most állok neki. Majd írok hogy mire jutottam. Akkor most ha ECC82-őt, ECC85-öt használok akkor a 9-es lábat ne kössem be, de ha ECC83-at használok akkor legyen bekötve?
A hozzászólás módosítva: Szept 30, 2014
EC82 és 83-nál NE legyen bekötve. ECC85-nél bekötheted. ECC83-mmal nem hiszem, hogy működik, de próba szerencse.
Kicseréltem a 630-at 610-re, egy kicsit szebb a mély is több egy kicsit, de a "búgás" megmaradt, ahogy adom a hangerőt úgy nő a búgás is. Kikötöttem a 9-es lábat is. Ötlet? Most a katód ellenállást akarom kivenni és berakni egy potit. Ja és 83-mal nem megy.
A búgást vagy a táp okozza, vagy földhurok...
Igen a táp tud meglepetést okozni , pont most harcoltam én is a napokban ezzel a zúgás történettel de megoldottam ...
A hozzászólás módosítva: Okt 3, 2014
Mi volt a hiba? Segíts légyszíves. A hűtőborda is melegszik elég rendesen.
Egy másik kérdés, a Canamp-ra köthetek 2x15V-ot a 2x9V helyett?
Az enyém hibáját körülményes leírni .
Írod melegszik a hűtőborda , mérni kellene mekkora az áramfelvétel , mekkora a tápfeszültség , milyen a tápegység ? A canampnak lehet 2X15 Volt -ot adni kicsi módosításal , a munka ellenállást nagyobbra kell méretezni .
Folytatás...
A hozzászólás módosítva: Okt 3, 2014
Szép munka!
Látom, az unatkozás fogalmát Te se nagyon ismered a szabadidődben. A hozzászólás módosítva: Okt 3, 2014
Most olvasom:
Idézet: A hangerőt mivel adod? Van a bemeneten potméter? Miről kapja a bemenetet? RCA aljzat? Árnyékolt kábelen keresztül? Hogyan kötötted be a bemenetre az RCA és a hangerőpotit (ha van)? „...ahogy adom a hangerőt úgy nő a búgás is.” -Az RCA aljzatok TEST kivezetését közösíteni kell, ezt egy vezetékdarabbal megteheted. A potméter TEST kivezetéseit szintén közösíteni kell egymással. Majd a bemeneten lévő TEST-re is szintén közösíteni kell a két oldal TEST-jét. Lényegében 3 csillagpontot hozol létre a jelvezetéken. Persze, amennyiben kéteres árnyékolt vezetékről beszélünk. Cirokl tett fel képeket a készülő erősítőjéről. Ott nagyon jól látszik, hogy nála miként van a két RCA aljzat bekötve. Te is úgy csináld. Szerk.: Most nézem a képet tüzetesebben. A munkaellenállás(ok) hol kódorognak, s mekkora (mekkorák)? A hozzászólás módosítva: Okt 3, 2014
Bemenet rövidrezárása mellett is van búgás?
|
Bejelentkezés
Hirdetés |





Szerintem ezt már jobban nem lehet csűrni-csavarni.
) . Szerintetek ez 300mA terhelés mellett 1000µF-el szűrve mekkora zajt fog produkálni ? Kapcsolási frekvencia 30kHz körül van. Van egy 5H-s fojtóm még, érdemes CLC szűrőt csinálnom ? 















