Fórum témák
» Több friss téma |
Fórum » Propeller Clock
Idézet a cikkből:
Idézet: „Ha nem indul el a program akkor telepítened kell a .Net Framework 3.5 -öt.” Mivel a szerző 43 hónapja nem jelentkezett be ide, így nem sok segítségre számíthatsz. Nem foglalkoztam ezzel a verzióval.
Nekem .Net Framework 4.5 van az nem jo?
udv
Az lehet, de más. Tedd fel és tádááá!
Nem akarok Tamáskodni, de szerintem csalódni fogsz... De ne legyen igazam!
Windows 8 nem telepíti fel a NetFrameWork régebbi verzióit De nagyon sok programnak kell a 3.5-ös a PicKit2 sem megy csak a 3.5-tel és még sok más
Ha win8 van fenn nem lesz egyszerű megküzdeni vele Bár a leírás szerint pár klikk de ha hiba üzit kapsz a telepítéskor akkor akár még wín újratelepítés is lehet mert nem fogod tudni telepíteni Na akkor hajrá A hozzászólás módosítva: Okt 5, 2014
Hello
Ujra itt!!! Az lenne a kérdésem, hogy ha ebből a mappábol mindent megcsinalok akkor mukődni fog a propeller clock???
Ha követed a leírást, szinte 99% biztos, hogy működni fog. Ha bibi van, ebben már nagyon könnyedén tudunk segíteni.
Kosszonom de az alkatreszek hianyosak nem?
Egy ujabb kérdés!
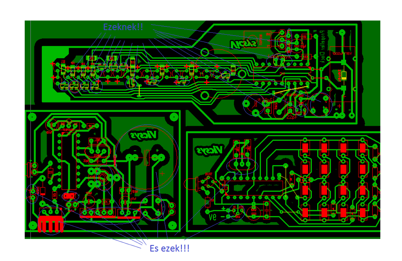
Amejiket bekarikáztam kékel annak szeretném megtudni a nevét és az értékét! Elöre is köszönöm! üdv
aj jaj van baj elég
![]() Nem kéne a kapcsolási rajzot is megnézni ? Esetleg! Annyira nem bonyolult ez. Talán vicsys fórumtársunknak hozzád kéne költözni egy kis időre?! Szerinted mi lehet a ledek mellett az a 3 lábú? Nem nem fejőszék.
a távirányító sem egy ördöngösség három lábú out in gnd 7805
másik ebc tranzisztor bc337 melette az infra led Vajon mi lehet 4Mhz A hozzászólás módosítva: Okt 11, 2014
Nem az hogy nem tudom az alkatresz neveiket hanem az ertekuket nem tudom!
udv
A kapcsolási rajzon kéne megkeresni nem? Vagy nincs ? Nem feltételezem vicsys fórumtársamról hogy ennyire hiányosan publikálna.
Idézet: Van az a pénz, de kb hat számjegyű lesz...„Talán vicsys fórumtársunknak hozzád kéne költözni egy kis időre?!”
Tényleg annyiért én is vállalnám
![]() Nincs Kapcsolási rajza ennek az emberkének? Küld el neki légyszíves!
Nekem nincs meg ennek a verziónak a kapcsolási rajza de nagyon sok alkatrészről tudom hogy mi az értéke vagy mi lehet az értéke nem tudom hogy mennyit változtatott vicsys nem smd alkatrészekkel építetthez képest
Van egy kérdésem de szerintem nem az utolso!
A képen az a 6 kábel hová megy? Vagyis ugy értem hogy a tekercs melyik részéhez? Mert az egyik tekercsnek 2 kabel megy és a másiknak is nem(ugy gondolom, hogy az egyik vége és a mésik vége mindkettönél!) Esetleg vicsys megkérlek szépen, hogy tegyél fel egy közelebbi képet!!! Elöre is köszönöm! Üdv
Na most akkor van rajzod,vagy a beültetés böl totozól?Már ne haragudj,de egyáltalán látod a rajzot?Ideg feszítő amit kérdezel,mivel a rajz ott van,Abból minden megfejthető.******Akkor hiába próbál valaki segíteni.********
Moderáld magad, ne nekem kelljen!- modi A hozzászólás módosítva: Okt 12, 2014
idegesítő ennyire nem lehet .............
2 vezeték a motor 2 vezeték a tekercs 2 vezeték az infraled
Köszönöm szépen vicsys!
De még mindig homályos??? Mert a tekercsbol 2 ér megy ki es a másikbol is nem Idézet: „Mert a tekercsbol 2 ér megy ki es a másikbol is nem” Hogy kinek a micsodája...? Ez számomra nem dekódolható.
Igen 2 szál megy az álló és 2 a forgó tekercsből.
Az álló tekercs (álló=nem forog) kivezetései a bázisra mennek, a forgó tekercsé meg a rotorhoz csatlakozik.
Köszönöm szépen Mircsof!
Mostmár értem! De akkor hogy van 6 kivezetés??? udv
Értem!
Szoval 2-ö a motor ami meghajtsa! 2-ö a tekercs az állo rész! És 2-ö az infra ledhez kép!
Képen ha minden igaz akkor a fototranzisztor van, de igen annak irányában (szembe vele) kell legyen az infra led.
A hozzászólás módosítva: Okt 12, 2014
Köszönöm szépen!
De az alkatrészlistát még mindig nem tudom |
Bejelentkezés
Hirdetés |
















