Fórum témák
» Több friss téma |
- Ez a felület kizárólag, az elektronikában kezdők kérdéseinek van fenntartva és nem elfelejtve, hogy hobbielektronika a fórumunk!
- Ami tehát azt jelenti, hogy a nagymama bevásárlását nem itt beszéljük meg, ill. ez nem üzenőfal! - Kerülendő az olyan kérdés, amit egy másik meglévő (több mint 17000 van), témában kellene kitárgyalni! - És végül büntetés terhe mellett kerülendő az MSN és egyéb szleng, a magyar helyesírás mellőzése, beleértve a mondateleji nagybetűket is!
Egy bicikli lámpának elég ha csak 45 fokban szórja a fényt? Vagy 60 fok jobb lenne?
Jobb lenne.
360 fok megjobb lenne! A hozzászólás módosítva: Okt 20, 2014
Hello!
Arra lennék kíváncsi, hogy ezt hogy mondjuk magyarul: "sinking current" "sink current" ? Mi a magyar megfelelője? Itt van erről szó: Ide jön a link felirata/ A hozzászólás módosítva: Okt 21, 2014
Az az áram, ami a terhelésből visszafelé folyik. Akkor folyik, ha a terhelés potenciálja magasabb, mint a forrásé.
A hozzászólás módosítva: Okt 20, 2014
Köszönöm!
Van erre valami magyar kifejezés? "Áram nyelő"? Valami magyar leírást szeretnék keresni hozzá, de nem tudom mi alapján keressek rá.
Üdvözlök mindenkit!Vannak LCD tv tápjaim,mindent kimértem benne de egy kérdés tőletek!!!Miért ingadozik a feszültség??Ahol 5 vot kellene,ott felmegy 7 voltra utána le 2 voltra,és így összevissza!Akkor némeik tápon a feszültség szaggat mint az irányjelző!Mi okozhatja!Üres állapotban is csinálják!Köszönném a válaszokat!
Heló! Találkoztam ilyen problémával. Ott a puffer kondi volt kiszáradva. ESR mérővel mérj rá a kondikra! Persze még 1000 oka lehet, de is. Üdv Tibi
Üdv!Minden kondit mértem akkoris!Én trafóra gyanakszok!Aok tápnál valóban a 680voltos ,18nanos csinálja!de ezeknél már más lehet!optocsatolót is cseréltem!Ezek Samsung tv tápok!TV tipusa!LE32B530!
Lehet, hogy helyettesíthető, lehet hogy nem a 27mH-al. Jó lenne tudni mi volt a szerepe a 10mH-s tekercsnek. feltételezhetően L-C zsűrőt alkotott 1-2 elkóval. Ha így is van, arra figyelj, hogy a berakni kívánt 27mH-s tekercs is kibírja-e majd az 1A-s áramot. Na meg előfordulhat, hogy túl nagy lesz az ellenállása, hiszen jóval tövbb vezeték van rajta....
Így van! USB-s tunert vegysél, az csak pár ezer ft.
Nem biztos a trafó zárlat! 217mA az üzem közben felvett áram? Ha igen üresjáratban, csak tökig terhelve? Ne feledjük el, hogy a trafó egy induktivitás. sokkal nagyobb árammal indul, mint az üzemi áram. Ezért is találtak ki a lágy indítókat. Ha 217mA az üzemi áram, gyugodtan tegyél be 1A-s biztit. azzal lehet gond nélkül megy majd 1000 évig.
értem, köszönöm a segítséget, majd meglátjuk mi sül ki belőle, jelenleg úgy is használhatatlan...
Sziasztok! Segítséget kérek a rajzon látható piros vonalakhoz kell a 220v bekötni , mivel hiányzik a vezeték és szeretném tudni melyik a helyes.
És még azt is ,hogy a trafó melegedését okozhatja az a csső amit bejelöltem ,az is igen lötyögős mármint a műanyag foglalata.
Sziasztok!
Van egy digitális órám, amit az itteni egyik cikk alapján készítettem (TTL áramkörös). Egyetlen hibája, hogyha áramszünet van, folyton lenullázódik. Hogyan tudok úgy általánosságban mondjuk egy elemes tartalék áramközt készíteni? Mert gondolom nem olyan egyszerű a dolog, hogy rádugok a fesz. bemenetre az adapter mellé egy elemet, mert az tuti nem jó. Arra gondoltam, hogy valamiféle kapcsoló kellene, ami csak akkor engedi az elemről működni a cuccot, ha a küldő áramforrás megszűnik és persze ha visszajön, akkor az elemről már ne működhessen.
Igen, oda megy 220V. Az átkapcsoló jó állásban legyen! A csövet vedd ki, és kiderül. Mi lötyög: a cső a lábazatában (ez esetben vissza kell ragasztani), vagy a cső foglalatban? Vagy kösd ki a trafó szekundereit (mindent bejelölve, hol volt), vagy vedd ki a csöveket, hogy akkor is melegszik-e? Elég öreg már, lehet menetzárlat is a trafóban. Vagy más túlterhelés, végig kell mérni az áramkört.
Mivel a hálózati csatlakozónak csak két vezetéke van, mindegy, hogy melyiket hova kötöd. Mindazonáltal ha turkálni óhajtasz a rádióban, célszerű a hálózati dugót úgy bedugni, hogy a 0 vezető a sasszira kerüljön.
A lötyögés a trafó melegedését nem okozhatja, bár nem árt megszüntetni, ezt leginkább a 2 × 32 µF -os elkó okozza.
Hello! Megoldásnak egy dióda is megtenné, az elemmel sorban. kritériuma, hogy a táp magasabb feszültségű kell hogy legyen mint az elem. De ehhez nyilván a teljes táp rajzát is ismerni kellene. Másik, hogy a telepes üzem esetén csak magát az órát (számlálót, kavicsot) kellene táplálni, a kijelző és nyalánkságokat nem.
De egyébiránt a TTL-ek magas fogyasztása miatt, inkább felejtős a dolog. Kivétel, ha csak pillanatnyi hálózati kiesést vagy letörést óhajtanál kiküszöbölni..
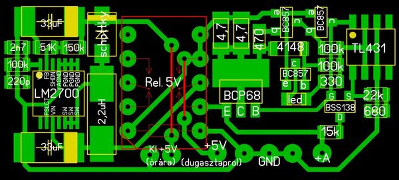
Szia! Kapcsolási rajzot nem készítettem, csak nyáktervem van. Én így oldottam meg egy PIC-es óra tápját, hálózatkimaradáskor átkapcsol egy telóakkura. Egy akkutöltő, egy step-up és egy relé van a nyákon.
A hozzászólás módosítva: Okt 22, 2014
Ez a probléma ,hogy az átkapcsoló sincs rajta ,ezért aggódok,hogy a hálózati kapcsolót és a trafót hogy kössem be
Mivel csak egy autotrafó van benne, a hálózati kábel két vezetékét a trafó két szélső kivezetésére kösd. Az egyik legbelül, a vashoz legközelebbi kivezetés, a másik a legutolsó legkülsőbb, a vastól legtávolabbi kivezetés, ha a kivezetések felől nézed.
Á remek, PIC-es óra készítése is tervben van nálam! Köszi szépen neked is!
Lehet, hogy azért melegedett, mert nem jó helyre kötötted a 220V-ot? Ha bizonytalan vagy a legkülső végben, mérj ellenállást, vagy üres járási áramot. Legnagyobb R, ill. legkisebb I.
Ha már óra mikrokontrollerrel, nem lenne egyszerűbb egy RTC IC használata? egy CR2032-es gombelemmel elméletileg tovább megy, mint amennyi az elem önkisülési időtartama.
Köszönöm a segítséget, jó lett.
Üdv! Szabolcs
Köszönöm a segítséget most van még egy probléma a rajzon jelölt kondit kikellet cserélnem mert nagyon kifolyt már belőle valami fekete ragacsos kaki de nem volt csak 33 nf az is csak fényes ezöst szerű anyag kérdezném jó lesz az oda vagy tegyek bele mást?
|
Bejelentkezés
Hirdetés |




360 fok megjobb lenne!








