Fórum témák
» Több friss téma |
Nem jövök rá, hogy ez most mi...
aj nem tudom , hogy magyarázzam el
mivel az erősítőnek + - és T is kell ezért olyan trafó is kell nem ami közképpen meg van csapolva és ha a közép ág ról rá mérek akármelyik oldalra akkor 9 V nak kell lennie erre értettem a kétszer 9 voltot nem tudom , hogy olyan trafóval meg lehet e csinálni aminek két kivezetése van na mind 1 egy számítógép táppal megcsináltam és vígan muzsikál
Ez csak annyi hogy nyakba beleforrasztottam egy potmetert es arrol vezettem be a kabelokat
Az nem látszik, hogy a tablet kimenetére miként csatlakoztál rá.
Köszönom a segitseget megoldodott a problema!!! A stereo jeck dugot lecsereltem monora es most teljesen jo!!!
Kovidivinek köszönd!
Mindenkinek nagyon köszönöm aki segített valamit az erősítő megépítésében!!!
Valakinek valami ötlet a beedobozolásához? Még azt szeretném hogy mennyi ideig működne 3db 4,5V os elemről?
Akkor itt fojtatom a témát.
Szóval lerajzolnád vagy elmegyaráznád hogy hogy lenne jó a stereo csati és az ellenálás? Köszi előre is!
Hali!
Mellékelek pár móricka-rajzot. Remélem érthető, mit akartam kifejezni a másik (ki mit épített) topikban. (Rövidzár a monó dugónál) A hozzászólás módosítva: Okt 12, 2014
Szia!
Láttam már olyan esetet, hogy a telefonba vagy tabletbe kerülő kicsi, kompakt 3.5-ös aljazat nem engedte be teljesen a boltban kapható, szerelhető 3.5-ös jack csatlakozót (és emiatt nem jó érintkezők érkeztek egymással, ez is okozhatja a korábban leírt jelenséget). Ilyenkor vagy óvatosan beletolod teljesen az eszközbe a csatit (ami kissé kockázatos, lehet kihajlítod az érintkezőt vagy letöröd az egész aljazatot a panelről), vagy veszel többféle csatlakozót, és azt használod, ami legkönnyebben belemegy. Nekem telefonhoz pl a teljesen fémházas változat vált be. A sztereó jack csatlakozónak a test (legbelső) és a baj oldali jel kábelt (a hegye) bekötve működnie kell mind sztereó, mind mono eszközben. Volt olyan jack csatlakozóm, aminek a műanyag burkolatán látszott h nem minőségi a gyártás (nagyon sorjás volt, meg érdekes felülete), na azt nehéz volt beledugni teljesen bármilyen aljazatba, egyszerűen nem volt jól legyártva. Szerk: BEMcorp által belinkelt ellenállásos megoldás is tökéletes, néhány kiloohmos ellenállással, akár a jack csatiba is beépíthető. A hozzászólás módosítva: Okt 12, 2014
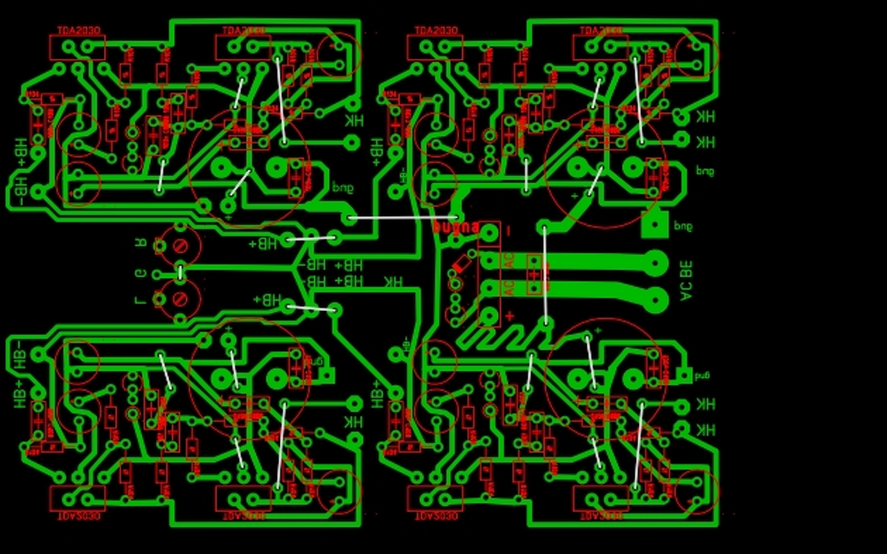
Sziasztok. Megépítettem a mellékelt kapcsolási rajz illetve beültetési rajz alapján első erőlködőmet kicsit "feltuningolva". Kérdés az lenne hogy adok neki 16V tápot és búg valamint recseg.Minden második IC lábán mért feszültség 14,5V gnd-hez képest. A másik IC-n 1,1V gnd-hez képest. Mi lehet a probléma vele? Várom válaszotok. Köszönöm
A leírtak alapján arra lehet következtetni, hogy még kezdő vagy. Nem biztos, hogy első erősítőnek egy hídkapcsolást érdemes választani " feltuningolva ". Szerintem építsd meg először a TDA2030 alapkapcsolását, abból szerezz tapasztalatot . Ha az már rendben működik, utána vedd ezt elő és folytasd. A meglévő tápegységet mind a kettőhöz fel tudod használni. A leírás alapján +- 16V-os szimmetrikus . Persze e megfelelő trafó teljesítménynek az utóbbihoz meg kell lennie.
Szia! Elég bonyolult és teljesen rendezetlen a nyomtatott áramköri terved, ki sem ismerem magam rajta, pedig régi motorosnak számítok a TDA2030 építésben.
Már a GND vezetésnél elakadtam. Annak nagyon határozottnak és természetesen csillagpontosnak kéne lenni.
Szia reloop ! Ezért javasoltam kezdőnek egy egyszerűt.
A hozzászólás módosítva: Okt 28, 2014
Ez már korrekt elrendezés
Ha még szeretnéd fejleszteni: az ellenállásoknál lehetne kicsit tömörebb, az elkókat pedig zsúfoltnak látom. A hozzászólás módosítva: Okt 28, 2014
Ez egy picit módosított Sprint. Layout fájlban.
Szia.
I=P/U, Tehát a 72-t kellene elosztani 12-vel, vagyis pont 6 amper. A 8 és 10A-es táp nagyobb teljesítményű is, 96 és 120W. De szerintem elég a 6 amperes neked, mert 18W-ot +-18V-nál ad le az IC fejenként.
Szia! A TDA2030 12V-os táplálása gazdaságtalan, ezt javaslom helyette.
Köszönöm!
Reloop: Köszönöm, gondolkoztam már használni ezt a TDA-t is és valószínűleg fogom is. De viszont van már néhány teljesen kész erősítőm amit nem szeretnék "kidobni" és úgy is erősítő meg hangfalmániás vagyok.
Sziasztok!
Van két TDA2030 as mono erősítőm. Hogyan tudnák a kettőből egy sztereot csinálni? Ha lehet akkor valami paintes rejzel imitálva. Csatolok két képet hogy értsétek. Előre is köszönöm!
Szia!
A két külön monó az már egy sztereót jelent. Két független erősítővel csinálják a sztereó erősítőket.
Szóval van 2 db ilyen panelod de ez így is stereo 1-ik panelba a bemenet egyik oldalát a másikba a bemenet másik oldalát kell beküldened és meg is van oldva.
Rendben, én is így gondoltam csak nem voltam biztos és én is megkérdeztem.
Tehát ahogy a képen van?
Ez így nem sztereó, hanem két erősítő, amelyeken ugyanaz fog szólni. A sztereóhoz két független bemenet kell, amikre sztereó jelforrást kötsz.
|
Bejelentkezés
Hirdetés |






















