Fórum témák

» Több friss téma
Fórum » Propeller Clock
 
Témaindító: vicsys, idő: Jún 3, 2005
Lapozás: OK   341 / 489
(#) kaqkk válasza noor.rahman88 hozzászólására (») Nov 5, 2014 /
 
The species nervezd over, does not like the sprint Russian characters
(#) Hp41C válasza noor.rahman88 hozzászólására (») Nov 5, 2014 /
 
A free viewer of Sprint Layout 5 could be downloaded from here.
A hozzászólás módosítva: Nov 5, 2014
(#) noor.rahman88 válasza Hp41C hozzászólására (») Nov 5, 2014 /
 
tell me these layout files open in your pc
(#) Hp41C válasza noor.rahman88 hozzászólására (») Nov 5, 2014 /
 
Rename files using only standard us characters.
(#) tibapu válasza Mircsof hozzászólására (») Nov 5, 2014 /
 
Szia! Ez egy jó téma.A 12F683-as bázissal már én is probálkoztam de nem azt adta amit én szerettem volna.Állítólag patexati építette így meg és neki elsőre működött ugy ahogy kell.Általában egy távirányitót használunk a bázis és propeller vezérléséhez.Igaz ebből adódtak problémák még a kezdet kezdetén,mikor a 9-es gomb letiltotta az infra ledet és az óra csak pörgött kijelzés nélkül.Ez azóta Hp41C segitségével megoldódott.A távirányitó jeleinek ellenörzéséhez a Girder-t ajánlom amiről itt is találsz leírást.Csak ird be a keresőbe.
(#) Hp41C válasza Mircsof hozzászólására (») Nov 5, 2014 /
 
A hibák kiderítésében nagyon sokat segít, ha a bázissal lehet kommunikálni. Egy 16F628A vagy 16F88 -as bázis, aminek PC -s kapcsolata van (csak két tranzisztor kell hozzá) ki tudja írni a vett RC5 parancsokat. Minden vett parancsot elküld a PC -nek függetlenül attól, hogy az órának szól-e vagy nem. Patexati -nek van egy terve, ami befér a PC tápventilátor házába. NEm kell elsőre mindent kiépíteni. Az RTC, a fénymérés, a relé vezérlés, a hangjelzés, a DCF vevő stb. kihagyható, a programja akkor is futni fog.
(#) noor.rahman88 válasza Hp41C hozzászólására (») Nov 5, 2014 /
 
thanks hp41c its work
(#) Mircsof válasza Hp41C hozzászólására (») Nov 5, 2014 /
 
Értelek, akkor halhatok rád ez máskor is bevált! Akkor az USB-s 16F886 bázist építem meg! Esetleg tudnál segíteni, a soros port és a hozzá szükséges alkatrészek számomra feleslegesek azokat letudnád kapkodni rolla?
(#) Hp41C válasza Mircsof hozzászólására (») Nov 5, 2014 /
 
U9, Q4, Q5, Q6 és a hozzájuk tartozó R, C, D elemeket meg a csatlakozót kellene lehagyni. Egyszerűbb lenne nem beültetni őket.
(#) tibapu válasza Hp41C hozzászólására (») Nov 5, 2014 /
 
Szia!
A PC-vel kommunikáló bázist már én is többször átnéztem de a benne lévő alkatrészek sokasága elrémisztett.Már töbször említetted,hogy"(csak két tranzisztor kell hozzá)".Most már rákérdezek hova kell a két tranzisztor,és milyen?Tulajdon képpen valószinű,hogy megint neked volt igazad.Mert a processzor kiforrasztásánál nem vettem figyelembe hogy az RTC attól fut a háttérben amig az elemet nem veszem ki.Sajnos az elem rögzitését beforrasztottam mert mindig kirepült.Így valószinű cserélhetem ki a DS1307-et.

DSC01649.JPG
    
(#) Mircsof válasza Hp41C hozzászólására (») Nov 5, 2014 /
 
Idézet:
„Egyszerűbb lenne nem beültetni őket.”

Ez a szándékom, csak nem tudom mit nem kell megrendelnem hozzá (nem akarom változtatni a nyákot)! De amiket írtál már ez is közelebb visz. Sajnos szűkös a keret, de ki kellene hoznom egy rendelést 10000-re hogy ingyenes legyen a szállítás.
Akkor ezekre nincs szükségem igaz? U9, Q4, Q5, Q6 soros csatlakozó,R5, R21, R22, R23,R33, R26, R27, R28, R29, D13, D14, D19,
(#) Hp41C válasza Mircsof hozzászólására (») Nov 5, 2014 /
 
Ebből a "leghúzósabb" az U9. A 9p. DIP nem egy tétel. Ugyanígy a két BC tranzisztor és az ellenállások sem jelethetnek gondot. Ha spórolni szeretnél hagyd el a páramérőt és a nyomásmérőt, esetleg a hőmérőt és az áramgenerátorát. Ez utábbi kettőt ki lehetne váltani egy I2C -s hőmérővel is: MCP9800A5T-M/OT
További lehetőségek: Adatkapcsolat kiépítése után a rotorról lehagyható az infra vevő, a hőmérő, a páramérő, a fénymérő, az RTC, a quartz, az elem. Ekkor azonban felborul a rotor egyensúlya...
(#) Mircsof válasza Hp41C hozzászólására (») Nov 5, 2014 /
 
Bonyolódik a dolog
Pára stb mérőt nem is akarok venni hozzá, csak a távirányítós kérdésemre kapott válaszból kiindulva döntöttem az USB bázis mellett. De akkor nem vacakolok az ellenállásokkal azt a pár dolgot
Idézet:
„U9, Q4, Q5, Q6”
kihagyom a rendelésből a többi hozzá tartozó felesleg meg nem komoly összeg csak na....
Nincs olyan bázis ami kommunikál a géppel, de nincs rajta semmi csak a motor vezérlése?
(#) kissi válasza Mircsof hozzászólására (») Nov 5, 2014 /
 
Idézet:
„Nincs olyan bázis ami kommunikál a géppel, de nincs rajta semmi csak a motor vezérlése?”
De, az ALFA HOLDBÁZIS !
(#) Hp41C válasza Mircsof hozzászólására (») Nov 5, 2014 /
 
A 16F683 -as és a 555 alapú bázist leszámítva mindegyik olyan. Ami nem kell, le lehet hagyni róla, de lehet hogy nem minden egység minden részét. Pl. Ha lehagyod az RTC -t, akor még kell a két 2k7 felhúzó ellenállás a SCL és SDA vonalakra. Ha ezeket abetartod, a program működni fog. Pl. RTC nélkül is számolódik az idő, működik az ébresztés, de az adatok elvesznek, ha megszünik a tápellátás. Érdemes az általam ajánlott 16F628(A) / 16F88 bázist választani. Egyszerű és belefér a ventilátor házába. Nem kell mindent kiépíteni. HA a panelen megvan a helye, később be lehet ültetni.
(#) Mircsof válasza Hp41C hozzászólására (») Nov 5, 2014 /
 
886 bázisban lévő Q1 D5 diódája apatlap szerint 10A/100V kell ekkora vagy megteszi 3A/400V is?
továbbá a Tsop1736 tipus van megadva, nekem van kéznél egy jól működő, ismert lábkiosztással rendelkező, de ismeretlen típusú Tsop-m. Ennek cseréje von maga után egyéb változtatást valami alkatrészen?
(#) patexati válasza Mircsof hozzászólására (») Nov 6, 2014 /
 
Az egy schottky (gyors) dióda mi kell a D5 helyre! Sima nem jó! 3A és legalább 100V legyen.A TSOP 1736 az 36,7KHZ-es ezért csak ilyen frekivel rendelkező jó bele melynek a lábkiosztása lehet más. ás fajtával nem lesz jó vagy nehezen irányítható lesz és hibásan veszi a parancsokat.
A hozzászólás módosítva: Nov 6, 2014
(#) Mircsof válasza patexati hozzászólására (») Nov 6, 2014 /
 
Akkor ez meg fog felelni Bővebben: Link (PC tápból..)
(#) patexati válasza Mircsof hozzászólására (») Nov 6, 2014 1 /
 
Igen PC táp diódák megfelelőek!
(#) tibapu hozzászólása Nov 6, 2014 /
 
Tisztelt fórumozók!
Sikerült az óra javítás.A DS 1307 cseréje óta beállítható az idő és a dátum is.Köszönöm a sok segítséget.

DSC01651.JPG
    
(#) tibapu válasza noor.rahman88 hozzászólására (») Nov 6, 2014 /
 
Szia!
Ez az óra milyen kontrolerrel működik?
(#) Mircsof válasza patexati hozzászólására (») Nov 6, 2014 /
 
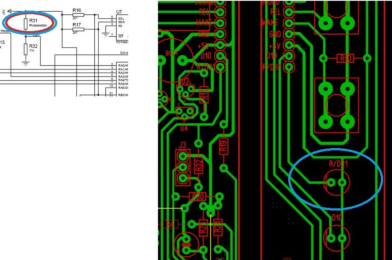
Azt esetleg megtudnád mondani, hogy a 886 bázison a kis panel R/D31 felirat mit jelent? Mert az R31 az photoresistor, de a D31 az mi ? Led mennye a helyere, ha nem akarunk photoresistort?
A hozzászólás módosítva: Nov 6, 2014
(#) Mircsof válasza Mircsof hozzászólására (») Nov 6, 2014 /
 
És a P1 nem P1 hanem C7?!
Kezdek Zsoltosodni a sok kérdésem miatt...
Illetve J6 mire való? És egy utolsó kérdés amiben ha segítetek már rendelem is meg a cuccot... a DCF77 csatlakoztatóponthoz egy kis áramkör megy (ha igen akkor melyik) vagy egyből az antenna? Ha antenna akkor milyen? HQ tol rendelnék mindent esetleg tudnátok egy pontos típust küldeni?
(#) Hp41C válasza Mircsof hozzászólására (») Nov 6, 2014 /
 
R31 - fotoellenállás, D31 - fotodióda. Mindkettő alkalmazható.
(#) Hp41C válasza Mircsof hozzászólására (») Nov 6, 2014 /
 
P1 helyén valóban C7 trimmer van. A DCF77 csatlakozóra panel megy, amit a Conrad -nál lehet beszerezni (Bővebben: Link). Sajnos te már nagyon a vételkörzet szélén laksz. Van rálátásod München -re? Gondolok itt nagy lakótelepre, hegyekre a Müncheni irányban.
(#) Mircsof válasza Hp41C hozzászólására (») Nov 6, 2014 /
 
Hát itt a közelben nincs semmi, ami zavarná a rálátást.... Ha jó magasra felpakoltál.. az adót lehet fogható lenne, Google műhold szerint pont egy hely vonulat végénél vagyok én igy az se árnyékolja, de ez a 3000 most nem fér bele így ez marad későbbre, úgy is csak csatlakoztatni kell...
Köszönöm sokat segítettél!
Sajnos még két UFO bukkant fel a radaron egyiket Kkobra lelőtte (smd100k USB táp és a kontroller 11. lába közé), de U9 lábánál jelenleg is repked (talán 100nf), de a kapcsi rajzon nem találtam, pedig mindent kihúztam amit beazonosítottam.
(#) Mircsof válasza patexati hozzászólására (») Nov 6, 2014 /
 
Idézet:
„A TSOP 1736 az 36,7KHZ-es ezért csak ilyen frekivel rendelkező jó bele”


Megkerestem a VHS szervizkönyvét, de ahogy nézem csak vennem kell mivel ez a típus 38KHZ-sTSOP2238WE1
A hozzászólás módosítva: Nov 6, 2014
(#) Hp41C válasza Mircsof hozzászólására (») Nov 6, 2014 /
 
Igen, 100nF. Mivel U9 kimarad, ez is kimaradhat.
A hozzászólás módosítva: Nov 6, 2014
(#) Hp41C válasza Mircsof hozzászólására (») Nov 6, 2014 /
 
Nézd meg a karakterisztikát az adatlap 1. ábráján. A 38/36 = 1.055. Tehát a vételi érzékenység 38kHz-n még 75%. Érdemes kipróbálni.
A hozzászólás módosítva: Nov 6, 2014
Következő: »»   341 / 489
Bejelentkezés

Belépés

Hirdetés
XDT.hu
Az oldalon sütiket használunk a helyes működéshez. Bővebb információt az adatvédelmi szabályzatban olvashatsz. Megértettem