Fórum témák
» Több friss téma |
Erre nem tudok válaszolni. Szkóp híján én csak kísérletezgetek. Ma P4-es hűtővel és 12cm-s ventivel sikerült a kitöltési tényezőt szép lassan feljebb csavarni. 2,5-3 cm-s és vastagabb, szinte hófehér plazma keletkezett ami már nem sercegett. 36V DC tápfesz. Holnap a snubber ellenállásokat 5W-ról 10W-re cserélem, a 25A-s graetz hidat 50-esre (hűtéssel). Sajnos az IRFP250 tranyó így meghalt 4-5perc kellemes járatás után. Változtatott snubber értékek és primerrel párhuzamos 100nF/2kV mellett a következő tesztalany FDA59N25 lesz. Az 1,6 os wolfram elektróda helyett 2,4-esre térek át.
Egy hozzáértő most biztosan fogja a fejét, minden esetre beszámolok a változásokról.
Nem tudom, hogy miért melegszik ennyire... nem kellene neki. Nálam IRF840 volt benne és nemigen melegedett. 1-1,5cm es ívvel, ami nem nagy ugyan de sokáig járattam így keresve a "zajmentes" beállítást. Az IRFP250 ennél jóval combosabb, a ZVS emben van kettő ami két közös primerű sorkimenővel akár 15-18 cm es ívet is lehet húzni. Ott sem a fet melegszik hanem a pozitív ágban az induktivitás.
Mindenesetre ne add fel, lehet a youtubon elég profi plazmahangszórókat látni, ergo tuti meg lehet csinálni valahogy.
Szerintem az egy tranzisztoros megoldás esetében megoldást jelenthet a tápfeszültségre ültetett hang frekvenciás jel. Bár akkor nagyobb tápfeszültségre és még egy tranzisztorra lesz szükséged megfelelő hűtéssel. Tulajdonképpen az áramkör egy egytranzisztoros SE kapcsolásként működne, aminek a munkaellenállása a blocking oszcillátor lenne.
Bővebben: Link
Én meg picit túl méreteztem pár dolgot: a mély frekvenciákat levágja, csak a közép és a magas szól. Plusz a potméterekre is kellene jelölést raknom. Azt hittem, hogy le van tekerve teljesen, erre maximumon volt, és az 5A-s biztosíték annak módja szerint ki is éget.
Tiborján: amikor én megépítettem az első plazma hangszórómat, és raktam fel ide képet is; akkor az első reakciók ezek voltak: "Az egész koncepció teljesen működés képtelen". Utána raktam fel egy videót a youtubra, hogy valódi sztereóban szól (2 áramkör, 2 sorkimenő kell).Mivel nekem nem elektrós szakmám van, ezért maradt a kísérletezés. Eddig 1 PC táp, 2 IC, 3 db FET, 4-5 biztosíték, ment kárba, mire egy db tekerccsel eljutottam a zene tiszta megszólaltathatóságáig. Most 1 tápról megy minden, de a 2 FET bezavar egymásnak.
Nem akarok ám kötözködni, de ha a 30 amperes fetet megnyuvasztottad, a 25 amperes graetz nem elég és minden hűtve van, a kitöltést meg csak tekered feljebb, mégis hol akarsz megállni az ívvel...
![]() A belepumpált wattot nézed? Az 59 amperes fettel és az 50 amperes graetz-cel is könnyen így jársz... vagy majd a tápod mondja be az unalmast... A kitöltést egy határ felett hiába növeled ( kontroll nyista, ugye...), mert ott már nincs áramfelfutás, csak sima DC és mintha rézdrótot kötnél a trafó primer helyett a periódus utolsó részében... telítődik a vas... Inkább a frekit vidd feljebb picit.. Mindenesetre hajrá, a kísérletezés jó dolog... csak szkóppal jobb lenne...
Igazad van, túl extrémek az értékek. Van egy szint mikor elég hangos vékonyabb a plazma, de serceg és van egy olyan állás is mikor stabil bastagabb, nem serceg de jóval halkabb. A tl949-es kapcsolásnál a 10k-s poti a vivőfrekvenciát szabályozza a 22k-s (esetmben 25) pedig a kitöltési tényezőt?
Sikerült beállítani. 4,8-5A -t vesz fel a táp szekunder oldalán. Már nem melegszik a graetz és a FET sem, csak a snubber körben lévő 10W-os ellenállás (melyet szintén hűtök emiatt). A zajok kiküszöbölése érdekében majd körbeveszem az ív részt dróthálóval amit letestelek. Az elektronikát meg fémdobozba építem. ( Kipróbáltam a helyiségben egy AM- rádiót, hát teljesen elnyomta a sávot, sőt torzan szólt belőle a telefonomról ill. a plazmából érkező zene.
). Eddig jutottam: Bővebben: Youtube
6. láb: freki...4. kitöltés, dead time..
A snubbernél meg kéne találni a helyes arányt: tüske a drainen ne legyen több 170 voltnál pl., addig növelheted R értékét.. Idézet: „Kipróbáltam a helyiségben egy AM- rádiót, hát teljesen elnyomta a sávot” Hihi... tudod, mennyi és mekkora felharmonikusok vannak? Ez egy HH, KH rádióadó is egyben...- remélem, nincs a környékben egy RH-s rádióamatőr... A hozzászólás módosítva: Nov 15, 2014
Sziasztok!
Remélem tud valaki segíteni nekem, nagyon megtetszett ezek a plazmahangszórós dolgok és rászántam magam építsek egyet ami igényes és azért szóljon is bár ettől tudom sokat nem kell elvárni, és abba kérném segítségeteket, hogy egy nyák rajz kéne hozzá, táp részen tudok neki adni 30v 6.6 A, kimenő trafót meg tekercseltetnék. Előre is Köszönöm a segítségeteket!
A 2. oldalon találsz egy zip fájlban. Érdemes a 0 / test részeket bőven átfuttatni ónnal utólag. (Nekem rossz beállításnál megolvadt a tápvezeték.)
Köszönöm!
A 3. oldalon találtam meg remélem arról van szó (plazmahang.zip) ezzel milyen eredményt lehet elérni és milyen kimenő trafót kellene hozzá csináltatni?
Azt nem próbáltam. Nekem TL494 ic-s, egy FET-es van próbanyákon. Ha a szerzője olvassa, ő biztos tudna mondani a zip tartalmáról valamit.
a plazmahangszoroval kapcsolatban szeretném megkérdezni, hogyan kell a transzformátort elkészíteni
Legegyszerűbb ha guberálsz egy régi tv-ből vagy monitorból sorkimenő trafót, de akár apró hirdetésekben is találhatsz nagyon olcsón.
Még arra volnék kíváncsi hogy lehetne-e 2 egyforma párhuzamosan kapcsolt tranzisztort bekötni drivernek (hogy ne csak 1 viselje a sok ampert), illetve a kondi értékét változtassam vagy a potiét, esetleg mind2-t ha max. 100khz-t szeretnék kihozni a TL494-ből?
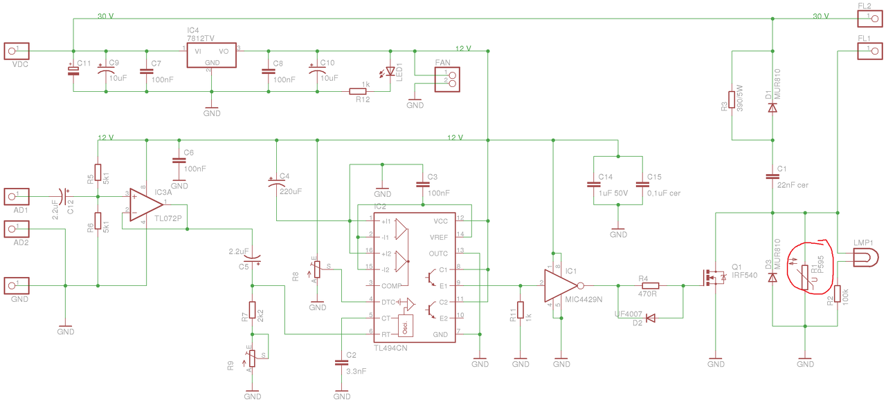
Ezt a kapcsolást találtam, de egy bekötése javítva van. Még nem próbáltam ki, hogy milyen, de már erre építem át az áramköröket. Az IC 10-es lábának helyes bekötése a piros vonallal van jelezve.
Akkor a kis 10ohmot is ki lehet hagyni a 9-es lábról nem? Hisz van 470-470ohm Illetve az a 10A-s induktivitás nem kicsi? Szerintem simán felforrósodhat.
A plazmahangszóróhoz milyen transzformátor a legjobb mert a régi tv-ből is van több és a monitorból is.
Szerintem a 470 ohm helyett a 10 ohm maradjon, de a 10-es lábra is kell a 10 ohm ugyan úgy, mint a 9-es lábon.
Ami biztos, hogy konkrétan megmaradok a jelenleg megépített áramkörnél, ami szinte ugyan az amit te is össze raktál. Csak annyi különbséggel, hogy még 1 FET, de az a 10-es lábról kapja a kapcsolási jelet. Plusz a fólia kondi ahol a kapcsolás jelöli, meg a plusz 5 menet ugyan arra a vasmagra. A 10K-s lehúzó ellenállásnak nem tudom, hogy mennyire van értelme, mert kapcsolhatóra akartam volna csinálni a tekercset, de ezzel a módosítással az 5A-s biztosíték kiéget a tekercs ki kapcsolt állapotában, vagy a kitöltési tényező teljes le tekerésénél. Hát, ha biztosra akarsz menni, akkor egy 15 A-s rakj bele, és közben a behangolásnál a tápegység fogyasztását mérni. Én innen tudom, hogy kb. mekkora áramot használ a tekercs meghajtásához. Majd egy 10A-s biztosítékkal korlátozom, ha az kiég, akkor többet vesz fel, de csak akkor cserélem nagyobbra, ha a többi alkatrész sértetlen marad.
Sorkimenő trafó. Legkönnyebb be azonosítása a nyákon: ez az egyetlen olyan tekercs, amiből közvetlenül a sugárcsőbe megy egy vastagon szigetelt vezeték, ami általában piros színű. A nyákon meg 8-10 lába van be forrasztva.
Eddig nekem ezekkel az a tapasztalatom, hogy a kisebb képátmérősből való sorkimenővel szebb ívet lehet csinálni.
Hogyne lehetne... tekintettel arra, hogy 1 fet is számtalan piciből van összerakva...
80% +áramig felmehetsz. A poti soros ellenállásával annyira lemehetsz, amennyit a datasheet megenged, RT min-nek... pár kohm-ig.. a többi pedig a poti pl. 10kohm. Ha nem elég, csökkented a kondi értékét is. A 100 kHz-et a fetnek is tudni kell ám + meghajtással valszín. A 10 k-s gate-source ellenállás jó, ha van, de lehet nagyobb értékű is, pl. 33...47 kohm.
ha jól tudom az enyém sorkimenő, de nem tudnátok nekem küldeni hozzá egy bekötést mert sok helyen keresgettem és nem igen találtam és nem tudom bekötni.
Milyen kapcsolást szeretnél megvalósítani? Illetve milyen fajtájú a sorkimenőd? Rakj fel róla egy képet vagy valami.
Kipróbáltam monitor sorkimenő helyett egy szimplát, hát nem sok sikerrel (a képen láthatót). 5-12 menetig próbáltam, szinte majdnem maximum kitöltés mellett lett 1-2 mm-es ív. Ekkora nagyságrenddel több kraft kéne neki vagy túl nagy a légrés?
Illetve ha a FET-et egy optocsatolón keresztül hajtanám az valamelyest csökkenthet a zajon? Annyit sikerült javítani hogy a hegyes (+) elektrdóda és a lekerekített (-) valamelyest stabilizálja az ívet.
A sorkimenő áttétele nem mindegy...( hány kV-ot és hogyan csináltak vele).
A max kitöltés se mond sokat, mert a légréstől függ egyszrészt a hatása ( telítődik-e közben vas..), másrészt az a vas milyen frekiig jó, stb. Nagyságrenddel nagyobb meghajtás? Esetleg 2x akkora...ez már a fetedtől is függ, mit bír és a snubber is ott van... ezek már finomságok. Feljebb mehetsz a DC fesszel is, kontrollálva a drain tüskéjét, ne kerülj 180 V fölé, ha lehet. Optocsatolóval semmire se mész, mert kerekíti a gate-jelet, akármelyik nem is jó a freki miatt és +meghajtó kellene... ezt felejtsd el. Tehát: maradj az eredeti menetszámnál és növeld a feszültséget, ha tudod, a fentieket figyelembe véve. Ugyanebben a beállításban játsszál a frekivel fel és lefelé, mérve közben az áramot, hőfokot és találd meg a kompromisszumot. Ha csak a feted lenne túl forró ( füstöt ne várd meg ! ), tegyél vele párhuzamosan még egyet. Ha nincs arányban a bevitt energia-növelés a szikrával, akkor ezzel a sorkimenővel vagy ne kísérletezz, vagy jöhet a 300 voltos fet és még nagyobb DC fesz. Természetesen az se biztosan hozna megfelelő eredményt, mert ha belül áthúzna, hiába minden.
Flyback meghajtásnál nem mindegy a primer és a szekunder iránya, ha az egyenirányítás adott. Próbáld meg a primer két végét megcserélni.
Jó lett köszi. (A régi sorkimenőkkel nem kísérletezek, majd bontok újabbakat). A 2 parallel FET elég sok kakaót elbír. (Szét ég az 1,6-os átmérőjű wolfram, a 2,4-es bírja). Meglehetősen szépen és hangosan szól. Már csak abban kérném a segítséget, hogy a felüláteresztő RC- tagot hova rakjam?
Csináljak egy előerősítőt és az illetve a TL494 közé tegyem? Vagy rakhatom előerősítés nélkül valahova?
Ilyenkor jó lenne egy linket betenned, hogy ne kelljen visszakeresni az utolsó (?) rajzodat.
Hová akarod az RC-tagot betenni szűrés céljából? Gondolom, a meghajtóhoz.... a primerbe LC kell a nagy áram miatt. Minek előerősítő, ha szépen és hangosan szól? Sok értelme nincs egy 2x-es erősítésű akárminek...
Sziasztok!
Van egy kapcsolási rajz amin nem tudok egy alkatrészt beazonosítani ebbe kérném segítségeteket. |
Bejelentkezés
Hirdetés |




(2 áramkör, 2 sorkimenő kell).
). 







