Fórum témák
» Több friss téma |
Fórum » VFD óra IV-6 csövekkel
Témaindító: rockersrac, idő: Jún 28, 2010
Témakörök:
Sziasztok!
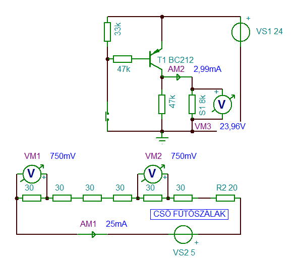
Én is találtam itthon NEC 8035E típusú VFD elektroncsöveket, úgy döntöttem, hogy órát építek belőle. A meghajtást már megterveztem, a fűtéshez is kiszámoltam az előtét ellenállást. Kérdés, hogy szerintetek egy ATMEL AT89C2052 IC eltűri-e, ha feszültség kerül a vezérlő lábaira az illesztő fokozatok bázisának felhúzó ellenállásáról? Nem akarok más IC-t választani, és ennél bonyolultabbra se akarom már tervezni. Az óra maga készen van, KIT-ként vettem ebay-en olcsón. A hozzászólás módosítva: Dec 11, 2013
Szia!
Ha jól értem, a felső rajzon lévő nyomógomb helyére akarsz mikrokontrollert. Meg lehet úgy csinálni, hogy kibírja, de ez csak másodlagos, mert nem fog működni a kapcsolás. Ha a mikrokontroller 5V-ot ad ki, a tranzisztor akkor is nyitva marad, sosem tudod lezárni.
Nem-nem! A vezérlő nem 5V-ot ad ki. Hála a jó égnek a 7 szegmenses kijelzők amiket eredetileg meghajt azok közös anódosak, tehát a katódokat köti a földelésre. A kapcsoló helyére akarom a mikrovezérlőt kötni, igen. Ez csak egy elnagyolt rajz a szimuláció miatt, hogy meggyőződjek róla, hogy jól számoltam-e.
A kontroller a földje (Vss) és a tápja (Vdd) közötti feszültséget tud kiadni. A kimenetek rendelkeznek belső védődiódával, ami a túlfeszültség ellen hivatott védeni a kimenetet / bemenetet. Az egyik dióda a láb és a kontroller belső táppontja között van és a Vdd -nél magasabb feszültség ellen véd, a másik a láb és a kontroller belső földpontja között van és a Vss -nél alacsonyabb feszültség ellen véd. Az előbbi dióda miatt nem jó a vázolt kapcsolás.
Ha a kimenet alacsony szint (Vss) van, T1 kinyit. Ha a kontroller kimenete magas szint (Vdd) van, akkor a T1 nyitva marad, mert a bázisárama a védődiódán keresztül a kontroller tápja felé folyik. Ha a kontroller kimenete nyitott kollektoros / nyelő elektródás, akkor a lábon megjelenhet a teljes VFD tápfeszültség (24V), ami meghaladja a lábra előírt Abszolute Maximum paramétert. Egy további NPN tarnzisztor ée bázsellenállás vagy egy N-MOS FET kell kimenetenként. A hozzászólás módosítva: Dec 12, 2013
Rendben, köszönöm! Akkor lényegében használhatom azt a meghajtást ami nem rég cikként megjelent itt a honlapon?
Sziasztok! Van 6db IV-6 csövem. aruino Uno-hoz keresek kapcsolási rajzot.
Órát szeretnék csinálni beőle. köszi: atesz33
Megjöttek a csövek, Indulhat a VFD óra projekt. .
Szabad megkérdezni, hogy a kis csöveket hol szerezted?
Te aztán jó alaposan betáraztál...
Mind Ukrajnából jött ebay-en keresztül.
Nem olyan sok, 4 garnitúra. .valószínűleg többféle dizájn lesz és így olcsóbb volt.
Volt egy tippem. Már én is szemeztem vele, csak nem olcsó a szállítás.
Üdv Mindenki!
Jóideje üzemel már egy Hp41C féle IV-6 óra itthon. Nagyjából sikerült belőni a pontosságát is hosszas állítgatással. DCF vétel hiányában át kell állítanom manuálisan az óraátállításnál. A kérdésem az lenne, hogy megoldható e valahogy az hogy távirányítóval ha átállítom az órát akkor átálljon az RTC idő is és ne csak a PIC. Mert most ha átállítom távirányítóval akkor szépen megy áramtalanításig és utána visszaáll az idő, mert ugye induláskor újraolvassa az RTC időt. Köszönöm
Hűha! Jó sok tranzisztor van benne!
Van bizony..Tranzisztor temető. De elvileg a végleges változatban ez eltűnik, és UND2982 lesz helyette. Vagy ha tudtok valami más egyszerűbb VFD meghajtást, csupa fül vagyok
Láti azt a kis panelt középen? Bővebben: Link
8 lábú kis pókokat látok
mik azok?
3db van, tehát gondolom a 6 digit rácsfeszültségét hajtod vele. És a szegmenseket hogyan vezérled?
Van, de úgysem hiszed el: Benne van a programban.
Azt meg tudnád mondani hogy pontosan mit és hol kell állítanom? Köszönöm
Bocsánat, hogy duplázok, de készítettem közben egy videót hogy meg tudjam mutatni. Látszik hogy a távirányítóval állítok ( óra + paranccsal és SW3 hosszú paranccsal is) két órát pluszban és áramtalanítás után ugyanúgy visszaáll.
IV-6
Melyik verzió van a kontrollerben. Ha kiolvasod, vagy állományból betöltöd a hex -et, az EEProm területen olvasható.
Holnap tudom kipróbálni mert ezzel nem működik a távirányítóm. Újra kell írnom azt a részt gondolom
|
Bejelentkezés
Hirdetés |












