Fórum témák
» Több friss téma |
Átalakítanád a rajzot úgy hogy jó legyen? Mert nem tudom megérteni hogy lehet hogy egy pitméter és két dugó.
Szia!
Értelem szerűen, pitméterből(potméter) is kettő kell. Vagy egy sztereó kivitel. Valójában ez utóbbi is két potméter, csak közös tengelyen. Az akkutöltő viszont csak abban az esetben lesz jó választás, ha a panelonkénti 470µF-es kondikat megnöveled. Másként erős brum. jelentkezhet.
Tehát olyan potméter kell aminek nem 3 hanem 6 lába van?
Tehát pufferkondi kell? Mert az van 3000µF-os.
Van ilyenben bontottam. Igaz nem tudom hogy mekkora az ellenálása.
Mérd le.
Rendben lemérem de majd csak holnap. Mekkorának kell lennie?
Mondjuk 100 kohm lineáris.
Sziasztok.
Van egy Gembird márkáju PC hangszóróm, ami lassacskán elkezdett halkulni, és nemsokára torzitani. Szétkaptam, TDA2030-al szerelt. Automatikusan az IC-kre gondoltam, de előbb átnéztem az elkókat. Egy elkót cseréltem oldalanként, ami a hűtőborda mellett volt közvetlen, és gondoltam kiszáradt. 22uf, a 2-es lábon van egy 1Kohm-os ellenálláon keresztül. Ekkor visszajött a hangja, de ugyanúgy torzítva, és mostmár mindkét oldal búg is. Cseréltem az IC-ket, a helyzet változott, mondhatni tiszta hang, de a búgás megmaradt. Ha lehúzom az előerősítőt a panelról kissé elhalgat a búgás, de még akkor is ottvan. Úgyhogy végerősítő. Lehetséges hogy szűretlen a táp? +/-17V van. Mitől búghat és torzíthat? Előre is köszönöm.!!!
Szia!
Kár volt leállni a kondicserékkel! Folytasd!
Jézusom!
Ezek szerint nem végfok-baj van.
Sziasztok.
Én most kezdek építeni egy tda 2030-as végfokot, de 25 voltos elektrolit kondik helyett 50 voltosat vettem. Jelent ez valami problémát az ic-re és a hangszóróra nézve? Ha problémát jelent, akkor hogyan lehetne kiküszöbölni? A válaszokat előre is köszi.
Szia! A nagyobb feszültségtűrésű kondenzátor semmilyen működési problémát nem okoz, esetleg a méretével gyűlhet meg a bajod.
A NYÁK rajzolatot nyomtasd ki akár sima nyomtatóval, és próbáld rá az alkatrészeket. Ha a terveim közül választottál igény szerint igazíthatok rajta
Köszönöm a választ.
A nyákrajzot már letöltöttem és sprint layouttal át tudom dolgozni, de köszi a felajánlást.
Sziasztok.
Elkészítettem a nyáktervet, valami meg tudná nézni, hogy jó-e. Az ic adatlapjában lévő kapcsolást építettem meg: Bővebben: Link Nyákterv: Bővebben: Link
Üdv ! Lenne egy kérdésem (abszolút kezdő vagyok
) ! Adott egy 2.1 hangrendszer ( Trust Soundforce 1200 ) ami el kezdet búgni és ha jó amerikai módszerrel rá csaptam a tetejére abba hagyta de nem mindig használt ez a kifinomult meg oldás .... szét szereltem és a végfok egyik lába törött volt én ezt meg forrasztottam na most javult a helyzet de még mindig búg. Létezne hogy végfok tönkre ment ? ill van nekem tda2030 végfok új ezzel nem lehet helyettesíteni ? Valami ötletet tudnátok nekem adni ? Nem szeretném kidobni de szeretnék valami siker élmény magamnak Válaszotokat előre is köszönöm
Üdv! Felteszem az erősítő a mélynyomóban kapott helyet, ami a használat során elfárasztotta a végfok IC lábát. Valószínű más helyen is van még szakadás. Vizsgáld át módszeresen, egy kis óvatos panelhajlítás, kocogtatás segít behatárolni a hibát.
Köszönöm a válaszod ! Nem az erősítő a jobbos hangszóróban van ! a végfokot gondolom nem lehet tda2050-ről tda2030-ra cserélni ? ezt előzőleg ki hagytam a kérdésemből
érdekes ha fel tekerem a hangerőt és vagy a mélyet akkor le torzit elég hamar.... már fél hangerőn is... pedig ezt nem csinálta míg jó volt...
A TDA2050 akkor helyettesíthető TDA2030-cal ha a tápfeszültség nem nagyobb ±18V-nál. Mérd meg!
A korai torzítást a kiszáradó félben lévő tápkondenzátor is okozhatja. Ezt a terhelés hatására jelentősen eső tápfeszültségből azonosíthatod be.
A tápkondenzátort merre keressem a nyákon ? ezek a nagyobb kondik ? 2000 párszáz µF körüliek ? hu na most elképzelem hogy meg fogjátok a fejetek és jön az fura gondolat hogy ez ....
bocsi de nagyon alapvető dolgokat tudok csak
Igen, ezek lesznek a legnagyobb testű kondenzátorok.
A leírtak tükrében az IC csere nagy merészségre utal Természetesen kellő odafigyeléssel fog az menni ha épp arra lesz szükség.
Már meg történt az IC csere
Kezdő mivoltomra nézve ilyenkor heronak érzem magam de sajnos nem javult a helyzet így kondi csere lesz nem variálok mindet cserélem Ezer köszönet a segítségért
Üdv!
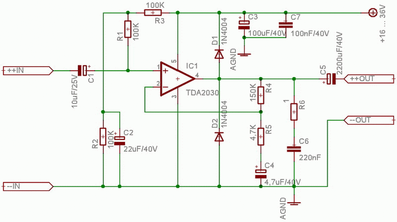
Készítettem egy TDA2030-as erősítőt de nem szól. ![]() A nyákot én terveztem. 24V-os egyenirányított tápfeszről megy. Légyszíves nézzétek már meg, jó lett e a terv, mert szerintem ez a baj! Az IC enyhén melegszik, ha kihúzom a hangfal jack dugóját akkor egy kicsit serceg a hangfal egyébként nem. Mást nem tapasztaltam! (Még kezdő vagyok a témában, ez lenne az első erősítőm ) A hozzászólás módosítva: Jan 17, 2015
Üdv!
Nekem is probléma volna az egytápos gyári kapcsolással. 2 db mono TDA2030 végfokom van. Az egyik szól a másik nem. Egyik pillanatról a másikra elhallgatott. A tápfeszt megkapja, a jelet is. Nincs hang nem is melegszik. Eleinte még bekapcsolásnál pattant a hangszóró, de hangot már akkor se adott, már semmi. IC-csere lehet? Illetve általánosságban annyi problémám volt, hogy időközönként (fél óra - óra) óriásit pattan a hangszóró.
Ha a mellékelt pozícióba ültetted be az alkatrészeket, ha kicsit búgva is, kicsit gerjedve is, valamennyire azért szólhatna.
A pontos beültetés, és a helyesen maratott fólia fotón látszana igazán. Először mérd meg testhez képest az 1, 2, 4, 5 lábak egyenfeszültségét! Ebből már lehet pár következtetést levonni.
Szia! Nézd át az elektrolit kondenzátorok polaritáshelyességét! Végezd el az előbbi hozzászólásomban leírt feszültségméréseket is!
Üdv!
Akkor a kapcsolás működőképes? Lehet az is a hiba, hogy nagyon felmelegedett az ic forrasztáskor? A NYÁK az szépen ki lett marva és jól be lett forrasztva. Egyébként nagyon köszönöm a válaszod! ![]() Holnap majd méricskélek. Sajnos nincs fényképezőm, (telón is nagyon gagyi) így nem tudok képet küldeni róla.
A hangszóróra menő kicsatoló kondenzátor lehet fordítva.
A NYÁK-terved híven tükrözi a kapcsolási rajzot. A gyakorlatban azzal szembesülünk, a vezetősávok rendelkeznek egy minimális ellenállással, ezért koránt sem mindegy milyen sorrendben kötjük össze az alkatrészeket. A vezetősávon folyó áram feszültségesést szenved el ami hozzáadódik a csatolt alkatrészek pillanatnyi feszültségéhez. Úgy nézem ez a szempont elkerülte a figyelmedet.
A test (GND) először a tápszűrő 100uF, 100nF kondenzátorokkal kell találkozzon, onnan az IC test lába következik, végül a jelentősebb terheléseket letudva mehet a bemenethez és a visszacsatoláshoz (4,7uF). A hozzászólás módosítva: Jan 17, 2015
Értem köszönöm.
Akkor ezért nem szólt? |
Bejelentkezés
Hirdetés |




Ezek szerint nem végfok-baj van.









