Fórum témák
» Több friss téma |
Fórum » Tesla tekercs építése
Megy ez
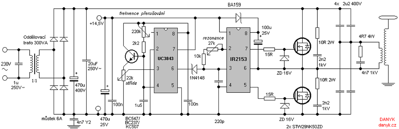
![]() Mekkora a teljesítményfelvétel? Írod, hogy L1 C1 hangolva a szekunder rezonanciára, de C1-et nem találok a rajzon. A gatehez szerintem felesleges a 10 ohm és a 2,2k is.
A maximális teljesítmény a vékonyabb szikráknál 80w watt körül mozog. A C1 pedig el van írva sajnálom az C5 akart lenni.Köszönöm az észrevételt itt a módosított változat. A gatere azért került a két ellenállás mert ezek nélkül gerjedékenyebb volt. Talán még lehetne turbózni azzal hogy fet helyett igbt-t használok.
Időközben feltöltött a videó így már az is megtekinthető.
https://www.youtube.com/watch?v=LVQxmDNxNC8
Szerintem ha árnyékolod a meghajtást, és távolabb teszed, nem fog gerjedni.
Majd még kísérletezek vele, de előbb a zenélést szeretném megoldani. Már csak egy kis finomhangolás kell és működni fog az is. Neked nincs ilyesmivel tapasztalatod hogy célszerű megoldani.Most schmitt triggert használok de a midi zenék kitöltése túl nagy és azt kéne valahogy csökkenteni.
Tekintve, hogy SSTC, folyamatosüzemben is lehet járatni. PWM-el próbáltad?
Igen eddig csak PWM-el próbáltam midi számokat lejátszani egész jól működik, a normál zenéhez vagy frekvenciamoduláció vagy amplitudómoduláció kéne.Csak azt nem tudom hogy lehetne megvalósítani.
FM eleve kiesik a tekercs miatt, az AM lehetséges, de a PWM is egyfajta AM-ként viselkedik a plazmában. Ha csak midi-re kell, akkor szimplán szaggatással is megoldható, ahogy DRSSTC-nél is, de oda valószínűleg speciálisan átalakított midi jó. Úgyhogy a PWM-nek mennie kell, legfeljebb finomítani kell rajta. A tápnak jól szűrtnek kell lennie, ne legyen búgófeszültsége, így érdemes jól telipakolni low LSR elkóval, és fóliakondival.
Ami a tápot illeti abban nagyon igazad van. Amikor trafóról járattam és a második FET szállt el attól hogy csak hozzányúltam a szikrához biztossá vált, hogy csak a jól szűrt egyenfeszt szereti az áramkör, mivel labortápról tökéletesen működik.
Az 555-ös, 5-ös lábára be tudod küldeni a zenét. Az 5-ös lábon keresztül végre tudod hajtani az amplitúdó modulációt, arra van kitalálva.
Ez milyen igaz csak milyen frekvenciája legyen az astabilnak amit modulálhat? Vagy te máshogy képzelted mert kíváncsi vagyok a te elgondolásodra.Mert ugye nálam az 555 csak szaggat.
Nyilván minél nagyobb frekvencia lenne a célszerű. De a Tesla tekercs talán az alacsonyabbat szereti. Valahol az aranyközépút lehet a nyerő.
Én bekötném az 5-ös lábra a zenét és végigsakkoznám a frekvenciákat, mint ahogy te is tetted a videón. A hozzászólás módosítva: Dec 2, 2014
Kipróbálom majd pénteken de előbb teszek egy másik próbát mert vagy 6 midi számot átalakítottam, hogy minél inkább négyszög legyen,ezt még szűröm egy schmitt triggerrel és úgy adom a meghajtó 4081-es bemenetére.
Helló, Skory 24v-os mini Teslájába jó a 600V 3A 75ns dióda a 35ns helyett? vagy az már túl lassú.
Szerbusz egy módosított skori 24 verziójába 75ns diódákat raktam ugyanúgy megy.
Helló, a kérdés nem az, hogy megy-e. Hanem inkább az, hogy elég gyors-e ahhoz, hogy megvédje a FET-et, a visszajövő feszültségimpulzusoktól.
Nekem 500-600kHz környékére, 75ns-os dióda elegendőnek tűnik.
Nos igen itt fogalmazhattam volna érthetőbben is. A lényeg amit mondani akartam vele, nálam 75ns dióda (nyitási avagy kapcsolási) gyorsasággal szépen probléma mentesen működik a meghatóáramkör Fet védelme.
Üdv.
Üdv!
Akadt egy kis gondom a Skory féle 24V-os miniteslával és szeretném kikérni a véleményeteket. Amikor elkészült szépen működött (a fórumon lévő nyákterv alapján ) egy 20V os 3A es laptop tápegységet használtam hozzá amit később módosítottam, a referencia ellenállás változtatásával sikerült kicsikarni belőle 22,6V ot. Így megnőtt a szikrák hossza kb 7-8cm. Majd kísérletezés közben a primér tekercsről visszavágott párszor a szekunderre. Még ezután sem adta fel rögtön de pár nap múlva leállt. IRF 3205 öket cseréltem, ezután elindult, de a táp azóta sípol, és a szikrák hossza a harmadára esett vissza. (tudom, hogy nem volt a legjobb ötlet a rezonáns táp de sokáig működött és most is leadja a 22,6V ot) Az lenne a kérdésem, hogy jól sejtem e, hogy a tápban van a hiba, vagy keressem a meghajtó áramkörben is?
Illetve szeretném megkérdezni, hogy mi a véleményetek erről a kapcsolásról, mennyire működőképes?
Megfelelne bele IRFP460? A hozzászólás módosítva: Dec 17, 2014
Szerbusz.
Érdemes a bd242 tranzisztorokat is ellenőrizni főleg ami a védelmet szolgálja. Aztán hogy visszaesett a szikra hossza nos ha olyan rézhuzalt használtál ami forrasztható nem kell kaparászni, lehet hogy a szekunder primer közti részen leolvadt róla (feltételezés) ez is okozhat szikra hossz csökkenést. És csak mellékesen kíváncsiságból kérdezem, milyen hosszú a primered menetszám huzal vastagság tetőkapacitás Stb. És milyen primert használsz? Üdv.
Rosszul tettem fel a kérdést, a szekunder is érdekel.
Üdv.
Üdv!
Először is köszönöm, ez is támpont már A primer pc ből bontott szalagkábel 20 párhuzamos ér egy 120 as pvc csövön. Szekunder több is van: 3500 menet 0.12 es (külső átmérő) zománchuzal 80 as pvc csövön illetve egy borospalackot elfűrészeltem és arra került ugyanilyen drótból 2000 menet. Vannak kisebbek is de az csak kezdeti próbálkozás volt. Ami még érdekes lehet, hogy az IRF3205 ök és a BD242 k egy közös négyzet keresztmetszetű zárt alumínium "cső" bordán vannak, ( szigetelve pasztázva) és két 4x4cm es 12 v os ventill. van egymással azonos irányban sorbakötve a két végén. Ezek párhuzamosan vannak kötve a tápra a megh. áramkörrel egyetemben. Ezek eleinte nem befolyásolták a szikrahosszt de most ha rákötöm némileg még az is visszafogja. Persze nélküle meg nem merem járatni mert melegszik rendesen.
Helló, Skory 24v-os mini teslájába a 6,8 µF 63v MKP helyett jó párhuzamba 2 db 3,3 µF vagy más variációk?
mert sehol nem kapok 6,8-asat
Lehet használni.lényeg hogy nagyjából ugyanaz legyen az összértékük 6.6-7µF-ig.
Hello
Azzal a kérésel fordulok hozzátok, hogy valaki csinálna-e egy cikket Tesla tekercsről amiben minden lépés megvann hogy mit miért és, hogyan kell csinalni! Vagy esetleg a Topi is tehetne evvel kapcsolatban valamit(Nem rosszbol irom!) Ui: Sűrgös lenne mert március 1.-ére kellene egyik haverom megkért rá!
Skori miniteslája: Bővebben: Link
Szép hosszan leírva, illusztrálva.
Elektronikatudással hogy állsz?
Anélkül nehéz lesz... Bár ez a fórum azért van, hogy kérdezz ![]() Upd: Illetve végig kéne olvasni a fórumot is, ebben több problémát is átbeszéltünk. A hozzászólás módosítva: Dec 23, 2014
Sziasztok!
Találtam egy érdekes videót youtube-n olyan kérdésem lenne hogy szerintetek ez működne? Bővebben: Link Válaszotokat előre is köszönöm! |
Bejelentkezés
Hirdetés |












