Fórum témák
» Több friss téma |
Fórum » PC táp átalakítás
A zaj, és a torzítás az két, teljesen külön fogalom Én azt mondom, hogy nyugodtan adj neki 17V -ot. Ha esetleg nem bírja a táp, az hamar ki fog derülni (szkóppal mérni kell a feszültségét, és nézni hogy nem ugrik-e le nagyon)
Oké, köszönöm a tanácsokat! Elkezdem megcsinálni.
Sziasztok!
Egy Codegen 400W nevű táppal próbálkozom, KA7500B vezérlő van benne. Itt tartok: – 4-es dead time lábat elválasztottam és földre húztam 1.8 k-val – a föld és a kimenő eredeti 12 Volt közé egy 10 k-s trimmert raktam, a közepét pedig a szabad 1-es lábra (műv.er.+) kötöttem. Kimenő fesz szabályozható. – 10 k-s trimmer a föld és 5 Volt (14-es lábról) közé. Ezt pedig a szabad 2-es lábra (műv.er.-) vezettem. Ez is szabályozza a feszültséget, eredeti kondival 13 Voltig néztem. A gond, hogy amint terhelést kap, leesik a kimenő fesz. Kicsitől kicsit, nagyobbtól egészen és csúnya hangot ad. Nagy fogyasztás nincs, mert a hálózatnál ott egy 60-as izzó. Ehhez szeretnék ötlet, mi lehet a gond?
Szia!
Az a hálózati izzó sorba van kötve a táppal? Ha igen, akkor távolítsd el!
Köszönöm a tippet, az izzót nem szeretném kiszedni. Pár éve elkezdtem egy ilyet megcsinálni, akkor ezért és a figyelmetlenségemért egy szépen alakuló vargánya lett a fizetség.
Azonban volt egy tippem, ami szerencsére bejött: azt sikerült elkövetnem, hogy a figyelést nem a 12-es, hanem az 5 Voltos körre kötöttem. Még szép, hogy nem tartotta.. Így már oké. A jövőre nézve még pár dologra szeretnék választ: A tápban egy 30 amperes schottky van a közös 5 - és 12 voltos körön. Gyárilag 12V/12A és 5V/22A amit ígér, teszt szerint le is adja. (Cikk második oldalán vannak a terhelőáramok.) Hány amperre lenne érdemes beállítani a rövidzár védelmet? Vajon 15 A megfelelő, biztonságos? Ezen kívül a másik ugyan ilyen schottky kizárólag a 3.3 Voltos kört szolgálja ki. Ezt így – látatlanban nehéz megmondani – ki szabad szerelni? A szimmetrikus táp negatív részét oldanám meg vele. Végül pedig, nem kellene a kimenettel párhuzamosan egy fordított irányú védődiódát bekötni? Mondjuk ha egy motor visszarúg.
Idézet: „A tápban egy 30 amperes schottky van a közös 5 - és 12 voltos körön.” Hülyeségeket írok, mert már megint kapkodok. Szóval, két darab S30D40C 30 amperes dióda külön a 3.3 - és az 5 voltos ágra. Egy darab F12C20C 6 amperes dióda a 12 voltos ágra. Az 5 voltos ághoz átraknám a 6 amperest. A +12 voltos ághoz raknám az egyik 30 amperest. A -12 voltos ághoz a másik 30 amperest. A 3.3 voltos ághoz nem raknék semmit. Szabad-e? Köszönöm, ha valaki válaszol a kérdéseimre!
Szia!
Ha jól értelmezem amit mondasz, akkor a KA7500 (aminek működése megtévesztésig hasonlít a TL494 -hez) 1-es (12V kimenet) és 2 -es lábára (5V, bár nem mondtad hogy nem a standby 5V, de gyanítom, hogy nem) is ellenőrző jelet kötöttél. De akkor mi lesz az alapjel?! (Másképp megfogalmazva: az egyik láb arra való, hogy a referencia feszt. vezesd be, és a másik lábon lévő -kimenő feszültséggel arányos- feszültséget hasonlítsa vele össze. Innen tudná rendesen a vez. IC, hogy mekkora kitöltési tényezőt állítson elő) Gyakorlatilag olyan működési állapotba kényszerítetted a tápot, hogy a két kimeneti feszültség egymáshoz képesti értékét irányoztad elő. A hozzászólás módosítva: Dec 3, 2014
A referencia 5 V stabil, az IC 14-es lábáról szedtem.
Az volt a hiba, hogy az ellenőrizendő feszt (1-es láb) véletlenül az 5 voltos teljesítménykimenetre kötöttem, majd elkezdtem terhelni a 12 voltos részt, naná, hogy nem korrigált az IC. A hozzászólás módosítva: Dec 3, 2014
Á, így már világos. Örülök, hogy helyesbítetted magad.
Közben haladtam a kérdéses dolgokat illetően.
A teljes 3.3 - és 5 voltos részt kiszedtem: schottkyk, (és utána a kondik, tekercsek). A 12 voltos részen levő gyenge schottkyt lecseréltem a másik ágakból kivettre. Az utánuk levő nagy fojtót is áttekertem úgy, hogy a -12 voltos ágé megegyezzen a +12-nél levővel. Az 5 voltos drótot teljesen le is szedtem róla. A 60-as izzó korlátjáig próbáltam, látszólag működik jól, változás nem történt a korábbi állapothoz képest. Van két bontott SBL3040 közös katódos schottkym, ezeket fogom a -12 részhez betenni. Úgy, hogy az egy tokon belül levő kettőt párhuzamosan kötöm, akárcsak a másik ugyan ilyet. Így beköthető a negatív ágnak is megfelelő polaritással és kellően erős is lesz. Esetleg ellenvetés, hogy ne csináljam? (Melléklet. Tudom, mesterien használom a Paintet. )
Akár még jó is lehet, de figyelj oda a diódák maximális záróirányú feszültségére. A táptrafók legalább |20V| amplitudójú feszültséget adnak a 12V -nak fenntartott tekercsvégeken. Ehhez hozzáadod még a kívánt kimeneti feszültséget, és ez lesz az a fesz. érték, ami a diódákat záró irányban igénybe fogja venni.
Még egy javaslat: néhány menettel többet is tehetsz a folytókra, főleg akkor ha a kimeneti feszültséget jóval 12V fölé viszed, és viszont a terhelőáramnak nem lesz garantált 1-2A minimum értéke.
Köszi, a plusz menet jó ötlet. Fel is tűnt, hogy az 5 volton épp annyival van kevesebb, mint amennyivel alacsonyabb feszültség a 12 volt.
A diódák sajnos túlfeszt fognak kapni, eszembe se jutott így foglalkozni vele. Főleg, hogy a tápátalakítós cikkben szó sem esik róla; vargányákat 25 – 30 volton használnak. Nálam a szekunder 24 volt lehet, ehhez kimeneti 20 volt van tervezve. Ez így 44 V, a diódák 40 voltosak, remélem, kibírják, ha épp ennyin használom. A hozzászólás módosítva: Dec 4, 2014
Idézet: „Ez így 44 V, a diódák 40 voltosak, remélem, kibírják,” Elhamarkodott kijelentés, nem éri meg. De tovább menve nem jó ez sehogy se. Hangosan gondolkodok. 40 V - 24 V = +-16 V. Ez még így elfogadható is lenne. Viszont amint elkezdem terhelni a pozitív ágat, meg fog nőni a feszültség a negatív ágon, akár 24 voltig, hisz az üresjáratban van. Na most ha ott bekrepál a schottky, csinál egy rövidzárat, és tönkreteszi a meghajtó tranyókat. Gyakorlatilag a táp kuka. Megcsináltam egyébként a negatív részre a két darab dupla diódával, nagy ferritgyűrűt is áttekertem, utána a fojtót is kicseréltem megegyezőre. Terhelhető is, feszültség is lényegében megegyezik a pozitív ágéval. Viszont 40 voltos schottkykkal veszélyes üzem, hisz 24+24=48 – 50 V. Szerintem kiszedem a negatív ágat, és marad egy szabályozható +15 voltos rész. Az viszont jó erős. Néztem izzóval, 12 volt mellett a 9 amperes terhelést szépen tartotta. 1 Volt mellett 3 amperig néztem, 0.5 Volt mellett 1.5 amperig. Tovább nem mentem, majd legközelebb. Teszt szerint ezek a 350 – 400-as Codegenek 300 Watt fölött leadnak, szóval ennyit kibírnak a meghajtó tranyók. Talán a trafó is bírja szuflával. Ebből következő kimeneti áram 20 amper. A schottky 30 amperes, ott se kéne, hogy baj legyen. Egy 15 voltig szabályozható táp, ami 20 ampert tud (kérdés még, milyen feszültségeken), nulla voltig szabályozhatóan azért nem rossz. Hát, szimmetrikus tápom akkor megint nem lesz, pedig hányszor belekezdtem már.. Egyszer csinálok egy olyat is, de akkor már a trafót is áttekerem, hogy tényleg jó feszültséget tudjon. A hozzászólás módosítva: Dec 4, 2014
Sziasztok!
Elég régi téma, de becsületemre váljék, elolvastam mind a 154 oldal hozzászólást, és a cikket is, de mostanra már nem emlékszem, mi volt a megoldása annak, ha a kimeneten zajos a beállított feszültség és kattog a táp. Arra emlékszem, hogy nem tud olyan kis kitöltési tényezőt beállítani valószínűleg ezért lekapcsol. De szétszedni és rámérni az IC-re nem volt időm. Szkóppal fűrészjel látszik, kb 0.3-1V közötti változás, attól függ, mekkora feszt állítok be, de 5 és 8V között a legzajosabb. (Ki mit épített témába nemrég betettem az készüléket, ha esetleg info kell a válaszhoz valakinek.) Minden oldalt átlapozni mostanában nem fogok tudni... ...azért kérdeztem.
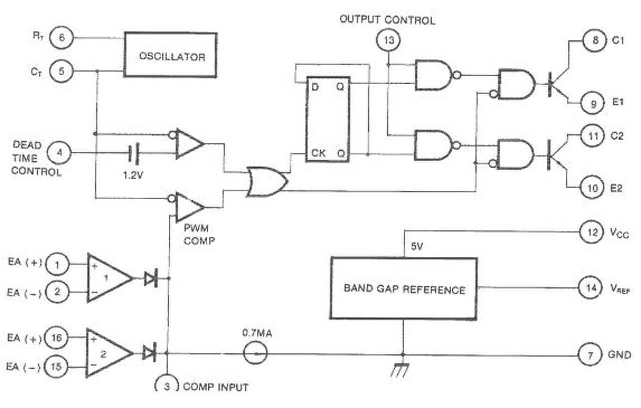
Ez nekem magas, megköszönném, ha valaki elárulná, hol a hiba.
Sok mindent kitakarítottam már, ment is jól. Van egy kis tekercs a bemeneti részen, csak úgy odaragasztva. Ezt gondoltam, hogy felhasználom a túlterhelés figyelésére (a söntön felül), amire szerintem gyárilag is volt. Elválasztottam a jelölt részen, azonban így nem üzemelt a táp, ezért visszakötöttem. Sajnos azóta is annyit csinál, hogy ha emelném a feszültséget kb. 1 Volt fölé, leállítja magát, és áramtalanításig nem is indul el. Már mindent lekötöttem a főtrafó szekunderéről, szabadon van. Elvágtam az IC 3-as, comp input lábát, hátha. A feszültséget megkapja az IC, nincs olyan rész, amibe beleszólna más. 1 +IN1: a kimeneten trimmerrel, akár földre is tehetem 2 -IN1: föld és működő referencia fesz között 3 comp in: elvágtam, bevallom, nem tudom, mire való 4 dead time: földre húzva 5 és 6 órajel beállítók: rajta van a kondi és ellenállás 7 GND 8 és 11 "kimenet" 9 és 10 "kimenethez" a földre téve 12 Vcc: van 13 out ctr: rákötve a referencia feszre 14 referencia fesz: van 15: -IN2: rákötve a referencia feszre 16 +IN2: földön Segédtrafó üzemel, van feszültség, van standby 5 V, van az IC-n is a stabilizált 5 V. Mégis leállítja magát, amint egy kicsit elkezdem növelni a kitöltést, de elképzelni nem tudom, miért. Hálózatra kapcsoláskor egy kicsit megrúgja magát (hisz a lágyindítást egyelőre kilőttem ugye), azaz a kimeneti puffert feltölti pár Voltra, úgyhogy a meghajtás, kapcsolótranyók, átalakítás kell működjön.
Idézet: Szerintem meg bátor ember vagy „amire szerintem gyárilag is volt” De azért pozició számot mondhatnál, vagy megmutathatnád hogy milyen tekercsről van szó. Meg ráadásul: milyen módon használtad fel a célra (túláram érzékelésre), és meglátásod szerint gyárilag milyen topológia alapján figyelte a túlterhelést? Idézet: Gondolj bele abba, hogy ez milyen rosszul hangzana egy szívsebésztől, miután bevallja, hogy elvágta a bolygóideget. „elvágtam, bevallom, nem tudom, mire való” A 3-as láb elvágása nagyon hibás gondolat volt. Az ott egy visszacsatolás, és most nyílt hurokban működik a hibajel-erősítőd... A hozzászólás módosítva: Dec 5, 2014
Az a tekercs, amit bekarikáztam a kapcsrajzon, eredetileg pirossal.
A kép közepe. Sehogy nem használtam még fel, meg akartam nézni, egyenirányítás után milyen feszültséget lehet mérni terheléskor. (Azt később esetleg egy komparátorba lehetett volna bevezetni.) 3-as láb: azután vágtam el, hogy nem akart működni. Esetleg lenne érdemes csinálni vele valamit, azon kívül, hogy visszakötöm?
Hu bocsi, igazad van. És valóban túláram érzékelésre van kitalálva.Tényleg be volt karikázva, csak olyan kicsibe jelent meg a kép, hogy nem láttam. Sajnos nem látom még át kellő képpen a rajzot, tehát hogy annak a tekercsnek (ami egyébként nem egy transzformátor? Szóval fizikailag elkülönölő 2 kivezetéses tekercs?) van-e induktívan csatolt párja, és ha igen, akkor hova kapcsolódik.
Bevallom,a túláramvédelemmel nem foglalkoztam még. De amit fentebb írtál az aggodalmak a diódával kapcsolatban, meg hogy a nem használt negatív tápfesz megszalad (arra azt mondom, hogy nem eszik olyan forrón a kását ) A hozzászólás módosítva: Dec 5, 2014
Ha jól értem, akkor a középső kis "trafó" a főtrafó meghajtásával sorosan kötött fojtótekercs(?) is. És ide simán fel van ragasztva egy két kivezetéses tekercs, a kép jobb felső részén látni is a vezetékét a nyákba forrasztva.
Na és ezt vágtam el, mire leállította magát, ha növeltem a kitöltést. Visszakötöttem, de a helyzet változatlan. Amire gondolni tudok, hogy tönkrement az LM393 műv.er. Esetleg ki lehet cserélni, de jobb lenne tudni, mit miért. Ez a túláramvédelem azért volt szimpatikus, mert ha átmegy zárlatba a szekunder utáni egyenirányító, elvileg ez meg tudná védeni a meghajtó tranyókat, hisz az ott folyó áramot figyelné.
Én még ilyent nem láttam. És el sem tudom képzelni,hogy az a 2 kivezetéses tekercs minek van ott. Mert az biztos, hogy a trafó mágnesköréhez nem csatolódik. Meg azt sem értem, hogy a meghajtó trafó hogyan tud komoly 100mA -eket szedni a középkivezetésére, amikor egy 1,5k Ohm -os ellenálláson keresztül kapcsolódik a segédtápra (ami a vez. IC 12-es kivezetése)
Sziasztok!
Az a 2 kivezetés valójában 4 kivezetés, mivel az egy kis transzformátor! A primerje mindössze 1 menet. A mellékelt kottán középen találod.
Köszi, de ez nekem elég rossz minőségben jött át. Ha letöltöm, és megnyitom képmegjelenítővel, akkor mivel gif, kikockázódik. (Linuxot használok)
Innen talán jobb minőségben letöltheted.
A Codegen kottáján is ott van a rajzon a primer, de itt egyértelműbb a mi, hová, merre!
Pedig akkor mi másért lenne odáig elvezetve? Talán légmagos trafóként működik, és az a tekercs a szekunder.
Szerk.: holnap megnézem alaposabban azt a tekercset, nem trafó-e tényleg. A tápban meg kicseréltem a 8 lábú komparátort is és a 7500-as vezérlőt is. Minden változatlan, tököm teli van már vele. Amint növelném a kitöltést, letilt. Füst, szikra természetesen nem volt. Nyákban rámértem az ottani diódákra és a két kis tranyóra, egyértelmű bajt úgy nem mutatott. A hozzászólás módosítva: Dec 5, 2014
Köszi, így már jó. De nem értem, hogy azon az 1,5k ellenálláson hogyan képes annyi áram folyni, hogy az áttételeződve meghajtsa közvetlenül a teljesítménytranyókat. Meg ZD26 miért van ott..?
A ZD26 a feszültségtüskéktől védi a meghajtó tranzisztorokat. Az ott feltüntetett 12 V sem mindig annyi. Gyakran 20 V feletti!
Az 1,5 kΩ elég oda. Az ehhez hasonló tápok 99%-ában 1,5 kΩ van. A teljesítmény tranzisztorok nyitásához sem kell a szokásosnál magasabb feszültség. Mivel a meghajtó trafó lefelé transzformál, kb. 1:3 arányban, a feszültség csökken, az áramerősség növekszik. Tehát lesz elég energia a kellő bázisáramhoz is. Ne ezen rágódj.
Igen, trafó, igazad van. A főtrafó primerének vezetéke át van bújtatva a gyűrűn, szóval ad úgy fél menetet.
Trafóban nincs fél menet. Ha átmegy a huzal a magon, azaz a mágneskörön akkor az 1 menet. Amiről beszéltek az egy áramváltó trafó, az adott helyen túláram érzékelésre van használva.
Szerinted csak akkor szólal meg az a rész, ha túllépi a meghatározott felvett áramot? A "nem megy a táp" problémám miatt kérdem, mert lehet, nem ott van a gond. Esetleg kapcsoláskor lágyindítóként viselkedhet? (Ezt is jó lenne megvalósítani majd.)
Nem hozzám szól a kérdés, de válaszolnék: Igen, csak akkor szólal meg. Vagyis az áramváltó az ebben az esetben lineáris alkatrésznek tekinthető, de egy komparátorra megy -1 utas, 1 ütemű egyenirányítás után- a feszültsége szóval csak logikai Igen/Nem választ adott a vezérlő IC-nek.
Idézet: Meg volt valósítva (lehetne rajta szájad íze szerint igazítani), de a topológiából eredően elég lomha a tranziens viselkedése. „Ezt is jó lenne megvalósítani majd.” A hozzászólás módosítva: Dec 6, 2014
|
Bejelentkezés
Hirdetés |





...azért kérdeztem. 

) 






