Fórum témák
» Több friss téma |
Fórum » LC mérő
Egyszer 1,7H méri, egyszer 0,17uH-nek.
Olyan mintha baj lenne a folytóval. Nézek most egy másik tekercset, annál simán kiírja a 1,18H -t
Nem a kontraszt a probléma, hanem egyáltalán nem inicializálódik, a képen láthatóan csak az első sor aktív, ez az alaphelyzete. Nem kap vezérlést: zárlat, szakadás, vagy felcserél vezeték.
Idézet: „Rx 43-62 mOhm, -16- 0mOhm, 0- 10mOhm (minden kalibrálásnál mást mutat)” Kontakthiba meg kell nézni a mérővezetéket hogy csatlakozik a csipesz és a banándugóhoz. (forrasztani kell a csavaros vagy préselt csatlakozás nem jó) Idézet: „Re 0,207 kOhm” Hiba: kb 30 ohmmal kisebb a szokásosnál! a 47 ohm 1% értéke biztos jó (56 ohm-ra tippelek) - Helyes ESR értékhez L állásban is kalibrálni kell legalább egyszer az első használatba vétel előtt (után már nem kell)
A mérőcsipeszeket nem forrasztottam..
Csak 47,5R 1% SMD volt itthon.. Hogy rájöttél...
Sokszor írtam, hogy ez nem ellenállás mérő és azt is hogy 20-30 Ohm felett már egyáltalán nem tekinthető potosnak. A gyakorlati ESR értékek inkább 1 Ohm alatt vannak, így arra lett optimalizálva.
Alacsony Uesr0 is csökkenti a pontosságot. Az elkó bemenetre nem tettél véletlenűl védődiódát? A hozzászólás módosítva: Dec 3, 2014
Z5,1 nincs benne. Csak a 4148-asok.
Mekkora a csúcsszuper Uesr0? -------------- Most vettem észre, nem nekem írtad.. A hozzászólás módosítva: Dec 3, 2014
Tegyél fel képet, kis induktivitású és rossz minőségű vasra tekert "fojtót nem biztos hogy jól mér, a túl magas a mérőfrekvencián a nagyon magas vasveszteség miatt .
Értem már.
Mindjárt rakok arról a huncutkodó induktivitásról képet. A hozzászólás módosítva: Dec 3, 2014
Arról tegyél fel képet amit korábban mértél és problémád volt vele!
Kicsit birizgálom, kalibrálom, csíptetgetem, és ez lesz.
A vezetékeket hiába törögetem, a csatlakozókat hiába forgatom semmi nemtörténik. Néha bekapcsolásnál, néha kalibrálásnál, néha csak a C állásba forgatásnál megváltozik az értéke. Ha ez fontos lenne: Az elem lassan lemerül.. A hozzászólás módosítva: Dec 3, 2014
Helló!
Szerintem nem működik... nekme is van (volt) ilyen - a programozóm nem ismeri (rosszul) a PIC-et. Érdemes lenne megnézni a feltöltött programot, hogy az letöltve ugyan az-e? - Ez is egy lehetőség! ![]() Na,.. úgy látom elkéstem..., de jobb így! A hozzászólás módosítva: Dec 3, 2014
De az eltérés több mint 0,5 Ohm biztos 47,5 Ohm? A 180 Ohm értéke is megvan?
Az Re értékének 235-240 Ohm körülinek kell lennie!
Most mértem,
Re: 0,244kOhm 180R helyén 178R 47R nem tudom lemérni, mert persze, hogy most merült le a multim is. Nem én raktam fel. Ezt írja a bootnál PI&PD-LCM3-V1.120
Szia!
Lehet rosszul fogalmaztam (gyakran megesik), Idézet: „A gyakorlati ESR értékek inkább 1 Ω alatt vannak” Igen erre a tapasztalatok alapján rájöttem, mikor a 47u 250V alkot mértem vele... 0,8Ω környékén mérte az ERS értéket ami fedi a valóságot is! Idézet: „Alacsony Uesr0 is csökkenti a pontosságot.” Na igen itt van valahol a gond... 140mV User0 ra sikerült feltornásznom, csak az a baj, hogy ha párszor nullázom akkor egyszer 140mV utána meg már csak 70 környékén lesz. És nem értem miért. Most azon gondolkodom, hogy fogom és direkt beforrasztom a kapcsoló helyét. Ezzel kizárva a hibáját.. A mérővezeték már biztos jó GND direktbe bekötve nincs vezeték. a másikon is csak kb 10cm van. Még esetleg a 33nF gyanus nekem az nem a cikkben leírt viszont hasonló adatokkal rendelkezik. Idézet: „Az elkó bemenetre nem tettél véletlenűl védődiódát?” Nem teljesen a cikk szerint csináltam a nyákot. Annyival, hogy ráraktam skori akuto off áramkörét. De itt a nyákterv ha megtennéd, hogy megnézed az nagyon jó lenne. Ha netalán kiderül közben, hogy a kapcsoló a hibás akkor módosítom a nyákot, és hátha feltűnik valami a számodra is. Kezdő rántottázó vagyok még!
Valószínű a mérendő induktivitással van gond, mert egy sarokba volt bedobva egy röntgencső mellett..-..
Mást jól. mér
Most sok időm nincs
, de a korábban feltett forrasztási oldalról feltett kép a bemenetek környékén nem teljesen egyezik meg a tervvel. A megjelölt két alkatrész mi célt szolgál, 0 Ohm átvezetés? Hirtelen: a PIC meletti hidegítő kondenzátor messze van, lehető legközelbb kellene lennie, legjobb lenne közvetlen a PIC (foglalat) lábaira forrasztva.
Akkor a multkori 207 Ohm téves volt? Ha nem akkor a kalibráló kapcsoló kontakthibás!
+/- 1 Ohm -nál jobban nem ingadozhat az Re értéke! A v1.25 HEX lehet segítene az inuktivitás problémán!
Hmm..
MEgvan akkor a hiba. Mindkét kapcso cserélnivaló. A kalibráló az előbb leírt Re miatt. Az L/C kapcsoló a hibás induktivitás mérés miatt. Ha a kapcsolót kapcsolgatom néha elkapom az 1,7H-t.
Azok 0Ω átvezetések igen. A most csatolt rajzon ezek már javítva lettek. Továbbá az R11 is megváltozott mint bekötés mint típus szerint. Átkerült az IC 1-es lábára SMD formában (sajnos az én kijelzőmön semmi nem olvasható háttér világítás nélkül) így azt fixre bekötöttem legalább a nyák igy kisebb lett. Sajnos elszúrtam az IN cirkuit merőfeltét tervét.... Úgy hittem ez állandóan rajtalehet a kapcsoláson. De nagy sokára egy eldugott helyen olvastam, hogy az csak bizonyos esetekben lehet rajta pl a műszer indításánál sem szabad csatlakoztatni.
Sajnos erről az igen jó kis kiegészítésről elég kevés az információ. Mármint, hogy mikor kell csatlakoztatni, mikor nem és hasonlok. Egyáltalán kell e azzal is kalibrálni. Nagyon köszönöm, hogy belenézel. Talán még a végén lesz belőle valami!
Itt írok, mivel ez a témája..
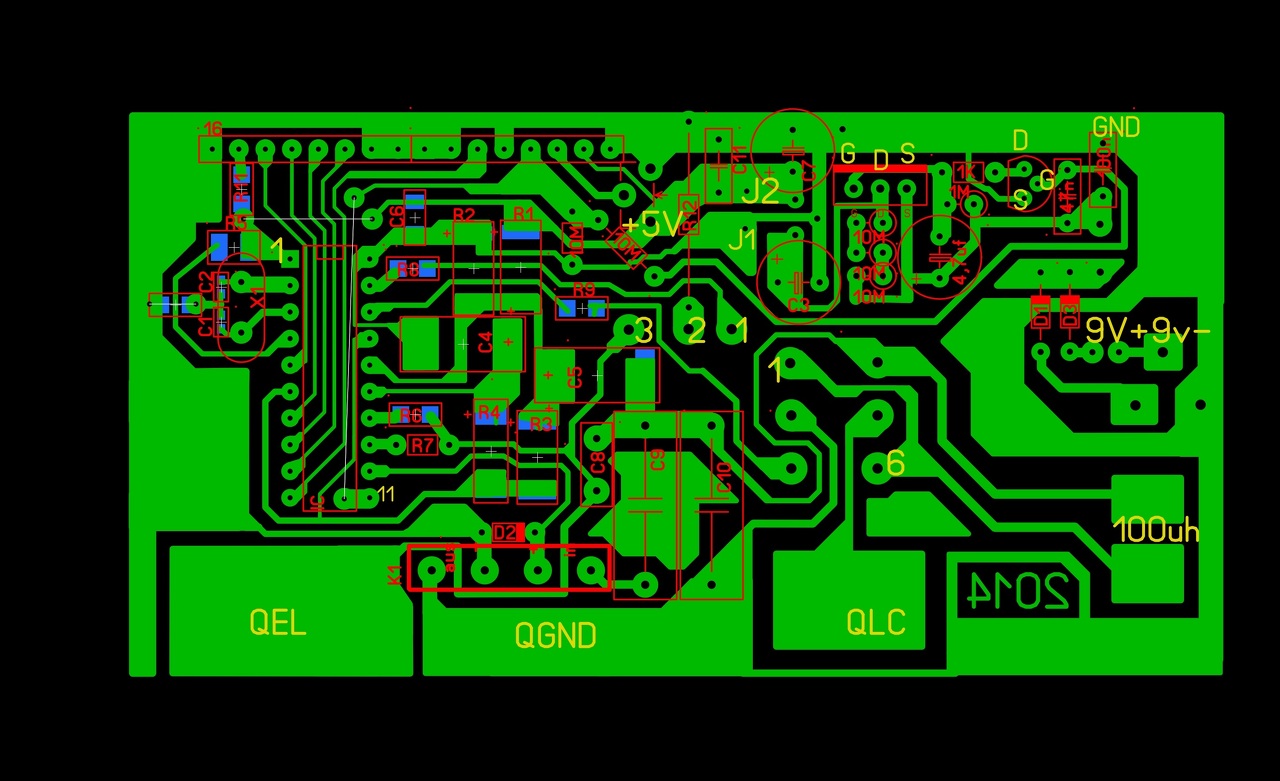
Ha jól látom ez az eredeti nyák, a kijelzőnél van egy átkötés J1. ha szemből nézed a nyákot akkor ez az átkötés az első és az utolsó furatba megy bele. Balról az átkötés mellett kell kezdődjön a te kijelződ (16. lába K). De ellenőrizd le!! Ha mégse nem az a gond akkor rakj fel egy jó képet a nyák hátuljáról.
Mégpedig az 1,7H a hibás érték, mivel a kapcsoló átszivárog C állásba.
Azt azért oda írtam mert az a kérdésem a pickit-el volt kapcsolatos.Készítem a képet és rakok fel.
Feladom,hajnali három van és semmire nem jutottam,átnéztem mindent vagy 100X,most vagy a pickit nem programozza fel rendesen a pic-et,vagy egyik kijelzőm se a HD44780-as chippel van szerelve.A kijelzőm típusa 1602A,de az adatlapja alapján nem derült ki,hogy milyen vezérlője van.
Ha kattan a relé akkor a PIC elindult, valószínüleg jó.
Vedd ki a PIC-et és nézd át szakadásvizsgálóval (multiméter) egyenként az LCD-re menő vezetékeket közvetlen PIC lába és közvetlen LCD kivezetés között, (tehát nem csak a nyákon) És nyák rajzot követve a szomszédos vezetékek és forrasztás pontok közt mérj rá zárlatra.
A kijelzőnél a gyártó is számíthat, mert láttam már többféle bekötést, ugyan olyan névvel! Próbálj keresni adatlapot!
Biztos, ami biztos, csatolok egy képet a NYÁK csatlakozási pontokról:
Szia!
Elvágandó, ha minden igaz. Bár még nem hat a reggeli kv így felelőséget nem vállalok ellenőrizd! A hozzászólás módosítva: Dec 4, 2014
A kis relé az kattan ahogy bekapcsolom,és ha átváltok kalibrációra és vissza akkor is kattog.
Olvastam olyat más fórumon,hogy nem csak oszciloszkóppal mérhető ki ha rezeg a kvarc,hanem úgy is,hogy ha multiméterrel rámérek a 2-3-as lábra akkor 2,5 voltot kell,hogy mérjek ott.Ez mennyire fedi a valóságot?
Megpróbálom ezt,már teljesen mindegy mert így is elég csúnya lett a nyák a sok forrasztgatástól,ha így működik akkor csinálok egy másikat.Ott az átkötést vághatom el,vagy a pichez menő vezetéket? vagy mind a kettőt?
Igaz, de ha a relét vezérli a PIC ("kattan") akkor fut a PIC-ben a program, akkor nem a kvarcal van a baj, hanem az LCD-re nem jut el a vezérlés megfelelően! Kimérted ahogy írtam?
Másrészt ne vagdos el találomra semmit! Lehet hogy arra akartak utalni hogy a kékkel jelzet forrszemek és a pirossal jelzett vezeték összeér a hibás maratás miatt -ez a képen rosszul látszik-. Ha így van az az összekötést kell elvágni. |
Bejelentkezés
Hirdetés |













