Fórum témák
» Több friss téma |
Sziasztok! Látott már valaki olyan zselés akkumulátort, amiben nem az ólomlemezek közötti részben van felitatva a sav, hanem kristályokkal van feltöltve a kamra, és azok vannak felitatva? (Olyan 3-5mm méretű fehér kristályok.)
![]() Azért kérdezem, mert nyitható a teteje cellánként, és gondoltam ha mindegyik kapna egy kis desztvizet, hátha egy kicsit magához térhetne, mert eléggé kipúposodott már a cella oldala, a kupakot levéve meg sziszegett is egy kicsit. Ez egy 12 volts 105A-es darab ipari gépbe van benne. A másik kérdésem, meg az, hogy ha csak 10A-es töltője van, az elég e neki, mert azt mondják, hogy így nem tud feltöltődni teljesen soha. Szerintem meg de, csak lassabban. Válaszotokat előre is köszönöm.
Ha látsz kristályokat, akkor már régen rossz. Megpróbálhatod kis desztillált vízzel feltölteni, ideig óráig jó is lehet, de sokáig biztos nem.
Ha felpúposodott, akkor az azt jelenti, hogy a cella zárlatos, elforralta az elektrolitot. (azért látod a kristályokat) Ezt már nem könnyű helyrehozni. A 105 Ah -s akksit fel lehet tölteni 10 A -es töltővel, csak egy kicsit sokáig fog tartani. Ha 12 órán keresztül képes a töltőd 10 A -t folyamatosan leadni, akkor fel lesz töltve. Egyébként nem annyira az áram a lényeg, hanem, hogy a töltő nagyobb feszültséget tudjon leadni, mint az akksi töltési végfeszültsége. Pl. ha a töltőd feszültsége csak 14, 5 V, akkor a töltés vége felé már nem fog 10 A folyni, hanem kevesebb, és akkor a töltési idő is meghosszabbodik.
Hello! Szóval azt mondod, hogy ezek a kristályok képesek fél centisre is megnőni? Hát akkor rápróbálok egy kis desztvízzel, mondjuk cellánként 1 decivel, aztán meglátjuk mi lesz. Egyébként még működik, csak kb 3 órát bír a 8 helyett. Én meg azt hittem, hogy a kristályokban van felitatva a sav. Köszi a segítséget.
Belekezdtem egy elég sajátságos zselés aksitöltő fejlesztésbe, de elakadtam. Kérlek ha tudtok légyszíves segítsetek.
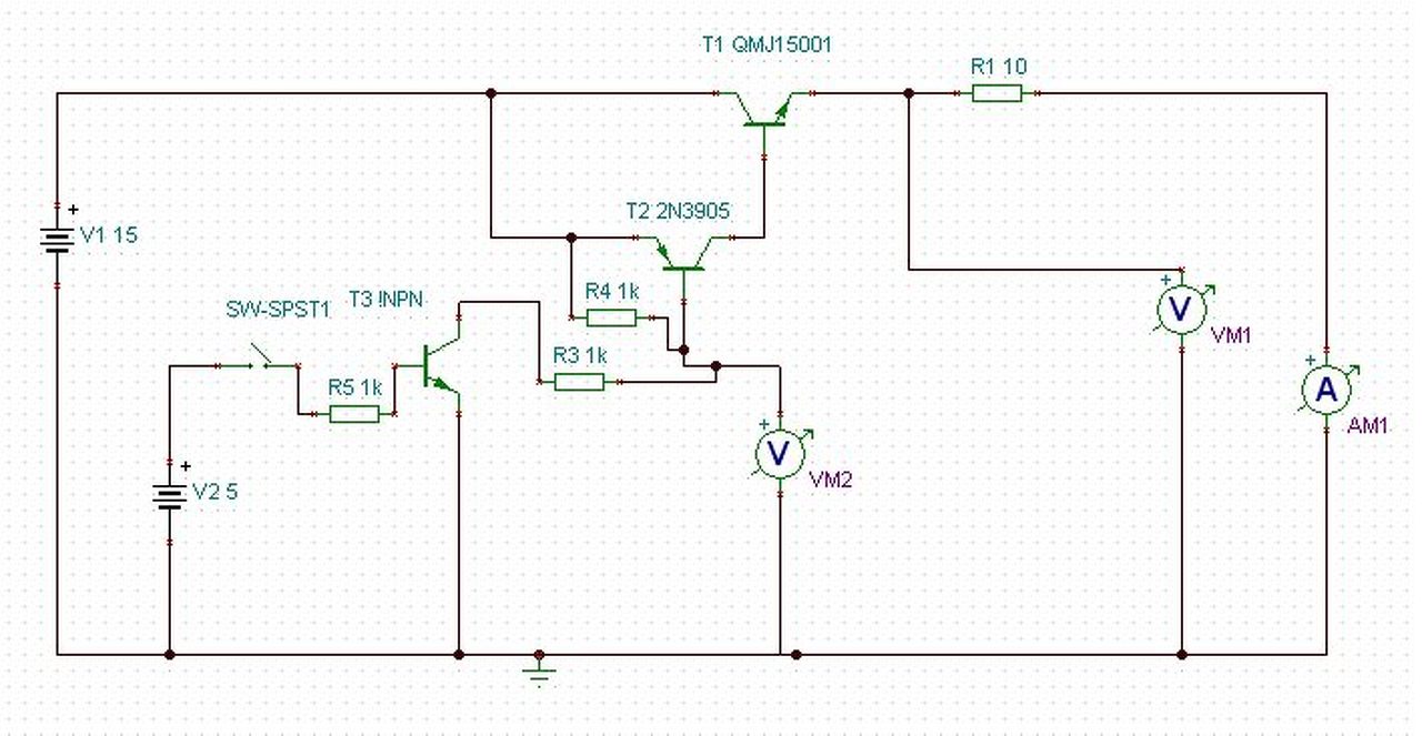
A problémás rész a Q2,QB tranzisztoros részlet. Addig amíg nincs a tokban a PIC rendben működik a kapcsolás. Azaz ha a PIC tokján egy darab vezetékkel átkötöm a +5V RBO-t a Q2 kinyit ahogy kell. A vezetéket eltávolítva pedig lezár. Beletéve a PIC-et a tokba hiába van a kimenetén alacsony szint és csak pár század volt feszültség, a Q2 mindig nyitva marad. R7 értéke jelenleg 100K, de jóval kisebb értékűekkel is próbálkoztam. Egy villamosmérnök ismerősöm egy plusz NPN tranzisztor beépítést javasolt. Ahogy ő felvázolta nem működött a szimulátorban, de kicsit módosítva talán jó lehet. Mi a véleményetek. A nyákba nem akarok feleslegesen beleforrasztgatni, ezért óvatoskodom. Egyébként kb. ez a tizedik variáció. A Q2 helyén már volt több fajta FET, tranzisztor , közvetlenül a PIC-ről hajtva. Nem váltak be.
Ez így egyik sem jó. Az első azért, mert a PIC kimenete nem kapcsoló. A 14V jön vissza felé a PIC portájára. Annak feszültsége meg nem lehet, csak a tápjai között. Még ha ki is van kapcsolva, akkor sem.
A másiknál, meg a két tranyó, kinyírná egymást. Vagy is az 1k az NPN kollektora és a PNP bázisa közé kell. De a PNP bázis-emittere közé is kell ellenállás, valamint az NPN bázisába is kell áramkorlátozó ellenállás. Vagy NPN helyett Fet.. De ha nem érthető lerajzolom.
Köszönöm a gyors válaszod. Felvázoltam. Erre gondoltál?
Így már működni fog, de R2-re semmi szükség. Meg felhívnám a figyelmedet, hogy a plusz NPN invertálni fog. Tehát akkor lesz a kimeneten feszültség, amikor a PIC kimenete magas szinten van. Ha ez nem megfelelő, akkor T3-at máshogy kell bekötni..
Köszönöm. Ha holnap nem is, de szombaton kipróbálom élesben.
Nem tudom, hogy a kapcsolást Te tervezted vagy sem, kész van-e vagy sem, de lenne néhány észrevételem, ha érdekel..
Természetesen érdekel. Lehet nem ez lesz a végleges verzió. A PIC-nél is belefutottam abba hogy külső referenciát kellett volna alkalmaznom. Vagy ötvenszer módosítottam a programot hogy közelítsek a tényleges jelzett feszültségszintekhez. Külső referenciával egyszerűbb lett volna.
- A kapcsolásban a Q2/QB-re semmi szükség. Mert egy áramkörben tulajdonképpen egy szabályzó elem elégséges. Mivel a kimeneten van a D2 dióda, ha az LM317-et leszabályozod, nem folyik az aksi felé áram. Azt meg meg lehet tenni, ha az NPN tranyóval egyszerűen lehúzod A POT1 feszültségét. Annak kollektor árama I=ref/R8=1,25V/220=5,64mA. Tehát nem kell, csak egy NPN tranyó meg egy bázisellenállás.
Ha a tranyó lehúzza a potit, akkor 1,2V lesz a kimenti feszültség. Ha nagyon "penge" szeretnél lenni, akkor teszel még egy diódát sorba D2-vel és már áram sem lesz, ha rövidre zárod a kimentet. - Ha az aksit fordítva teszed a töltőre, akkor D3 azt megköszöni. Így minimumként egy bizti kellene a körbe. - A töltőáram átváltását én nem így oldottam volna meg. Mert így a kapcsoló átmeneti ellenállása befolyásolja az áram értékét.
Kezdeti terveimben nem szerepelt a Q2/QB alkalmazása. Szimulációban vizsgálgattam ezt az NPN tranzisztoros potméteres lehúzásos verziót. Zavarosak voltak az eredmények. Próbapanelon lusta voltam összeforrasztgatni, így végül beépítésre került az áteresztő tranzisztor. A jövőben használni fogom a felvázolt megoldásod.
Igen, az áramgenerátornál is célszerűbb az általad felvázolt verzió.
A gyakorlatban is bevált a javasolt megoldásod. Még egyszer köszönöm.
Sziasztok!
Átolvastam a topikot és nem tudtam belőle magamnak kialakítani egy megoldást. Feladatom: Egy épület tartalék világításának megvalósítása. A rendszer DC12 voltos Ledes izzókkal működik, jelenleg csak a kapcsoló üzemű tápok hajtják meg. (ez 5db egyenként 400W 12V 33A-es kapcsolóüzemű táp) (Ha van villany, világít) Az össz teljesítmény 772W, ami 6 részre van felosztva. 1kör: 36db 1W-os menekülési útjelző tábla. (Ez már szünetmentes, mert egy 7,2 amperórás biztonsági trafó hajtja, de Áramszünet esetén szerintem nem sokáig bírná) 2-6 kör 53db DC12v12W-os Led izzó és 10db 10W-os LED szallagos lámpatest. Ezt kell szünetmentessé tenni, amihez valamennyi akkumulátort kell beiktatnom, töltenem és áramszünet esetén meghajtanom vele a világítást. Remélem elég részletes a leírás. Ha valakinek van ötlete, kérem írja le. Köszönet...
Szia,
miért nem használsz a kapcsolóüzemű tápok elé beiktatott szünetmentes tápokat? Benne van minden, akku, töltés, átkapcsolás.
Szia! Sőt még az első áramkorlátozó LM317-es sem kéne ha már PIC vezérli az egészet.
Csak egy 1 ohmos ellenállás amin a PIC kukkolja az átfolyó áramot, aztán a tranzisztort ennek megfelelően PWM-mel vezérli. Én most akarok ilyent építeni a kis 6 és 12V-os akkuimhoz.
Logikus lett volna a PWM használat, de nem volt rá igényem. A PIC-et épp eléggé lefoglalja a szoftveres A/D. A PWM használatával a kimenő feszültség is beállítható így egyetlen LM317-re sem lenne szükség. Kényelmesen lehetne váltani a normál / csepptöltő feszültség között. Ismétlem, a kapcsolással nem ez volt a célom. A PIC a kapcsolásomban csak az akkumulátor töltöttségi állapotát méri és ha fel van töltve akkor leveszi a töltő feszültséget.
Igazad van. Én inkább azért tervezem PWM-mel, mert 6 és 12V-os akkukat és LiPo-t is akarok tölteni vele, és így semmilyen átkapcsolásra nincs szükség. A 3db A/D-t, 1 áram, 1 feszültség, 1 hőmérséklet figyelését a PIC játszva megoldja, plusz a PWM állítása nem fogja le még akkor sem ha 4 megás kavicsról hajtom.
Nálam is tervben van egy NiMh PWM-es töltő, de elég időigényes nagy munka lesz. Egyszer valamikor ...
Sziasztok!
Van 3db 7Ah-s (UPS-be való) zselés ólomakkum. Azt javasolták nekem, hogy 13.8Voltra beállított 800mA áramkorlátos áramforrásra kapcsoljam folyamatosan a tárolás alatt és az majd feljavítja az állapotukat és visszafordítja a szulfátosodást. Így is tettem, miután kiegyenlítettem az feszültséget már párhuzamosan kötöttem őket majd rájuk az áramforrást. Most ez a 3 akku így van párhuzamosan kötve kb. 2 hónapja. 13.8Volton vannak, 10-20mA-nél több folyamatosan nem megy rájuk miután elérik a 13.8Voltot már minimális a feszültségkülönbség a táphoz képest, csak percek alatt kezd csökkenni, ha leveszem őket a tápról. Az a gondom, hogy az egyik zárt zselés akku negatív fém érintkezője eleve oxidált volt már egy pár éve. Most ránéztem és vastagon bevonja valami sav és só és a rezet megoldotta a réz sarukon. Mi lehet ennek az oka? Mit tegyek ellene? A második akkum negatív réz saruján is megjelent már valamennyi ilyen bevonat, a harmadik (legjobb kondiban lévő) az még talán nem kezdett el így oxidálódni. Csatolok képet. A hozzászólás módosítva: Márc 11, 2015
Amelyik akku kivezetésén szulfátosodást látsz, az már "kipukkadt". Attól még elvileg működhetne, de az elektrolit egy része már távozott a rendszerből, valószínűleg túltöltés hatására. Azokkal már elég kritikus dolog az újraélesztés.
A hozzászólás módosítva: Márc 12, 2015
Köszönöm,
akkor ezekszerint ne tartsam folytona töltőn csepptöltésen 13.8Volton mert nem jó neki, és vegyem le elgalább ezt az akkut. Vagy esetleg ne 13.8Volton tartsam hanem kevesebben? Mekkora lenne a megfelelő feszültségszint, amin tarthatnám a használt akkukat amikor nem használom hónapokig?
Attól tartok, ezek az akkuk eléggé elhasználódtak, lehet ugyan próbálkozni a feljavításukkal, de én nem fűznék hozzá sok reményt. Egyébként a csepptöltési feszültséget jól adtad meg, új akkunál néhány évig biztosan jó lesz. Azonban a 12 V -os akkuban 6 db cella van sorba kötve, és ha ezek közül egy is meghibásodik, már a 13,8 V is forralni fogja, és akkor lesz az általad is tapasztalt jelenség. Ezen a feszültség csökkentése nem segít.
Levettem azt az akkut a 3-asból aminek ennyire oxidált volt a negatív pólusa és azóta 2 napja áll töltés nélkül, 5-10 celziuszfokos szobában.
Most rámértem és 13.08Volt feszültségen áll. Csak nem lehet annyira rosz állapotban, ha csak ennyire esett le a feszültsége 2 nap alatt. Viszont lehet jobb lenne mégis lejjebb vennem a csepptöltés feszültségét, hogy a másik 2 akkut kíméljem, talán lemegyek 13voltig és csak azon tartom a másik 2 akkut. Ezeket az akkukat évente ha 3szor fél órára használtam, általában csak állnak ezért gondoltam rá, hogy jó lenne csepptöltésen hagyni őket, hátha az felújítja az állapotukat mert az elmúlt pár évben sokat álltak. Újat nem szívesen vennék mert azt is csak ilyen ritkán használnám és ugyanígy járnának. Pont az eloxidált az az akku amit telejsen újként vettem a másik kettő amelyik jobban bírja az élete elején pár hónapig UPS-ben volt és ott rendesen meg volt izzasztva 400Watt merítésekkel. (Legutóbb már csak 40Wattos lámpát bírt meghajtani az UPS-ben.)
Itt az utolsó oldalon azt találtam, hogy 13.5V-13.8V a csepptöltési fázis és 13.2V-13.5V a töltéstárolás.
Lehet elég lesz 13.2-13.5 Voltra lemenni... A hozzászólás módosítva: Márc 14, 2015
Az a baj, hogy az akkunak van belső ellenállása is, és ez a használat során egyre nő, a szulfátosodás miatt egyre csökkenő ólom elektróda felület miatt. Ha ez eltérő cellánként, akkukként, akkor soros töltés esetén a nagyobb belső ellenállású cella hamarabb feltöltődik, míg a többi még vidáman veszi a töltést. Az a cella, amelyikre a nagyobb fesz jut, pedig elkezdi forralni a benne levő vizet. Annak lecsapódott gőze, ami a vész szelepen keresztül a szabadba jutott, az látszik a sarun.
Mérd meg az akkuk belső ellenállását, Volt, és Ampermérővel egy megfelelő feszültségű izzó segítségével. A belső ellenállást a terhelésen, és az üresjárásban mért feszültség különbségéből, és a terhelő áramból számíthatod. Meg fogsz lepődni. Az akkuk állapotának felújításánál megpróbálkozhatsz az elektromos akku regenerátorral (van külön topikja) de én nem sok reményt fűznék hozzá, de hátha.
Sziasztok. Van egy szunetmentes tapbol kimentett aksim, jelenleg a kapcsain a fesz 8.2v, de nem akar toltest felvenni, fel ora utan is csak 13mA-ig megy fel a toltoaram. Sikerult mar valakinek az eletbe visszahoznia ilyen aksit?
Hi Mesterek!
Segítségéket szeretnék kérni, még pediglen abban hogy mi a különbség a savas és a zselés aksi töltése közt? Válaszokat előre is köszönöm!
Nem túl sok, mindkettő savas ólomakkumlátor. A zselés kényesebb, jobban kell vigyázni a töltésnél, hogy véletlenül se legyen gázképződés.
Tehát akkor a 14.4V limit a töltésnél s kész?
|
Bejelentkezés
Hirdetés |

















