Fórum témák

» Több friss téma
Fórum » Pickit2 továbbfejlesztése
Lapozás: OK   11 / 22
(#) KBal76 hozzászólása Dec 14, 2014 /
 
Tételezzük fel, hogy feltett szándékom elrontani a gyári PicKit2-t.
A dat fájlba duplikálok egy 16C kontrollert, átírom nevét, de a nyilvánvaló dolgokon túl, a kontroller pdf-bôl ki tudom bogarászni a beállítandó (vagyis mivel duplikáltam, elállítandó) adatokat?
Mi romolhat el, ha egy régebbi PIC-et programoznok fel? A régebbi PIC az feláldozható. Vagy semmi nem romlik el, lehet ez is csak egy "urban legend"?
(#) Hp41C válasza KBal76 hozzászólására (») Dec 14, 2014 /
 
Csak a 16C83 és 16C84 esetében fog működni. A többieknél:
- A PICkit2 Vpp feszültség csak kb. 1mA -rel terhelhető, a 16C -k programozási leírásában (DS30228K) PD6 paraméter "Programming supply current from VPP" max. 50 mA szerepel. A PD4 nem tartható a szokásos terhelő áramokkal: PD4 VIHH1 "Voltage on MCLR/VPP during programming" 12.75 – 13.25 V.
- A programozást több lépésben kell megoldani:
-- Max 25 darab 100us programozó pulzussal kell addig végezni, míg a kívánt adat visszaolvasható, közben számolni (n) a pulzusokat.
-- A sikeres kiolvasás után még 3*n pulzust kell kiadni.
(#) KBal76 válasza KBal76 hozzászólására (») Dec 14, 2014 /
 
A programozás sikerességét egy PS+ -al le tudom ellenôrizni.
A pdf-ben nem találtam meg. Illetve találtam két netes forrást ami egymásnak ellentmondó adatokat tartalmaz. Van megbízható forrás, amibôl be lehet állítani a régifajta kontrollernek megfelelô paramétereket?
(#) KBal76 válasza Hp41C hozzászólására (») Dec 14, 2014 /
 
Kösz az infót!
És ha én külön adnék feszt, tehát a programozó Vpp jelét pufferelem? Bár azért szerinte, ez hogy "max" nem feltétlen jelenti azt hogy ennyit fel is vesz. Akár meg is mérhetem PS+ alatt mennyit vesz fel (szkóppal, egy pár ohmos R-en át).
A több lépés azért kéne (nem tudom hogyan mûködik, csak sejtem) mert a PK2-ben nincs önállóan rezgô Vpp elôállítás, csak a kontrollere pumpál?
(#) Hp41C válasza KBal76 hozzászólására (») Dec 14, 2014 /
 
A programozási leírásuk:
A 16C5xxx párhuzamosan programozhatók: 14 jelvezeték, Vpp, Vdd és a föld.
16C6xx7xx9xx - DS30228K
16C717-77x-78x - DS30298D
18Cxxx - DS39028E
Talán ez utóbbiakból a 18C601 és a 18C801 típusok jönnönek szóba: Ipp typ 0.5, max 1mA.
Találtam egy leírást még 2000 -ből (DS30277C), amiben van egy buffer áramkör TB017 Appendix A. Megépítettem, de TLE2144A -t nem tudtam szerezni. TLC272 -vel gerjedt, LM324 -gyel a működés látszatát kelti. Bár van benne egy nem túl szerencsés megoldás: a Vdd tápot is a nyers Vpp feszültségből állítja elő, azaz jónéhány (kb 10V) volt feszültség esik Q4 -en.
Egy 16F628 -cal tesztelve működött. Más működő, sorosan programozható (netán UV -vel törölhető: JW tokozás) PIC kontrollerem nincs.

Ezek a C típusok tönkremennek, ha a Vpp feszültséget akkor kapja meg, ha a Vdd nincs bekapcsolva.
A hozzászólás módosítva: Dec 14, 2014
(#) KBal76 válasza Hp41C hozzászólására (») Dec 14, 2014 /
 
Én tudok adni JW C56-ot (DIP), ill. C62B (SO), C924, CL923 (TQFP), utóbbi 3-ból többet is. Bár lehet a JW halott, mármint programozni tudtam, de eddig nem indult el valamiért.
Mármint ha van hozzá motivációd.
Merre laksz (város)?
(#) Hp41C válasza KBal76 hozzászólására (») Dec 14, 2014 /
 
Köszönöm.
A 16C56 kiesik, párhuzamosan programozható. Plasztik tokos 16C5x -ből kaptam egy csomagot. Köszönet érte. A TB017 -tel és egy soros / párhuzamos átalakítóval ezek is mennének. De más típusok kezelésének megvalósítása miatt háttérbe szorultak...
A 16C62 látszana a legjobbnak: Még általam is jól kezelhető a SOIC18 tok.
Budapesti vagyok.
(#) KBal76 válasza Hp41C hozzászólására (») Dec 14, 2014 /
 
Szerintem ez a kapcsolás (DS30277C) túl van komplikálva, mivel itt a régi kontrollereknél vagy VSS, vagy VDD (5V) vagy VPP=13V kell, elég lenne egy 3 állapotú puffer, tehát 0,VDD,13V. Nem?
(#) Hp41C válasza KBal76 hozzászólására (») Dec 14, 2014 /
 
Ez egy gyári ajánlás és nem annyira bonyolult. Fel lehet használni pl. a minimális tápfeszültség melletti ellenőrzésre.
(#) vandorbot hozzászólása Dec 16, 2014 /
 
PIC 16F1789-est szeretném felprogramozni. Milyen hardver és szoftver tudja égetni ? PICKIT kettesem van, ha nem szükséges, akkor nem feltétlenül akarok új programmerbe befeccelni.
(#) Hp41C válasza vandorbot hozzászólására (») Dec 17, 2014 /
 
A PICkit3 biztosan viszi, a PICkit2 -vel történő programozáshoz kell egy kicsit dolgozni. Részletek délután...
(#) Hp41C válasza vandorbot hozzászólására (») Dec 17, 2014 /
 
Pk2Device file editor -ral megnyitni a Pk2DeviceFile.dat 1.62.146 verziót.
- PIC16F1826 -on duplicate,
- mentés, újrabetöltés,
- árírni a típust, a DeviceId -t (0x3020) -- sajnos a maszk miatt összekeverheti más típussal,
- módosítani a memória méreteket és a ConfigMask[] tömb elemeit: 0x3FFF, 0x0x3F33.
Mentés, próba...
A hozzászólás módosítva: Dec 17, 2014
(#) vandorbot válasza Hp41C hozzászólására (») Dec 18, 2014 /
 
Köszönöm szépen, szerintem működni fog. Egyenlőre a Win7 miatt vicces hibaüzenetet írogat (ezt kaptam a laptoppal). Majd ugyis át kell váltanom XP-re
(#) Hp41C válasza Hp41C hozzászólására (») Dec 23, 2014 /
 
Egy sem érkezett.
(#) AZoli válasza Hp41C hozzászólására (») Dec 23, 2014 /
 
Ohh.. nem láttam a hozzászólást. Melyik lábon legyen a LED? Vagy mindegy mi a progi, csak beírni-kiolvasni akarod?
Nem is lesz olyan egyszerű, mert én még csak a 2.15MPLAB-X -nél tartok, és XC16 -ból sem elég hozzá az 1.21..
A hozzászólás módosítva: Dec 23, 2014
(#) Hp41C válasza AZoli hozzászólására (») Dec 23, 2014 /
 
Mindegy mi a program, csak importálni szeretmém. Annyi kellene, hogy legyen benne valami program, konfiguráció és ha lehet az OTP tartományban valami adat.
(#) AZoli válasza Hp41C hozzászólására (») Dec 24, 2014 /
 
Na megszületett. A forrás, és a belőle fordított .hex Van OTP, összeollózott értelmetlen program, és config bitek.
(#) Hp41C válasza AZoli hozzászólására (») Dec 24, 2014 /
 
Köszönöm, már nézem is...
(#) Hp41C válasza Hp41C hozzászólására (») Dec 25, 2014 /
 
A hex import működik. Köszönöm.
(#) Hp41C válasza Hp41C hozzászólására (») Dec 25, 2014 /
 
Ha egyszer "belekerült" a programming executive, akkor már írja, olvasa a dsPIC33EV256GM102 -t a PICkit2, de még nem sikerült beleprogramoznom a programming executive -ot...
A hozzászólás módosítva: Dec 25, 2014
(#) Hp41C hozzászólása Dec 28, 2014 /
 
Aki fel szeretne íratkozni a tesztelők közé, küldje drótposta címét privát üzenetben.
(#) Hp41C hozzászólása Jan 5, 2015 /
 
PICkit2.5 a Windows 8.1 -en. Sajos csak 32 bitest tudtam próbálni....
(#) Hp41C válasza KBal76 hozzászólására (») Jan 19, 2015 /
 
A TB017 kapcsolását módosítani kellett egy kicsit, mivel a PICkit2 által kiadott Vdd maximális értéke 4.7V, ami kevés a 16C programozási módba léptetéséhez (min. 4.75V). Annyit módosítottam, hogy a második fokozatok erősítenek (1.05), így a 0V marad 0V, a 4.7V -ból 4.93V, ill. 12.5V -ból 13.13V lesz. Külső 15..17V DC táp szükséges.
Soros programozású 16C: Egy 16C71 JW -vel tesztelve sikeres a programozás.
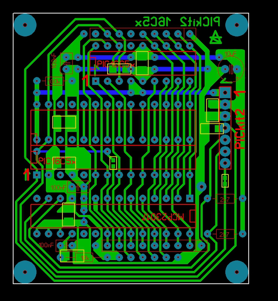
Párhuzamos programozású 16C5x: További panel szükséges, amivel a 12 bites párhuzamos adat kezelhető maximum 2 vezérlő jellel: MCP23017. A kiolvasás sikeres.
A bővítéshez módosítani kellett a firmware -t és a kezelő programot is.
Nincs valakinél elfekvőben egy PIC18Cxxx?
(#) jefflynn válasza Hp41C hozzászólására (») Jan 22, 2015 /
 
Szia,
nekem van 3 db kvarcablakos 18LC658/CL (nem DIP tokozású). Ha ez segít, akkor odaadom, nekem úgy sincs rá szükségem.
(#) Hp41C válasza jefflynn hozzászólására (») Jan 22, 2015 /
 
Köszönöm a felajánlást, a ChipC@d -ban kapható a 18C601 I/PT ugyancsak 68 lábú SMD tokban. Nehéz kezelni, hiszen csak egyszer írtatók, így minden kisérlenél le kellene venni a panelről és feltenni az újabbat / teljesen új panelt kellene felhasználni. Egy szimpatikus dolog van: csak 80 Ft+Áfa / db...
(#) jefflynn válasza Hp41C hozzászólására (») Jan 22, 2015 /
 
Az enyém többször írható, ha van EPROM törlőd. Mind1, ha kéred, akkor odaadom, ha nem akkor megy vissza a fiókba
(#) Hp41C válasza jefflynn hozzászólására (») Jan 22, 2015 /
 
No ez bíztató, az ablakos tokozású érdekel. Írtam privátot...
A hozzászólás módosítva: Jan 22, 2015
(#) KBal76 válasza Hp41C hozzászólására (») Jan 22, 2015 /
 
Jól megnézted az adatlapját a 18C601-nek? Külső programtáras, vagyis ROM-less.
(#) Hp41C válasza KBal76 hozzászólására (») Jan 23, 2015 /
 
Köszönöm. Valóban elsiklottam felette.
(#) Hp41C hozzászólása Jan 23, 2015 /
 
Működik a párhuzamos programozású 16C kontrollerek kiolvasása és programozása is PICkit2 -vel, de a TB017 buffer és egy MCP23017-re épülő átalakító is kell hozzá. Sajnos csak 2.50 verzióval lehet programozni, mivel a vezérléshez 4 vonal kell a Vdd, Vpp és a Vss mellett.
A hozzászólás módosítva: Jan 23, 2015
Következő: »»   11 / 22
Bejelentkezés

Belépés

Hirdetés
XDT.hu
Az oldalon sütiket használunk a helyes működéshez. Bővebb információt az adatvédelmi szabályzatban olvashatsz. Megértettem