Fórum témák
» Több friss téma |
- Ez a felület kizárólag, az elektronikában kezdők kérdéseinek van fenntartva és nem elfelejtve, hogy hobbielektronika a fórumunk!
- Ami tehát azt jelenti, hogy a nagymama bevásárlását nem itt beszéljük meg, ill. ez nem üzenőfal! - Kerülendő az olyan kérdés, amit egy másik meglévő (több mint 17000 van), témában kellene kitárgyalni! - És végül büntetés terhe mellett kerülendő az MSN és egyéb szleng, a magyar helyesírás mellőzése, beleértve a mondateleji nagybetűket is!
Fémtengelyesnél láttam olyanokat, hogy a két középső láb össze volt kapcsolva a tengelyen keresztül.
Szinte bármilyen tranziszort, ami kibírja a LED-ek áramát.
Sziasztok. Szerintem jó helyre írok, mivel ez a téma nekem túl nehéznek bizonyult.
Nemtudom kigobozni. Van egy GRUNDIG Satelit 2000 rádió, aminek a hangerő tolópotmétere kontaktos lett. Van hozzá egy kapcsolási rajzom, de sehogysem tudom kigobozni melyik lenne az. Szeretnék bele rendelni, de nemtudom az értékét. RAJZ
Miert van az hogy bal oldalt nem mukodik a
tompított fényszóróm....Nem az egovel van gond! Audi A4 B5 erdetei Xenon , utolag beszerelt Az gondot jelent ha azelott nem volt Xenon fenyszoro? [i][/i]
Az R609, 100kohm. De biztosan nem fogsz ilyet találni, úgyhogy inkább próbáld meg a tisztítását.
Ha nem kap áramot, akkor nézd meg a biztosítékokat!
Az is átvolt nezve!
De semmi... Egyszeruen magatol beadta
Papáé a cucc, csak mutatta nekem tegnap mikor együtt voltunk. CSak dobálta, hogy hátha meg lehet javítani. Ma hivott, mert kértem, hogy mondja meg a típusát. Néztem Ebayen, és olyan ára van, hogy seggre ültem.. Hétvégén jön hozzám, és elhozza. Jobb lenne az alkatrészt is hozná, ezért gondoltam utánakeresni - és bediktálni neki, hogy megvegye.
Befújni kétséges. Hallottam. negyed hangerőig csak recsegés, talán háromnegyed után szól normálisan. MIt tanácsolsz?
Akkor a kettő között lehet a hiba!
![]() Ha jól emlékszek kérdezted már ezt pár hónapja.. Azóta nincs világításod? A hozzászólás módosítva: Dec 30, 2014
Sziasztok
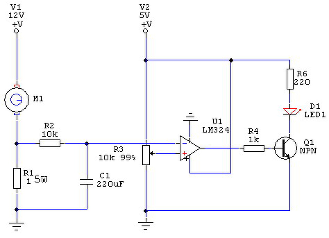
Egy autó ablakfelhúzó motorjának áramfigyelését szeretném megoldani a mellékelt rajz, vagy valami hasonló alapján, csak annyi változtatással, hogy a pozitív ágban kellene a mérést végezni. Kérném a hozzáértők segítségét, hogy lehetne ezt megoldani. A hozzászólás módosítva: Dec 30, 2014
Pont az apróban hirdetnek. Ha a hossza jó, kicserélheted. A leágazás nem olyan fontos.
Tulajdonképen egy FLOWCODE-ban programozott PIC-el szertném működtetni a 4 ablak felhúzását egymás után. A szimuláció szerint minden működne, csak az ármfigyelést kell megoldani. Tehát a PIC felé egy jelet kell küldenem, hogy az éppen aktuálisan működtetett ablak felért, vagy nincs is lehúzva. Erre a feladatra használható a fenti áramkör?
HAsználható, de mi van, ha megakad az ablak? Azt modod, hogy fel van húzva, mert a kontroller azt látja, de valójában ha valami miatt megállt (ne adj' isten, valaki épp félig behajolva kutat valamid iránt) akkor az az ablak nem fog becsukódni. Inkább használj végálláskapcsolót.
Egy gyermek kezét véve alapul még jó is, hogy megáll az ablak, mielőtt eltöri az ujjait. A gyári ablakemelők is leállítják a motort szorulás esetén.
Arra gondoltam, ha bezárom az autót, Kb 10-20 sec alatt felmennek az ablakok. Ha valaki addig bemászik, azt már megérdemlem ha nem veszem észre,
Egyébként, tudom. Pár ezer Ft- ba kerül kész, gyári ablakfelhúzó modul ami tudja mindezt. De azt nem én csináltam.
A hozzászólás módosítva: Dec 30, 2014
Itt leginkább az a kérdés, Te mit szeretnél. Analóg komparátort és a diszkrét (L/H) jelet vezetni a PIC-re, vagy a motoráram jelét visszavezetni és a PIC A/D-vel, vagy komparátorával feldolgozni az analóg jelet. De mind két esetben tudni kell, mekkora a motoráram értéke, és milyen értéken/hiszterézissel komparálnád..
Sziasztok,
Abban kérném a segítségeket, hogy egy Nyákra szeretnék 4db 7 szegmenses kijelzőt rakni, de úgy, hogy a nyákkal 90 fokos szöget zárjon be. Vagyis a kijelző ne felülről legyen olvasható, hanem oldalról. Ezt hogyan tudnám megvalósítani? Van esetleg ilyen foglalat? A kijelző 0,56 coll-os. Köszönöm: Krisztián
Vagy egyszerűen csak egy második nyákot készítesz, amire a kijelzőket felrakod, és ezt forrasztással rögzíted a paneled szélére.
Példa a képen.
Sziasztok
Nekem egy olyan kérdésem lenne hozzátok hogy: Szilveszter estén (vagyis új év hajnalán) némi felszerelést hagynék az autóban du-ig. Szintetizátor, keverők, LCD kijelzős efektek stb. Namost én tartok tőle hogy a használat után, és meleg helyről miután bepakolok a kocsiba, majd azt miután hazaérek csak leparkolok és ott hagyom, mondván hogy majd du kipakolok. Azért olyan hajnal 4-5 től még elég hideg van, és a kocsi is simán áthülne, gondolom párakicsapódás...tekintettel a minuszokra. Nem ártana ez a cuccnak? teát a kérdés az, ha kint hagynám az autóban és csak du pakolnék ki. (miután felkeltem) A hozzászólás módosítva: Dec 31, 2014
Sziasztok.szerintetek a képen látható kapcsolásban jól van -e a bc 212 tranzisztor pozíciója?
Szia !Szerintem jól, ámbár a kép kicsi. A tranya PNP és a kollektora ellenálláson keresztül megy a test (-) felé.
A beszerzési forrástól is függ a tranzisztor kivezetéseinek a pozíciója.
Szia normalize!
Semmi baja sem lesz a felszerelésnek! A pára nem az autóban fog kicsapódni felszereléseden, hanem amikor beviszed a lakásba lehűlt állapotban! Abban az esetben okozhat galibát, ha ebben az állapotában bekapcsolnád! Ennek kivédése egyszerű, mint a faék, semmit sem kell tenned, csak várni egy két órát a feszültség alá helyezés előtt, hogy a cucc átvegye a helyiség hőmérsékletét és leszáradjon a felületekről az esetleges pára kicsapódás! Üdv.: Endre
Szia! Bármilyen npn típus jó helyette ami legalább 100mA bír, és a CE feszültsége legalább 50V. Akár BC171, 174 is tehetsz a helyére.
Szia!
Hát, ahogy orcika70 is írta, a kivezetések sajnos nem mindig ugyanolyanok. Általában a PNP tranyóknál pont fordítva van, mint az NPN-nél, tehát E-B-C a lábkiosztás. A rajzon pedig C-B-E szerepel. Erősítőkben nem vagyok otthon, de a rajzon a BC212 lábkiosztása jól van feltüntetve, csak az alkatrész ábrázolása lehet rossz. Szóval ha ilyen kiosztásút raksz be: BC212, akkor a lapos résznek nem jobbra, hanem balra kell néznie, mivel az 1. láb az emitter. A hozzászólás módosítva: Dec 31, 2014
Az amerikai gyártók mániája ez a fordított bekötés, úgy, mint az MPSA típusoknál is. Az eredeti európai gyártmányoknál hagyományos a bekötés: Bővebben: Link.
Sziasztok!
Ha 3 db 20mA-es, 3,4V nyitófeszültségű SMD ledet kötök sorba 100R ellenállással 12V táp mellett, akkor hány wattos legyen az ellenállás? Jó hozzá a 0603 méretű SMD(a méret elég fontos)? A válaszokat előre is köszönöm.
Üdv!
Ha kiszámolod, hogy mekkora feszültség esik a 100 Ohm-os ellenálláson, akkor abból már tudsz teljesítményt és számolni. Vagy Bővebben: Link |
Bejelentkezés
Hirdetés |















