Fórum témák
» Több friss téma |
Fórum » Akkumulátor töltő
Nekem kocsiba kell, úgyhogy majd kipróbálom ezt: Bővebben: Link
Hello! A töltési karakterisztika (ha tényleg ezt tudja) szimpatikus. A tényleges töltőáramot viszont mélyen elhallgatták. A karakterisztikában meg 600mA szerepel. Most ez vagy el van írva, vagy egy motoraksi töltését mutatja.. Az is érdekes, hogy a töltés végén mindenféle teszt van, de hogy ennek eredményét megtartja magának, vagy ki is jelezné, az nem látható. Ha csak nem a felső sor szimbólumai nem jelentenék azt.
Én anno készítettem egy kapacitásmérőt, a cikkek között megtalálhatod. De annak még közelítő megállapításához is ki kell sütni az aksit. Különben csak saccográfról lehet szó. A hozzászólás módosítva: Jan 5, 2015
Hello! Itt találtam, hogy autóhoz 3.3A-al tölt: Bővebben: Link
Erre kell rákeresni: B5015A charger Szerintem a töltőáramot a MODE gomb beállítással lehet az alsó setting-ek között választani és a felső process LED-ek az aktuális állapotot jelzik. A töltés végét a jobb felső akku piktogramos LED jelzi folyamatos zöld fénnyel. Logikusnak hangzik így? Köszönöm előre is!
Lejárt a hsz szerkesztési idő...
Tehát tegnap olvastam a cikked és nagyon jó, ha tudnék NYÁK-ot szerezni (még sosem készítettem magamnak) nekiugranék, mert pont ez kell nekem! Főleg az alkatrészlista és temérdek magyarázat miatt tetszett nagyon a cikked! ![]() PróbaNYÁK-hoz kicsit bonyolultnak tűnik, úgyhogy lehet, hogy marad a bolti megoldás. Üdv!
Egy akku kapacitását lehet többféleképpen mérni. Van itthon olyan töltőm (AA akkura), ami a belepumpált töltésmennyiségből számol (áram, idő). Volt olyan akkum, amit 16 óra alatt töltött fel, de két nap alatt elvesztette a töltésének jó részét úgy, hogy csak hevert az asztalon. Berakva egy hordozható rádióba, két-három óra alatt lemerült. Tehát ez a módszer nem teljesen jó.
Feltöltve, majd konstans árammal terhelve (amíg le nem merül) és mérve a kapocsfeszültséget, a tehelőáramból és az időből hellyel-közzel jó értéket lehet kapni, ugyanakkor figyelembe kell venni az akku belső ellenállását, ami az idő előrehaladtával romlik. Ugyanazon akkut nagyobb árammal terhelve, kissebb kapacitás jöhet ki. Autóakkuknál a terhelővilla kb. jó eredményt mutat feltöltött akkunál, de egy lemerültnél már csalhat. Hibás akksit jelez, miközben lehet, hogy csak fel kell tölteni. Összességében jobb az a teszter (szándékosan nem kapacitásmérőt írtam), ami meg is terheli az akkut. Kb. ebben az irányban indulj el. Szerintem.
Most vettem észre, proli007 feketeöves nagymester is hasonlóan képzeli el a kapacitásmérést. Ezek szerint úgy-ahogy jól csináltam. Én nagyjából konstans árammal terhelem az akkut és az időt mérem.
A hozzászólás módosítva: Jan 5, 2015
Hello!
Most hogy még egyszer olvastam. Az a per jel megzavart, nem is érettem mi az a /2.. Egyébként nem lehetetlen valamit próbapanelre elkészíteni. Én már készítettem egy 10 colod PC kártyára is áramkört, amin 470 kötéspont volt. Ráadásul, még normálisan is nézett ki..
@proli007: az akkutöltő jobban érdekel jelenleg, mert könnyűnek tűnik, így a '99-es, benzines FIAT Brava-m csomagtartójában is elférne vész esetére.
Az egész ott kezdődött, hogy kb. az utóbbi másfél hónap állás után a kocsi nem indult. 1 napos szobahőn való pihentetés után ráraktam az itthoni csehszlovák töltőre (egy db. 6/12V-os kapcsoló van rajta összesen) 12 órára a másfél éves, gondozásmentes Bären akkut (L1B 50+; 50Ah, 520A). 1 napos pihenés után a kocsiba tettem és multiméterrel (0,24mA kezdő, utána 0,03mA nyugalmi fogyasztás) 12,67V-ről indításkor 10,99V-ra csúszott csak vissza, de 2-ből 2-szer be is indult az autó, ekkor 14,09V alapjárati és 14,11V-ot mutatott, úgyhogy nagy problémát jelenleg nem látok, de szerintem kellene egy töltő aminél nem kell tartanom a túltöltéstől ÉS biztos lehetek hogy feltölti "maxra", hogy ne legyen gond az indulás. A próbapanellel nagy barátok vagyunk, úgyhogy lehet, hogy nekiállok majd megcsinálni, de Bakman-nyomán lehet, hogy "könnyebb" az időt mérni, meg király, hogy a töltőáram is folyamatosan @Bakman: a töltőd nagyon tetszik, de főleg a PIC programozás miatt túl magas labda nekem Mindkettőtöknek nagyon köszönöm a gyors válaszokat, a hét végéig még várok a töltő rendelésével, ha addig még eszetekbe jutna pro/kontra érv A hozzászólás módosítva: Jan 5, 2015
Az időméréstől már csak egy lépés a szorzás, hogy Ah-ban kapd meg az eredményt. proli007 készüléke is azon alapszik, csak a kisűtő áram mértékéhez van igazítva az impulzus, így a kisütéssel eltöltött idő "át van számolva' Ah-ba.
Az akku állapotáról a legjobb diagnosztika az, ha meghatározod a belső ellenállását szerintem. A terhelés változtatásával több eredmény is kijöhet, és a zárlati áramot is meg lehet határozni. Pl.: 20A körüli terhelést két H4-es izzó párhuzamos kötésével elérhető.
De azt figyelembe veszitek-e, hogy hány órás az akku? Mert egy 10 ill. 20 órás akku névleges árama igen különböző. A névleges árammal kisütve jön ki az az idő, amit ráírtak az akkura. De a névleges áramnál nagyobb árammal terhelve hamarabb kisül, kisebbel pedig tovább bírja.
Sziasztok!
Meg szeretném építeni a mellékelt kapcsolást. A kérdésem az lenne hogy a 24v-os trafó az sok lenne? Mert csak ilyenem van. Válaszokat előre is köszönöm. Idézet: Ebből a rajzból ez nem derül ki. A legnagyobb hibája ennek a töltőnek, hogy nincsen rajta Amper állítási lehetőség. A trafódat mérted, vagy rá van írva? Mert a 24 Voltosak üresen leadnak közel 30 V-ot, terhelve meg úgy lehet, csak 17V. A legjobb lenne valós helyzetben kipróbálni, rátenni az egyenirányítót, és egy akkut, és megnézni, mennyi úgy az Amper? Ha sok, akkor esetleg lehet leszedni a szekunder tekercsből pár menetet. „24v-os trafó az sok lenne?”
Az akkutöltőnél olyan kapcsolásra lenne szükségem,ha tud valaki ahol a meglévő feszültségen belül tudom az ampert állitani,tehát én csináltam trafót ami 13.8 V ad le csak nagy az töltési áramja és félek kinyirja az aksit,ajánlottak itt izzót de én inkább állitható áramot szeretnék,hogy én határozzam meg a töltési áramot?
Például építesz a tirisztor gyújtókörébe egy ilyet:Szabályzó. Megjegyzés: a 27K ellenállás valószínűleg 230 Voltos üzemhez kell, törpefesz.-nél ez elhagyható, működnie kell.
A hozzászólás módosítva: Jan 6, 2015
És még: törpefeszültségen az a zéner dióda sem kell bele,a többi érték maradhat.
Hello! Ha már ezt a kapcsolást szeretnéd megépíteni, akkor egészítsd ki a tirisztor vezérlésével, ahogy itt látod.
A 24V általában cseppet sok szokott lenni, célszerű letekerni belőle..
Igen,csak nekem egyenlőre semmi elektronika nincs benne,csak a trafó a gréc dióda,biztositék,amperméter,más nincs benne egyenlőre...
Miért nem próbálod egy izzóval korlátozni az áramot? Nagyobb teljesítményű izzó nagyobb töltőáramot enged meg.
Ok ezt már irták és még a kocsiégő ok is mert van rövid meg hosszú fény vagyis két érték,csak én gondoltam elektrósan megoldani a dolgot megy ugy csak esztétikusabb,vagy?
Sziasztok! Van egy új Varta Blue Dynamic 12V 40Ah-s kálciumos Power Frame(???) akkum, de az autómata töltőm nem tudja teljesen feltölteni. A töltőm alapja az a cikk volt, amit itt találtam a HE-n, azt hiszem Autómata tirisztoros akkutöltő néven. Nekem nem tirisztorok vannak benne, és a vezérlést is egy PIC-re bíztam, de az elv ugyanaz. Az akkut pár napja vettem, jövő héten kell majd éjjeli horgászathoz lámpának, esetleg telefont tölteni, stb.., szóval gondoltam ma reggel feldobom töltőre, hogy tuti fel legyen töltve, ki tudja, hogy a boltban mikor volt töltve. A töltőn beállítottam a töltőáram értékét, és magára hagytam, mondván úgy is lekapcsol, ha végzett. Most este néztem rá, és láttam, hogy még mindig gyorstöltés üzemmódban van, az akku forr, mint az állat, de a feszültség csak 13,9V. Létezhet, hogy az új akku ***, vagy ehhez az új technológiás akkuhoz már nem jó ez a töltő? A kálciumos akkukat nem lehet feltölteni 14,2-ig? Már az is megfordult a fejemben, hogy esetleg a japán autóknak hamarabb szabályoz a fesszabályzójuk, mert ez vékonysarus japó autókba való kivitel.
"Rossz" a helyes szó, ami írtál az nem a töltőben van! A hozzászólás módosítva: Jan 7, 2015
Bocsánat a nem idevaló szóért, csak kicsit ideges vagyok, hogy lehet, hogy ablakon dobtam ki azt a majd 15000Ft-ot, mert hibás az új akku, a garancia meg úgysem érvényes, mert nem autóba került és nincs papírom arról, hogy szakműhelyben szerelték be....
Megvan a rajzod a töltőhöz?mekkora max áramot ad le?
Hát a rajza már nem tudom, hogy hol van, jópár évvel ezelőtt készült, még a tanárom segített a PIC programozásban, de gyakorlatilag egy beállítható áramgenerátor, ami megadott feszültségszinteknél töltőáramot vált. Mielőtt elkezded vele tölteni az akkut, beállítod az akku kapacitását, amiből a PIc kiszámolja a C/10 töltőáramot, ezzel az értékkel tölt a gyorstöltési szakaszban, de ha induláskor az akkufesz kisebb, mint 12V, akkor 12,5V-ig C/50 töltőárammal tölt és csak utánna kezdi a gyorstöltést, és amint eléri az akkufesz a 14,2V-ot megint átvált C/10-ről C/50-re és úgy tölt tovább 15V-ig, ott lekapcsol, és akkor kapcsol csak vissza, ha leesett az akkufesz 13,8V-ra, és ebben az üzemmódban max C/50 töltőárammal tölt és igyekszik tartani a 13,8V-ot, amíg rajta van az akku. Az évek során rengeteg akkut töltöttem vele, már halottnak titulált akkukat is visszahozott az életbe, és semmi gond nem volt vele, de ez az új Varta akku egyszerűen nem hajlandó feltöltődni 14,2V-ig sem, nemhogy 15V-ig....
Ha esetleg megtalálnád nagyon megköszönném,mert izginek hangzik ez az elektronikás töltő és szivesen csinálné egy ilyet is.Nekem most a trafómmal van gondom, a kimenetem 14.65V a csipeszeknél meg 16.42V de csak diódák vannak benne,de ha rákötök egy sima 12V 50W izzót a feszültségem leesik 11.18V ra. A trafóm 120x100x45 a cséve 40x40. A primer 0.65 dróttal a szekunder meg 2x4 profillal csináltam,egy ekkora izzót észre se kéne hogy vegyen,nem értem mi lehet a gondja....de a start 14.65 V a váltós az is picit soknak tünik,de félek ha leveszek egy menetet akkor meg kevés lesz....
Nagyon zavarosan méregetsz. Akkutöltőt akkura kötve kell mérni, nem izzóval terhelve. Mint azt írod is a végén. Nem kell letekerni róla, hanem bekötöd sorba azt az égőt. Vagy éppen mindkét izzószálát párhuzamosan. Valóban elegánsabb és precízebb egy mikrovezérlős, de ez hamarabb megvan.
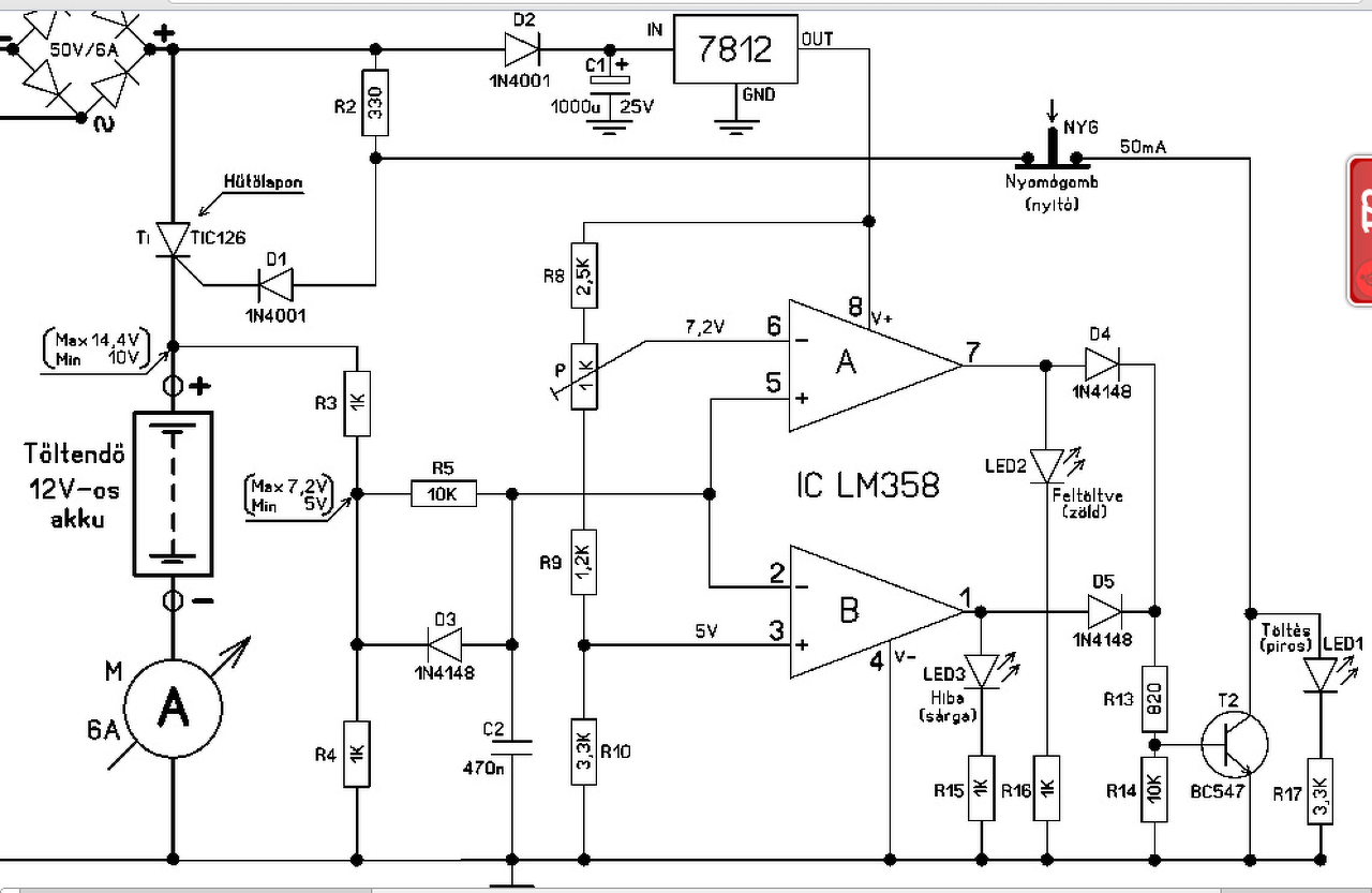
Az én töltőmben egy 2500VA-es "ipari" szünetmentes trafója van, eredetileg 24V-ról járt a szünetmentes, így középmegcsapolásos a szekundere, ha jól emlékszem olyan 18V körül van a nyers AC fesz, a középkivezetés a GND, a két vég pedig egy-egy Lada generátordióda közbeiktatásával adja a + tápfeszt, amit egy 22000µF-os kondi szűr. Az akku negtív kivezetése egy 10mOHM-os eredetileg műszersöntön keresztül GND-re van kötve, a pozitív pufferfeszt PC alaplapból bontott P csatornás FET-ek (ha jól emékszem 4db van párhuzamosan) kapcsolgatják, így valamilyen szinten szulfátoldó is egyben a töltő, mivel a PWM "bekapcsolt" pillanataiban gyakorlatilag csak a pufferkondi, az akku és a töltőkábelek ellenállása által meghatározott kb. 100A nagyságú (ha jól emlékszem ennyit mértünk szkóppal) tüskékkel van töltve az akku. Amint látszik a PIC-en kívüli rész végtelenül egyszerű, a lényeg a PIC-ben van, de az sem ördöngősség, ha meglenne még a forráskód, akkor feltenném, így utólag a mai napig szidom a sulis énemet, hogy miért kellett azt a fránya code protectet beállítani...
Amit itt leírtam nem vedd szentírásnak ez az alapelv, ha ma kéne ilyet csinálnom, tuti nem PIC-kel bajlódnék, anno közel 1,5 tanév ment rá a zavarszűrésre, a nagy áramtüskék miatt állandóan resetelt a PIC, és jópár el is költözött az örök elektronmezőkre, ma megoldanám az egészet pár OPA-val, a töltőáramot pedig gombok helyett potival állítanám be, ami megoldaná a töltő egyetlen és legnagyobb hibáját, mégpedig azt, hogyha töltés közben jön egy áramszünet, akkor lehet az egész kapacitásbeállítást újra elvégezni, és elindítani a töltést a start gombbal.
***
Törölve! Nem a kocsmában vagy! és ha nem értesz valamihez, akkor minek magyarázol bele? A hozzászólás módosítva: Jan 7, 2015
Nahát erről szól a zavaros méregetés. Nem üzemi körülmények között, nem a tervezett terheléssel mérve téves eredményeket kapsz.
De legalább amíg azon töröd a fejed, addig se csinálsz mást.
jó ebben igazad van,de egy 50Wos izzónál 5Vot esik a feszültségem ami nem jó mer 11.18 V ra esik terhelésnél és igy nem tudok akksit tölteni.....és nem tudom mért esik le a fesz???
|
Bejelentkezés
Hirdetés |






Amit itt leírtam nem vedd szentírásnak ez az alapelv, ha ma kéne ilyet csinálnom, tuti nem PIC-kel bajlódnék, anno közel 1,5 tanév ment rá a zavarszűrésre, a nagy áramtüskék miatt állandóan resetelt a PIC, és jópár el is költözött az örök elektronmezőkre, ma megoldanám az egészet pár OPA-val, a töltőáramot pedig gombok helyett potival állítanám be, ami megoldaná a töltő egyetlen és legnagyobb hibáját, mégpedig azt, hogyha töltés közben jön egy áramszünet, akkor lehet az egész kapacitásbeállítást újra elvégezni, és elindítani a töltést a start gombbal. 




