Fórum témák
» Több friss téma |
Köszi ezt én is lementettem. Ez az Eagle Files?
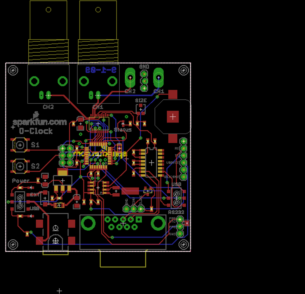
Én arra gondoltam, hogy az SMD nyáktervet küldöd el, az Eagle-ból, akár Ctrl+print és beilleszt akár a Paintba. A rezonátor és a mellette lévő kondik vajon mekkorák? Kb. 20-40pF? Trimmer poti? PTC? A hozzászólás módosítva: Jan 6, 2015
7-22pf Így gondoltad a képet ?
A hozzászólás módosítva: Jan 6, 2015
Már csak a másik kettő kérdéses?
RS232 mire való? Igen! Holnap neki álok ezt átvarázsolni! A hozzászólás módosítva: Jan 6, 2015
A kvarcrezonátor az atmegáknál álltalában 20Mhz az rs232 meg szerintem a programfrissítéshez vagy adatbevitelhez van a panelra tervezve.Nekem is csak gugliangol a nyelvtudásom...
Én is azt hámoztam ki, de a nyákon ott a hagyományos helye is, ha jól látom.
Datasheet ATmega328p (Microcontroller) ahová ez mutat: ATmega48 88 168 Nekem a 32 lábú kell? DIP tokos nem jó? Jó éjszakát! A hozzászólás módosítva: Jan 6, 2015
Miért ne lenne jó a dip tokos ? Ha úgyis áttervezed a nyákot . A terven atmega 168 van
A hozzászólás módosítva: Jan 6, 2015
A nyák.png kinyomtatva elég ramaty!
A fekete hátteret ki tudod cserélni? Ha nem, akkor photoshoppal át kell cserélem a hátteret. A hozzászólás módosítva: Jan 7, 2015
KÖSZÖNÖM!
Te is korán kelő vagy? Most találtam meg nem SND-ben. Normál Hardwer 3.1 A hozzászólás módosítva: Jan 7, 2015
Egy kis dilemmába kerültem, hogy melyiket rajzoljam át.
De szerintem az SMD-s lesz a nyerő sokkal kevesebb az alkatrész!
Egy kis ki igazítás az SMD-s panelhoz!
A rajról hiányoznak értékek. A PIC kristálya 20MHz, és két 22pF-os a kondi. Az F1 PTC-ről semmit nem találtam, de szerintem a hiánya nem egetverő! A trimmer poti a lista szerint 2kOhm, de a rajzon 1KOhm szerepel? Ezeket az adatokat a sima (nem SMD-s) leírásból "ollóztam" ki!
Egy kis kiigazítás a feltett pdf ek hez , ez már az az oldal ami a kapcsolási rajzról szól ...
A hozzászólás módosítva: Jan 8, 2015
Köszi!
Ezt az Atmel procit milyen programmal írod meg? Letöltöttem az AStudio6-t, de hiába írom be, hogy "D" meghajtóra települjön b@szik rá! ![]() C-n már nincs elég helyem! Feltelpített egy vagon sz@rt, saját magának nem maradt hely! ![]() De egy együgyü progi! Valami más? A hozzászólás módosítva: Jan 8, 2015
Fogalmam sincs , én "pices" vagyok a haverom foglalkozik avr el, ha lesz valami a dologból az ő segítségével fogom beégetni a kódot ..
Van egy olyan progi, hogy Easeus. Ingyenes, particionáló. Én is jártam már így, ezzel a C és D közti határt át tudod mozgatni. Nem egy két perces művelet, de jól működik.
Látom feléledt a téma, és másokat is elkapott a gépszíj. Egy kis segítség: Az ad7302-t a kontel.hu-n be lehet szerezni ha valaki erre alapoz. Az enyémnek a doboza már kb. egy éve készül, de még marni akarok rajt ezt-azt. A szerkezet pedig majdnem egy évig készült... A következő csöveket hajtottam meg: dg7-6, dg7-32, dg7-124, d3-11gj, d5-100w. Bármilyen projekthez szerintem kizárólag a kör alakú csövek dukálnak, és ezek közül is a 7cm átmérőjűek. Csatoltam néhány képet is.
Szia!
Nekem pont DG7-124-es csövem van. Milyen képe volt,( vagy van)? Esetleg rajzokkal tudnál segíteni. Milyen doboza teszed?
A képekről látható, hogy az a kapcsolás amit privibe is küldtem a minap. Azon az oldalon van több csővel is kép, de gondolom te is láttad.
Szia !
Kezdésnek egyszerű, jól dokumentált projekttel érdemes kezdeni, ami stimmel a csövedhez. Pl: Bővebben: Link Bővebben: Link Mindegyik egyszerű, PIC mikrokontroller az agya, elég hobbybarát leírásokkal. A hozzászólás módosítva: Jan 10, 2015
Wow. Az első nekem nagyon tetszik, fejlesztési lehetőség is van benne, mégis egyszerű. Asszem nekem ez lesz a megfelelő. Köszi a tippet!
Igen, ez egy jó kis kapcsolás.
Megépitettem, HP vektorszkóppal használom. Paneltervet tudok küldeni a digit áramkörről, ha érdekel. Bővebben: Link
Amikor a privit küldted megnéztem, de láttam, hogy amikor elkezdtem ezt a topikot átolvasni az elejétől, még akkor átnéztem a cikket, de a képekről nem tünt ismerősnek.
Az első link nekem nagyon bejön!
![]() Még nem akadtrá, pedíg jó ideje bújom a netet ez ügyben. Azt hiszem a szkópra köthető órát, összeházasítom ennek ak elektronkájával! |
Bejelentkezés
Hirdetés |

















