Fórum témák

» Több friss téma
Fórum » Erősítő mindig és mindig
Mielőtt kérdezel, a következő két dolgot ellenőrizd! I. A helyes tápfeszültségek megléte. II. A kimeneten van-e egyenfeszültség. Élesztés.
Lapozás: OK   104 / 2576
(#) lamalas hozzászólása Jan 28, 2008 /
 
Jut eszembe a B5-el kapcsolatban: nekem ugyan nincs gond gerjedessel, de nagyon jo radio vevokent mukodik a kapcsolas Igaz nem demodulal semmit, de a kimeneten egy AM jel jelenik meg viszonylag kis amplitudoval (5-10mVpp). Ha hosszabb ideju elteritesre allitom a szkopot jol latszik az AM jel (es annak a hangfrekis burkologorbeje), az elteritesi idot csokkentve pedig a vivofrekit tudom szepen megjeleniteni. Talan egy teljesen fem doboz csokkentene ezt a radiovetelt, de azert jo lenne kitalalni vlalmit, hogy megszuntessem ezt a jelenseget, mert ahogy irtam fem/fa "hibrid" dobozt szeretnek kesziteni neki ... na majd kiserletezek meg vele.
(#) boy23w válasza szamóca hozzászólására (») Jan 28, 2008 /
 
Nem a NASA nál dolgozok. Ezek egy régi 3 fázisú frekvenciaváltóban voltak.(40KW-os) Aki akar utána nézhet
2D 150Z-100
A kollegának igaza van! Tényleg nem nagyon tudom mire lehetne használni:S A mai félvezetőkhöz képest elég elmaradott, de sajnálom kidobni is. Ráadásul nehézkes a vezérlése is. Ne tudd meg mekkora hűtőbordára és mekkora ventilátorokal volt hűtve! Rengeteg hőt termelt! Itt nekem rengeteg alkatrész van felhalmozva és elég sokat tudok hasznosítani is, de egy ilyet nem tudok mire használni:S Talán elektromos autónak lenne jó
(#) boy23w hozzászólása Jan 28, 2008 /
 
Hopáá:S Bocsi de elírtam:
2DI 150Z-100
...és ebből a kütyüből van nekem 6 db
(#) KD mester hozzászólása Jan 28, 2008 /
 
Hát a B5-höz kialakított nyák tulajdonképpen azért olyan, amilyen, hogy ne lehessen
földhurkot csinálni vele. Külön be kell kötni a bemeneti GND-t! Ezt idáig mindenki
elmulasztotta elsőre, aki utánépítette!

Szóval az erősítő bemeneti földje nincsen kötve sehova sem, nincsen GND-n csak szabadon. Ezt
nekünk kell bekötni. Kétféleképpen lehet:

1, ha monóban próbáljuk az erősítőt (vagy két külön tápegységet használunk):Bemeneti GND
forrtüskét össze kell kötni a 680nF-os kondik alkotta csillagponttal és ide a nagyáramú
tápföldet is be kell kötni! Ez a B5 cikkben fényképen is látható, panel alján látható 6-8cm
-es narancssárga vezetékdarab (a speciálisan dual mono táphoz való nyák az egyedüli kivétel,
mert ezen megvan az összekötés a panelen).

2, ha egy tápról járatunk két végfokot: ekkor a 680nF-ok csillagpontjára nem kötünk semmit,
nincs nagyáramú földvezeték, de a bemeneti GND-t be kell kötni a tápegység!
csillagpontjára!!! (Tápegység GND-je) Tehát a két tápszűrő puffer és két 1µF-os kondi közös
pontjára, ahova a trafó középkivezetése is csatlakozik. Ezt egy nagyon rövid vezetékkel
oldjuk meg, a lehető legrövidebbel! Ez a tápvezetékekre is vonatkozik!

A huzalozási rajzon egyébként minden rajta van, ott meg lehet nézni, hogy hogy is van, amit
most leírtam. Szóval a bemeneti GND-re nem csak a forrásjel GND-je megy, hanem azt be is
kell kötni a megfelelő helyre még egy külön vezetékkel!
(#) lamalas válasza KD mester hozzászólására (») Jan 28, 2008 /
 
Idézet:
„Ezt idáig mindenki elmulasztotta elsőre, aki utánépítette!”


Biztos vagy ebben?

En inkabb azirant erdeklodnek, hogy tudom megszuntetni a nagyfrekis erositest? Ugy latszik ez a 3-as darlington orommel erosit fel mindenfele jelet ami csak a bemenetere kerul. Valahol kialakulhat egy rezgokor es csak egy frekin erosit fel egy radioadast. Ezt termesztesen a hangszorobol nem hallani, mert nem demodulal semmit az erosito hanem a kimeneten jelenik meg a nagyfrekis AM modulalt jel. A hangszorobol pedig egy halk sistergest hallok ha bedugom a fulem a hangszoroba. Egy fem bura szeruseget mar egyszer az erosito fole tettem ami a foldpontra volt kotve, de semmit nem jelentett. Ha a kimenetre kozvetlenul kotok egy 47nF-os kondit, akkor csokken a kimeneten ennek a nagyfrekis jelnek az amplitudoja ... de ez szvsz nem megoldas.
(#) pb hozzászólása Jan 28, 2008 /
 
hellósztok
tudna nekem segíteni abban hogy építettem egy tda7293V-erősítőt és szeretnék használni hozzá clip ledet csak nem találok sehol erről leírást illetve rajzot hogy ezt mégis hogyan kell bekötni
Tudna valaki segíteni a bekötésében?

Köszi
(#) valve válasza pb hozzászólására (») Jan 28, 2008 /
 
Használd a keresőt! Megjgyz: ugye egy kérdést nem teszünk fel több helyré? Keresés a clip szóra,..
Vagy innen is el lehet indulni,..
(#) zotyo hozzászólása Jan 28, 2008 /
 
Sziasztok!

A B5 erősítőhöz érdemes használni a csatolt képen látható dupla graetz-es tápot, vagy felejtős?

Egyébként az alábbi oldalon ajánlják.
http://www.freeweb.hu/haromb/muhely/vf/vf_alap.html

Egy másik topicban már volt aki kifejtette az ellenérzését ezzel a megoldással kapcsolatban.

"Nem értem, meg, miért alkalmaztok két dióda hidat a +- feszültség előálításához. Egyetlen indok lenne, ha nem elegendő a gratz feszültsége a táphoz, esetleg két trafó van alkalmazásban. De egyébként?

(Ugyan is Középmegcsapolású trafónál, úgy működik az egyenirányító, mint "kétszer egyutas", így a diódára a tápfeszültség kétszeres értéke jut, mint zárófeszültség. Gratz-nál ez egyszeres, mert mindig két-két dióda van sorban.)

A két külön gratz-nek, még olyan hátránya is van, hogy kapcsolgatja az erősítő és a trafó között az áramot, így nagyfrekis zavart is kelt."

Üdv. Zoli

(#) lamalas válasza zotyo hozzászólására (») Jan 28, 2008 /
 
Nyugodtan hasznalhatod a 2 graetz-es megoldast is.

Az altalam epitett B5-hoz egy kis adalek: masik szobaban kiprobalva sokkal kisebb a kimeneten a nagyfrekis radiojel (rosszabb a vetel? ), szinte majdnem eltunik az alapzajban. A szkopon csak egy maszlag (feherzaj szeruseg) latszik kb. 2-2.5mVpp amplitudoval. Szoval ezzel a "problemaval" nem fogok tobbet foglalkozni (remelhetoleg), mert egyebkent teljesen stabilan mukodik az erosito. A dobozban egyebkent is rovidebb vezetekek lesznek, kicsivel jobb tapszures, szoval nem aggodom annyira. Aztan majd meglatjuk mi lesz a vegeredmeny.
(#) zotyo válasza lamalas hozzászólására (») Jan 28, 2008 /
 
Lamalas!

Köszönöm válaszod!
Már lassan én is a dobozolásnál tartok...
(#) lamalas válasza zotyo hozzászólására (») Jan 28, 2008 /
 
Nincs mit.

Jah, azt elfelejtettem, hogy en az elso B5-os (kisebb teljesitmenyu proba verzio, mas vegtranyokkal) dobozat fogom remelhetoleg a kozeljovoben elkesziteni. A masodik B5 meg sehol sincs csak az alkatreszek vannak valogatva hozza Ahhoz atalakitom kisse a NYAKot, nagyobb, izmosabb tapegysege lesz, az ajanlott MJL vegtranyokkal epitem meg es erosebb, stabilabb doboz kell majd neki ... hol van meg az! Addig meg van jo nehany egyeb tennivalom is
(#) zetef válasza szabi83 hozzászólására (») Jan 28, 2008 /
 
Sajnos igen és nem oldódott meg a probléma. Leírom részletesebben hogy néz ki a dolog, a trafó 2*15V ez megy az erősítő paneljére, ott graetz-puffer után lesz a szükséges +-20V. Namost a trafó egyik szekunderéről van leágazás egy táp panelra, ott is graetz-puffer utána pedig szűrőkondi-7812-szűrőkondi és erről menne a hangszín. Így ebben az összeálíításban viszont nem akarja az igazat, mihelyst rákötöm a hálózatra a hangfalam szinte meg akar halni úgy robajlik, gerjed. Földet is megszakítottam a hangszin és erősítő között de nem javult. Ha nem a trafóról hanem teljesen külön tápról megy a hangszín akkor csodásan működnek együtt, bár ez elég ismeretes dolog tudom, de muszáj lenne valahogy egy trafóról táplálni mindkettőt. Ha van esetleg még ötletetek akkor nagyon hálás lennék!

üdv. zetef
(#) szabi83 válasza zetef hozzászólására (») Jan 28, 2008 /
 
hello

+20v -ról add a 7812-nek a betápot, a gndt is onnan vidd.

üdv

(#) pb válasza szabi83 hozzászólására (») Jan 28, 2008 /
 
helló
Szerinted ez a kapcsolás egy clip led vezérlő lenne?
és ha igen akkor iz inputra kell rákötni az erősítő kimenetét?
jah és mi külömbség van úgy naggyából a tda7293V és a tda7294V-közöt?

Köszi
(#) rooney hozzászólása Jan 28, 2008 /
 
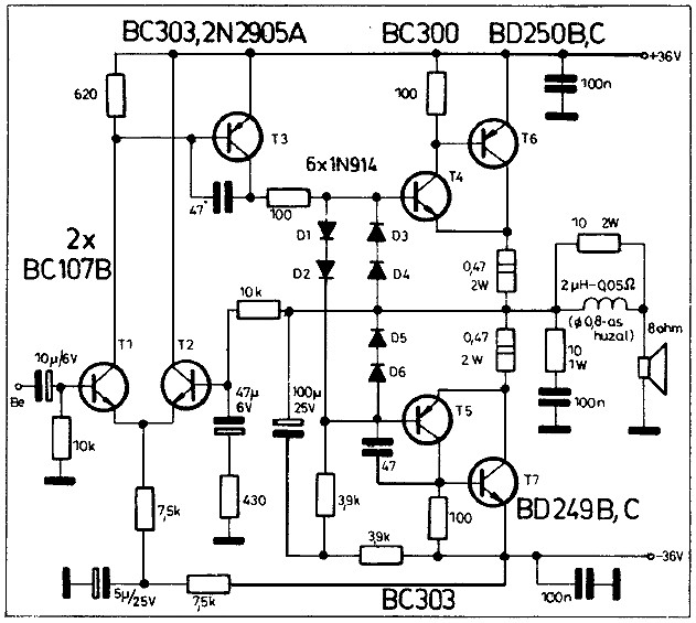
Sziasztok!
Megépítettem a képen látható erősítőt, és olyan problémám van vele ,hogy nagyon halkan szól -van a kapcsrajzon egy 47 valami értékű kondenzátor - az a kérdésem hogy milyen érték lehet -nanoF v. pikoF.(Lehet hogy ez végett nem jó) mert én 47nF kondit raktam bele.

50w.jpg
    
(#) lamalas válasza rooney hozzászólására (») Jan 28, 2008 /
 
Udv,

Mindket 47-es jelzesu kondi 47pF. A 47nF nagyon sok azokra a helyekre!
(#) rooney válasza lamalas hozzászólására (») Jan 28, 2008 /
 
Kössz a gyors választ!
valószínűleg ezért nem szól rendesen?????
(#) atti212 hozzászólása Jan 29, 2008 /
 
Sziasztok! Az igaz hogy a kollektoros kimenetű végfokok sokkal gerjedékenyebbek mint az emitteres kimenetűek? Ha igen akkor miért van ez így? Köszi
(#) zetef válasza szabi83 hozzászólására (») Jan 29, 2008 /
 
Köszi, megoldotta a problémát, szuper!
Mégegyszer köszönöm!

üdv. zetef
(#) Pafi válasza atti212 hozzászólására (») Jan 30, 2008 /
 
Nem igaz. A gerjedékenység az egész kapcsolástól függ. Ha a stabilitásra optimalizálva csinálják meg, a kollektoros kimenetű végfok jóval stabilabb! (Lásd: egyes autós végfok IC-k!) Ha viszont az emitterkövetős kapcsolástechnikát erőszakolják rá, akkor gerjedékeny lesz (viszont általában kisebb torzítású).
(#) temonddmeg hozzászólása Jan 30, 2008 /
 
Szia!
Ez a ráerőszakolás ugye nem a kompozit darlingtont jelenti (Sziklai-pár), vagy igen?
Bocs a "hülye" kérdésért
(#) Pafi válasza temonddmeg hozzászólására (») Jan 30, 2008 /
 
De, többek között azt is.
(#) atti212 válasza Pafi hozzászólására (») Jan 30, 2008 /
 
Ennyire nem vagyok benne a dolgokban. Mi ez a ráerőszakolós dolog? Mert van egy végfokom ami alapból kollektoros kimenető. 1 ohmos kimeneti ellenállásokkal (collectror ellenállások) és ezekre van rákötve még 4 végtranyó. Tehát az ellenállásokon fellépő fesz rángatja a 4 másik tranyót. De azok csak bizonyos igénybevételnél dolgoznak. Ez az amire gondolsz? Vagy én értelek félre? Ezt amit leirtam hol használják még? Vagy nem igazán minőségi cucc ez? Üdv.:Atti212
(#) pb hozzászólása Jan 30, 2008 /
 
hellósztok
azt meglehetne valahogy oldani hogy egy 2*20wattos quad405-ös erősítőt és egy tda7293-as erősítő egy egy kimenetét egy hangfalra kötni?
magyarul a qudnak és a tda-nak egy egy csatornályát összekötni egy hangfalhoz
megoldható lenne ez valahogy?
(#) sound.man válasza pb hozzászólására (») Jan 30, 2008 /
 
A két quadod hidalhatod de a tda-t nem tudod sehogy hidalni a quaddal!! Meg se próbáld!!
(#) Pafi válasza atti212 hozzászólására (») Jan 30, 2008 /
 
Én nem egy konkrét kapcsolásra gondolok, úgyhogy nem tudom neked elmondani. Linkeld be a te rajzodat! A leírásodból nem tudom, hogy mi hova van kötve. Egyébként is a konkrét méretezés függvényében bármi lehet stabil és bármi gerjedhet is.
(#) atti212 válasza Pafi hozzászólására (») Jan 30, 2008 /
 
Amint tudom megrajzolom gépen és felteszem ide. Köszi előre is a segitségedet!
(#) Tomi20 hozzászólása Jan 30, 2008 /
 
Heló

Két évvel ezelőtt megépítettem EZT az erősítőt. Most sikerült minden alkatrészt belerakni, úgyhogy ki is próbáltam. Sajnos, csak +-30V-ról tudtam kipróbálni, mert addig megy fel a táp. A nyugalmi áramot nem tudom feljebb vinni 27mA-nél, mert begerjed az erősítő. Akkor is begerjed, ha egy bizonyos jelszintnél nagyobbat kap a bemenetén. Nem tudom eldönteni, hogy ez a gerjedés lehet-e attól, hogy sokkal kisebb a tápfesz az előírtnál, vagy valami hiba lehet a panelen... (a panelterv valószínű jó, már sokszor le ellenőriztem)
(#) pb válasza sound.man hozzászólására (») Jan 31, 2008 /
 
hello
és a quadot hogy kell hidba kötni tudnál róle estetleg egy rajzot küldeni?

Köszi
(#) yello hozzászólása Jan 31, 2008 /
 
Helló mindenki!

Lenne egy pár kérdésem. Szeretem a zenét, és az kell valamin is halgatni , na hát a hangfalak (50-60W 8 ohm) meg is vannak csak a végfokkal küzködök egy kicsit. Eddig egy ic-s volt (tda7294) jól szól meg minden de én inkább egy tranyós végfokot szeretnék hozzá. Ebben kérném a segítségeteket. Van egy két haverom aki önfejüen leszedett a netröl valami kapcsolást nem kérdezett, nem járt utánna hogy megy e vagy sem és belebukott, na én ebbe a hibába nem szeretnék beleesni. Nézegettem én is kapcsolásokat és találtam is egyet,Itt
tudom 120W már megint egy teljesítmény örült de a táp is adva van ami 300 W 2*32V így tudomásom szerint nem agya le a a max teljesítményt. Azért kérdezem a véleményeket, müködik e vannak e hibályi ha vannak akkor mik azok meg ha tuttok ajánlani valami mást mert ez nem megy pl akkor azt is szivesen fogadom(a qvad 405 öt már ismerem de azt nem igazán építeném meg, nem azért mert nem szeretem hanem mert mindenki azt épít és én szeretek kilógni a sorból).
A segítségeket előre is köszönöm!
Üdv.
Következő: »»   104 / 2576
Bejelentkezés

Belépés

Hirdetés
XDT.hu
Az oldalon sütiket használunk a helyes működéshez. Bővebb információt az adatvédelmi szabályzatban olvashatsz. Megértettem