Fórum témák
» Több friss téma |
Mielőtt kérdezel, a következő két dolgot ellenőrizd!
I. A helyes tápfeszültségek megléte.
II. A kimeneten van-e egyenfeszültség.
Élesztés.
Köszönöm a hasznos infót. Én is kb100mA-re gondoltam/oldal. Idáig rendben működik.
Bemelegedés után mindenképpen ellenőrizni kell a nyugalmi áramot, nehogy megszaladjon a vége.
Hali!
Érdeklődnék, hogy valaki esetleg átépítette-e/felújított-e a PROXIMA 408/415 Receiver erősítő részét, ha igen akkor működik-e megfelelően? Mert én is szereztem 3 db bontott PROXIMA erősítő panelt végtranzisztorok nélkül. Én is úgy gondoltam, hogy Si tranzisztorokra cserélem a Ge tranzisztorokat és felélesztem a panelokat. A T506 és T606 tranzisztorokat BC303-ra cseréltem, a T1-T4 végtranzisztorokat BD244C-kre cseréltem. A tápláláshoz +30V-os tápegységet tudtam összeállítani. A siker azonban eddig elmaradt, mert a gyári leírásban említett 30mA-es nyugalmi áramot nem tudtam eddig beállítani az R529 (a csatolt képen ? R229) trimerrel. (Az egyszerűség kedvéért csak az egyik csatorna alkatrészeit sorolom, de mind a két csatornában, már két ilyen panelon is végigjátszottam a dolgokat...) 20mA-nél nagyobb áramot nem tudok állítani pedig már próbálkoztam az R526; R532; R534 ellenállások értekeinek variálásával is, illetve az R3 NTK-t elhagytam és R528, 1K helyett így 500 Ohm-t tettem be. Az erősítő megszólal, de masszív 'B' osztályú torzítással, illetve kis jel esetén a szinusz jel pozitív hullám tetején vágással. Szóval most tartok ott, hogy elakadtam...Ötlet? Tanács, javaslat? Előre is köszönök minden segítséget!
Sziasztok puffer kondenzátorral együtt 31.7-volt csak azt nemtudom hogy g.n.d a transzformátornak a fekete kábel az a 0 de a minden oldalra megy ?
A hozzászólás módosítva: Jan 20, 2015
Szia! A két soros dióda nyitó irányú feszültsége természetes, hogy lehetetlenné teszi a nyugalmi beállítását, túl kevés a szilícium tranzisztorokhoz. Cseréld ilyesmire! Ez mehet a végtranzisztorokkal szoros hőkapcsolatba, ezzel a nyugalmi áram stabilitása is biztosított lesz.
500 ohm helyén átköthetsz (felhasználhatod a szabályzóhoz), az NTK sem kell. A T505-öd milyen tranzisztor?
Hali!
Az az aminek írva van a kapcsolási rajzon: SF126C. Akkor ezt úgy kellene, hogy a két dióda ki és a helyére valahogy beinjektálni az általad megadott dolgot? A tranzisztor milyen legyen, valami 'combosabb' BC, vagy egy kis BD? Mondjuk egy kis BD az jobb lenne a hűtőbordára fogatás miatt...?...
Azt a régi tranyót lecserélném BC301-re, tán még a pozitív félperiódusod is lábra kapna.
Ebben az esetben egyszerűbb megoldás is választható, a SAL41 dupla diódát meg kéne toldani egy 1N4148-cal, vagy komplett 3darab 1N4148-ra cserélni. Fontos, hogy a katódok mind a test fele nézzenek, különben egymásra nyitnak a végtranyók. Marad a poti is a helyén. A biztonság kedvéért 10 ohm tápági ellenálláson keresztül kéne éleszteni. A rajta eső feszültségen mindjárt látható a nyugalmi áram.
Hali! Ez már egyszerűbben kivitelezhető lesz! Mondjuk BC301-et nem tudom találok-e a 'laboratóriumomban'...BC303 az van annyi, mint a nyű...Köszi a segítséget! Az érintett ellenállások azok maradhatnak gyári értékűek?
Sziasztok!
Segítségeteket kérném a követezőben: Az egyik haver garázsából "köddé vált" néhány apróság közöttük, egy ócska rádiós erősítő. (Hangdobozokat megmaradtak, polcra voltak csavarozva) Arra gondolt, hogy van 2db működő 300W Codegen tápja. Ehhez lehet társítani valami 12V-os erősítőt? Egyáltalán működne? Vagy ez nagy hülyeség? (Valami jobb hangú erősítőt szeretne, valami tranzisztoros, STK -t nemigen tudok ilyen kis feszre....) Nem kellene nagy teljesítmény, zenei 15-25W körül. MP3 lejátszó hajtaná.. (Tda 2004 meg 1515 első körben kiestek, ezekkel van negatív tapasztalat...) Köszi L A hozzászólás módosítva: Jan 20, 2015
A Hiraga (itt megtalálod a kapcsolást.) +- 12V-ról jár otthon; igaz, nem kapcsitápról. Viszont a 8W bőven sok lesz a garázsba.
Sziasztok!
A segítségeteket szeretném kérni. Adott egy Genius SP-HF800A. Az egyik oldal bekapcsolás után nem szól, illetve növelve a bemenő hangot átvált recsegésbe az adott oldal. A másik oldal minden körülmény alatt rendben szól. Kerestem service manualt, az alábbiakat javasolja, hogy cseréljük: K2, K3 potméter: ha jól gondolom, ez nem okozhatja a hibát, mert tekerése közben nem recseg, nem változik semmi. U3: HF01B01 Bővebben: Link Jól gondolom, hogy utóbbit kellene cserélnem? Meg tudná mondani valaki, hogy van-e esetleg helyettesítője, mert nem lehet kapni. Köszönöm a segítséget, maunal: Bővebben: Link A hozzászólás módosítva: Jan 20, 2015
Kapcsoló üzemű táphoz...talán valami 'D' osztályú KIT-et lenne talán érdemes...?...A TDA-val mi volt a gond?
'D'-osztályú lehet, (12V on is?) még eszembe se jutott......
(Ami lehetett előfordult, gerjedés, szűretlenség, torz hangok garmadája már alacsonyabb hangerőn is, csak akkor volt tűrhető ha hold együttállása megfelelő volt. Biztos, hogy bennünk volt a baj -bár akkoriban alig volt információ ami elérhető volt, max egy tanárt kérdezhettünk meg, az meg vagy tudta vagy nem. Valamiért mindig azt gondoltam: valahogy még most sem az igazi... -Habár egy ismerősnek összeraktam egyszer egy 100W mono-t az mondjuk elsőre tűrhető volt- Viszont építettem más erősítőt pl. STK ic-vel elsőre hiba nélkül, szépen szólt.)
Szia! A végfok IC és a műveleti erősítő bemeneti pontjait bizonyára megtalálod a rajz révén, ezeket óvatosan érintsd meg fémtárggyal - búgás hallható ha onnan a hangszóróig minden működőképes. Magát a hangszórózárlatot az elején jó volna tisztázni, külső erősítő (10-100 Ω ellenálláson keresztül), vagy keresztcsere segítségével.
A rossz potenciométer bizony elég gyakori, utána fóliaszakadás, műveleti erősítő hiba a sűrűbben előforduló problémák.
Egy kis súgó, hasonló felépítésű szilícium tranzisztoros erősítőkből. Bár nem kritikusak az ellenállás értékek a végtranzisztor bázis-emittere közöttit lehetne picit növelni, ha a BC302, BC303 melegedése indokolná. Bővebben: Link Bővebben: Link
Köszi az eddigi segítségeket! A következő lépésként minden gyári ellenállást visszateszek és a SF126-BC303 páros helyett BD137-138, vagy BD235-236 kerül - mert ezekből találtam több marékkal is a 'laboratóriumomban'-, illetve a 3x1N4148 variációval újabb próba. A fejleményekkel majd jelentkezem!
Közben azért, ha jár erre olyan valaki, aki már 'apgrédelt' ilyen Proxima végfokot és sikerrel is járt, az ne kíméljen!
Heló mindenkinek tudnátok nekem segíteni ? ezekben ezt szeretném megépíteni de nem megy Itt ez az
meg ez a két ábra azt hogy lehetne nyák rajzban elkészíteni nincs ilyen programom előre is köszönöm a segítséget tudnátok nekem egy nyákrajzot csinálni mert csináltam egyet de ki füstölt a táp 2 nem értem :/ A hozzászólás módosítva: Jan 20, 2015
Ha a tápon a C3-t úgy kötötted be, ahogy a rajzon van, akkor nem csoda, hogy elszállt. Ezeknek a kapcsolásoknak a nyákrajzát cca. 10perc alatt kézzel meg kell tudni csinálni.
igen de nem értem hogy a test hogyan mert mindig de a előérősítőn hogy kell a potit bekőtni mert a p1 50k
Inkább egy invertáló fokozatot tennék oda.
Ha jól értem a kérdésed (próbálj helyesírni!), akkor a táp negativ ágában a kondi negativját nem a közösre kell kapcsolni, mert itt az van pozitívabb feszültségen. A poti bekötése a rajz szerint miért kérdés?
Mondom hogy ez lesz az első erősítőm amit én készítek el azt nem ertem hogy a test hova megy avagy a G.N.D
Szerintem furatraszteres panelen rakd össze először. IC-t érdemes foglalatba tenni (ha olyan a kivitele), a többi bármikor visszabontható - és minden tapasztalat megszerzéséhez elegendő. Itt az apróhirdetések között is van fórumtárs aki árul ilyen paneleket, de kínai is van igen olcsón. Nem muszáj minden egyes panelnek azonnal profi nyákot készíteni. Add meg a módját
! Esetleg keress hasonló gyári kiteket - például a hestore oldalon.
Egyszerűen azokat a talpas figurákat (test) kösd össze, a két rajzon levő három kapcsolás testjeit.
Üdv! Sajna megint elkövettem egy szarvashibát,10-10 ohm a tápban a pozitívban el is égett egyik,nem figyeltem fordított polaritást adtam a fetesnek
2 fet láthatóan elhalálozott,csak egy pillanat és füstbement a terv Félreteszem a projektet pedíg már sikeresen élesztettem nemrégiben most viszont a végleges tápnál elkövettem azt a hibát hogy ráidítottam ellenállás nélkül kivettem a pozitív oldalról a negatívban elröppent 2 fet csak azért írom le hogy okuljon aki esetleg még nem találkozott ilyennel ha elszáll a 10 ohm annak oka van méghozzá a figyelmetlenség
Hello!
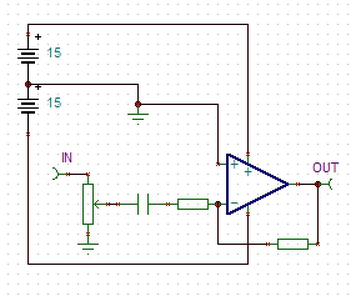
Szimulálva 7Vpp kimenő jelnél nekem 4% feletti THD jött ki. Frekimenetben a -3dB -es pont 40kHz körül van. A hozzászólás módosítva: Jan 21, 2015
|
Bejelentkezés
Hirdetés |













tudnátok nekem egy nyákrajzot csinálni mert csináltam egyet de ki füstölt a táp 2 nem értem :/ 


2 fet láthatóan elhalálozott,csak egy pillanat és füstbement a terv





